一、报名时间提前
2026年

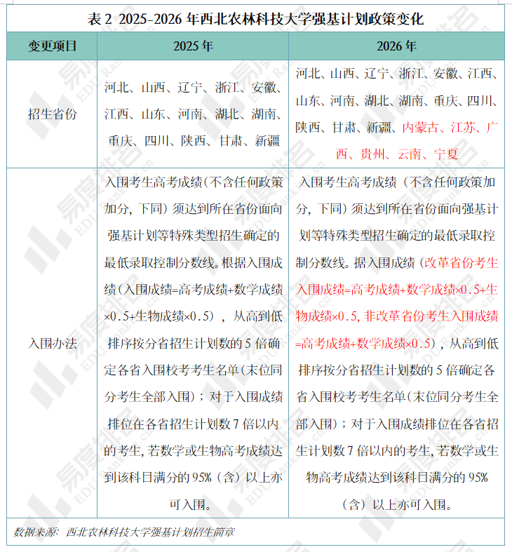
二、新增6省份招生,新老高考省份入围分计算办法不同
2026年
今年强基计划新增内蒙古、江苏、广西、贵州、云南、宁夏6个省份招生,招生省份达到21个。
新高考省份和非新高考省份的入围成绩计算办法有所区别,新高考省份考生入围成绩=高考成绩+数学成绩×0.5+生物成绩×0.5,非新高考省份考生入围成绩=高考成绩+数学成绩×0.5。

特别声明:本文为易度排名原创作品。未经著作权人授权,禁止转载和使用,否则将承担
一、报名时间提前
2026年

二、新增6省份招生,新老高考省份入围分计算办法不同
2026年
今年强基计划新增内蒙古、江苏、广西、贵州、云南、宁夏6个省份招生,招生省份达到21个。
新高考省份和非新高考省份的入围成绩计算办法有所区别,新高考省份考生入围成绩=高考成绩+数学成绩×0.5+生物成绩×0.5,非新高考省份考生入围成绩=高考成绩+数学成绩×0.5。

特别声明:本文为易度排名原创作品。未经著作权人授权,禁止转载和使用,否则将承担
扫码下载APP
手机扫一扫下载APP