
为切实减轻学子的求学经济负担,国家已构建起以国家奖学金、国家励志奖学金、国家助学金、国家助学贷款等多元化学生资助政策体系,全方位保障学生在校学习生活。在此基础上,我校立足办学实际,出台并落实技能竞赛获奖学生学费减免优惠政策,以国家政策托底、学校举措加码的双重支持,为广大学子安心求学、成长成才保驾护航。

01
国家资助政策

国家奖学金
奖励特别优秀的全日制在校生,每生每年10000元,并颁发国家统一印制的荣誉证书。
国家励志奖学金
奖励品学兼优的家庭经济困难在校生,每生每年6000元。
国家助学金

资助纳入全国招生计划内的家庭经济困难全日制本专科生(不含退役士兵学生),平均资助标准为每生每年3700元。
全日制在校退役士兵学生全部享受本专科生国家助学金,资助标准为每生每年3700元。
国家助学贷款
国家助学贷款是由政府主导,金融机构向家庭经济困难学生提供的信用贷款,优先用于支付在校期间学费和住宿费,超出部分可用于弥补日常生活费,每生每年最高不超过20000元。
服兵役高等学校学生国家教育资助
对应征入伍服义务兵役、招收为军士(原士官)的学生,在入伍时对其在校期间缴纳的学费实行一次性补偿或用于学费的国家助学贷款实行代偿;对应征入伍服兵役前正在就读的学生(含按国家招生规定录取的高校新生),服役期间按国家有关规定保留学籍或入学资格,退役后自愿复学或入学的,实行学费减免;对退役后,自主就业,通过全国统一高考或高职分类招考方式考入学校并到校报到的入学新生,实行学费减免。每生每年最高不超过20000元,超出标准部分不予补偿、代偿或减免。
勤工助学
学生在学有余力的前提下,可利用课余时间参加学校组织的勤工助学活动,通过自身劳动获得合法报酬,改善学习与生活条件,在实践中提升自我。
02
技能竞赛获奖学生学费减免优惠政策
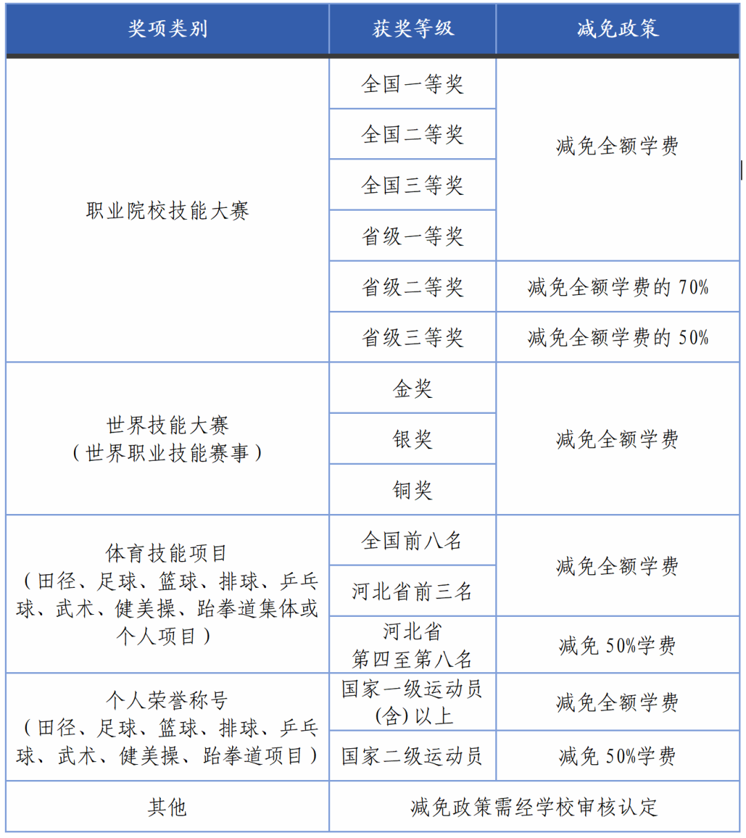
划重点!无论你是驰骋职业技能赛场的技能精英,还是在运动场上奋勇拼搏的体育健儿,只要持有相关获奖证书、具备过硬实力,即可享受对应学费减免,最高可免除全部学费,真正实现轻松入学、学有所成。

学生取得奖项与执行学费减免政策具体情况表

温馨提示:所有减免政策,最终需经学校审核认定后生效!请务必确保所提交材料真实有效。

关于学费减免的更多细节、申报流程等问题,可点击招生办公室官网https://www.hebcj.cn/zb/info/1039/1261.htm查看,欢迎随时咨询学校招生热线:0311-82286661;82286662。

同学们,这些学费减免政策,既饱含着学校对技能人才的高度珍视,也承载着对每一位追梦学子的全力支持!愿你怀揣实力与梦想,加入财院大家庭,在这片成长沃土上绽放光彩,遇见更好的自己!
报考我们

官方抖音丨石家庄财经职业学院
学校官网丨http://www.hebcj.cn
招生热线丨0311-82286661、82286662
0311-82280900、82280901


石家庄财经职业学院招生办公室
文字丨招生办公室
往期回顾PREVIOUS REVIEW
石家庄财经职业学院2026年报考指南
石家庄财经职业学院中专部2026年招生简章
高招云直播