您当前的浏览器版本过低,请您升级浏览器
为了更好的使用优志愿产品,点击下载

谷歌浏览器

360极速浏览器

360安全浏览器

QQ浏览器

火狐浏览器

全国服务热线:400-181-5008
祝广大考生金榜题名
开通VIP

收藏

分享

2022年高考生:注意防疫,尽快返陕!

| 来源:微信公众号:陕西考试招生 1096

  2022年全国普通高考将于6月7日至8日举行,为贯彻落实教育部高考防疫工作要求,切实保障广大考生的生命安全和身体健康,确保做到应考尽考,确保全省高考安全平稳顺利实施,陕西省教育考试院提醒广大考生,务必按如下要求做好返回应试准备并配合做好防疫工作:

  No.1 主动上报

  滞留在高考报名所在地以外的考生必须主动向高考报名所在市、县(区)招生考试机构或报名中学准确报告滞留状况,主要包括滞留原因、滞留地名称、本人健康情况、何时返程等信息。

  No.2 及时返回

  滞留在省外的考生必须于5月24日(高考前14天)前返回高考报名所在地备考,确保能够按时顺利参加考试。返陕途中须严格做好个人防护,中高风险地区返陕考生务必及时向当地防疫部门报备。省内滞留在高考报名所在地以外其他地区的考生,其返程要求由考生高考报名所在市、县(区)招生考试机构根据属地防疫要求制定并公布,请广大考生务必关注。

  No.3 健康监测

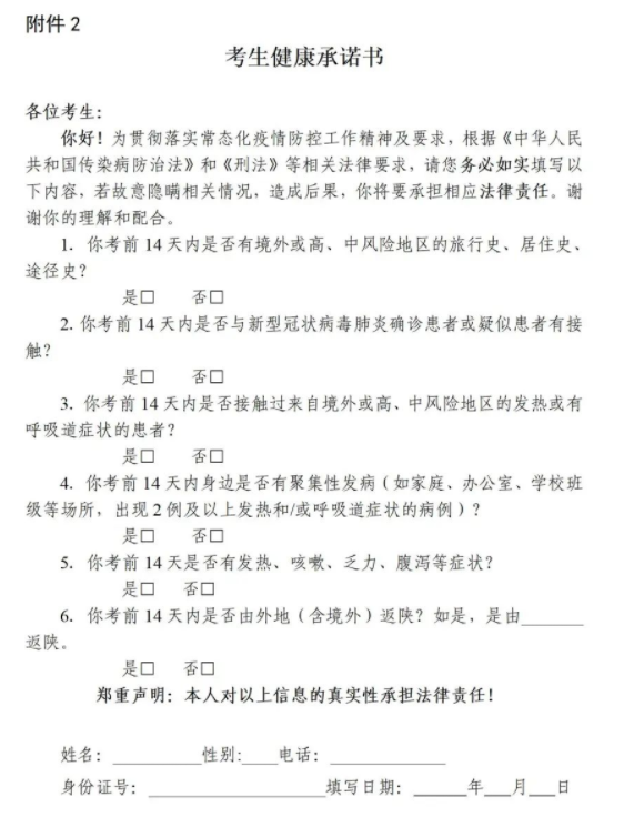
  考生在高考前14天到高考结束应进入静态管理,坚持做到非必要不流动,不到人群流动性较大的场所活动,不接触有疫情风险的人员,做好每日体温测量、记录并进行健康状况监测,填写《陕西省高考考生健康状况登记卡》(附件1)和《考生健康承诺书》(附件2)。考生健康如出现异常状况应立即向学校和高考报名地考试机构报告,不得谎报、瞒报。

  No.4 健康查验

  考生于考试前一天到所在考点熟悉考场时,应按照要求接受健康状况查验,提交《陕西省高考考生健康状况登记卡》《考生健康承诺书》,接受考前48小时内核酸阴性证明(纸质版、电子版均可)、健康码、行程卡查验。

  No.5 积极配合

  因考生个人原因,未主动报告滞留状态,滞留信息造假,拒绝配合高考报名所在地招生考试机构完成滞留信息摸排、健康状况查验,由此不能按时参加高考的后果由考生本人承担。

  高考疫情防控要求将根据疫情防控形势进行调整,请考生关注陕西省教育考试院门户网站、陕西招生考试信息网以及高考报名所在地招生考试机构发布的提醒,及时了解并遵守相关要求。

  预祝广大考生顺利参加高考并取得优异成绩!

01.png

02.png

03.png

评论
说点什么吧
发布

手机扫一扫下载APP

400-181-5008

优志愿将竭力为您提供帮助

(免长话费 )

教APP备3100148号