本文根据研招网及各高校发布的2024年硕士研究生招生信息来分析2024年交叉学
1. 交叉学科招生院校达193所
2022年教育部发布的新版学科目录近期已正式启用,各高校已陆续发布2024年研究生招生目录。各高校招生信息显示,交叉学科招生院校已达193所,其中46所高校有多个交叉学科招生。交叉学科中已有5门一级学科和1个专业学位类别开始招生,而纳米科学与工程、区域国别学、密码暂无院校招生。
设计学一级学科由
表 1 2024年交叉学科招生院校数量

2. 新设交叉学科计划招生达1200人
2024年各院校交叉学科计划招生总人数达1200人(不含设计学一级学科、文物专业学位类别招生人数),其中集成电路科学与工程一级学科计划招生818人,占比达68%。
图 1 2024年交叉学科计划招生人数

注:未统计设计学一级学科、文物专业学位类别计划招生人数
各招生院校中
表 2 2024年交叉学科各院校计划招生数量


注:1. 未统计设计学一级学科、文物专业学位类别招生人数;2.“-”表示未发布招生人数
3.设计学、文物招生院校北京最多
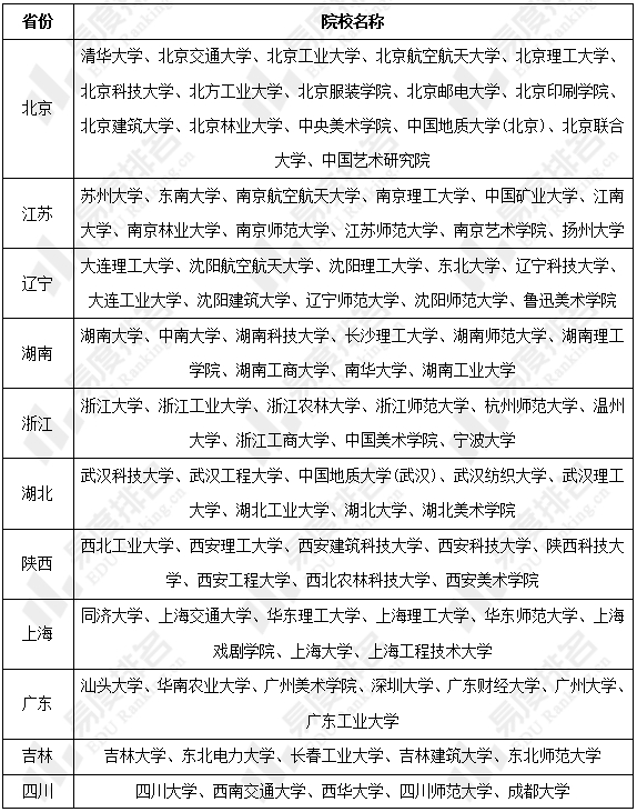
2024年设计学一级学科招生院校达145所,其中北京
表 3 2024年设计学一级学科招生院校


2024年文物专业学位类别招生院校有49所,其中北京
表 4 2024年文物专业学位类别招生院校

特别声明:本文为易度排名原创作品。未经著作权人授权,禁止转载和使用,否则将承担
高招云直播