各市(州)教育考试院,各县(市、区)招生考试部门:
根据教育部普通高校招生考试有关规定和湖南省高考综合改革实施方案相关要求,现就做好2024年我省普通高等学校招生考试(以下简称高考)报名工作有关事项通知如下:
一、报名对象
凡参加我省2024年以下类型普通高等学校招生录取的考生均须参加高考报名:
1.参加普通高等学校招生统一考试(含普通高校招生全国统一考试及我省普通高中学业水平选择性考试,下同)的考生;
2.参加普通高等学校对口招生考试(含参加相关职业技能竞赛获奖的免试生)的考生;
3.参加高职院校单独招生考试(含退役军人、农民工、下岗失业人员、新型职业农民及企业在岗人员五类社会人员,职业技能竞赛获奖的免试生,农民大学生培养计划等)的考生;
4.参加普通高等学校单独组织考试(或免试)以及单独录取的考生,包括保送生、强基计划、高校少年班(
5.初中起点六年制本科层次公费
6.西藏内地班等教育部规定的其他需要参加高考报名的考生。
二、报名条件
依据教育部普通高校招生政策要求和湖南省人民政府办公厅《转发省教育厅等部门〈关于做好进城务工人员随迁子女接受义务教育后在当地参加升学考试工作实施办法〉的通知》(湘政办发〔2012〕115号)规定,参加2024年我省高考报名的条件如下:
(一)具有我省户籍且符合下列条件的人员,可以申请报名:
1.遵守中华人民共和国宪法和
2.高级中等
3.身体状况符合相关要求。
(二)外省户籍进城务工人员随迁子女在我省报名参加高考,除须具备上述三项报名条件外,普通高中学校(以下简称普高)应届、往届毕业生还须符合“自高中一年级起在流入地普通高中学校就读,取得就读学校学籍,并参加了我省普通高中学业水平考试”,且其父母在当地居住1年期以上的条件。中等职业学校(含技
(三)在我省就读或居住的符合报名条件的港澳台考生,须持有《港澳居民来往内地通行证》《港澳居民居住证》《台湾居民来往大陆通行证》或《台湾居民居住证》等证件之一才可申请报名。
(四)在我省定居并符合报名条件的外国人,须持我省公安机关签发的《中华人民共和国外国人永久居留身份证》才可申请报名。
(五)在我省中学实际就读,符合高校少年班、物理卓越计划、物理攀登计划、数学领军计划和数学英才班等报考资格的非应届毕业的在校生,根据招生院校提供的资格名单参加高考报名,考生如需参加高考,取得的考试成绩只作为报考高校少年班、物理卓越计划、物理攀登计划、数学领军计划和数学英才班等的录取依据,不能作为当年普通高校招生其他类型录取的依据。
(六)中职毕业生既可报名参加我省普通高等学校对口招生考试(报名资格必须符合省教育厅有关普通高等学校对口招生工作的要求),也可报名参加普通高等学校招生统一考试,但二者不能兼报;普高毕业生不能报名参加我省普通高等学校对口招生考试。
(七)符合教育部报考规定的其他人员。
(八)下列人员不得报名:
1.具有普通高等学历教育资格的高校在校生,或已被普通高等学校录取并保留入学资格的学生;
2.高级中等
3.在高级中等教育阶段非应届毕业年份以弄虚作假手段报名并违规参加高考的应届毕业生;
4.因违反国
5.因触犯刑法已被有关部门采取强制措施或正在服刑者,其中,未成年人按相关
6.不符合我省高考报名条件的其他人员。
(九)我省不接受外省考生借考。
(十)已在我省参加高考报名的考生不得同时在外省(区、市)报名参加2024年高考,已在外省(区、市)参加2024年高考报名的考生不得在我省报名。
三、时间安排及缴费
(一)高考统一报名时间。2024年高考报名时间,我省统一为2023年10月23日至31日(不含双休日,少年班、物理卓越计划、物理攀登计划、数学领军计划和数学英才班的报名及缴费时间集中安排在2024年3月4日至6日)。报名期间,考生须登录指定系统办理高考报名手续,并缴纳高考报名费。
(二)上传户口簿电子图片时间。所有已报名的考生须在2023年12月31日前登录指定系统上传户口簿首页(含住址信息)和本人户口页的电子图片。
(三)缴纳考试费时间。选择参加普通高等学校招生统一考试或普通高等学校对口招生考试的考生还须在2024年4月10日-5月10日期间登录指定系统缴纳高考考试费(含对口招生考试考试费、普通高中学业水平选择性考试考试费,下同),成功缴纳高考考试费后方能打印准考证和参加相应考试。
(四)艺术类、
报考音乐类的考生可在音乐类中兼报
(五)相关要求。高考报名费、高考考试费等均须通过指定系统自行缴纳,考生须提前开通好微信支付、支付宝支付或银联网上支付方式。报名结束后,原则上不再接受补报名。高考报名费、高考考试费,以及艺术类、
四、报名地点
(一)具有湖南省户籍的我省高级中等
(二)具有湖南省户籍的我省高级中等
(三)具有湖南省户籍但学籍在外省的考生,如在我省报考,须在户籍所在县(市、区)招生考试部门指定报名点参加报名。
(四)外省户籍进城务工人员随迁子女应在高级中等
(五)符合高校少年班、物理卓越计划、物理攀登计划、数学领军计划和数学英才班等报考资格的考生,应在就读学校所在地县(市、区)招生考试部门指定报名点参加报名。
(六)初中起点六年制本科层次公费
(七)符合我省报名条件的香港、澳门、台湾省籍学生以及在我省定居并符合报名条件的外国侨民,应到学籍地或居住地县(市、区)招生考试部门指定的报名点申请报名。
(八)西藏内地班的考生,应在就读学校所在地县(市、区)招生考试部门指定报名点参加报名。
(九)因父母工作调动等特殊原因确需跨市(州)、跨县(市、区)报名的考生,各市(州)教育考试院应加强管理并制定具体实施办法报省教育考试院备案。
五、报名系统和信息采集办法
(一)考生均须通过指定系统进行报名缴费。考生报名缴费的指定系统为:
1.湖南省普通高校招生考试考生综合信息平台(以下简称“考生综合信息平台”,网址:https://ks.hneao.cn)。
2.移动端:“潇湘高考”APP(通过苹果应用商店、腾讯应用宝、华为应用市场、小米应用商店或“考生综合信息平台”首页下载)。
(二)报名管理机构〔包括市(州)教育考试院、县级招生考试部门和各报名点,下同〕通过以下指定系统进行报名管理:
1.湖南省普通高校招生考试信息管理系统(以下简称“招考信息管理系统”,网址:https://gl.hneao.cn)。
2.移动端:“湖南招考”APP(通过苹果应用商店、腾讯应用宝、华为应用市场、小米应用商店或“招考信息管理系统”首页下载)。
(三)报名管理机构须具备的硬件条件要求。计算机(CPU 3.0GHz以上、内存不低于4G、硬盘存储不低于500G)、居民身份证阅读机具、宽幅激光打印机、高速宽带上网条件、具有高清摄像功能的移动端设备(手机、PAD均可)、其它用于采集符合标准的考生照片的硬件设施(补光灯、背景板等)。
(四)各报名点通过网上采集考生个人填写的报名基本信息〔信息填写(选定)说明附后〕和思想品德考核意见,通过居民身份证阅读机具采集考生居民身份证信息(包含照片、姓名、性别、民族、出生日期、公民身份号码等,下同),使用“湖南招考”APP现场拍照方式或由考生本人向报名点提供符合要求的电子照片方式采集考生照片信息(照片信息标准附后)。
六、报名程序和证件要求
(一)报名资格初审。
考生在报名点交验相关证明材料,报名点必须按高考报名条件审查考生报名资格。考生报名时提供的材料必须真实、有效、完整。对于弄虚作假的,如采用伪造证件、证明、档案及其他材料获得报名考试资格的,将依据《国
(二)考生登录指定系统进行网上报名。
1.考生登录指定系统(首次登录使用姓名、身份证有效期等信息进入系统),缴纳高考报名费。
2.通过系统完成实人认证。
3.设置系统“登录”密码和“保存”密码。
4.考生通过安全认证方式登录系统,认真阅读《考生诚信考试承诺书》的有关内容并确认同意。
5.填报选考科目和个人的基本信息(身份证件上的信息除外)等。普通高中学业水平选择性考试成绩计入高考录取总成绩,考生高考报名时须根据自己的实际情况准确填报本人的选考科目。其他相关信息由考生本人按照有关要求输入。选择参加艺术类、
6.在规定的时间内,上传户口簿首页(含住址信息)和本人户口页电子图片,并选定好户口簿住址信息(选定到街道乡镇一级)。考生须按要求认真上传户口簿电子图片,户口簿电子图片有关信息将作为有户籍要求的招生类型志愿填报和录取的审核依据,因考生未上传或上传错误,导致无法填报志愿或录取等问题,由考生本人负责。
考生在报名日期截止之前应如实、准确填写本人考试类型、考试语种和选考科目等报名信息,并认真核实,报名日期截止之后不再修改。上网填报方式由考生自行选定或由报名点统一安排。考生必须严格遵守
(三)报名点登录“招考信息管理系统”,审核考生户口簿电子图片和户口簿住址信息是否一致等,并打印《报名登记表》供考生校对。
(四)考生核对本人《报名登记表》并签字确认。因考生未按要求在规定地点报名,不在《报名登记表》上签名确认,以及因考生本人原因造成的报名信息差错,从而影响后续考试、志愿填报、录取、学籍注册的,由考生本人承担相应后果。
(五)报名点登录“招考信息管理系统”,采集思想品德考核意见等其它信息,完成网上报名工作。考生思想品德考核意见由考生所在学校或单位对考生的政治态度、思想品德作出全面鉴定,并对其真实性负责。无就读学校或工作单位的考生思想品德考核意见原则上由所属的乡镇、街道办事处鉴定。
(六)报名有关证件要求。报名时考生须交验本人居民身份证(身份证在2024年9月30日前不过期,建议办证时间不早于2022年1月)、普高(或中职)毕业证(本省户籍应届生凭市州教育局学籍管理部门审定的毕业生名册)或同等学力证明。外省户籍进城务工人员随迁子女高考报名时,除了提供本人的学籍证明材料(《高考报名资格审核表》等)以外,普高毕业生还须提交其父母在当地1年期以上的居住证明(含就业状况信息、房产证或租赁合同等)。
考生个人的居民身份证信息应与户口簿一致,如因主项信息变更、家庭住址搬迁、行政区划调整等导致户籍发生变更的,须及时到公安部门办理新户口簿和居民身份证,确保户口簿、居民身份证信息与当前公安部门户籍信息一致。居民身份证是高考报名、考试、录取、大学报到注册的重要身份证明,考生使用身份证报名确认后,在进入大学报到注册之前,不要修改身份证的关键信息(如姓名、照片、性别、出生年月日、民族等),以免因信息不一致,影响后续考试、录取、大学报到注册等。
(七)特殊情况报名。
1.外省户籍进城务工人员随迁子女的报名流程。考生在“考生综合信息平台”首页上自行下载打印《2024年湖南省普通高等学校招生考试考生报名资格审核表》(以下简称《高考报名资格审核表》),按要求填报并提交审核表,县(市、区)招生考试部门审核通过后,考生在指定报名点按正常流程报名。
2.使用其他身份证件(非居民身份证)考生的报名流程。考生到报名点提交情况说明后,由报名点登录“招考信息管理系统”,采集考生身份证件信息并提交市(州)教育考试院审核,市(州)教育考试院审核通过后,考生在指定报名点按正常流程报名。
3.居民身份证暂时失效考生的报名流程。由报名点登录“招考信息管理系统”,人工输入考生居民身份证件有关信息,系统核验通过后,考生按正常流程报名。考生须在10月31日前办理好新的居民身份证,并前往报名点验证居民身份证信息成功后,方可完成高考报名。
七、报名资格审核
各类考生的报名资格审核,按照报名管理权限,分别由市(州)教育考试院、县(市、区)招生考试部门负责。
(一)普高应届毕业生的报名资格审核由所在市(州)教育考试院、县(市、区)招生考试部门会同基础教育部门负责。市(州)教育考试院、县(市、区)招生考试部门准备好考生名册(含
(二)中职应届毕业生的报名资格审核由所在市(州)教育考试院、县(市、区)招生考试部门会同中职学生学籍管理部门负责。市(州)教育考试院、县(市、区)招生考试部门分类准备好考生名册(含
(三)往届毕业生和同等学力考生的报名资格审核由所在市(州)教育考试院、县(市、区)招生考试部门负责。报名点须认真审核查验往届毕业生毕业证书原件的真伪,并将毕业生证书复印件按普高和中职分类后,由所在市(州)教育考试院、县(市、区)招生考试部门留档一年备查。
(四)外省户籍进城务工人员随迁子女的报名资格审核由所在县(市、区)招生考试部门负责。学籍证明和父母居住证明等材料,交所在市(州)教育考试院、县(市、区)招生考试部门留档一年备查。
(五)考生报名资格由市(州)教育考试院负责终审。
八、工作要求
(一)提高认识,明确责任,切实加强对高考报名工作的领导。高考报名工作是高考工作的重要环节,各地务必要高度重视,要严格按照全省的统一部署和要求,明确职能职责、层层压实责任,主动作为,切实增强责任感和使命感。要认真研究制定本地报名方案和应急预案,做好各项准备工作,以及与报名资格审核相关部门的协调工作。要加强对各报名点工作人员的
(二)严密组织,规范操作,切实做好网上报名信息采集工作。各市(州)教育考试院要统筹安排本辖区内网上报名工作,要针对往年在考生基本信息采集过程中遇到的问题(如考生填报户籍信息与实际不符等),加强各环节的管理,确保各项工作落实到位,责任到岗到人。各县(市、区)招生考试部门及所属报名点应做好网上报名的宣传和组织工作,加强对考生正确使用系统的
(三)合理安排,强化统筹,切实做好高考报名点设置工作。各地要加强对高考报名点的审批和管理,根据辖区内考生数量和分布情况合理设置报名点,报名点的设置实行“谁审批、谁负责”。报名点一般只设置在高级中等
(四)严格审核,强化责任,切实做好报名资格审核工作。各级招生考试部门要按照报名条件和报名办法,积极协调有关部门,严格审核各类考生资格,确保考生户籍、学籍及有关材料真实可信,维护高考的公平公正和社会稳定。杜绝往届生以应届生或应届生以往届生身份报名,杜绝考生重复报名,杜绝不符合对口招生考试报考条件的考生报考对口招生考试,杜绝具有普通高等学历教育资格的高校在校生报名,杜绝高级中等
(五)强化宣传,多措并举,切实做好考生报名服务工作。要大力宣传相关政策,特别是外省户籍进城务工人员随迁子女参加我省高考等政策规定,着力做好政策宣传解读,通过报刊、电视、网络等多种渠道宣传、解读2024年高考报名政策和规定,及时对考生报名工作进行指导。各级招考机构、各高级中等
九、其他
(一)本报名办法由湖南省教育考试院负责解释。
(二)如教育部和省教育厅有新的文件规定和工作要求,湖南省教育考试院将另文通知。
附件:
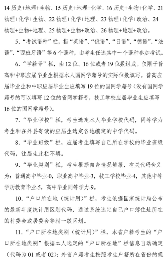
1.《2024年湖南省普通高等学校招生考试考生报名登记表》填写(选定)说明
2.2024年湖南省普通高等学校招生艺术类、
3.《2024年湖南省普通高等学校招生考试考生报名登记表》(草表)
4.《2024年湖南省普通高等学校招生考试考生报名资格审核表》(外省户籍考生使用)
5.2024年湖南省普通高等学校招生考试图像采集规范及信息标准
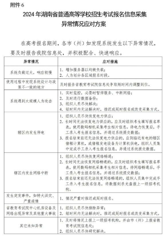
6.2024年湖南省普通高等学校招生考试报名信息采集异常情况应对方案












文章来源:湖南教育考试院 关于做好2024年普通高等学校招生考试报名工作的通知
高招云直播