江西省2024年普通高考网上报名工作定于2023年11月1—7日进行。下面整理2024 年普通高考考生网上报名填表说明,请大家关注。

一、所有报考普通高校招生考生(包括参加保送,强基计划,数学英才班、领军计划,物理卓越人才计划,少年班,高水平运动队,
二、本表是依据教育部报名
三、除指定非考生填写的栏目外,各栏内容必须由考生本人在网上填写,并在报名点打印的《报名登记表》签名,不得由他人代签。
其中:
1.县(市、区)教育考试中心:填所在县(市、区)名称;报名点:填报名点代码。
2.报名类别:在普通类(物理组、历史组)、三校生类中选报一类。
3.考生号:由县(区)教育考试中心按教育部统一要求编排并分配给考生,由 14 位代码组成,其中第9.10 两位代码的含义如下:11 为普通类选考历史科目组(含兼报艺术类、
4.姓名、性别、民族、出生年月、身份证号码等信息,由报名点机读考生第二代居民身份证进行采集。非居民身份证信息(包括 2 军官证、3 士兵证、6 香港特区护照/身份证明、7 澳门特区护照/身份证明、8台湾居民来往大陆通行证、9 境外永久居住证、A 护照)由考生本人填写。
5.外语语种:在
6.考生类别:在应届、往届中选填其中一项,同等学力视为往届;在城镇、农村中选填其中一项,城镇、农村指城镇户籍或农村户籍,依据《报名办法》中“农村考生身份确认原则”填写,高校专项、地方专项(含农村
7.考生分类:0 普通高中毕业生,1 中职毕业生,2 退役军人,3 下岗失业人员,4 农民工,5 高素质农民,9 其他群体。
8.政治面貌:中共党员,中共预备党员,共青团员,群众。
9.毕业学校:在“中学代码表”中查找选择填报。
10.毕业类别:0 普通高中毕业、1 中等师范毕业、2 其他中等专业学校毕业、3 职业高中毕业、4 技
11.考试类型:(1)普通考生填“秋季统考”;(2)三校生类考生填“三校生”;(3)少年班、英才班、领军计划、卓越人才考生填“少年班”。
12.考生特征:此项仅残障考生填报,准确填写残疾人证号。
13.文化选考:普通类(含兼报艺术类、
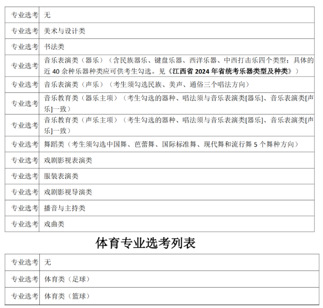
14.艺体选考:艺术考生可在音乐类、舞蹈类、表(导)演类、
15.户口所在地:填考生本人户口所在地的市、县(市、区)、乡(镇、街道)、村(居委会)名称。
16.录取通知书收件地址:应填考生本人家庭详细地址。收件人:应填考生本人或其亲属。
17.联系电话:应填考生本人或亲属的 2 个电话号码,以便各级招生机构与考生联系。
18.“本人简历”应从最后学历起往前推填,并要与《中学毕业生登记表》等表格信息相一致。
填写提示:
1. 先根据填表说明和资格审核情况,填写好纸质版的报名登记表和网页报名页面的报名登记表;
2. 交由老师审核无误后,在学校的组织下进行网络填报(艺体生根据实际情况确定如何填报),网络填报时需要注意:
(1)进入填报系统前认真学习网上弹出的有关内容。考生本人凭考生号和网上报名密码自行登录“江西教育网”(http://jyt.jiangxi.gov.cn)或“江西省教育考试院网”(http://www.jxeea.cn),认真阅读(逐一点击确认)网上弹出的学习内容(一定要认真阅读)。
(2)考生在登录网报系统后填报其他信息前,务必先核对报考科类(物理或历史)、身份证信息(含身份证照照片)、电子照片准确性。特别是电子照片,若未按要求拍摄,在批量更换背景时可能出错,如衣服、头发边界未正确裁切等等。
(3)在网上按照《江西省 2024 年普通高考报名登记表》及说明(以下简称“报名登记表”)如实填写报名信息。报名登记表将作为高校录取依据的电子档案材料之一,不得漏填和虚假填报,否则后果自负。没有上网条件的考生可到报名点进行网上报名。每位考生还须如实准确地填写各项信息,避免错填更不得虚假填报,填报完毕后要反复核对。前面已经提到新生入学资格审核会越来越严格,不要因为存在虚假信息而被退学。
(4)填报完成后,考生将网上报名的信息拍照截图并打印出来核对,无误后家长和学生共同签名,核对的关键点:基本信息(姓名、性别、身份证号、民族、户籍地址、相片),考生类别(首选考科目)、文化再选考科目、艺体选考科目、政治面貌、专项计划资格填报情况,户籍(农村、城镇)信息、应届(往届),毕业类别、外语语种、考生特征(残疾证)等。
3.如果有其他特殊情况请及时联系班主任。
专业生考试及附加填写提示:
1.艺术类专业分为音乐类、舞蹈类、表(导)演类、
2.音乐类、舞蹈类、表(导)演类、
3.音乐类包括
其中,报考
4.
5.报考
艺术专业选考列表

江西省 2024 年省统考乐器类型及种类


2024年高考报名登记表(样表)

高招云直播