
1月18日,上海市教委公布了《2024年上海市部分普通高校专科层次实行依法自主招生改革试点方案》,
(招生对象:高中及三校生应届毕业生160人)

(1)世界技能大赛上海选拔赛前五名获得者。
(2)全国职业院校技能大赛中职组三等奖及以上获得者。
(3)上海市“星光计划”职业院校技能大赛个人/全能二等奖及以上获得者。
(4)全国一、二类大赛二等奖及以上获得者,上海市一、二类大赛一等奖及以上获得者。
备注:凡以(1)-(4)申请免笔试的,获奖项目须与填报本校的第一专业志愿对口。
(5)国家或上海市奖学金获得者。
(6)区级及以上三好学生、优秀学生干部、优秀团员或优秀团干部称号者及上海市其他荣誉奖项获得者。
(7)学业水平考试2A1B-及以上者,其中报考
(8)有二级运动员等级证书的运动员,提供证书复印件(报到现场须出示原件)。高中阶段市级以上篮球、垒球、羽毛球、赛艇比赛前八名(含)、区级比赛前六名(含)获得者。中职阶段市级以上篮球、垒球、羽毛球、赛艇比赛前六名(含)、区级比赛前四名(含)获得者。
(9)持有声乐、器乐、
(10)由教育部或上海市教育委员会授权的组委会组织的市级及以上科技创新创业类比赛三等奖或铜奖以上获得者。
(11)获得国家
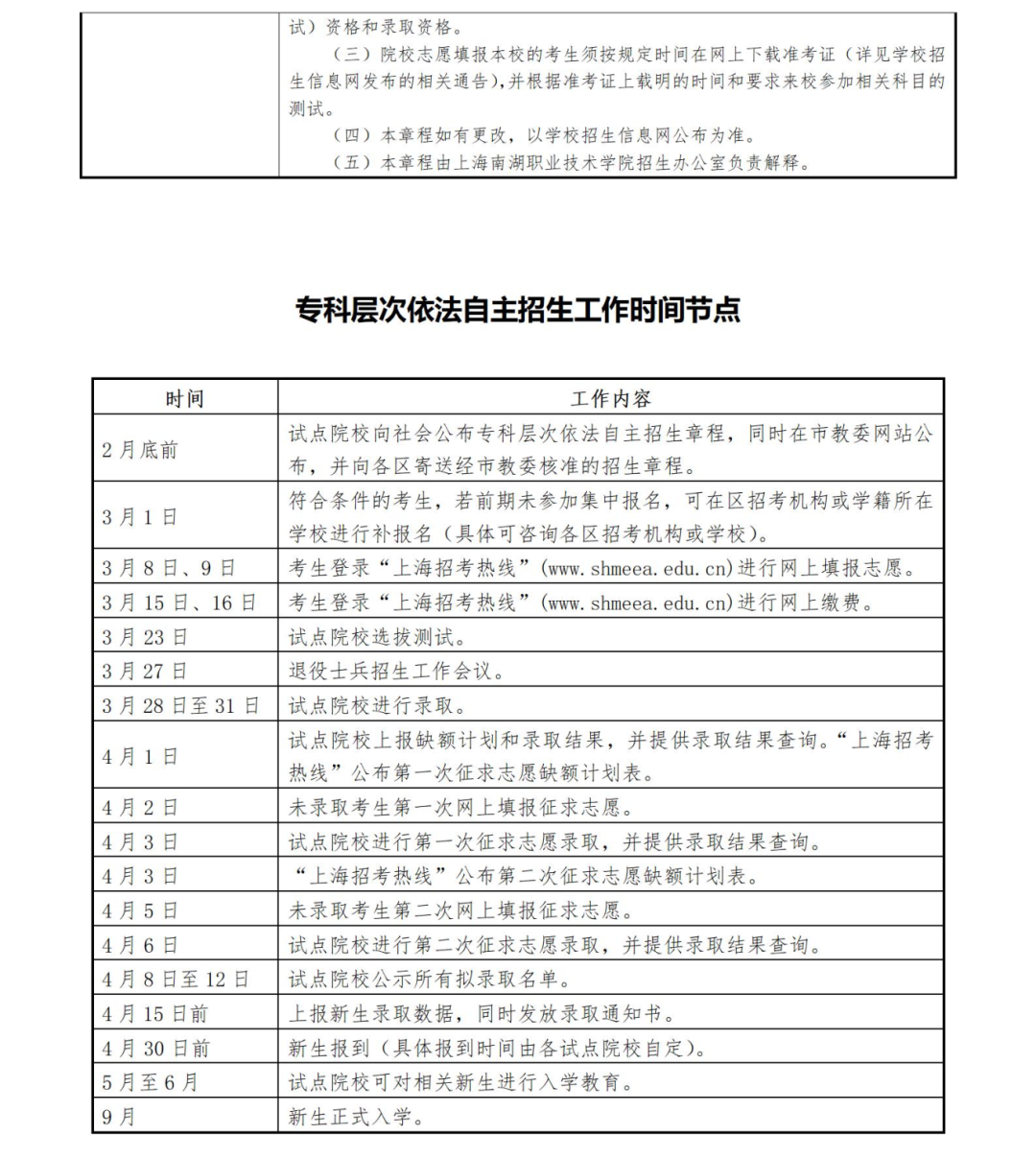
3月8日、9日,考生登录“上海招考热线”(ww.sheea.edu.cn)进行网上填报志愿。
3月11日、12日,网上提交免笔试材料(详见学校招生信息网发布的相关通告)。
3月16日,免笔试面试
3月23日,试点院校选拔笔试


扫码关注我们微信号-shnhvtc官方抖音号-shnhvtc
高招云直播