

2019年-2021年
随着中国经济的高速腾飞,职业教育作为教育的一部分,在经济重心和发展上都占有举足轻重的作用。深化职业教育改革也是现今教育工作者的重要任务。大力发展高等职业教育是我国在经济全球化发展形势下实现经济快速可持续发展的必然选择,是推进高等教育大众化的有效渠道,职业教育的利好政策近年来也相继发布,我们一起来汇总一下2019年-2021年有关职业教育的相关政策信息。
2019年相关政策信息汇总
●2019年2月
发布部门:教育部
政策名称:《国家职业教育改革实施方案》
⭐关键内容简述:完善国家职业教育制度体系;构建职业教育国家标准,启动1+X证书制度试点工作;促进产教融合校企“双元”育人,坚持知行合一、
●2019年2月
发布部门:国务院
政策名称:《中国教育现代化2035》
⭐关键内容简述:提出了推进教育现代化的八大基本理念:更加注重以德为先,更加注重全面发展,更加注重面向人人,更加注重终身学习,更加注重因材施教,更加注重知行合更加注重融合发展,更加注重共建共享。明确了推进教育现代化的基本原则;坚持党的领导、坚持中国特色、坚持优先发展、坚持服务人民、坚持改革创新、坚持依法治教、坚持统筹推进。
●2019年2月
发布部门:国务院
政策名称:《加快推进教育现代化实施方案(2018-2022)年》
⭐关键内容简述:实施新时代立德树人工程,推进基础教育巩固提高,推进高等教育内涵发展,全面加强新时代
●2019年4月
发布部门:教育部
政策名称:《关于实施中国特色高水平高职学校和专业建设计划的意见》
⭐关键内容简述:打造技术技能人才培养高地;打造技术技能创新服务平台;打造高水平专业群;以“四有”标准打造数量充足专兼结合、结构合理的高水平双师队伍;提升楼企合作水平;培养适应高端产业和产业高端震要的高素质技术技能人才;提升学校治理水平;加强与职业教育发达国家的交流合作,引进优质职业教育资源。
●2019年4月
发布部门:教育部
政策名称:《建设产教融合型企业实施办法(试行)》
⭐关键内容简述:根据实施办法,将重点建设培育主动推进制造业转型升级的优质企业,现代农业、智能制造、高端装备、新代信息技术生物医药、节能
●2019年4月
会议类
会议名称:全国深化职业教育改革电视电话会议
⭐关键内容简述:实施双高计划,引领学校改革;分省签订备忘录,推动地方发展;把握关键点,培养
●2019年4月
发布部门:教育部
政策名称:《高职扩招专项工作实施方案》
⭐关键内容简述:扩大招生计划,做好高职招的补报名工作,做好高职扩招专项考试工作,做好招生录取工作,做好分类教育管理工作,推动
●2019年5月
会议类
会议名称:全国就业创业工作暨普逼高等学校毕业生就业创业工作电视电话会议
⭐关键内容简述:要坚持就业优先政策,加强形势监测预判,加大对企业的稳岗支持力度,实施好大规模职业技能
●2019年5月
发布部门:教育部
政策名称:《职业技能提升行动方案(2019-2021)》
⭐关键内容简述:对职工等重点群体开展有针对性的职业技能
●2019年6月
发布部门:教育部
政策名称:《关于职业院校专业人才培养方案制订与实施工作的指导意见》
⭐关键内容简述:明确培养目标; 规范课程设置。课程设置分为公共基础课程和专业 (技能)课程两类:合理安排学时:加强实践性教学,实践性教学学时原则, 上占总学时数50%以上:严把毕业出口关,确保学生毕业时完成规定的学时学分和教学环节,结合专业实际组织毕业考试(考核) .保证毕业要求的达成度,坚决杜绝“清考”行为:鼓励学校积极参与实施1+X证书制度试点,将职业技能等级标准有关内容及要求有机融入专业课程教学,优化专业人才培养方案,同步参与职业教育国家“学分
●2019年7月
发布部门:教育部
政策名称:《关于调整职业院校奖助学金政策的通知》
⭐关键内容简述:扩大高职院校奖助学金盖面、提高补助标准,增加高职院校国家奖学金名额, 扩大高职院校国家励志奖学金覆盖面扩大高职院校国家助学金覆盖面、提高补助标准;设立中等职业教育国家奖学金,从2019年起,设立中等职业教育国家奖学金,用于奖励中等职业学校(含技
●2019年10月
发布部门:教育部
政策名称:《关于教育支持社会服务产业发展提高紧缺人才培养
⭐关键内容简述:完善学科专业布局,健全专业随产业发展的动态调整机制,调整优
●2019年10月
发布部门:教育部
政策名称:《国家产教融合建设试点实施方案》
⭐关键内容简述:要充分发挥城市承载、行业聚合、企业主体作用,重点在完善发展规划和资源布局、推进人才培养改革、降低制度性交易成本、创新重大平台载体建设、探索发展体制机制创新等方面先行先试。有条件的地方要以新发展理念规划建设产教融合园区。健全以企业为重要主导、高校为重要支撑、产业关键核心技术攻关为中心任务的高等教育产教融合创新机制:要落实组合
●2019年10月
发布部门:教育部
政策名称:《深化新时代职业教育“双师型”
⭐关键内容简述:建设分层分类的
●2019年10月
发布部门:教育部
政策名称:《中国特色高水平高职学校和专业建设计划建设单位名单》
⭐关键内容简述:公布了“双高计划”第一轮建设单位名单,共197所学校入选,其中高水平学校56所,高水平专业群141个。
●2019年11月
发布部门:教育部
政策名称:《职业院校全面开展职业
⭐关键内容简述:提出广泛开展企业职工技能
●2019年12月
发布部门:国务院
政策名称:《中华人民共和国职业教育法修订草棄(征求意见稿)》
⭐关键内容简述:共修订调垄41条,新增15条。明确了现代职业教育体系框架,打通职业学校教育发展通道,向上包括专科、本科层次的职业高等学校;向下融入义务教育,加强职业启蒙教育.同时,推进中等、高等学历职业教育的贯通培养,可以实行弹性学制。
●2019年12月
发布部门:国务院
政策名称:《国务院关于进步做好稳就业工作的意见》
⭐关键内容简述:支持企业稳定岗位,持续加大援企稳岗力度,加强对企业金融支持,规范企业裁员行为,维护劳动者合法权益,引导企业开拓国内市场:开发更多就业岗位,挖掘内需带动就业加大投资创造就业,稳定
2020年相关政策信息汇总
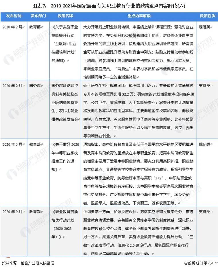
●2020年2月
发布部门:教育部
政策名称:《关于实施职业技能提升行动“互联网+职业技能
⭐关键内容简述:大力开展线上职业技能
●2020年2月
发布部门:国务院
政策名称:《国务院联防联控机制有关鼓励企业吸纳高校毕业生、农民工就业相关政策发布会》
⭐关键内容简述:硕士研究生招生规模同比可能会增加189万,并争取扩大普通高校专升本的规模至同比增32.2万:研究生的计划增量重点投向
●2020年5月
发布部门:教育部
政策名称:《关于做好2020年中等职业学校招生工作的通知》
⭐关键内容简述:通知指出, 高中阶段教育普及率低于全国平均水平的
●2020年6月
发布部门:教育部
政策名称:《教育部关于发布《职业院校数字校园规范》的通知》
⭐关键内容简述:落实《国家职业教育改革实施方案》《教育信息化“十三五”规划》和《教育信息化2.0行动计划》,发展“互联网+职业教育”,规范、引导职业院校在新形势下的信息
●2020年8月
发布部门:教育部
政策名称:《关于进一步加强和规范教育收费管理的意见》
⭐关键内容简述:要求各地出台教育收费政策,要综合考虑经济社会发展水平教育培养成本和群众承受能力等因素,认真履行成本调查、决策听证、公开公示等有关法定程序,把握好政策出台的时机和节奏,确保平稳有序推进各项工作。
●2020年9月
发布部门:教育部
政策名称:《职业教育提质培优行动计划(2020-2023年)》
⭐关键内容简述:计划要求一方面, 加强顶层设计,对落实立德树人根本任务、推进职业教育协调发展、完善服务全民终身学习的制度体系、深化职业教育产教融合校企合作、健全职业教育考试招生制度等进行部署。另一方面,聚焦关键改革,实施职业教育治理能力提升行动、“三教”改革攻坚行动、信息化2.0建设行动、服务国际产能合作行动,创新发展高地建设行动等5项行动。
●2020年10月
发布部门:全国人大常委会
政策名称:《中华人民共和国未成年人保护法(2020修订)》
⭐关键内容简述:人民政府应当发展职业教育,保障未成年人接受职业教育或者职业技能
●2020年10月
发布部门:国务院
政策名称:《关于全面加强和改进新时代学校体育工作的意见》和《关于全面加强和改进新时代学校美育工作的意见》
⭐关键内容简述:职业教育将艺术课程与专业课程有机结合,强化实践,开设体现职业教育特点的拓展性艺术课程。职业教育体育课程与职业技能培养相结合,培养身心健康的技术人才。
2021年相关政策信息汇总
●2021年3月
发布部门:全国人大常委会
政策名称:《第十三届全国人民代表大会第四次会议关于2020年国民经济和社会发展计划执行情况与2021年国民经济和社会发展计划的决议》
⭐关键内容简述:推动职业教育提质培优,完善高职院校“分类招考”制度,健全普职融通制度。开展多样化的在职
●2021年3月
发布部门:国务院
政策名称:《政府工作报告》重点工作分工的意见
⭐关键内容简述:增强职业教育适应性,深化产教融合、校企合作,深入实施职业技能等级证书制度。
●2021年4月
发布部门:全国人大常委会
政策名称:《中华人民共和国教育法(2021修正)》
⭐关键内容简述:国家实行职业教育制度和继续教育制度。
●2021年4月
发布部门:全国人大常委会
政策名称:《中华人民共和国乡村振兴促进法》
⭐关键内容简述:人民政府应当采取措施, 加强职业教育和继续教育,组织开展农业技能
●2021年4月
发布部门:国务院
政策名称:《中华人民共和国民办教育促进法实施条例》
⭐关键内容简述:实施职业教育的公办学校可以吸引企业的资本、 技术、管理等要素, 举办或者参与举办实施职业教育的营利性民办学校。
●2021年6月
发布部门:全国人大常委会
2021年6月
发布部门:国务院政策名称:《全民科学素质行动规划纲要(2021-2035年)》⭐关键内容简述:实施职业技能提升行动。在职前教育和职业
⭐关键内容简述:合理完善普惠性
●2021年6月
发布部门:国务院
政策名称:《全民科学素质行动规划纲要(2021-2035年)》
⭐关键内容简述:实施职业技能提升行动。在职前教育和职业
●2021年7月
发布部门:国务院
政策名称:《教育部关于做好全国中等职业学校管理信息系统建设工作的通知》
⭐关键内容简述:推进教育治理体系和治理能力现代化,加快现代职业教育体系建设进一步提升中等职业教育管理规范化、
本文核心内容:政策历程 , 国家职业教育政策 , 地方职业教育政策," 十四五 " 规划
1、政策历程图
我国职业教育发展非常的早,上世纪 50 年代,中国学习苏联开始工业化进程。为了快速填补人才缺口,国家把重心放在培养周期短、人才实用性强的中等职业教育上。之后在 1958 年出现了新的教育模式—— " 半工半读 "。然而在 1960 年之后大量的职业
职业教育的再度恢复是改革开放以后,从 1985 年颁布的《中共中央关于教育体制改革的决定》中提出发展职业教育,到如今 " 十四五 " 增加职业学校数量以及师资,进一步提升职业技术学校教学地位,重视职业技术人才,职业教育不再是低人一等的那一轨,而是并列存在的一条上升通道。

2、国家层面政策汇总及解读
国家层面职业教育行业政策汇总
职业教育是指让受教育者获得某种职业或生产劳动所需要的职业知识、技能和职业道德的教育,包括初等职业教育、中等职业教育、高等职业教育等。职业教育往往负担着培养生产服务一线高素质劳动者和技能型人才的重要职能,大力发展特色职业教育,加强职业教育的理论和实践研究,这对我国经济的发展和繁荣具有重要的现实意义。我国相继出台多项政策推动职业教育持续发展。








——国家层面职业教育行业发展目标解读
十四五规划意见稿提出把提升国民素质放在突出重要位置,构建高质量的教育体系和全方位全周期的健康体系,优化人口结构,拓展人口质量红利,提升人力资本水平和人的全面发展能力。" 十四五 " 期间,我国将着重增强职业技术教育适应性,具体包括突出职业教育的特色、完善顶层设计、创新办学模式、提升教育质量和深化职普融通。

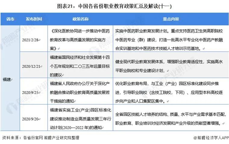
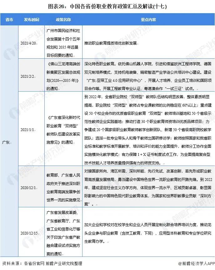
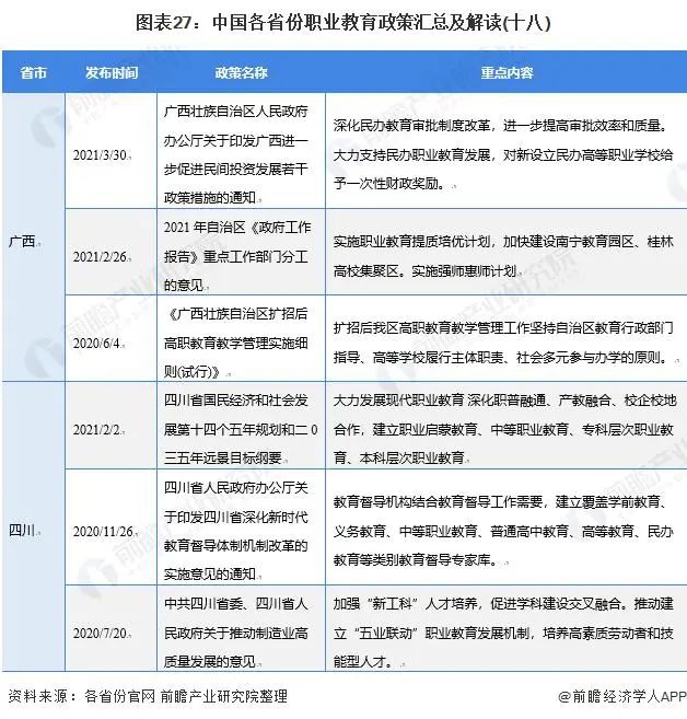
3、各省市层面的政策汇总及解读
31 省市职业教育行业政策汇总
目前,我国各个省份根据《" 十四五 " 规划纲要和 2035 远景目标纲要》出台了各项鼓励职业教育的政策," 十四五 " 期间,我国重增强职业技术教育适应性,具体包括突出职业教育的特色。增加职业技术学校的数量,提升师资力量同时提升职业技术的地位,实现更加契合我国制造需要的职业技术型人才。





















转载自公众号:天下职教是一家

制作团队☀主编:鲁彬之 责任
现代职业教育网——强国尚能 关乎你我!微信号:mvenews电 话:022-58139959QQ群:23650553邮 箱:mvenews@163.com网 站:http://www.mve.cn我知道你在看哟
高招云直播