普通高等学校(以下简称高校)艺术类专业考试招生是高校考试招生工作的重要组成部分,是选拔培养艺术专业人才的重要途径。为深入贯彻党的二十大精神和习近平总书记关于教育的重要论述,落实《深化新时代教育评价改革总体方案》《关于全面加强和改进新时代学校美育工作的意见》,根据《教育部关于进一步加强和改进普通高等学校艺术类专业考试招生工作的指导意见》(教学〔2021〕3号)等文件精神,结合我省实际,制定本实施方案。
一、总体要求
(一)指导思想。以习近平新时代中国特色社会主义思想为指导,全面贯彻党的教育方针,落实立德树人根本任务,适应经济社会发展需要,从有利于促进学生健康成长、科学选拔人才、维护教育公平出发,进一步加强和改进高校艺术类专业考试招生工作,推动构建引导学生德智体美劳全面发展的艺术专业人才选拔评价体系,为建成文化强国、教育强国提供人才支撑。
(二)基本原则。坚持育人为本,遵循正确育人导向,践行社会主义核心价值观,落实“五育”并举,增强文化自信,促进学生健康成长。提高选拔质量,适应全面建设社会主义现代化国家对高素质艺术人才的需要,深化考试内容改革,改进考试方式,完善评价标准,注重学生综合素质。加强分类指导,引导高校立足学科专业特点和培养定位,突出办学特色,完善人才选拔培养模式,推进不同专业分类考试。确保公平公正,健全监督制约机制,强化全程监督,保障考试招生机会公平、程序公开、结果公正。
(三)总体目标。到2024年,基本建立以统一高考为基础、省级专业考试(下称省级统考)为主体,依据高考文化成绩、专业考试成绩,参考学生综合素质评价,分类考试、综合评价、多元录取的高校艺术类专业考试招生制度,基本形成促进公平、科学选才、监督有力的艺术人才选拔评价体系。
二、主要任务和措施
(一)推进高校特色发展。
1.明晰艺术类人才培养定位。高校要根据不同专业人才培养特点和专业能力素质要求,结合办学实际,进一步找准办学定位,突出办学特色,构建与办学定位和特色相适应的艺术人才选拔培养体系。推进高校艺术类专业内涵发展,培养具有扎实文化素质和专业基础的艺术人才。推进高水平艺术院校艺术类专业培养具有丰厚文化底蕴、突出专业能力的拔尖艺术人才。
2.优化艺术类学科专业布局。高校要根据学校办学定位,综合考虑办学条件、师资队伍、毕业生就业状况等,进一步调整优化艺术类专业布局,合理安排招生计划。主管部门要加强对所属高校艺术类专业招生规模和结构的宏观调控,会同行业主管部门加强对高校办学情况的评估指导,对社会需求不足、培养质量不高的专业予以调减或停止招生。
(二)提升省级统考水平。
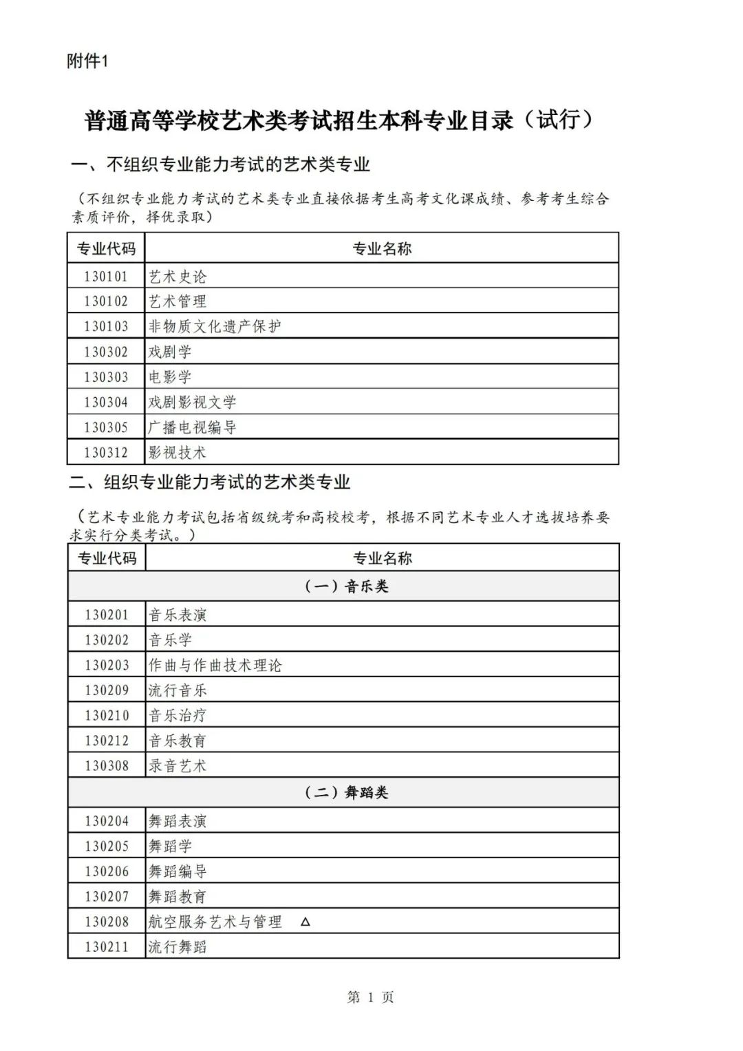
1.优化省级统考专业类别。进一步优化省级统考专业类别,基本实现艺术类专业省级统考全覆盖。2024年起,我省艺术类招生专业分为
2.完善省级统考科目和内容。制定我省艺术类专业省级统考考试说明,细化完善艺术类专业省级统考实施细则,优化改进考务管理办法和评分标准。探索利用现代技术手段,促进客观评价考生的专业能力,进一步提高省级统考的科学化、规范化水平。
3.健全考评人员遴选机制。共建共享艺术类专业考评人员信息库,扩大考评人员遴选范围。优化考评人员组成结构,适当增加考评人员人数,扩大省外人员比例。逐步建立艺术类考评人员和考生特殊关系申报制度,凡在规定时间内有指导、被指导关系或有亲属关系及其他利害关系的考评人员和考生,均须按要求进行申报,并严格执行回避制度。高校领导干部子女或其他亲属报考本校的,须向学校报备并在校内公示,相关领导干部要全程回避。严格执行违规考评人员“黑名单”制度,对于隐瞒不报、弄虚作假或违规违纪的考评人员,按有关规定严肃处理,并列入“黑名单”,终身不得参与高校考试招生工作。
4.加强考试组织规范管理。艺术类省级统考实行省级统一组织、各地及主考院校具体实施的管理体制。要进一步强化考务组织管理,按照保密工作规定,完善省级统考命题、制卷、试卷流转、保管等各环节、全流程的管理。严把考试入口关,通过现代技术手段,采用人脸识别系统,加强考生身份核验,严防替考。严把考试组织关,严格落实考生、评委、考场随机编排的“三随机”工作机制,严防考试舞弊。严把考试评分关,完善考试评分标准,积极采取“考评分离”、评委现场独立打分、全程录音录像等方式,确保评分公平公正。
(三)严控高校校考范围。
我省艺术类专业省级统考已覆盖的艺术类专业,高校一般应直接使用统考成绩作为考生的专业成绩。少数专业特色鲜明、人才培养质量较高的艺术院校,对考生艺术天赋、专业技能或基本功有较高要求的高水平艺术类专业,经教育部批准同意可在省级统考成绩合格生源范围内组织校考。组织校考的高校要采取线上考试或使用省级统考成绩进行初选等方式,严格控制现场校考人数,原则上不超过相关专业招生计划的6—8倍。2024年起,不再跨省设置校考考点,所有高校艺术类专业校考工作均在学校所在地组织。
(四)完善招生录取机制。
1.完善招生录取办法。2024年起,
2024年起,高校高水平艺术团不再从高校招生环节选拔,由相关高校从在校生中遴选培养;健美操等
2.适当提高文化成绩要求。根据不同艺术专业人才选拔培养要求,逐步扭转部分高校艺术专业人才选拔“重专业轻文化”倾向。2024年起,艺术类各专业类别本科专业高考文化课录取控制分数线以普通类一段线为基数划定,其中,
3.探索建立破格录取机制。在组织校考的高校艺术类专业招生中,对于极少数省级统考和校考成绩均特别优异或在相关专业领域具有突出才能和表现的考生,有关高校可制定高考文化课成绩破格录取办法。高校破格录取办法须经学校党委常委会审议通过并报所在地省级教育行政部门备案,提前在招生章程中向社会公布。高校破格录取考生名单须经学校招生工作领导小组审议通过,报生源所在地省招生考试委员会核准后予以录取,并在学校招生网站进行公示。
(五)健全监督管理机制。
1.强化组织监管责任。在省招生考试委员会的统一领导下,省教育行政部门负责指导我省高校制定艺术类专业招生办法和考试工作方案,监督管理相关高校艺术类专业考试招生组织实施工作。省教育招考机构会同有关部门共同组成省监督检查工作组,对我省艺术类专业考试招生的报名、考试、录取等工作进行监督检查。加强
2.落实高校主体责任。高校是艺术类专业招生工作的责任主体,主要负责同志是第一责任人,分管负责同志是直接责任人。学校党委要加强组织领导,健全完善学校招生工作领导机制,学校艺术类专业考试工作方案和招生办法须经学校党委常委会研究审定。学校招生工作领导小组要充分发挥统筹协调和监督管理作用,健全完善学校考试招生规章制度,明确各相关部门职责和各工作环节要求,坚决杜绝简单下放、层层转交。
3.强化招生信息公开。艺术类专业考试招生实行中学、高校、地方、国家四级信息公开,主动接受社会监督。中学要做好学生综合素质档案公示。高校要及时、准确在本单位网站公布学校招生章程、分专业招生计划、考试工作方案、招生录取办法、录取结果、咨询申诉渠道等信息。省教育招生考试院要在本单位网站公布艺术类专业招生政策、省级统考办法、统考合格分数线、投档规则、咨询申诉渠道等信息。对未达到合格分数线的考生,未经批准,一律不得录取,不予学籍注册。
4.加大违规违纪查处力度。严格执行招生政策,严格遵守高校招生“十严禁”“30个不得”“八项基本要求”和《新时代高校
三、保障措施
(一)加强组织领导。各地各高校要充分认识到加强和改进高校艺术类专业考试招生工作是贯彻落实国家决策部署,进一步促进教育公平、科学选才、促进教育高质量发展的重要举措,是高考改革的重要内容,事关广大考生切身利益。要切实加强组织领导,严格规范管理,科学高效实施,确保改革落地见效。
(二)强化推进落实。各地各高校要坚持问题导向、目标导向和效果导向相结合,细
(三)优化宣传服务。各地各高校要加大政策
本《实施方案》自2024年起实施,未尽事宜以教育部最新文件为准。






高招云直播