1.2024年电子科大统一新高考省份选科要求
2024年
表 1 2022-2024年

2.2024年电子科大强基计划新增湖南招生,福建不再招生
2024年
表 2 2022-2024年

特别声明:本文为易度排名原创作品。未经著作权人授权,禁止转载和使用,否则将承担
1.2024年电子科大统一新高考省份选科要求
2024年
表 1 2022-2024年

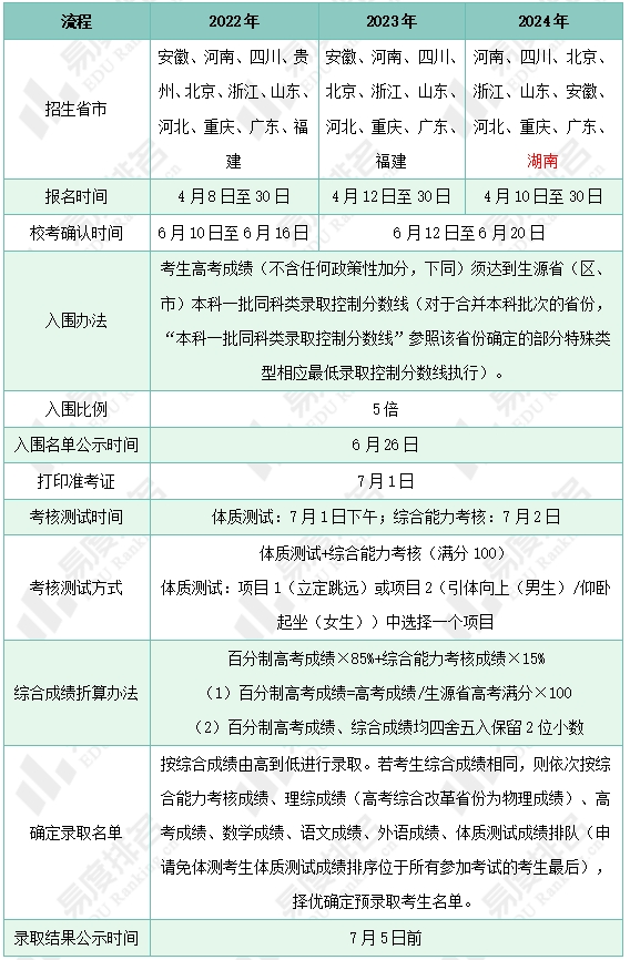
2.2024年电子科大强基计划新增湖南招生,福建不再招生
2024年
表 2 2022-2024年

特别声明:本文为易度排名原创作品。未经著作权人授权,禁止转载和使用,否则将承担
扫码下载APP
手机扫一扫下载APP