内蒙古自治区共有19所本科高校,其中内蒙古大学等15所高校2024年招生章程较去年发生变化。本文仅对该15所高校招生政策变化做简要解析。
1、内蒙古大学取消艺术类招生
内蒙古大学2024年取消艺术类专业招生,内蒙古大学创业学院新增体育类、播音与主持类招生。
内蒙古科技大学取消体育类招生,内蒙古农业大学新增对口美工设计类专业招生。
表1 内蒙古本科院校2023-2024年录取批次及专业类变更

信息来源:各高校2023-2024年招生章程
2、内蒙古鸿德文理学院学费上涨
内蒙古鸿德文理学院2024级新生学费较去年上涨,鸿德文理学院新增网络工程、新媒体技术专业招生。
表2 内蒙古本科院校2023-2024年录取专业变更

信息来源:各高校2023-2024年招生章程
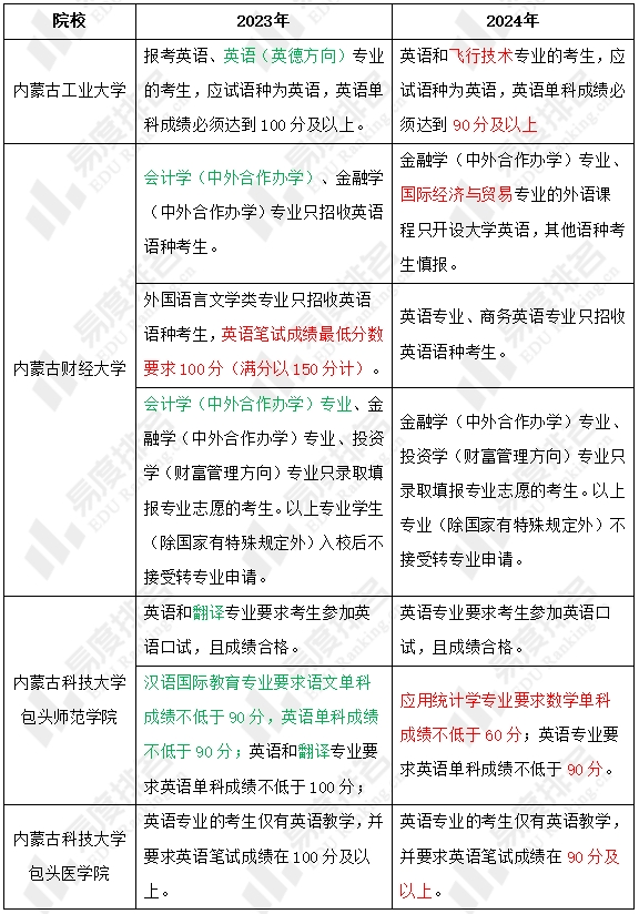
3、多所高校对英语单科成绩要求降低
内蒙古工业大学、内蒙古科技大学包头师范学院、内蒙古科技大学包头医学院、内蒙古民族大学等多所高校英语专业对高考英语单科成绩要求降低,内蒙古财经大学英语、商务英语专业2024年取消对英语单科成绩要求。
内蒙古师范大学旅游管理(国际本科学术互认课程项目)专业对英语单科成绩要求有所提高。
表3 内蒙古本科院校2023-2024年单科成绩要求变更


信息来源:各高校2023-2024年招生章程
注:若专业对单科成绩要求无变化,则不展示。
4、集宁师范学院2024年调档比例升高
内蒙古科技大学顺序志愿投档的批次调档比例从120%变更为105%,平行志愿调档比例未发生改变。集宁师范学院2024年调档比例从1:1更改为1:1.2。
赤峰学院音乐类专业排序成绩改为由专业成绩和文化成绩按一定比例合成的综合成绩排序。体育类专业方面,取消社会体育指导与管理专业。
表4 内蒙古本科院校2023-2024年投档变更

信息来源:各高校2023-2024年招生章程
5、包头医学院助学金新增自治区励志奖学金
从2021年秋季学期起,内蒙古自治区设立本专科自治区励志奖学金,用于奖励资助自治区高校品学兼优家庭经济困难的全日制本专科学生,奖励资助标准为每生每年4000元。
表5 内蒙古科技大学包头医学院助学金设置变更

信息来源:包头医学院2023-2024年招生章程
特别声明:本文为易度排名原创作品。未经著作权人授权,禁止转载和使用,否则将承担法律责任。