


广州大学生命科学学院成立于2005年7月,由广州师范学院生物学系与广州教育学院生物学系合并而成,目前设有生物科学和生物制药2个本科专业,设有生物学、生物与医药(专业硕士)和学科教学(生物)3个硕士学位授权点,设有生物学博士学位授权点以及“生物学”博士后科研流动站,在校生1000余人。

学院坚持人才强院,培育和引进并举,建成了一支师德高尚、学术精湛、充满活力的高素质师质队伍,现有教职工167人:教师系列83人、实验系列14人、行政系列12人、博士后45人,其他人员13人。在80名专任教师中有正高22人、副高30人,博士后合作导师12人、博士生导师15人、硕士生导师46人。其中国家级人才项目7人次,省级人才4人。

获“国家级、省部级人才称号”教师

师资队伍

生物科学专业获得广东省一流专业建设点项目;《生命科学与人类生活》被评为省级一流本科课程;植物学动物学ESI学科首次进入全球前1%,生物学保持上海软科中国最好学科。




学科建设成果

生物科学专业
生物科学专业为广东省一流专业建设点,本专业分为师范和非师范两个方向招生。师范方向是广州大学传统特色,在超过60年的办学历史中,培养了近2000名中学生物教师,不少已成为教学骨干和相关领域知名学者。本方向重点为珠三角培养合格的中学生物教师及小学科学教师,同时培养生物类技术和管理人才。非师范方向主要培养现代生物检测技术人才,为食品安全、检验检疫以及医学检验等领域输送高素质人才。

生物科学专业人才培养
生物制药专业
生物制药专业依托粤港澳大湾区生物医药产业链,在市重点学科生物工程专业基础上发展形成培养具有良好的人文素养,宽广药学和生物学知识,较强的生物和药学科学研究及应用能力,从事生物药物研制、生产与工艺设计、质量控制和生产管理的高级专门人才。本专业着力培育学生一体化工程学科思维、一体化工程技术素养和一体化创新工程实验能力。本专业学生毕业后能胜任生物制药、保健食品、中医药领域研发、生产、分析检测及推广等专业技术人员和工程师,经过一段时间的经验积累也能胜任以上行业的管理工作。

生物制药专业人才培养

学院现有广东省植物适应性与分子设计重点实验室、广东省大亚湾重要海洋经济动物种质资源库、广州市重点实验室广州市植物抗逆基因功能研究重点实验室和广州市作物基因编辑应用重点实验室、广东省教育厅广州大学作物抗逆国际合作研究中心和广州大学——Keele University 基因干扰与应用联合研究中心、省级实验教学示范中心、“合成生物学、智能育种/精准医疗”列入学校“2+5”交叉融合创新平台之一、“广州大学环境与生态文明科普基地”入选全国科普教育基地,已经成为国内外认可的生物学科学研究和人才培养的重要基地。近3年来主持国家和省部级科研项目72余项,国家自然科学基金项目40项,其中重点项目1项,"十四五"重点研发专项揭榜挂帅项目1项(2022年),科技部国家"十四五"重点研发专项青年科学家项目1项(2022年)、总经费8300余万。在Nature、Nature Genetics、PNAS、 Nature Communications、Current Biology 等共发表457篇文章, 获得高等学校科学研究优秀成果奖自然科学奖一等奖1项。学院党委通过第三批广东省新时代高校党建示范创建和质量创优工作验收,学院被评为“广州市教育工作先进集体”,涌现了教育部自然科学奖一等奖、中国植物生理与植物分子生物学学会优秀女青年奖、科技部国家重点研发计划青年科学家项目首席科学家王连铮“大豆青年科技奖”、青年拔尖人才计划、广东省脱贫攻坚先进个人、广东省丁颖科技奖、广州市优秀党务工作者。

重点科研平台
其中,2023年我院新增科研项目52项,总经费2623万元,国家级占46%,其中国自然基金青年项目22项、面上7项、海外优青3项;市科技局项目5项,市农村科技特派员项目5项;市基础研究计划与应用基础研究项目7项。此外,新增科技论文169篇,其中SCI104篇,Q1占87.5%;新增专利18项。

2023年立项项目
总体情况

2023年新增项目
分布情况

部分高水平期刊发文情况

部分项发明专利

教学方面:2023年荣获广州市教学成果培育项目1项,广东省本科高校教学质量与教学改革工程建设项目立项1项,生物药物下游技术实验被认定为广东省2023年度省级一流本科课程,广州市高等教育教学质量与教学改革工程项目2项,校级教学成果奖(高等教育本科类)获奖项目一等奖和二等奖各1项,校级教育教学改革和教材出版基金立项项目2项。广州大学第十一届青年教师教学竞赛二等奖1人。

教学优秀案例展示

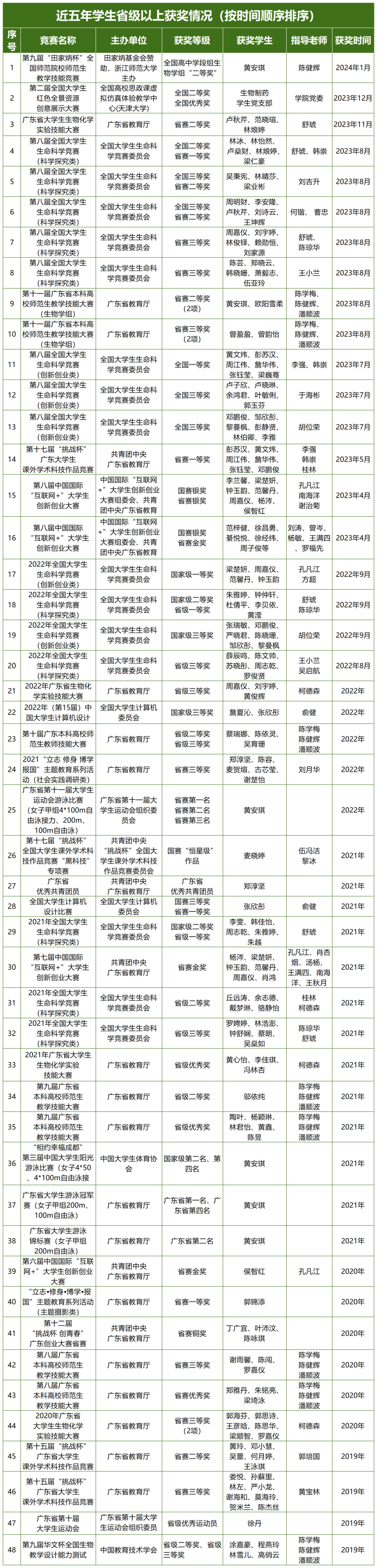
近5年来(2019年始),学生获国家级奖项20项,省级奖项46项。近三年学院本科毕业生考研平均录取率为30.87%,其中2022届学生考研录取率最高36.77%。

生科院学子风采

(点击图片查看大图)

招生咨询电话:
020-39366912
学院官方网站:
http://lifesciences.gzhu.edu.cn/
点击阅读原文可查看
微信公众号:
广大生科院学生新媒体中心
