
刚刚,山东省教育招生考试院发布了《山东省春季高考统一考试招生专业类别考试标准(2025年版)》,提醒考生:本次《考试标准》发布的是语文、数学、
山东省春季高考统一考试招生专业类别考试标准(2025年版)
根据《山东省教育厅关于进一步完善职业教育考试招生制度的意见》(鲁教学字〔2019〕7号)有关精神,山东省教育招生考试院在充分调查研究、广泛听取意见和建议的基础上,紧密结合我省职业教育教学实际和招生工作实际,组织编纂修订了《山东省春季高考统一考试招生专业类别考试标准》(2025年版)(以下简称《考试标准》)。
《考试标准》按照有利于科学选拔人才、促进学生健康发展、维护社会公平的原则,坚持“立德树人、服务选才、引导教学”的理念,力求体现职业教育发展的新要求,引导职业学校以就业为导向,强
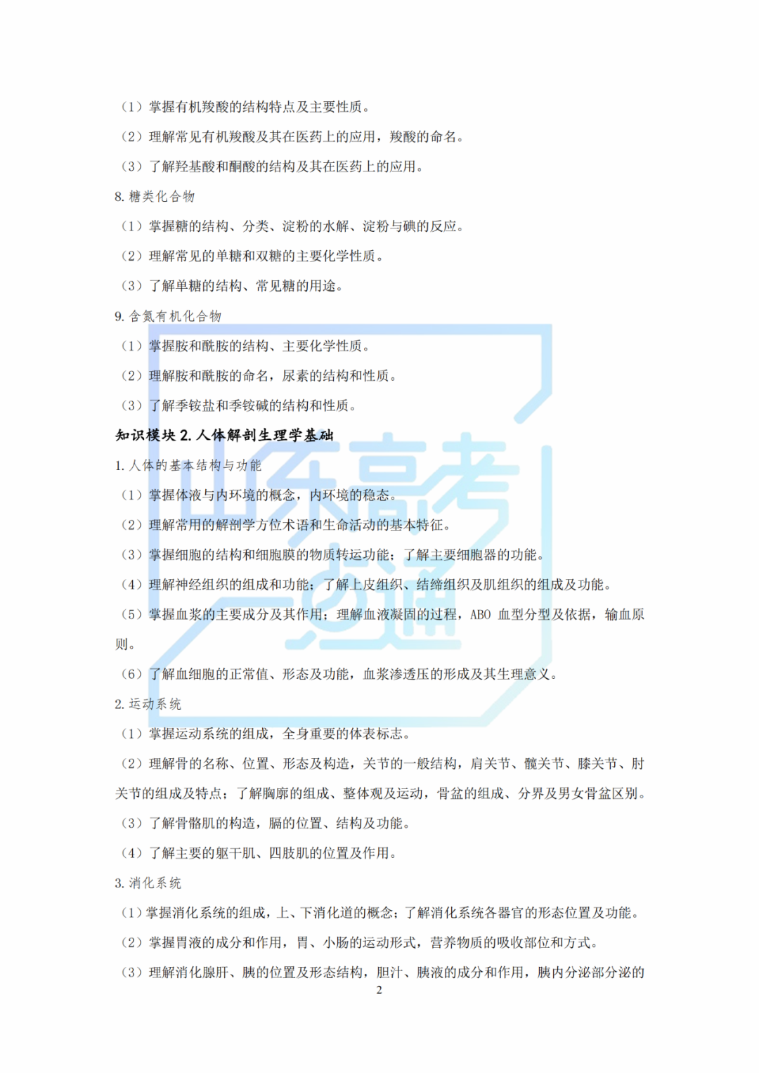
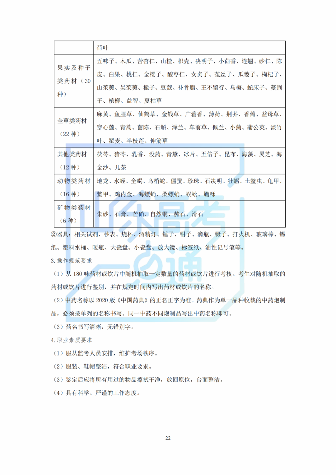
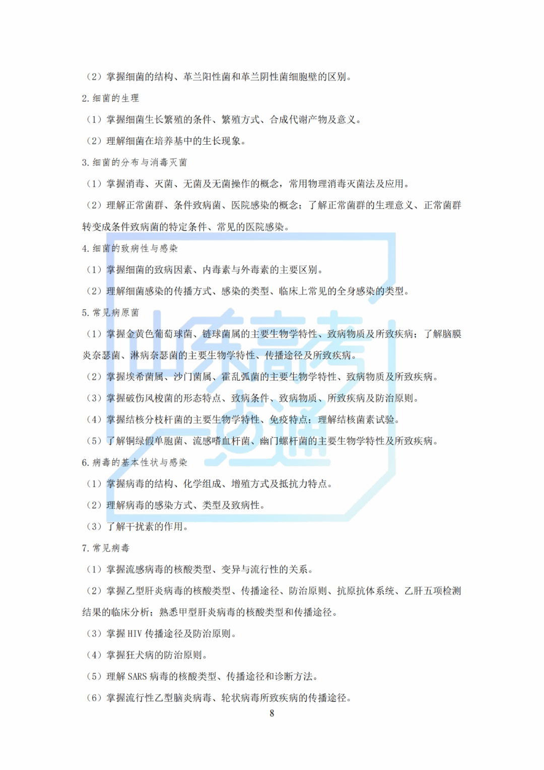
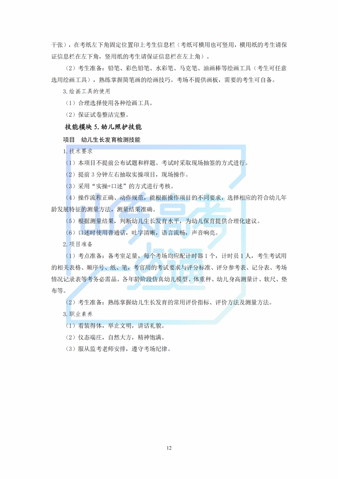
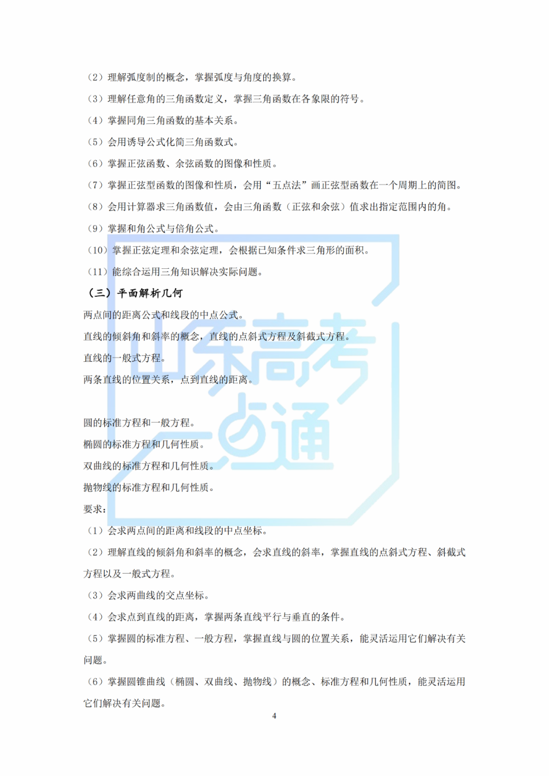
《考试标准》包括“知识”部分和“技能”部分,编制的指导思想和基本原则是有利于考查考生对基础知识、基本技能的掌握程度,综合运用知识、理论和方法解决实际问题的能力,有利于检验和培养考生应具备的职业素养,主要包括遵守和执行国家
本次《考试标准》发布的是语文、数学、
1
现代农艺类




















2
烹饪类















3
畜牧养殖类















4














5
机械制造类


















6
设备维修类

















7
机电技术类

















8
自动控制类


















9
电气技术类















10
电子技术类
















11
















12
服装类











13
车辆维修类















14














15
数字媒体类










16
网络技术类








17
软件与应用技术类










18























19






















20
























21
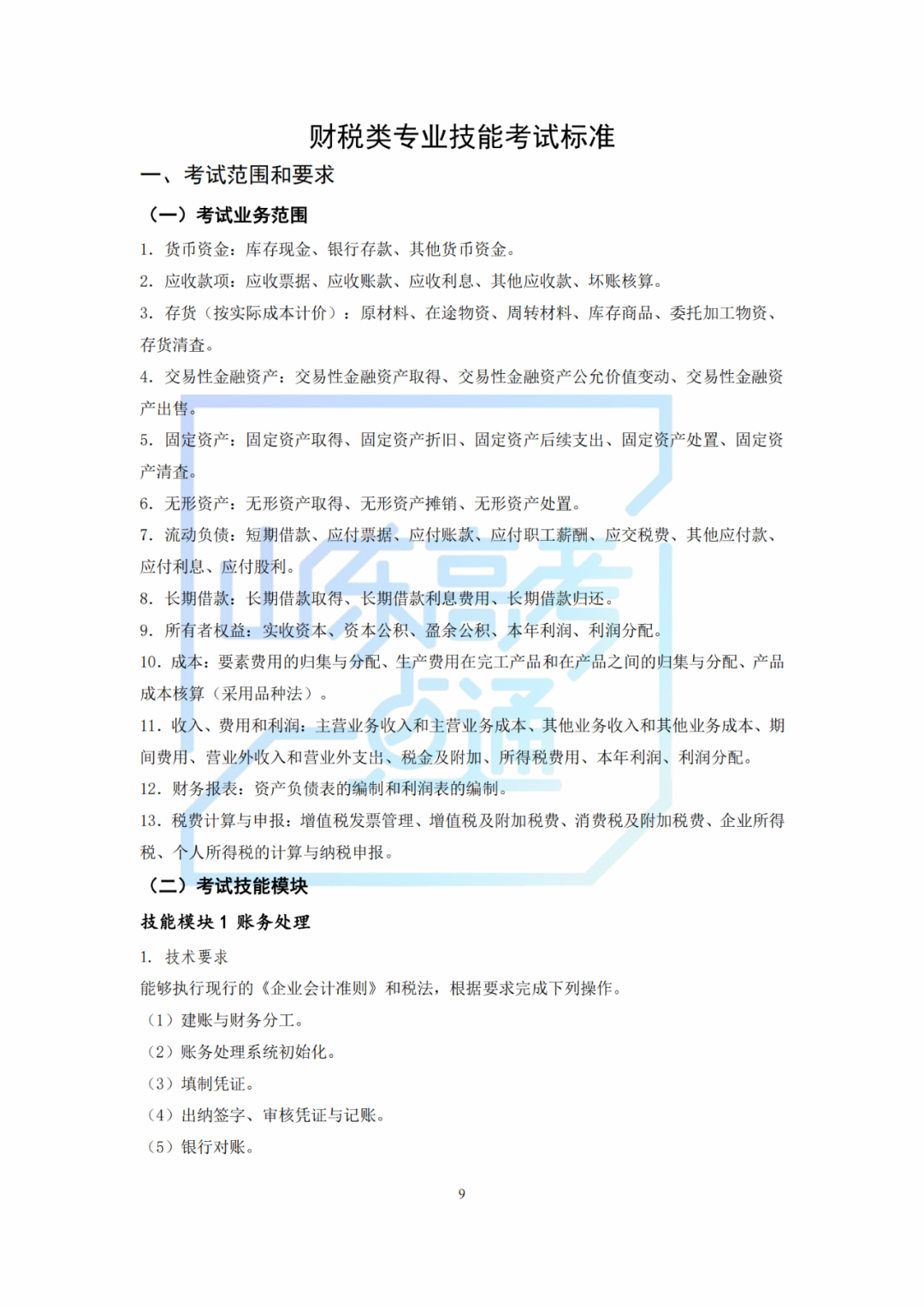
财税类












22
















23


















24











25

















26











27







28
公共服务与管理类










29












30







31
语文





32
数学






33





想要了解更多学校的招生信息,请持续关注
联系地址:山东省烟台市蓬莱区海滨西路1001号
联系部门:
邮政编码:265600
咨询电话:0535-5770026 5770027
0535-5770028 5618977
学校网址:https://www.ytkj.edu.cn
招生网址:https://zs.ytkj.edu.cn

高招云直播