广东水利电力职业技术学院2022年自主招生(现代学徒制)招生简章
为了保证学校自主招生试点工作顺利进行,切实维护学校和考生的合法权益,根据《广东省教育厅关于做好2022年高等职业院校自主招生工作的通知 》(粤教考函〔2022〕13号)要求,结合学校实际工作情况,特制定我校2022年自主招生(现代学徒制)招生简章。
一、指导思想
通过实行“学校组织考试考核,自主择优录取”的方式,实施招生“阳光工程”,择优选拔适合在高职院校相关专业学习、在某些方面具有突出特长或综合素质优秀的人才。选拔录取工作遵循“公平竞争、公正选拔、公开程序,德智体美全面考核、综合评价、择优录取”的原则,在广东省招生办公室的指导下开展我校2022年自主招生(现代学徒制)工作。
二、招生专业和招生计划
2022年我校开展现代学徒制试点招生,招生专业2个,总计划为85人。
| 广东水利电力职业技术学院2022年现代学徒制招生计划表 | ||||
| 招生对象:高中、中职应往届毕业生 考核方式:文化素质+职业技能考核 | ||||
| 专业代码 | 招生专业 | 招生计划 | 学制 | 备注 |
| 601 | 电力系统继电保护技术 | 50 | 3 | 合作企业为广州德晟电力科技有限公司 |
| 602 | 给排水工程技术 | 35 | 3 | 合作企业为深圳市深水水务咨询有限公司 |
三、招生范围及报名条件
1、所有报考考生须符合广东省招生委员会《关于做好广东省2022年普通高校招生统一考试报名工作的通知》(粤招〔2021〕7号)普通高考报名条件规定,并参加了广东省2022年普通高考报名。
2、考生应为试点招生专业合作企业的在职员工。如考生非试点招生专业合作企业的在职员工,须在录取前与合作企业签订合法的劳动合同。考生如有弄虚作假行为,将根据国家有关规定,严肃处理,在报名阶段发现的,取消报考资格;在入学前发现的,取消入学资格;入学后发现的,取消录取资格或者学籍。
普通现代学徒制试点考生须在报名系统中按报考院校要求上传与试点招生专业合作企业签订的劳动合同扫描件。如非企业员工请下载《考生承诺书》签订后上传(附件2)。
四、报名程序及相关时间安排
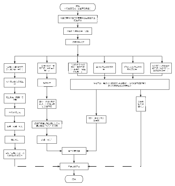
1、5月12日至15日,考生凭高考报名号及密码登录“广东省2022年高职院校自主招生网上报名系统”(下称网上报名系统,网址:https://pg.eeagd.edu.cn/gzks)报名,签订《诚信考试承诺书》,在“学考+网测”(面向普通高中考生)、“学考+校测” (面向普通高中考生)、“文化基础+职业技能”(面向中职考生)、“普通现代学徒制试点”(不分考生类型)“退役军人现代学徒制专项试点”(不分考生类型)及“职业技能大赛获奖免试生”(面向中职考生)六种考核方式中选择一种填报志愿、缴交考试费,录入相关报名信息、上传有关证明材料(原件扫描版,下同)。考生在选择考核方式前,需认真查阅拟报考院校招生网站上公布的招生专业考核方式,无法确认的需向拟报考院校咨询并明确。经招生院校确认报考资格后,考生不得更改考核方式。考生报考流程图详见附件1。
注:我校本年度仅开展普通现代学徒制试点。
(备注:考生可报考填报1个专业志愿。)
2、5月16日前,完成考生资格审核工作并公布符合报考资格考生名单。
3、5月17日前,所有获得报考资格的考生根据我校要求网上交纳考试费。未在5月17日前完成网上缴费的考生视为自动放弃报考资格。
4、5月18日前,登录报名系统打印准考证,届时请各位考生务必仔细阅读考试要求。
5、5月22日,进行现代学徒制考试。
6、5月25日前,公布考试成绩。
7、5月28日前,我校在网上录取系统向广东省教育考试院提交现代学徒制考核成绩,并提交拟录取方案。拟录取考生名单在学校招生网站公示后报广东省招生办公室审核备案,办理相关录取手续。
8、6月3日前,公布正式录取名单。
9、8月学校统一发放录取通知书。
上述时间安排及相关事项以我校的招生信息网和微信公众号(水电学院招生办)公示为准,如遇特殊情况有微调将一并通过上述两种方式公布,请考生及时关注。
五、考试形式
本年度现代学徒制考试采用“文化素质+职业技能”线下考核方式,主要侧重于职业技能考核,由我校自主命题、自行组织实施文化素质和职业技能考核,择优录取。“文化素质”及“职业技能”测试满分值合计100分,其中文化素质考核内容分值为40分,职业技能考核内容分值为60分。
对在报名和考试过程中有弄虚作假或其他违纪违规行为的考生,按教育部令第18号《国家教育考试违规处理办法》处理。考生的违规情况将报广东省招生办公室,记入高考诚信电子档案。
六、录取原则
我校根据报考考生的专业志愿及成绩情况划定各专业最低录取分数线,拟录取考生的考核成绩不低于考核满分值的40%。我校根据考生总分从高分到低分依次录取,在录取最低分数线上录满计划为止。考生总分相同时,按职业技能考核成绩从高分到低分择优录取;无体检结果或体检不合格者不能被录取。
经学校招生领导小组审核后确定拟录取的考生名单,并在我校招生信息网公示,公示期三天,公示无异议后,拟录取的考生名单报省招生办公室审核备案,经省招生办公室审核通过的考生方可确认为正式录取。学校根据省招生办公室审核通过后的名单发放录取通知书,并在学校网站上公示。
七、其他相关事项
1、学校录取考生的体检标准按照教育部、卫生部、中国残疾人联合会颁布的《普通高等学校招生体检工作指导意见》(教学〔2003〕3号)和《教育部办公厅 卫生部办公厅关于普通高等学校招生学生入学身体检查取消乙肝项目检测有关问题的通知》(教学厅〔2010〕2号)的有关规定执行。
2、在拟录取公示过程中若有学生自愿放弃录取,将往后续考生增补,录满为止。
3、信息发布。所有关于自主招生的信息都通过“学校招生信息网”和“水电学院招生办微信公众平台”发布。
4、高校在校生、2022年被依据普通高中学业水平考试成绩招生录取、普通高等学校招收中等职业学校毕业生统一考试招生录取的考生,以及中高职贯通三二分段转段录取的考生不得参加自主招生录取。
报考高职院校自主招生并被录取的考生可参加夏季高考本科层次院校的录取,但不能参加夏季高考专科层次院校的招生录取。高职院校自主招生录取考生参加夏季高考被本科院校录取后,取消高职院校自主招生录取资格。
5、本年度对考生的专业及技能证书不做要求,但由于考试涵盖专业部分相关基础知识,建议考生所学专业与我校招生专业相关,请考生慎重报考。
七、招生咨询及联系方式
联系部门:广东水利电力职业技术学院教务部
从化校区地址:广州市从化区江埔街环市东路767号
招生热线电话:020-87993480、87993486
天河校区地址:广州市天河区天寿路122号
招生热线电话:020-38490704
学院招生信息网:http://zs.gdsdxy.edu.cn/
附件1:广东省2022年高职院校自主招生考生报考流程图
附件2:广东水利电力职业技术学院现代学徒制考生承诺书
附件1:
广东省2022年高职院校自主招生考生报考流程图

备注:高中生“网测”考试费在报名系统缴纳;其他考核费用缴费方式,请查阅报考
院校网站公布的高职自主招生简章或向报考院校招生部门咨询。
附件2:承诺书
现代学徒制试点考生承诺书
广东水利电力职业技术学院:
本人___________,准考证号:_______________,身份证号_________________,因报考2022年现代学徒制试点需提供合作企业劳动合同,但本人尚未与报考相应试点专业的合作企业签订合同。现承诺在学校录取前与相应试点合作企业签订劳动合同,否则取消本人报考及录取资格。
请予以批准参加贵校现代学徒制试点考试。
考生签名:
考生联系电话:
2022年月 日
搜索
复制
高招云直播