广东科贸职业学院2022年自主招生简章
一、学校简介
广东科贸职业学院,是省政府举办的普通高等学校,成立于1985年。学校现有清远校区、白云校区、天河校区三个校区,办学涵盖农、工、经、管、文等专业领域。
学校是广东省示范性高等职业院校、广东省大学生创新创业教育示范学校;是教育部第三批现代学徒制试点单位,教育部1+X证书制度试点单位,农业农村部、教育部乡村振兴人才培养优质校,科技部第二批国家级“星创天地”项目单位;广东省职业院校“双师型”教师培训基地,广东省“粤菜师傅”培训基地项目单位。
二、招生对象及报考条件
(一)招生对象
自主招生对象为:符合广东省招生委员会《关于做好广东省2022年普通高校招生统一考试报名工作的通知》(粤招〔2021〕7号)普通高考报名条件规定,参加了广东省2022年普通高考报名并确认报名资格的应往届高中毕业生和应往届中职(含中专、职中、技校,下同)毕业生。
(二)报考条件
1.报考普通高职自主招生。
(1)招收普通高中考生。参加了2022年1月广东省普通高中学业水平合格性考试语文、数学、英语3门科目考试,且3门科目成绩总分(下称“学考成绩”,含加分)不低于100分。
(2)招收中职(含中专、职中、技校,下同)考生。学校自主招生招收应往届中职毕业考生的各专业对考生中职阶段就读专业及职业资格证书不做要求。
2.报考普通现代学徒制试点考生。我校2022年与广东小微优税咨询有限公司联合开展普通现代学徒制试点,并面向应往届普通高中生和应往届中职生招收考生。招生方式:先招工后招生,考生应为广东小微优税咨询有限公司的在职员工。考生如有弄虚作假行为,将根据国家有关规定严肃处理,在报名阶段发现的,取消报考资格;在入学前发现的,取消入学资格;入学后发现的,取消录取资格或者学籍。
3.符合中职技能大赛免试资格的中职考生。根据国家和省有关文件精神,在校期间获得广东省中等职业学校技能大赛一、二等奖或全国职业院校技能大赛三等奖及以上奖项的中职学校应届生或毕业两年内的中职往届生报考我校,经我校核实资格、公示无异议后,符合相关要求的,可获免试资格。符合免试资格的考生所报考的专业要与中职所学专业、获奖证书项目相关。
4.考生根据自己实际情况,填报1个专业。通过自主招生录取的考生,入学后不得申请转学,原则上不转专业。如确有特殊情形,按照《广东科贸职业学院转专业管理办法》有关规定执行。
三、招生专业及计划
(一)普通高职自主招生高中应往届毕业生计划215人,其中,学考+网测170人,学考+校测45人。详见下表。
表1面向普通高中应往届毕业生招生专业一览表(学考+网测)

表2面向普通高中应往届毕业生招生专业一览表(学考+校测)

(二)普通高职自主招收中职应往届毕业生585人。详见下表。
表3面向中职(中专、技校、职中)应往届毕业生招生专业一览

注:中职就读专业:不限;职业资格证书:不作要求
(三)普通现代学徒制试点招生计划40人,与广东小微优税咨询有限公司联合面向高中应往届毕业生和中职应往届毕业生招生,试点招生专业工商企业管理。详见下表
表4普通现代学徒制试点招生专业一览表

(四)本校技能大赛获奖免试招生计划不限,招收免试中职生专业为本年度开展普通高职自主招生招收中职考生的专业。普通现代学徒制试点招生专业不录取免试生,所有自主招生专业(含现代学徒)不免考专业技能考核。
四、报考方式及考试费用
(一)报名时间。5月12日至5月15日,考生凭高考报名号及密码登录“广东省2022年高职院校自主招生网上报名系统”(下称网上报名系统,网址:https://pg.eeagd.edu.cn/gzks/)报名,签订《诚信考试承诺书》,在“学考+网测”(面向普通高中考生)、“学考+校测”(面向普通高中考生)、“文化基础+职业技能”(面向中职考生)、“普通现代学徒制试点”(不分考生类型)及“职业技能大赛获奖免试生”(面向中职考生)五种考核方式中选择一种填报志愿、缴交考试费,录入相关报名信息、上传有关证明材料(原件扫描版,下同)。
(二)报名流程。考生须在规定时间内根据本人报考条件,在报考系统进行报考,填报志愿及按时缴交考试费,录入相关报名信息。考生报名审核通过后,不得更改报考专业,逾期不再办理报名及志愿填报手续。
(三)报考材料
1.普通高中考生的学业水平成绩等资料由系统自动验证审核,无需提交纸质材料。
2. 中职考生通过报名系统上传证明材料。中职学校的应届毕业生须提供中职学校出具的“中职就读专业证明”,经手人签名及加盖学校公章,否则审核不予通过;往届毕业生提供毕业证书原件扫描版。中职就读专业证明见附件3。
3.普通现代学徒制试点考生须在报名系统上传中职、高中阶段毕业证书原件扫描版外,还须上传与试点招生专业合作企业签订的劳动合同原件扫描件。
4.符合职业技能大赛获奖免试录取条件的考生,还须在报名系统中录入参加的职业技能大赛名称、获奖项目名称、获奖等级、获奖时间等,并上传广东科贸职业学院2022年自主招生免试申请表和获奖证书原件扫描版。免试申请表见附件4。
(四)考试费用。报考考生资格审核通过后,须在规定时间内完成缴费,缴费时间为5月12日9:00-5月17日前。
报名考试费收费标准按省教育厅、省财政厅、省物价局有关文件(《关于调整我省普通高考术科等考试收费标准的复函》(粤价函〔2010〕79号)执行。
1.普通高职自主招生(高中生,学考+校测)考生,考试科目:职业技能;考试费40元。
2.普通高职自主招生(中职生)考生,考试科目:综合文化知识+专业综合理论+职业技能;考试费120元。
3.普通现代学徒制试点考生,考试科目:文化素质+职业技能;考试费80元。
注意:“学考+网测”考生须在报名期间(5月12日至15日)先网上缴纳考试费后进行“网测”。
其他通过资格审核的考生,须在5月12日至5月17日前缴纳考试费后,根据我校要求参加自主组织的相关测试。缴费流程详见附件5。
(五)考生资格审核及确认
“学考+网测”“学考+校测”考生的报考资格由网上报名系统直接验证。5月15日前,中职考生(含职业技能大赛获奖免试录取考生)的报考资格依据本校招生章程及招生网站公布的有关要求通过网上报名系统完成。未在报名期间按照要求上传证明材料的考生不得通过资格审核。
(六)注意事项
高校在校生、2022年被依据普通高中学业水平考试成绩招生录取、普通高等学校招收中等职业学校毕业生统一考试招生录取的考生,以及中高职贯通三二分段转段录取的考生不得参加高职院校自主招生录取。
拟报考考生须在填报志愿前认真查阅我校的招生网站,了解拟报考专业的具体报考要求。因未认真查阅专业报考要求而在填报志愿后无法获得报考资格的责任由考生自负。考生一经我校确认报考资格后不得更改所填报的考核类型及专业志愿,缴纳的考试费概不退费。
五、考核方式
学校自主招生采用“文化素质+职业技能”或“文化基础(含综合文化知识和专业综合理论,下同)+职业技能”的考核方式。学校根据生源类型不同,以相对统一的文化测试为基础,全面考核考生的综合素质和职业技能,实行分类考试、综合评价、择优录取。
(一)普通高职自主招生招收普通高中考生
采用“文化素质+职业技能”的考核方式,普通高中学生综合素质评价作为招生重要参考。“文化素质”采用学考成绩(满分值为450分);职业技能考核有两种考核方式,一种主要是对考生进行职业适应性测试,采用学校自主命题测试(简称“校测”,满分值为100分);另一种是采用“网上职业适应性联合测试”(以下简称“网测”,满分值为100分)方式。
1.“学考+网测”专业。电子商务、建筑工程技术、嵌入式技术与应用、物联网应用技术4个专业的职业技能考核采用“网测”方式。
选择“学考+网测”考核方式的考生根据附件1流程图指引登录网上报名系统选择相应考核方式,先网上缴费后进行预约测试,按照预约时间观看专业大类视频及完成测试。
每个考生可以选择最多2个视频进行观看,每个视频最多可进行两次观看及作答。考生在规定时间内自行完成观看视频、测试、打印“网测”成绩单,根据本人“网测”成绩情况,选择与网测专业大类视频相匹配的我校专业填报志愿。考生可根据“网测”专业大类情况和成绩选择报考我校1个专业志愿。
注意:拟报考学校相关专业的考生,务必选择报考专业对应的大类视频进行“网测”,否则无法报考。
2.“学考+校测”专业。水产养殖技术、茶艺与茶文化、食品智能加工技术3个专业的职业技能考核是“校测”,采用学校自主命题测试(简称“校测”,满分值为100分),线上面试的方式进行。
(二)普通高职自主招生招收中职考生
1.考核形式。
实行“文化基础+职业技能”的考核方式。综合文化知识和专业综合理论、职业技能占比例为4:3:3。中职考生入学考核总分满分值为500分,其中综合文化知识考核满分值为200分,专业综合理论考核满分值为150分,职业技能考核满分值为150分。
因今年实行线上考核,为了便于成绩统计,在考核内容不变的基础上,将总分满分值为500分折算为满分值100分,根据综合文化知识和专业综合理论、职业技能考核的权重比例为4:3:3,则考生总成绩=综合文化知识(40%)+专业综合理论考核成绩(30%)+职业技能考核成绩(30%)。
2.考核内容。文化基础考试的综合文化知识考试内容涵盖自然科学和人文科学基本知识、职业道德基本要求、人际交往基本常识、汉语言写作基本能力等技能型人才必备的实用性知识要求;专业综合理论考试的考试内容为与报考专业相关的综合理论知识。考核大纲请关注我校招生网。
(三)普通现代学徒制试点考生
实行“文化素质+职业技能”考核形式,主要侧重于职业技能考核,由我校自主命题、自行组织实施文化素质和职业技能考核,择优录取。“文化素质”及“职业技能”测试满分值合计100分,其中文化素质考核内容分值为40分,职业技能考核内容分值为60分。
六、考核时间及考核地点
考核时间:2022年5月21日(周六)上午9:00-12:00,下午2:00-5:00。
考核地点:“腾讯会议”线上平台。具体考试安排请关注我校招生网。
七、录取办法
(一)普通高职自主招生录取办法
学校根据报考考生的专业志愿及成绩情况划定各专业最低录取分数线。原则上,拟录取高中考生的文化素质考核成绩(学考成绩)不得低于100分,拟录取中职考生的文化基础考核成绩不得低于考核满分值的40%;拟录取考生的职业技能考核成绩不得低于考核满分值的40%,其中普通高中生“网测”成绩不得低于“网测”满分值的60%;拟录取现代学徒制试点考生考核成绩不得低于考核满分值的40%。“学考+网测”或“学考+校测”考核方式的总分合成方式为“学考成绩+网测成绩”或“学考成绩+校测成绩”;“文化基础+职业技能”考核方式的总分合成方式为“文化基础成绩+职业技能考核成绩”。
学校依据招生计划,根据考生合成总分从高分到低分录取考生。考生总分相同时,按职业技能考核成绩从高分到低分择优录取,无普通高考体检结果或体检不合格者不能被录取。
(二)普通现代学徒制试点招生录取办法
我校普通现代学徒制试点招生按照“学生自愿报考、普通现代学徒制考核录取”的原则,拟录取考生考核成绩不得低于考核满分值(100分)的40%,按“总分优先”的原则从高到低录取。
(三)免试资格考生录取办法
根据国家和省有关文件精神,在校期间获得广东省中等职业学校技能大赛一、二等奖或全国职业院校技能大赛三等奖及以上奖项的中职学校应届生或毕业两年内的中职往届生报考我校,经我校核实资格、公示无异议后,符合相关要求的,可获免试资格。免试资格名单将上报广东省教育考试院和广东省教育厅核查,审核通过后方可获得正式免试资格。如省相关部门在审核过程中发现不符合条件,直接取消资格。
符合免试资格的中职考生,须在广东省2022年高职院校自主招生网上报名系统(https://pg.eeagd.cn/gzks)中按要求填报并上传证明材料,学校审核通过后,须填写“广东科贸职业学院2022年自主招生免试申请表”,并在5月15日前寄送我校招生办邮箱。免试录取结果报学校招生工作领导小组批准,在学校招生网公示。我校招收免试考生获奖要求详见本校招生网站。
(四)经学校招生领导小组审核后确定拟录取的考生名单,并在我校招生网站公示,公示期3天。公示无异议后,拟录取考生名单报广东省招生办公室审核备案,经省招生办公室审核通过的考生方可确认为正式录取,并在学校招生网站上公布。
(五)学校拟录取公示期间,若有考生自愿放弃,不再顺延录取后续考生。某专业生源不足时可以申请调整计划到生源充足的专业。
(六)报考学校自主招生并被录取的考生可参加夏季高考本科层次院校的录取,但不能参加夏季高考专科层次院校的招生录取。高职院校自主招生录取考生参加夏季高考被本科院校录取后,取消高职院校自主招生录取资格。我校不得接受被本科院校录取的考生报到注册。
(七)因新冠肺炎疫情原因,很多考生尚未参加高考体检,如录取时部分考生无体检结果,我校先按照考生分数及录取规则先录取,等考生体检结果补上系统后,如确有考生身体条件达不到录取专业要求,再进行转专业(仅限于高职自主招生中校测考核内容相同的专业)或录后退等处理。请未参加体检的考生在填报志愿时要结合自己的日常身体状况,谨慎填报相关专业。
八、普通现代学徒制试点人才培养
(一)培养模式
普通现代学徒制试点采用在岗培养与学校培养相结合的人才培养模式,实行工学交替等学习形式,采取适合成人、方便就学、灵活多元的教学模式,探索线上与线下混合教学和网上教学,实施学分制管理改革。教学地点设在合作企业。
(二)普通现代学徒制学籍管理
学生不得转学,不得转专业,原则上不得转入同一专业普通班;因应征入伍、生病等特殊原因经学校同意休学、复学后,学校和试点企业没有继续开展试点的,经学校、试点企业和学生协商一致,可按学校有关规定,转入同一专业普通班学习。
(三)毕业证书
普通现代学徒制试点考生与普通全日制新生同时入学。学生修完教育教学计划规定内容,成绩合格,达到毕业条件和要求,可获得广东科贸职业学院普通专科毕业证书。
九、体检要求
(一)参加学校自主招生考试的考生必须根据《关于做好广东省2021年普通高校招生体检工作的通知》(粤招〔2020〕13号)参加广东省普通高考体检,无广东省普通高考体检结果或体检不合格的考生一律不予录取。
(二)学校录取考生的体检标准按照教育部、卫生部、中国残疾人联合会颁布的《普通高等学校招生体检工作指导意见》(教学〔2003〕3号)和《教育部办公厅 卫生部办公厅关于普通高等学校招生学生入学身体检查取消乙肝项目检测有关问题的通知》(教学厅〔2010〕2号)的有关规定执行。
十、新生注册和复查
经本校高职自主招生所录取的考生,须在规定时间内办理缴交学费注册手续,逾期未注册者,作放弃入学资格处理。
高职自主招生录取新生报到时须核验考生高中阶段(含普通高中、中职、中专、职中、技校)学校毕业证书或同等学力证明,无相应证书证明将不予报到和注册。
新生入学三个月内,将对学生进行政治、文化、健康等方面的复查。对在报名和考试过程中有弄虚作假或其他违纪违规行为者,将按规定取消学籍。
十一、收费标准
学校收费标准按《关于调整公办普通高校学费的通知》(粤发改价格〔2016〕367号)和《广东省发展改革委 广东省教育厅 广东省财政厅关于印发<广东省普通高等学校学分制收费管理办法(2021年修订)>的通知》(粤发改规〔2021〕10号)公布的标准执行。
普通类专业学费5128-6410元/生·学年;美术类专业学费10000元/生·学年;住宿费900-1500元/生·学年。
十二、资助学生政策
国家助学贷款、奖学金、助学金等奖学助学措施按照国家、广东省和学校相关规定执行。
本校设立优秀学生学业奖学金制度,设立扶贫助学基金,扶助家庭经济困难、品学兼优学生,同时提供勤工助学岗位,帮助贫困学生完成学业。
十三、监督与申诉
学校纪检室负责监察、监督学校招生工作,并接受相关申诉。
联系人:王老师
监督电话:020-22014921
邮寄地址:广州市白云区石庆路388号广东科贸职业学院综合楼916办公室。
十四、招生咨询及联系方式
咨询电话:020-22014966;020-22014969
学校网址:www.gdkm.edu.cn
招生网址:www.gdkm.edu.cn/Category_1344/Index.aspx
学校地址:广州市白云区石庆路388号招生办公室
2022年自主招生QQ群:659059167
附件:1.广东省2022年高职院校自主招生考生报考流程图
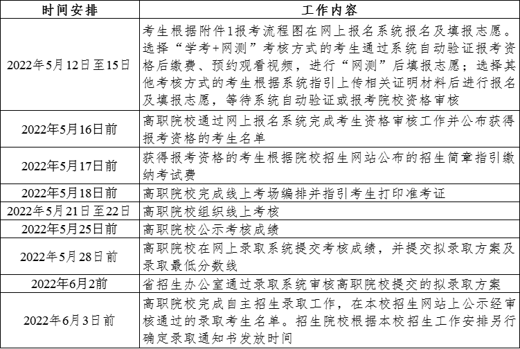
2.自主招生工作日程安排


Pic.1 招生小程序 Pic.2学校招生办公众号
附件1
广东省2022年高职院校自主招生考生报考流程图

备注:高中生“网测”考试费在报名系统缴纳;其他考核费用缴费方式,请查阅报考院校网站公布的高职自主招生简章或向报考院校招生部门咨询。
附件2
自主招生工作日程安排

高招云直播