一、学校简介
广东邮电职业技术学院(以下简称“学校”)始建于1949年,前身是被誉为“广东邮电黄埔军校”的广东省邮电学校。2002年经广东省人民政府批准,升格为普通高等职业院校,是广东省内唯一的一所公办全日制通信类高职院校。学校现有2个校区,校本部地处广州天河高校文化区,江门校区位于江门市蓬江区人才岛。学校入选首届全国高等职业院校服务贡献50强、首届全国高等职业院校育人成效50强、全国高职高专职场竞争力100强;是全国首批现代学徒制试点单位、广东省示范职业教育集团牵头院校、广州市创新创业(孵化)示范基地。
二、招生对象
2022年现代学徒制试点招生对象为符合《关于广东省2022年普通高校招生统一考试报名有关事项的通知》(粤招〔2021〕7号)普通高考报名条件规定的高中、中职应往届毕业生,并参加了广东省2022年普通高考报名。
三、报考条件
1.考生应为试点招生专业合作企业的在职员工。如考生非试点招生专业合作企业的在职员工,须在录取前与合作企业签订合法的劳动合同。考生如有弄虚作假行为,将根据国家有关规定,严肃处理,在报名阶段发现的,取消报考资格;在入学前发现的,取消入学资格;入学后发现的,取消录取资格或者学籍。
2.高校在校生、2022年被依据普通高中学业水平考试成绩招生录取、普通高等学校招收中等职业学校毕业生统一考试招生录取的考生,以及中高职贯通三二分段转段录取的考生不得参加我校2022年现代学徒制试点招生。报考我校2022年现代学徒制试点招生并被录取的考生不得参加其他类型高职(专科)层次的招生录取。
四、招生计划
我校2022年开展现代学徒制试点招生,采用学校自主招生方式,招收普通高中和中职应往届毕业生190人,具体如下:
招生专业 | 招生计划 | 学制(年) | 学费 (元/生·学年) | 合作企业 | 招生对象 | 中职生 专业要求 | 中职生 证书要求 |
工商企业管理 | 100 | 3 | 5250 | 中国电信股份有限公司广东分公司10000号运营中心 | 符合条件的高中、中职应往届毕业生 | 无 | 无 |
移动商务 | 40 | 3 | 5250 | 中国电信股份有限公司广东分公司10000号运营中心 | 符合条件的高中、中职应往届毕业生 | 无 | 无 |
现代物流管理 | 50 | 3 | 5250 | 深圳市南合通航产业服务有限公司 | 符合条件的高中、中职应往届毕业生 | 无 | 无 |
备注:1.免收测试费;
2.每个考生只能报一个专业志愿。
五、培养方式
1.教学地点:我校。日常教学管理由教学点负责。
2.教学形式:实行工学交替、线上与线下混合教学和网上教学等弹性学习形式。
3.学籍管理:由学校统一管理。普通现代学徒制试点班学生不得转学,不得转专业,原则上不得转入同一专业普通班;试点班学生因应征入伍、生病等特殊原因经我校同意休学、复学后,我校和试点企业没有继续开展试点的,经我校、试点企业和学生协商一致,可按我校有关规定,转入同一专业普通班学习。
六、毕业证书
学生修完我校教育教学计划规定内容,成绩合格,达到毕业条件和要求的,可获得我校普通专科毕业证书。毕业生在落实就业、参加机关事业单位招聘、职称评审、职级晋升等方面与普通高校毕业生享受同等待遇。
七、报考流程
(一)报名及志愿填报
5月12日至15日,考生凭高考报名号及密码登录“广东省2022年高职院校自主招生网上报名系统”(下称网上报名系统,网址:https://pg.eeagd.edu.cn/gzks/)报名,签订《诚信考试承诺书》,选择“普通现代学徒制试点”(不分考生类型)填报志愿,录入相关报名信息。
考生仅可填报我校1个专业志愿。
(二)上传证明材料
1.普通现代学徒制试点考生须在报名系统中上传与试点招生专业合作企业签订的劳动合同扫描件。
2.中职应届毕业生考生须在报名系统中按报考院校要求上传加盖中职学校公章的中职阶段就读证明(含就读专业证明)材料原件扫描版及获取的职业资格证书原件扫描版(含封面及内页,下同)。中职往届毕业生考生须在报名系统中按要求上传中职阶段毕业证书原件扫描版及获取的职业资格证书原件扫描版。
(三)考生资格审核及确认
未在报名期间按照要求上传证明材料的考生不得通过资格审核。
实行网上审核与线下审核相结合的方式,根据考生在系统中填报信息以及上传的相关证明材料电子版对考生进行资格审核,如有需要,考生须线下提供补充证明材料。由于考生未正确填报联系方式,我校无法联系考生提供必要的证明材料的,考生报考资格审核不通过的后果由考生自负。
现代学徒制试点报考考生资格由我校会同试点合作企业联合审定,且只能录取试点合作企业
考生一经我校确认报考资格后不得更改所填报的考核类型及院校、专业志愿。
我校在完成考生报考资格审核后,同时在我校招生网站上公示资格审核通过考生名单。
经招生院校确认报考资格后,考生不得更改考核方式。
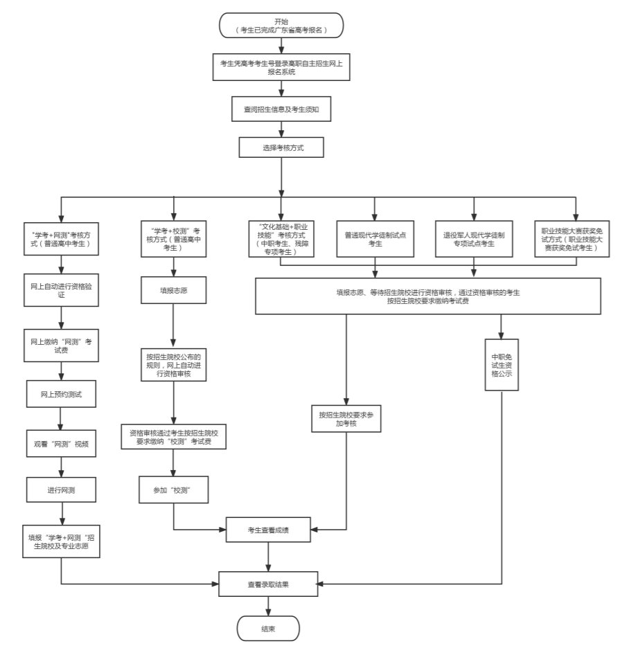
(四)报考流程图
广东省2022年高职院校自主招生考生报考流程图

八、招生考试安排
(一)考试时间
2022年5月22日上午10:00-12:00
(二)考试形式
所有审核通过的考生必须参加我校自主命题考试,以线下笔试形式进行。
(三)考试科目及内容
考试科目为“文化素质”及“职业技能”,两个考核科目合并同卷进行,“文化素质”分值40分,“职业技能”分值60分,两科卷面满分值合计100分。
(四)考试地点(具体地点以准考证公布为准)
广州考点:除深圳、中山地区外,其他地区集中在校本部参加测试(广州市天河区中山大道西191号)
深圳考点:深圳市罗湖区莲塘国威路第一工业区123栋
中山考点:广东省中山市港口镇兴港中路50号(中山市中等专业学校港口校区)
(五)防疫要求
以准考证上为准。
九、录取时间及录取原则
1.录取时间:2022年5月下旬至6月初,实行计算机网上远程录取。
2.录取原则:
(1)我校根据报考考生的专业志愿及成绩情况划定各专业最低录取分数线,拟录取考生的考核成绩不低于考核满分值的40%。
(2)我校根据考生总分从高分到低分依次录取,在录取最低分数线上录满计划为止。
(3)考生总分相同时,按职业技能考核成绩从高分到低分择优录取。
(4)无体检结果或体检不合格者不能被录取。
(5)经学校招生领导小组审核后确定拟录取的考生名单,并在我校招生信息网公示3天,公示无异议后,拟录取的考生名单报省招生办公室审核备案。
十、录取通知书的发放、新生注册和复查
1.录取通知书发放时间:8月,由我校统一发放。
2.经我校自主招生所录取的考生,须在规定时间内办理缴交学费注册手续,逾期未注册者,作自行放弃入学资格处理。
3.新生入学三个月内,将对学生进行政治、文化、健康等方面的复查。对在报名和考试过程中有弄虚作假或其他违纪违规行为者,将按规定取消学籍。我校按规定取消录取考生入学资格后产生的空额计划不进行补录。
新生入学复查相关工作按广东省招生办相关文件要求执行。
十一、入学时间
具体时间见新生入学报到须知。
十二、日程安排
时间安排 | 工作内容 |
2022年5月12-15日 | 考生根据报考流程图在网上报名系统报名及填报志愿。符合报名资格的考生根据系统指引上传相关证明材料后进行报名及填报志愿,等待系统自动验证或我校进行资格审核 |
2022年5月16日前 | 我校通过网上报名系统完成考生资格审核工作并公布获得报考资格的考生名单 |
2022年5月18日前 | 我校完成线上考场编排并指引考生打印准考证 |
2022年5月22日 | 我校组织线下考核 |
2022年5月25日前 | 我校公示考核成绩 |
2022年5月28日前 | 我校在网上录取系统提交考核成绩,并提交拟录取方案及录取最低分数线 |
2022年6月2日前 | 省招生办公室通过录取系统审核我校提交的拟录取方案 |
2022年6月3日前 | 我校完成现代学徒制试点招生录取工作,在我校招生官网上公示经审核通过的录取考生名单。我校根据本校招生工作安排另行确定录取通知书发放时间 |
十三、招生工作的监督与申诉
接受纪律监督与申诉的联系部门:纪检监察室
联系人:詹晓
监督电话:020-83969100-8200
传真:020-38252682
电子邮箱:zhanxiao.gupt.gd@chinaccs.cn
十四、招生咨询联系方式
联系电话:020-38253331、020-38253329
现代学徒制咨询QQ群:782107442
地址:广州市中山大道西191号
高招云直播