1.问:在普通高考(以下简称高考)报名时,艺术类专业考生应如何选择报考类别?
答:我区2025年高考报考类别分为普通类、艺术类、体育类3个类别,报考艺术类专业的考生,应参加艺术类专业考试报名。考生可在高考网上报名系统“加考科目”中勾选“艺术统考”(参加艺术校考的,还须勾选“艺术校考”),并进入相应页面选择考试类别,报考类别一经确认,不得更改。
戏曲类实行省际联考,由相应专业(剧种)的组考院校负责组织实施,报考戏曲类的考生须选择“戏曲类”选考类别。
2.问:艺术类专业报名时间是什么时候?
答:艺术类专业报名时间与我区2025年高考报名时间同步,为2024年10月21日至31日17:30。
3.问:艺术类专业的报考条件是什么?
答:符合我区2025年高考统考报名条件,且具有一定艺术基础的考生均可报考,所有报考艺术类专业的考生均须参加我区普通高校招生统一考试以及对应艺术类专业考试。
4.问:《广西普通高校招生艺术类专业全区统一考试说明(2025年版)》在哪里可以查询到?
答:根据教育部的要求,自治区招生考试院修订完善了《广西普通高校招生艺术类专业全区统一考试说明(2025年版)》(以下简称《考试说明》),考生可登录“广西招生考试院”网站(网址:https://www.gxeea.cn/,下同)点击“考试命题”“普通高考艺术专业统考命题”栏目查阅相关内容。
5.问:艺术类包含哪些科类?各科类之间可以兼报吗?
答:我区艺术类专业设置音乐类、舞蹈类、表(导)演类、播音与主持类、书法类、美术与设计类和戏曲类等7个类别,考生只能选择7个类别中的1个类别进行报考,其中,报考音乐类的考生,可兼报音乐表演、音乐教育方向,报考音乐教育方向须明确器乐主项或者声乐主项;报考表(导)演类的考生,可兼报戏剧影视表演、戏剧影视导演方向。报考音乐类、舞蹈类、表(导)演类、播音与主持类、书法类、美术与设计类等6个类别的考生须参加我区组织的全区艺术类专业统一考试(简称全区艺术统考),报考戏曲类的考生须参加相关组考院校组织的省际联考。
6.问:音乐类分为哪些方向?
答:音乐类专业分音乐表演、音乐教育两类,其中音乐表演类包括器乐和声乐2个方向,考生须选择其中1个方向参加考试。音乐教育类有主副项之分,考生须从器乐和声乐中选择1项作为主项,主项选择声乐的考生,器乐自动作为副项;主项选择器乐的考生,声乐自动作为副项。主、副项对应的招生专业,由招生高校自主确定。
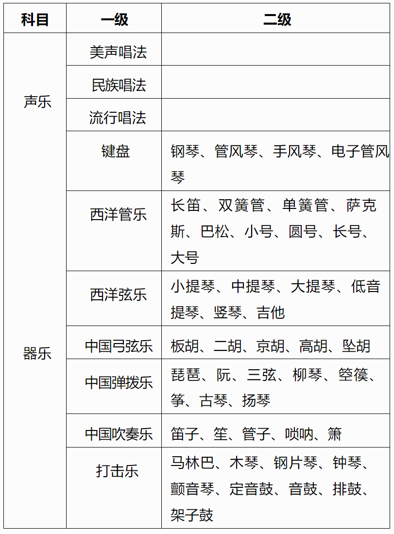
7.问:音乐类专业声乐唱法和乐器种类有哪些?
答:报考音乐类声乐考试科目的考生,须选定1种声乐唱法进行报考;报考音乐类器乐考试科目的考生,须选择1种乐器种类进行报考。具体声乐唱法和乐器种类详见下表:

考生可在高考报名系统相应页面的下拉菜单中选择声乐唱法和乐器种类,声乐唱法仅限美声唱法、民族唱法、流行唱法3种,乐器种类下拉菜单如没有考生选用的乐器,可在“其他”选项中自行填写。
8.问:舞蹈类分为哪些方向?
答:舞蹈类分为中国舞、芭蕾舞、国际标准舞、现代舞和流行舞5个舞种方向。考生须选择其中1个舞种方向参加考试。
9.问:舞蹈类考试对着装有什么要求?
答:舞蹈基本功和舞蹈即兴科目考试,要求女生盘头,着深色吊带紧身练功衣、浅色裤袜和软底练功鞋(或足尖鞋);男生着深色紧身短袖、紧身裤和软底练功鞋。其他要求详见《考试说明》。
10.问:流行舞方向考生参加舞蹈基本功考试时是否必须按照其他舞种的要求着装?
答:报考流行舞方向考生,考试时也须按照其他舞种的要求统一着装。
11.问:表(导)演类分为哪些方向?
答:表(导)演类专业包括戏剧影视表演、服装表演、戏剧影视导演3个方向,其中戏剧影视表演、戏剧影视导演方向可以兼报。
12.问:报考表(导)演类服装表演方向考生,对身高有什么要求?
答:女生身高要求不低于170cm,男生身高要求不低于180cm。
13.问:哪些考试科目需要考生自备伴奏音乐?
答:舞蹈类的舞蹈表演,表(导)演类戏剧影视表演方向的形体技能展现、服装表演方向的才艺展示等考试科目要求考生自备伴奏音乐,音乐格式仅限MP3格式,文件大小不超过10M,考生可通过高考报名系统,在“伴奏上传”模块,核对个人报考信息无误后上传伴奏音乐。播放机由考场统一准备,如因考生个人原因导致伴奏音乐无法播放时,考生可在无伴奏下完成考试,不影响评分。
14.面试类科目是否允许考生化妆?
答:舞蹈类、表(导)演类面试科目不允许考生化妆,播音与主持类考生不得出现可能影响客观评判的化妆,不同科目的具体要求详见考试说明。
15.问:艺术类专业校考如何报名?
答:艺术类专业校考报名由各招生高校组织,具体考试时间、地点和要求由招生高校确定,考生可根据招生高校的要求履行专业考试报名手续。
16.问:考生自行参加艺术校考,会影响投档录取吗?
答:考生报名时没有在高考报名系统“加考科目”中勾选“艺术统考”或“艺术校考”的,如自行参加艺术校考,成绩将无法备案,最终影响考生的投档录取。
17.问:2025年全区艺术统考考试时间?
答:预计2024年11月底12月初。具体考试时间请关注“广西招生考试院”网站或者“柳园清风”微信公众号发布的通知公告。
戏曲类省际联考具体考试时间详见各组考高校招生公告。
18.问:2025年全区艺术统考考点怎么安排?考试形式是怎样的?
答:2025年全区艺术统考书法类、美术与设计类、音乐类的《乐理》和《听写》科目、表(导)演类戏剧影视导演方向的《叙事性作品写作》等纸笔考试科类由各设区市安排在标准化考点组织考试;其他考试科类[表(导)演类服装表演方向除外]采用“先录后评”的考试形式,全区统一集中组织考试。各科类具体考点安排情况请关注“广西招生考试院”网站或者“柳园清风”微信公众号发布的通知公告。
19.问:2025年全区艺术统考各科类总分是多少?
答:2025年全区艺术统考各科类总分为300分。
20.问:报考艺术类专业的考生是否可以兼报普通类志愿?
答:报名参加艺术类专业考试的考生,在文化统考成绩和艺术类专业均符合要求的条件下,可以同时填报艺术类专业和普通类专业志愿,也可两者选其一进行填报,非艺术类专业考生不能填报艺术类专业志愿。
高招云直播