河北省教育考试院2021年3月5日发布2021年高职单招报考须知,要求已参加高考报名的考生于2021年3月11日9时至3月14日17时,登录河北省高职单招服务平台(网址:http://hebgzdz.sjziei.com)进行报考、选择考试类,并向对应的牵头院校缴纳考试费。全文如下:
2021年高职单招报考须知
1.什么是高职单招?
高职单招是普通高等职业教育单独考试招生的简称,是指经批准的高等学校在当年参加普通高考报名的考生范围内,自主进行命题、自行组织考试、自主确定录取标准和录取名单的一种普通高考招生形式。我省实施高职单招是贯彻落实国务院《关于深化考试招生制度改革的实施意见》文件精神,按照《河北省普通高校考试招生制度改革实施方案》(冀政发〔2019〕2号》要求,加快推进高等职业教育分类考试招生改革,突出职业教育人才培养规律,高职院校与普通高校考试招生相对分开,实行“文化素质+职业技能”的评价方式的重要举措。按照国家有关规定,高职单招录取的考生在入学后及毕业后的各项待遇与参加统一考试入学的同层次学生一样,只是入学选拔方法不同。
⒉高职单招的招生对象是哪些考生?
已通过2021年河北省普通高校招生报名,且符合所报考院校招生条件的考生(含对口考生)。
⒊2021年在河北省进行高职单招的院校有哪些?
经河北省教育厅批准,2021年在河北省进行高职单招的省内院校有72所,名单如下:
序号 | 院校名称 | 序号 | 院校名称 | |
1 | 保定电力职业技术学院 | 37 | 河北外国语学院 | |
2 | 保定理工学院 | 38 | 河北艺术职业学院 | |
3 | 保定幼儿师范高等专科学校 | 39 | 河北政法职业学院 | |
4 | 保定职业技术学院 | 40 | 衡水职业技术学院 | |
5 | 泊头职业学院 | 41 | 华北理工大学轻工学院 | |
6 | 渤海理工职业学院 | 42 | 冀中职业学院 | |
7 | 沧州医学高等专科学校 | 43 | 廊坊卫生职业学院 | |
8 | 沧州职业技术学院 | 44 | 廊坊燕京职业技术学院 | |
9 | 曹妃甸职业技术学院 | 45 | 廊坊职业技术学院 | |
10 | 承德护理职业学院 | 46 | 秦皇岛职业技术学院 | |
11 | 承德石油高等专科学校 | 47 | 石家庄财经职业学院 | |
12 | 承德应用技术职业学院 | 48 | 石家庄城市经济职业学院 | |
13 | 邯郸科技职业学院 | 49 | 石家庄工程职业学院 | |
14 | 邯郸幼儿师范高等专科学校 | 50 | 石家庄工商职业学院 | |
15 | 邯郸职业技术学院 | 51 | 石家庄经济职业学院 | |
16 | 河北传媒学院 | 52 | 石家庄科技工程职业学院 | |
17 | 河北地质职工大学 | 53 | 石家庄科技信息职业学院 | |
18 | 河北东方学院 | 54 | 石家庄科技职业学院 | |
19 | 河北对外经贸职业学院 | 55 | 石家庄理工职业学院 | |
20 | 河北工程技术学院 | 56 | 石家庄人民医学高等专科学校 | |
21 | 河北工业职业技术学院 | 57 | 石家庄铁路职业技术学院 | |
22 | 河北工艺美术职业学院 | 58 | 石家庄信息工程职业学院 | |
23 | 河北轨道运输职业技术学院 | 59 | 石家庄医学高等专科学校 | |
24 | 河北化工医药职业技术学院 | 60 | 石家庄邮电职业技术学院 | |
25 | 河北机电职业技术学院 | 61 | 石家庄幼儿师范高等专科学校 | |
26 | 河北建材职业技术学院 | 62 | 石家庄职业技术学院 | |
27 | 河北交通职业技术学院 | 63 | 唐山工业职业技术学院 | |
28 | 河北科技学院 | 64 | 唐山海运职业学院 | |
29 | 河北劳动关系职业学院 | 65 | 唐山科技职业技术学院 | |
30 | 河北旅游职业学院 | 66 | 唐山幼儿师范高等专科学校 | |
31 | 河北美术学院 | 67 | 唐山职业技术学院 | |
32 | 河北能源职业技术学院 | 68 | 邢台医学高等专科学校 | |
33 | 河北女子职业技术学院 | 69 | 邢台职业技术学院 | |
34 | 河北青年管理干部学院 | 70 | 宣化科技职业学院 | |
35 | 河北软件职业技术学院 | 71 | 燕京理工学院 | |
36 | 河北司法警官职业学院 | 72 | 张家口职业技术学院 |
2021年如有省外院校经批准在我省参加高职单招,将在招生计划中公布。各院校具体招生专业以教育厅批准的最终招生计划为准。
4.什么是考试类,按考试类考试有什么优势?
考试类是指以教育部《普通高等学校高等职业教育(专科)专业目录(2015年)》划分的专业大类为基础,按照相近相通原则,分类别进行考试的一种形式。2021年我省高职单招考试招生专业继续划分为不同的考试类,实行院校联合考试招生。
实行按考试类考试方式相较传统的各院校单考具有明显的优势。一是简化了考生报考手续。考生只需选择某一考试类报考,即认为向该类所有院校报考,考试成绩供该类所有院校使用,大大减轻了考生的考试负担、减少了考生的舟车劳顿。二是扩大了考生志愿填报选择范围,考生填报志愿时可以面向本类所有院校的全部本类专业,大大增加了考生的选择范围。三是考试和录取管理更加规范,由牵头院校统筹考试及录取组织等工作,管理更加统一,操作更加规范,考试及录取环境更加优化,有利于院校更好地选拔人才。
5.牵头院校有哪些?有哪些职责?
牵头院校由本考试类所有单招院校推选产生,具有相关专业优势,负责本考试类的考生报考、缴费、命题、组考、评卷、成绩公布与复核、违规行为的认定和处理以及录取组织等工作。
各考试类牵头院校如下:
牵头院校 | 组考类别 | ||
高考报名时选择统考的考生 | 高考报名时选择对口的考生 | ||
邢台职业技术学院 | A考试一类(土木建筑、资源环境与安全、水利等所涉及专业) | 对口—建筑类 | |
河北交通职业技术学院 | B考试二类(交通运输、能源动力与材料等所涉及专业) | ||
河北机电职业技术学院、承德石油高等专科学校、河北工业职业技术学院 | C考试三类(装备制造等所涉及专业) | 对口—机械类 | |
保定职业技术学院、河北化工医药职业技术学院 | D考试四类(农林牧渔、轻工纺织、生物与化工、食品药品与粮食等所涉及专业) | 对口—农林类 | |
对口—畜牧兽医类 | |||
秦皇岛职业技术学院、河北政法职业学院、河北司法警官职业学院 | E考试五类(公共管理与服务、旅游、公安与司法(公安专业除外)等所涉及专业) | 对口—旅游类 | |
河北女子职业技术学院 | F考试六类(教育与体育(体育专业除外)、新闻传播等所涉及专业) | 对口—学前教育类 | |
沧州医学高等专科学校 | G考试七类(医药卫生(临床医学类专业除外)等所涉及专业) | 对口—医学类 | |
河北艺术职业学院 | 考试八类(文化艺术等所涉及专业) | H考试八类艺术-音乐类 | |
U考试八类艺术-舞蹈及表演类 | |||
V考试八类艺术-美术设计类 | |||
W考试八类-文化服务类 | |||
河北对外经贸职业学院、石家庄职业技术学院 | I考试九类(财经商贸等所涉及专业) | 对口—财经类 | |
石家庄信息工程职业学院、河北软件职业技术学院 | J考试十类(电子信息等所涉及专业) | 对口—电子电工类 | |
对口—计算机类 | |||
6.高职单招的计划编制有什么特点?
2021年高职单招继续将统考计划与对口计划分开编列。分别编列计划后,统考考生和对口考生之间、各考试类考生之间将互不影响,科学公平合理。
7.“河北省高职单招服务平台”是什么?
“河北省高职单招服务平台”是由各考试类牵头院校共同开发、共同负责运行和维护的系统(网址是:http://hebgzdz.sjziei.com)。2021年我省高职单招的报考、打印准考证、志愿填报、成绩及录取结果查询等均通过“河北省高职单招服务平台”进行。考生也可通过相关考试类牵头院校官方网站进行成绩和录取结果的查询。为保证顺利参加高职单招,请广大考生认真阅读我省单招相关规定、各考试类牵头院校制定的考试实施方案和单招院校招生简章,牢记“河北省高职单招服务平台”及其网址,按要求进行报考、考试、填报志愿等操作。
8.高职单招工作流程是怎么安排的?
①已参加高考报名的考生于2021年3月11日9时至3月14日17时,登录河北省高职单招服务平台(网址:http://hebgzdz.sjziei.com)进行报考、选择考试类,并向对应的牵头院校缴纳考试费。
②完成报考缴费的考生,于2021年4月7日9时至10日17时,登录河北省高职单招服务平台下载打印准考证。
③考生于2021年4月10日至11日到各牵头院校指定考点参加考试。具体考试时间以各考试类牵头院校公布的考试实施方案为准。
④各牵头院校于2021年4月16日前向社会公布考生成绩及成绩复核方法,按时受理考生成绩复核申请。
⑤2021年4月16日9时至18日17时,考生登录河北省高职单招服务平台填报一志愿;
4月19日至21日 ,一志愿录取;
4月22日14时,考生查询一志愿录取结果;
4月22日14时至23日12时,一志愿未录取的考生登录河北省高职单招服务平台填报二志愿;
4月23日至24日,二志愿录取;
4月25日9时,考生查询二志愿录取结果;
录取结束后,招生院校公布录取考生名单,向考生发放由校长签发的《录取通知书》。
9.考生如何选择考试类?需要注意哪些内容?
参加高职单招的考生(含技能拔尖免试考生)都必须进行报考,在报考时选择考试类。
高考报名时考试类型选择“统考”的考生(以下简称“统考考生”),可从10个考试类任选一类,但不得报考对口计划。其中,选择考试八类的考生,须在缴费页面选择细分类。
高考报名时考试类型选择“对口”的考生(以下简称“对口考生”),可不选择考试类,默认按考生高考报名时所选的专业类向相应牵头院校缴费并按要求参加考试(具体招生专业详询招生院校或以公布的招生计划为准);也可从统考计划10个考试类中另选一类,与该类的统考考生一起参加考试、录取。
特别提醒:考生选择考试类后,系统将跳转到缴费页面,支付方式确定后,考试类等报考信息将不得更改,如未确定支付方式,可返回修改考试类等报考信息。报考结束后不再安排补报。不得跨考试类(含考试八类各细分类)报考、参加考试、填报志愿和录取。
各考试类涵盖专业如下(涵盖专业来源于教育部《普通高等学校高等职业教育(专科)专业目录2015年版》,教育部后期如有调整,则以2021年最新文件为准),具体招生专业详询招生院校或以公布的招生计划为准):
考试类 | 涵盖的专业 | |
考试一类(土木建筑、资源环境与安全、水利等所涉及专业) | 建筑设计、建筑装饰工程技术、古建筑工程技术、建筑室内设计、风景园林设计、园林工程技术、建筑动画与模型制作、城乡规划、村镇建设与管理、城市信息化管理、建筑工程技术、地下与隧道工程技术、土木工程检测技术、建筑钢结构工程技术、建筑设备工程技术、供热通风与空调工程技术、建筑电气工程技术、建筑智能化工程技术、工业设备安装工程技术、消防工程技术、建设工程管理、工程造价、建筑经济管理、建设项目信息化管理、建设工程监理、市政工程技术、城市燃气工程技术、给排水工程技术、环境卫生工程技术、房地产经营与管理、房地产检测与估价、物业管理、国土资源调查与管理、地质调查与矿产普查、矿产地质与勘查、岩矿分析与鉴定、宝玉石鉴定与加工、煤田地质与勘查技术、工程地质勘查、水文与工程地质、钻探技术、矿山地质、地球物理勘探技术、地质灾害调查与防治、环境地质工程、岩土工程技术、工程测量技术、摄影测量与遥感技术、测绘工程技术、测绘地理信息技术、地籍测绘与土地管理、矿山测量、测绘与地质工程技术、导航与位置服务、地图制图与数字传播技术、地理国情监测技术、国土测绘与规划、钻井技术、油气开采技术、油气储运技术、油气地质勘探技术、油田化学应用技术、石油工程技术、煤矿开采技术、矿井建设、矿山机电技术、矿井通风与安全、综合机械化采煤、选煤技术、煤炭深加工与利用、煤化分析与检验、煤层气采输技术、矿井运输与提升、金属与非金属矿开采技术、矿物加工技术、矿业装备维护技术、大气科学技术、大气探测技术、应用气象技术、防雷技术、环境监测与控制技术、农村环境保护、室内环境检测与控制技术、环境工程技术、环境信息技术、核与辐射检测防护技术、环境规划与管理、环境评价与咨询服务、污染修复与生态工程技术、清洁生产与减排技术、资源综合利用与管理技术、安全健康与环保、化工安全技术、救援技术、安全技术与管理、工程安全评价与监理、安全生产监测监控、职业卫生技术与管理、水文与水资源工程、水文测报技术、水政水资源管理、水利工程、水利水电工程技术、水利水电工程管理、水利水电建筑工程、机电排灌工程技术、港口航道与治河工程、水务管理、水电站动力设备、水电站电气设备、水电站运行与管理、水利机电设备运行与管理、水土保持技术、水环境监测与治理、权籍信息化管理、水净化与安全技术 | |
B考试二类(交通运输、能源动力与材料等所涉及专业) | 铁道机车、铁道车辆、铁道供电技术、铁道工程技术、铁道机械化维修技术、铁道信号自动控制、铁道通信与信息化技术、铁道交通运营管理、铁路物流管理、铁路桥梁与隧道工程技术、高速铁道工程技术、高速铁路客运乘务、动车组检修技术、智能交通技术运用、道路桥梁工程技术、道路运输与路政管理、道路养护与管理、公路机械化施工技术、工程机械运用技术、交通运营管理、交通枢纽运营管理、汽车运用与维修技术、汽车车身维修技术、汽车运用安全管理、新能源汽车运用与维修、航海技术、国际邮轮乘务管理、船舶电子电气技术、船舶检验、港口机械与自动控制、港口电气技术、港口与航道工程技术、港口与航运管理、港口物流管理、轮机工程技术、水上救捞技术、水路运输与海事管理、集装箱运输管理、民航运输、民航通信技术、定翼机驾驶技术、直升机驾驶技术、空中乘务、民航安全技术管理、民航空中安全保卫、机场运行、飞机机电设备维修、飞机电子设备维修、飞机部件修理、航空地面设备维修、机场场务技术与管理、航空油料、航空物流、通用航空器维修、通用航空航务技术、飞机结构修理、管道工程技术、管道运输管理、城市轨道交通车辆技术、城市轨道交通机电技术、城市轨道交通通信信号技术、城市轨道交通供配电技术、城市轨道交通工程技术、城市轨道交通运营管理、邮政通信管理、快递运营管理、发电厂及电力系统、供用电技术、电力系统自动化技术、高压输配电线路施工运行与维护、电力系统继电保护与自动化技术、水电站机电设备与自动化、电网监控技术、电力客户服务与管理、水电站与电力网、电源变换技术与应用、农业电气化技术、分布式发电与微电网技术、电厂热能动力装置、城市热能应用技术、核电站动力设备运行与维护、火电厂集控运行、电厂化学与环保技术、电厂热工自动化技术、风力发电工程技术、风电系统运行与维护、生物质能应用技术、光伏发电技术与应用、工业节能技术、节电技术与管理、太阳能光热技术与应用、农村能源与环境技术、黑色冶金技术、轧钢工程技术、钢铁冶金设备应用技术、金属材料质量检测、铁矿资源综合利用、有色冶金技术、有色冶金设备应用技术、金属压力加工、金属精密成型技术、材料工程技术、高分子材料工程技术、复合材料工程技术、非金属矿物材料技术、光伏材料制备技术、炭素加工技术、硅材料制备技术、橡胶工程技术、建筑材料工程技术、建筑材料检测技术、建筑装饰材料技术、建筑材料设备应用、新型建筑材料技术、建筑材料生产与管理、储能材料技术、机场电工技术、氢能技术应用、高铁综合维修技术 | |
C考试三类(装备制造等所涉及专业) | 机械设计与制造、机械制造与自动化、数控技术、精密机械技术、特种加工技术、材料成型与控制技术、金属材料与热处理技术、铸造技术、锻压技术、焊接技术与自动化、机械产品检测检验技术、理化测试与质检技术、模具设计与制造、电机与电器技术、电线电缆制造技术、内燃机制造与维修、机械装备制造技术、工业设计、工业工程技术、自动化生产设备应用、机电设备安装技术、机电设备维修与管理、数控设备应用与维护、制冷与空调技术、光电制造与应用技术、新能源装备技术、机电一体化技术、电气自动化技术、工业过程自动化技术、智能控制技术、工业网络技术、工业自动化仪表、液压与气动技术、电梯工程技术、工业机器人技术、铁道机车车辆制造与维护、铁道通信信号设备制造与维护、铁道施工和养路机械制造与维护、船舶工程技术、船舶机械工程技术、船舶电气工程技术、船舶舾装工程技术、船舶涂装工程技术、游艇设计与制造、海洋工程技术、船舶通信与导航、船舶动力工程技术、飞行器制造技术、飞行器维修技术、航空发动机制造技术、航空发动机装试技术、航空发动机维修技术、飞机机载设备制造技术、飞机机载设备维修技术、航空电子电气技术、航空材料精密成型技术、无人机应用技术、导弹维修、汽车制造与装配技术、汽车检测与维修技术、汽车电子技术、汽车造型技术、汽车试验技术、汽车改装技术、新能源汽车技术 | |
D考试四类(农林牧渔、轻工纺织、生物与化工、食品药品与粮食等所涉及专业) | 作物生产技术、种子生产与经营、设施农业与装备、现代农业技术、休闲农业、生态农业技术、园艺技术、植物保护与检疫技术、茶树栽培与茶叶加工、中草药栽培技术、烟草栽培与加工、棉花加工与经营管理、农产品加工与质量检测、绿色食品生产与检验、农资营销与服务、农产品流通与管理、农业装备应用技术、农业经济管理、农村经营管理、林业技术、园林技术、森林资源保护、经济林培育与利用、野生植物资源保护与利用、野生动物资源保护与利用、森林生态旅游、森林防火指挥与通讯、自然保护区建设与管理、木工设备应用技术、木材加工技术、林业调查与信息处理、林业信息技术与管理、畜牧兽医、动物医学、动物药学、动物防疫与检疫、动物医学检验技术、宠物养护与驯导、实验动物技术、饲料与动物营养、特种动物养殖、畜牧工程技术、蚕桑技术、草业技术、养蜂与蜂产品加工、畜牧业经济管理、水产养殖技术、海洋渔业技术、水族科学与技术、水生动物医学、渔业经济管理、高分子材料加工技术、制浆造纸技术、香料香精工艺、表面精饰工艺、家具设计与制造、化妆品技术、皮革加工技术、皮具制作与工艺、鞋类设计与工艺、乐器制造与维护、陶瓷制造工艺、包装工程技术、包装策划与设计、包装设备应用技术、食品包装技术、印刷设备应用技术、印刷媒体设计与制作、印刷媒体技术、数字印刷技术、现代纺织技术、丝绸技术、染整技术、纺织机电技术、纺织品检验与贸易、纺织品设计、家用纺织品设计、纺织材料与应用、针织技术与针织服装、服装设计与工艺、皮革服装制作与工艺、服装陈列与展示设计、食品生物技术、化工生物技术、药品生物技术、农业生物技术、生物产品检验检疫、应用化工技术、石油炼制技术、石油化工技术、高分子合成技术、精细化工技术、海洋化工技术、工业分析技术、化工装备技术、化工自动化技术、涂装防护技术、烟花爆竹技术与管理、煤化工技术、食品加工技术、酿酒技术、食品质量与安全、食品贮运与营销、食品检测技术、食品营养与卫生、食品营养与检测、中药生产与加工、药品生产技术、兽药制药技术、药品质量与安全、制药设备应用技术、药品经营与管理、药品服务与管理、保健品开发与管理、化妆品经营与管理、粮食工程技术、粮油储藏与检测技术、食用菌生产与加工、珠宝首饰技术与管理、食品药品监督管理、宠物临床诊疗技术、化学制药技术、生物制药技术、中药制药技术、药物制剂技术 | |
E考试五类(公共管理与服务、旅游、公安与司法(公安专业除外)等所涉及专业) | 社会工作、社会福利事业管理、青少年工作与管理、社区管理与服务、公共关系、人民武装、民政管理、人力资源管理、劳动与社会保障、网络舆情监测、公共事务管理、行政管理、质量管理与认证、知识产权管理、老年服务与管理、家政服务与管理、婚庆服务与管理、社区康复、现代殡葬技术与管理、旅游管理、导游、旅行社经营管理、景区开发与管理、酒店管理、休闲服务与管理、餐饮管理、烹调工艺与营养、营养配餐、中西面点工艺、西餐工艺、会展策划与管理、幼儿发展与健康管理、司法助理、法律文秘、法律事务、检察事务、民事执行、社区矫正、安全防范技术、司法信息技术、司法鉴定技术、职务犯罪预防与控制、公益慈善事业管理、研学旅行管理与服务、葡萄酒营销与服务、陵园服务与管理 | |
F考试六类(教育与体育(体育专业除外)、新闻传播等所涉及专业) | 图文信息处理、网络新闻与传播、版面编辑与校对、出版商务、出版与电脑编辑技术、出版信息管理、数字出版、数字媒体设备管理、新闻采编与制作、播音与主持、广播影视节目制作、广播电视技术、影视制片管理、影视编导、影视美术、影视多媒体技术、影视动画、影视照明技术与艺术、音像技术、录音技术与艺术、摄影摄像技术、传播与策划、媒体营销、早期教育、学前教育、小学教育、语文教育、数学教育、英语教育、物理教育、化学教育、生物教育、历史教育、地理教育、音乐教育、美术教育、体育教育、思想政治教育、舞蹈教育、艺术教育、特殊教育、科学教育、现代教育技术、心理健康教育、汉语、商务英语、应用英语、旅游英语、商务日语、应用日语、旅游日语、应用韩语、应用俄语、应用法语、应用德语、应用西班牙语、应用越南语、应用泰语、应用阿拉伯语、应用外语、文秘、文秘速录、体育运营与管理 | |
G考试七类(医药卫生(临床医学类专业除外)等所涉及专业) | 护理、助产、药学、中药学、蒙药学、维药学、藏药学、医学检验技术、医学生物技术、医学影像技术、医学美容技术、口腔医学技术、卫生检验与检疫技术、眼视光技术、放射治疗技术、呼吸治疗技术、康复治疗技术、言语听觉康复技术、中医康复技术、公共卫生管理、卫生监督、卫生信息管理、人口与家庭发展服务、生殖健康服务与管理、健康管理、医学营养、中医养生保健、心理咨询、医疗设备应用技术、精密医疗器械技术、医疗器械维护与管理、康复工程技术、康复辅助器具技术、假肢与矫形器技术、老年保健与管理、医疗器械经营与管理 | |
考试八类(文化艺术等所涉及专业) | H考试八类艺术-音乐类 | 现代流行音乐、作曲技术、音乐制作、钢琴伴奏、钢琴调律、音乐表演、音乐传播 |
U考试八类艺术-舞蹈及表演类 | 表演艺术、戏剧影视表演、歌舞表演、戏曲表演、曲艺表演、音乐剧表演、舞蹈表演、国际标准舞、服装表演、模特与礼仪、舞蹈编导、戏曲导演、民族表演艺术 | |
V考试八类艺术-美术设计类 | 艺术设计、视觉传播设计与制作、广告设计与制作、数字媒体艺术设计、产品艺术设计、家具艺术设计、皮具艺术设计、服装与服饰设计、室内艺术设计、展示艺术设计、环境艺术设计、公共艺术设计、雕刻艺术设计、包装艺术设计、陶瓷设计与工艺、刺绣设计与工艺、玉器设计与工艺、首饰设计与工艺、工艺美术品设计、动漫设计、游戏设计、人物形象设计、美容美体艺术、摄影与摄像艺术、美术、舞台艺术设计与制作、民族美术、民族服装与服饰、民族民居装饰、民族传统技艺 | |
W考试八类-文化服务类 | 少数民族古籍修复、中国少数民族语言文化、文化创意与策划、文化市场经营管理、公共文化服务与管理、文物修复与保护、考古探掘技术、文物博物馆服务与管理、图书档案管理 | |
I考试九类(财经商贸等所涉及专业) | 财政、税务、资产评估与管理、政府采购管理、金融管理、国际金融、证券与期货、信托与租赁、保险、投资与理财、信用管理、农村金融、互联网金融、财务管理、会计、审计、会计信息管理、信息统计与分析、统计与会计核算、国际贸易实务、国际经济与贸易、国际商务、服务外包、经济信息管理、报关与国际货运、商务经纪与代理、国际文化贸易、工商企业管理、商务管理、商检技术、连锁经营管理、市场管理与服务、品牌代理经营、市场营销、汽车营销与服务、广告策划与营销、茶艺与茶叶营销、电子商务、移动商务、网络营销、物流工程技术、物流信息技术、物流管理、物流金融管理、工程物流管理、冷链物流技术与管理、采购与供应管理、中小企业创业与经营、商务数据分析与应用、跨境电子商务 | |
J考试十类(电子信息等所涉及专业) | 电子信息工程技术、应用电子技术、微电子技术、智能产品开发、智能终端技术与应用、智能监控技术应用、汽车智能技术、电子产品质量检测、电子产品营销与服务、电子电路设计与工艺、电子制造技术与设备、电子测量技术与仪器、电子工艺与管理、声像工程技术、移动互联应用技术、光电技术应用、光伏工程技术、光电显示技术、物联网应用技术、计算机应用技术、计算机网络技术、计算机信息管理、计算机系统与维护、软件技术、软件与信息服务、动漫制作技术、嵌入式技术与应用、数字展示技术、数字媒体应用技术、信息安全与管理、移动应用开发、云计算技术与应用、电子商务技术、通信技术、移动通信技术、通信系统运行管理、通信工程设计与监理、电信服务与管理、光通信技术、物联网工程技术、数字图文信息技术、电子竞技运动与管理、大数据技术与应用、虚拟现实应用技术、集成电路技术应用、人工智能技术服务 | |
10.报考统考计划的考生如何考试?
实行“文化素质+职业技能”的考试方式,总分为750分。文化素质和职业技能的命题和考试均由牵头院校负责。其中,文化素质考试科目为语文、数学,每科150分,满分300分;职业技能考试可采取专业基础考试、职业适应性测试或面试等方式进行,具体以牵头院校规定为准,满分450分。
文化素质成绩使用相应的普通高中学业水平合格性考试(以下简称学考)成绩折算替代,具体折算办法由各牵头院校确定。没有相应学考成绩的考生,须参加牵头院校组织的文化素质考试,如不参加,文化素质成绩为零。相应学考成绩不全的考生,可参加牵头院校组织的文化素质考试,也可使用现有学考成绩直接折算(所缺科目成绩为零)。
职业技能考试由牵头院校组织,由专业基础考试和职业适应性测试两部分组成。其中,专业基础考试部分满分100分,由牵头院校根据各考试类所包含专业的特点,从外语、思想政治、历史、地理、物理、化学、生物等七个科目中指定一科进行笔试。具有相应科目学考成绩的考生,使用该科目学考成绩折算替代。没有相应科目学考成绩的考生,须参加牵头院校组织的专业基础考试,如未参加,则专业基础考试部分成绩为零。职业适应性测试部分满分350分,由牵头院校负责命题并组织测试,报考艺术类专业且有全省艺术统考成绩的考生可直接使用相对应的专业成绩折算替代。具体折算办法由各牵头院校确定。
11.报考对口计划的考生如何考试?
实行“文化素质+职业技能”的考试方式,总分为750分。其中,文化素质考试科目为语文、数学,每科150分,满分300分;职业技能考试可采取专业基础考试、职业适应性测试或面试等方式进行,具体以牵头院校规定为准,满分450分。
报考对口计划的考生均需参加文化素质考试,命题和具体考试工作由各考试类牵头院校组织实施。
报考对口计划的考生如有2021年全省对口专业考试成绩的,可选择使用对口专业考试成绩折算代替职业技能考试成绩,也可选择参加牵头院校组织的职业技能考试,具体折算办法由各牵头院校确定;考生如没有2021年全省对口专业考试成绩,则必须参加牵头院校组织的职业技能考试,否则,职业技能科目成绩为零。
12.考生如何缴纳考试费?
牵头院校负责本考试类考试费的收取,考试费按照《河北省发展和改革委员会 河北省财政厅关于制定河北省普通高考报名考试费标准的通知》(冀发改公价〔2020〕1851号)执行。使用学考成绩及对口专业考试成绩进行折算的科目不需缴费。
2021年3月11日9时至3月14日17时,参加高职单招的考生登录河北省高职单招服务平台(网址:http://hebgzdz.sjziei.com)进行报考选类,并向对应的牵头院校缴纳考试费。缴费过程中出现问题,可根据缴费页面提示操作或向牵头院校咨询。
具体报考流程如下:
(1)考生打开“河北省高职单招服务平台(http://hebgzdz.sjziei.com)”,先进行系统登录,需输入姓名、考生号、密码(首次登录密码为考生身份证号码)和验证码。
(2)考生首次登录系统后,需先修改登录密码。为保证信息安全,考生应尽量避免使用简单密码(例如:由纯数字、纯英文组成的密码)。密码修改完毕后,考生需使用新密码重新登录系统,登录后,在个人中心选择“报考缴费”进行考试类的选择。
请考生高度重视登录密码的保管,此密码将作为后期登录系统进行成绩查询,准考证下载,志愿填报等使用,不要将密码告诉他人,以防被他人篡改志愿等信息。
(3)考生选择考试类后进入缴纳页面,确定支付方式后,将无法修改考试类等报考信息,支付方式未确定前可返回修改。
(4)考生选择微信或支付宝,扫描二维码完成支付。支付完成后,点击“退出”按钮安全退出系统。
详细流程图如下:

13.考生如何参加高职单招考试?
高职单招考试在2021年4月10日至4月11日之间进行,具体各考试类的考试时间,以牵头院校公布的考试实施方案为准。考生可登录各牵头院校官网查看各类考试实施方案。考生完成高职单招报考缴费后,于2021年4月7日9时至10日17时,登录河北省高职单招服务平台下载打印准考证,具体考试时间和地点详见准考证。
提醒考生要诚信应考,遵守考场规则,自觉抵制违规行为,禁止携带手机等通讯设备进入考场,否则将按作弊处理。
14.考试疫情防控的要求有哪些?
各牵头院校负责制定本考试类疫情防控方案,考生可登录各牵头院校官方网站查看相关内容,或向相关院校咨询,按各考试类疫情防控要求参加考试,赴考及考试期间注意做好个人防护,确保安全。
15.残疾考生如何申请高职单招考试合理便利?
对在2021年高考报名时已申请合理便利并审核通过的高职单招残疾考生,可在所选择考试类的考试前10个工作日内,向对应牵头院校提出合理便利申请,由牵头院校确定能为考生提供的合理便利内容。
16.考生如何查询考试成绩?
考生按照各牵头院校要求,在规定时间内,登陆河北省高职单招服务平台查询考试成绩。如对考试成绩有疑问,可在规定时间内向牵头院校提出成绩复核。详见各考试类考试实施方案或向牵头院校咨询。
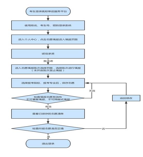
17.考生如何填报志愿?
考生须通过“河北省高职单招服务平台”(http://hebgzdz.sjziei.com)进行志愿填报。
2021年4月16日9时至18日17时,考生填报一志愿;
2021年4月22日14时至23日12时,考生填报二志愿。二志愿采取公布缺额、征集志愿方式。
考生每次填报志愿可在同一考试类中选报5所院校,每所院校最多填报6个专业。服从专业调剂的须勾选“服从专业调剂”选项。跨类填报的志愿无效。符合条件的免试生在高职单招一志愿投档前完成录取备案,已录取备案考生的志愿无效。
网上填报志愿系统操作流程:
(1)考生登录
考生打开河北省高职单招服务平台(http://hebgzdz.sjziei.com),输入姓名、考生号、密码和验证码登录系统,通过个人中心点击“志愿填报”按钮进行志愿填报。
如忘记密码,可点击考生登录界面的“忘记密码”按钮,填写姓名、考生号、验证码,填写完成后点击“下一步”,进行人脸识别验证,验证通过后,可进行密码修改。如无法完成密码修改,考生可联系各考试类牵头院校进行修改。
(2)填报志愿:
考生首次进入志愿填报系统,必须进行诚信承诺。考生点击“我承诺”按钮后,系统将自动跳转至志愿列表。点击可填报志愿的“操作”栏内“填报”按钮进入志愿填报页面。
考生最多可以填报5所院校(不能重复或跨越式填报),每所院校最多可选择6个专业(不能重复或跨越式填报)。若服从专业调剂,需对“服从专业调剂”选项进行勾选。考生只能按前期所报考试类(含考试八类各细分类)填报志愿,不得跨考试类填报志愿,跨类填报的志愿无效。
考生在填报志愿完毕后,必须点击“保存”按钮来保存所报志愿信息,保存后系统将显示考生当前志愿已填报的志愿信息。
(3)查看志愿:考生在查看志愿清单页面,可以查看到已经填报的志愿信息。请考生务必仔细核对所填报的志愿信息是否准确。若需修改,可点击“返回修改”按钮返回志愿填报页面进行修改。在志愿填报时间结束前,考生均可进行志愿修改,以最后一次保持的志愿为准。
(4)退出系统:考生在查看志愿清单页面,点击“确认并退出”按钮退出系统。请考生填报志愿完成后要及时退出系统,以防他人篡改。
志愿填报流程图如下:

18.高职单招是如何录取的?
高职单招录取工作由牵头院校按类分别组织,一志愿和征集二志愿均实行平行志愿投档。每次志愿录取时,根据考生志愿和各考试类投档规则,将其电子档案投给相关考试类里符合条件的院校,由院校确定考生是否录取及其录取专业。
19.哪些考生可以申请免试录取?如何办理?
对于获得由教育部主办或联办的全国职业院校技能大赛三等奖及以上奖项,或由省级教育行政部门主办或联办的省级职业院校技术大赛一等奖的中等职业学校应届毕业生,和具有高级工或技师资格(或相当职业资格)、获得县级劳动模范先进个人称号的在职在岗中等职业学校毕业生,可由高职单招院校在相同或相近专业免试录取,资格审查工作由各招生院校自行负责,考生须按院校有关要求提出申请。各招生院校负责本校免试考生的录取工作。
20.考生如何查询录取结果?
2021年4月22日14时,考生可通过河北省高职单招服务平台(http://hebgzdz.sjziei.com)查询一志愿录取结果。
2021年4月25日9时,填报征集二志愿的考生可通过河北省高职单招服务平台(http://hebgzdz.sjziei.com)查询录取结果。
考生也可向院校查询录取结果,最终结果以录取通知书为准。
21.已被高职单招录取的考生,还能参加当年的全国统考等考试和录取吗?
已被高职单招录取的考生,不能参加当年普通高校招生全国统一考试和普通高校对口招生全省统一考试以及其他各种普通高校单独招生考试,不能参加当年其他形式的高考录取。
22.违规处理有什么规定?
按照《国家教育考试违规处理办法》(33号令)和国家教育部相关规定,单招院校负责本校单招考试中违规行为的认定和处理工作。
按照《国家教育考试违规处理办法》规定,在我省普通高校招生艺术、体育、对口专业考试和高职单招考试中被认定有作弊行为的考生,其当年高考报名所参加的各科、各阶段考试成绩无效,考生违规事实及处理意见将上报教育部,由教育部记入其高考诚信电子档案。
按照《普通高等学校招生违规行为处理暂行办法》(36号令)规定,由相关部门对单招工作中违规的院校、工作人员进行处理。
相关人员在考试过程中如有违反法律的行为,将依据《中华人民共和国刑法》《中华人民共和国教育法》和《最高人民法院最高人民检察院 关于办理组织考试作弊等刑事案件 适用法律若干问题的解释》的涉考条款进行处理。中共党员在考试招生过程中违反党纪,将依据新修订的《中国共产党纪律处分条例》进行处理。
高招云直播