中德先进职业教育智能制造领域项目
机械制造及自动化SGAVE-DMG MORI项目简介
一、项目背景
中德SGAVE项目借鉴德国等欧洲国家行业龙头企业开展“双元制”人才培养的技术和经验储备,根据《中华人民共和国经济和社会发展第十四个五年规划和2035年远景目标纲要》中所涉及的汽车、智能制造、新一代信息技术等重点领域相关专业,遴选试点院校,按照“双元制”模式要求中德联合开发和实施适应我国国情的技术技能人才培养方案。通过课程体系建设、“双师型”教师队伍培养、考核和评估认证体系构建等多种方式,推动“三教”改革,提升职业院校产教融合、校企合作与国际交流水平,打造高素质技术技能人才培养国际合作精品项目,为我国制造业转型升级和高质量发展奠定人才基础。项目实施12年间,全国25所院校开设了251个项目班,形成了8所示范中心。
二、“双元制”课程体系
SGAVE-DMG MORI双元创新班的课程体系有别于普通班级,除公共素质课程以外,职业能力课程采用以学生主动学习为主体、教师全过程引导为保障、立体化教学资源为工具的人才培养模式。
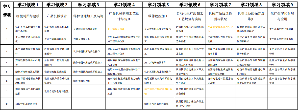
(1)基于学习领域、学习情境和客户委托书;
(2)结合职业培训条例和企业培训大纲;
(3)立足新形势下的企业实际情况。

SGAVE项目提供高质量课程体系和教学资源,整体采用基于学习情境的项目引导制课程体系和活页式教学资源,注重新技术、新工艺、新技能等相关学习内容的设计;
全程贯穿职业标准与规范,根据每个学习情境的特点,进行四步法、六步法等项目教学设计,突出学生主体作用,培养学生具备独立完成工程任务的职业素养和专业技能。
双元创新班以行动为导向的教学过程中理实一体化授课。专注于培养面向未来智能制造领域的复合型技术技能型人才为宗旨,基于德国先进的“ 双元制” 教育培养理念,以三维综合职业能力模型为指导,结合最新的技术和教学方法,与企业紧密合作共建智能制造领域最具竞争力的“双元制”创新班,让中国的年轻人享受高质量的中德教育服务。
三、招生计划
招生计划30人,和普通班级学生费用一样,不另收取学费。
四、招生要求
1.道德高尚,品行端正,团结同学,公正无私,遵纪守法;
2.热爱学习,积极上进,具有一定的分析解决问题能力和良好的专业素养;
3.吃苦耐劳,踏实肯干,有强烈的创新意识、创业意愿;
4.毕业时会给学生推荐优质企业,学生也可以自主择业。
五、项目优势

高招云直播