根据河北省教育厅《关于2019年普通高等职业教育单独考试招生改革有关工作的通知》(冀教学〔2018〕27号)文件精神,按照河北省教育考试院《关于做好2019年普通高等职业教育单独考试招生工作的通知》(冀教考普[2018]44号)的具体要求,经2019年河北省普通高职单招考试六类和高职单招对口学前教育类联考单招全体院校公选,河北女子职业技术学院将承担2019年河北省普通高职单招考试六类和高职单招对口学前教育类联考组织实施工作。为确保我省单招考试六类和对口学前教育类联考工作公平、公正、顺利进行,特制定方案如下:
一、指导思想及原则
(一)贯彻落实教育部、省教育厅文件精神,以单独考试招生改革试点工作为契机,探索多元化选拔方式。
(二)坚持公开、公正、公平的原则,采取“文化素质+职业技能”的评价方式,努力提高测评水平。
(三)全面推进素质教育,在考试内容和评分标准上突出对考生各方面素质的评价,并根据专业特点,选拔综合素质高、具有创新精神和专业潜质的人才。
二、组织机构及职责
2019年河北省普通高职单招考试六类和高职单招对口学前教育类联考工作由河北女子职业技术学院牵头并设置考点,实施单招联考(含面试)命题、制卷、组考、试卷评阅、成绩登统、成绩公布及复核、成绩报送、组织录取等考务工作,成绩供本考试类所有单招联考院校使用。
(一)成立“2019年河北省高职单招考试六类和高职单招对口学前教育类联考工作领导小组。
“2019年河北省高职单招考试六类和高职单招对口学前教育类联考工作领导小组”由2019年河北省高职单招考试六类和高职单招对口学前教育类联考相关院校主管招生工作的校级领导组成。负责全面领导、部署和实施单招考试六类联考各项工作。
(二)办公室及各小组工作职责
2019年河北省高职单招考试六类和高职单招对口学前教育类联考工作领导小组下设办公室,办公室设在河北女子职业技术学院,负责单招考试六类联考各项工作的组织和实施。办公室下设纪检监察组、协调组、咨询组、命题组、考务组、督导组、阅卷组、数据组、财务组、录取组、后勤保障组和安全保卫组。其中协调组、命题组、阅卷组由联考院校相关人员或聘请专家(包括行业企业专家)组成。
1. 纪检监察组
主要职责:负责联考单招工作的监督检查,受理涉及违反招生政策、规定与纪律问题的投诉和举报,查处违纪违法行为,并追究有关人员责任。
2.协调组
主要职责:负责组织协调单招考试六类联考院校、考点及各工作小组,共同组织完成单招考试六类联考工作。
3.咨询组
主要职责:负责解答考生咨询问题。
4.命题组
主要职责:负责文化素质考试试题和职业技能考试题库的命制。
5.考务组
主要职责:负责考场的编排和落实;负责考务用品的准备;负责确定监考人员及监考人员的培训;负责文化素质考试和职业技能考试的安排。
6.督导组
主要职责:负责检查督导分考点考务工作。
7.阅卷组
主要职责:负责制定科学合理的评判标准及试卷评阅。
8.数据组
主要职责:负责报考数据下载;考试成绩的统计、录入和报送。
9.财务组
主要职责:负责及时汇总考生缴费数据;负责考务工作相关费用的审核、支出。
10.录取组
主要职责:负责组织录取工作;负责协调处理招生录取期间的重大事宜等。
11.后勤保障组
主要职责:负责考试期间的物资、生活保障及其他工作保障。
12.安全保卫组
主要职责:负责试卷和题库转递、保管的安全;负责考试期间校园及周边环境的安全保障;负责校内外车辆调度。
三、招生对象及报考条件
(一)招生对象
已通过2019年我省普通高校招生报名,且符合所报考院校招生条件的考生。
(二)报考条件
1.思想政治品德和身体健康状况均符合教育部《普通高等学校招生工作规定》。
2.对考生身体健康状况的要求,遵照《普通高等学校招生体检工作指导意见》、《教育部办公厅、卫生部办公厅关于普通高等学校招生学生入学身体检查取消乙肝项目检测有关问题的通知》及有关规定执行。
四、报考办法、缴费及准考证的发放
(一)报考时间:
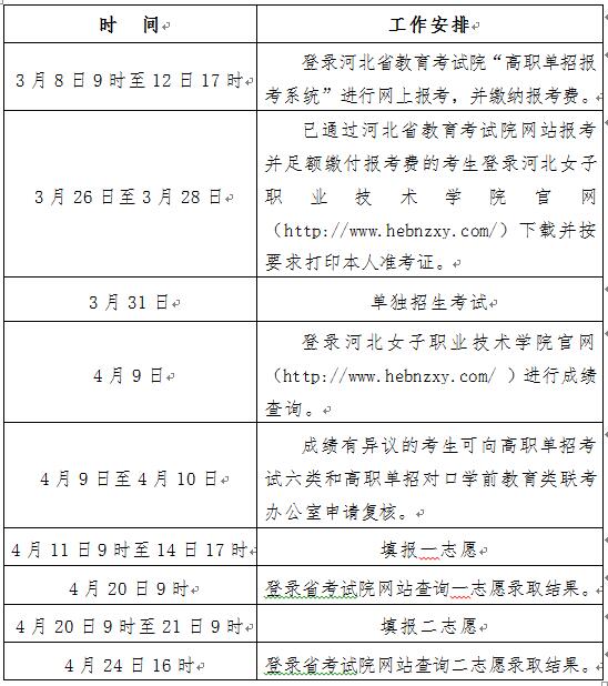
2019年3月8日9时至3月12日17时(全省统一时间),报考结束后不再安排补报。
(二)选择考试类:
1.高考报名时考试类型选择“统考”考生,登录河北省教育考试院“高职单招报考系统”,选择“考试六类”进行网上报考。
2.高考报名时考试类型选择“对口”,专业类选择“学前教育类”的考生,登录河北省教育考试院“高职单招报考系统”,可不选择考试类,默认参加高职单招对口学前教育类单独招生考试;也可选择“考试六类”,与该类的统考考生一起参加考试、录取。
3. 高考报名时选择其他专业类的对口考生,登录河北省教育考试院“高职单招报考系统”,选择“考试六类”进行网上报考,与该类的统考考生一起参加考试、录取。
4.考试类一经考生选定,不再更改。
(三)缴费时间、金额及方式:
已确认自己在河北省教育考试院网站报考考试六类和报考对口学前教育类的考生须通过网上缴费的方式缴纳报考费,在2019年3月8日9时至3月12日17时进行缴费(根据“高职单招报考系统”提示向河北女子职业技术学院缴纳报考费),缴费金额150元。未按规定缴费的考生视为自动放弃单独招生考试资格。一经缴费由于自身原因未参加考试及不符合报考条件的考生不退考试费。
(四)准考证的发放
已通过河北省教育考试院网站报考并足额缴付报考费的考生于2019年3月26日至3月28日登录河北女子职业技术学院官网(http://www.hebnzxy.com/)下载并按要求打印本人准考证。
五、命题、考试与评卷
高职单招考试六类和高职单招对口学前教育类联考的命题、考试与评卷在河北省教育厅和河北省教育考试院的指导、监督下由河北女子职业技术学院组织实施。将按照“阳光工程”的精神和要求,认真做好单独考试招生命题、考试、评卷和录取等工作,严格保密制度。
(一)命题
1.命题组成员
命题组成员由参加联考院校的专家和行业企业专家组成命题组,采取封闭式命题方式。试卷的印刷、运输、保密等工作严格按照《河北省国家教育考试考务安全保密工作实施细则(试行)》执行。
2.命题依据
(1)文化素质考试命题
文化素质考试命题内容主要依据《2019年普通高校招生考试大纲》命题。
(2)职业技能考试命题
职业技能考试命题内容主要依据高职单招考试六类和对口学前教育类专业的培养目标、职业能力、职业素质等要求命题,建立职业技能考试试题库。
(二)考试
1.考试时间安排

2.考点及组织单位
本着方便考生和便于组织的原则,进行考点布局和组织单位安排,具体如下:

(三)考场安排:考试具体考场见准考证。为确保分考点考务工作的顺利进行,由河北女子职业技术学院成立考务督导组,对各分考点进行考务督导。
(四)考试内容
考核内容分文化素质考试和职业技能考试
1.文化素质考试
考试科目为语文、数学两科,每科150分,满分300分。命题内容依据2019年普通高校招生考试大纲命题,考试时间120分钟。
报考高职单招考试六类的考生,文化成绩使用河北省学业水平考试成绩折算代替,成绩采用学业水平考试语文、数学两科成绩分别对应的分值。对应分值为:A--130分;B--110分;C--90分;D--70分;没有学业水平考试成绩的考生,须参加文化考试,如不参加文化考试,文化水平成绩为零;语文、数学两科学业水平考试成绩不全的考生,可参加文化考试(考生须在打印准考证时选择“不使用学考成绩”项),语文、数学两科均考;也可使用现有学考成绩直接折算(考生须在打印准考证时选择“使用学考成绩”项),所缺科目成绩为零。
报考高职单招对口学前教育类考生,必须参加文化素质考试。
2.职业技能考试
职业技能考试由专业基础考试和职业适应性测试两部分组成,满分450分。
专业基础考试科目为英语,满分100分。命题内容依据《2019年普通高校招生考试大纲》命题,考试时间60分钟。
职业适应性测试由牵头院校聘请专家(包括联考院校、行业企业专家)成立职业适应性测试专家组,对考生综合素质进行考试、测试,满分350分。职业适应性测试由笔试和面试两部分组成,主要测试考生的职业潜质、职业基本素质(包括职业认知、语言表达能力、沟通交流能力、应变能力、形象气质和文化修养等方面)。
报考高职单招考试六类的考生,必须参加职业技能考试。专业基础考试成绩使用河北省学业水平考试成绩折算代替,成绩采用学业水平考试外语成绩对应的分值。对应分值为:A--90分;B--75分;C--60分;D--45分;没有学业水平考试外语成绩的考生,须参加专业基础考试,如不参加专业基础考试,专业基础考试成绩为零。
报考高职单招对口学前教育类的考生,如有2019年河北省对口学前教育类专业考试成绩,可选择直接使用2019年河北省对口学前教育类专业考试成绩(总分390分)折算代替职业技能考试成绩(总分450分,考生须在打印准考证时选择“使用对口专业成绩”项),折算方法为:职业技能考试成绩=对口学前教育类专业考试成绩÷390×450(四舍五入取整数);也可选择参加职业技能考试。没有对口学前教育类专业成绩的考生,必须参加职业技能考试,如不参加职业技能考试,职业技能考试成绩为零。
(五)评卷
1.评卷组成员
评卷组成员由联考院校的政治可靠、责任心强、业务水平高的专业教师组成评卷组,实行责任制,采取封闭式流水评卷方式。
2.评卷标准
由牵头院校组织专家参照《高等学校招生全国统一考试考务工作规定》进行。科学合理地制定评判标准,实施结果公示,确保试卷评判工作公平、公正。
(六)成绩公布与复核
考试成绩于2019年4月9日在河北女子职业技术学院官方网站(http://www.hebnzxy.com/)查询。如考生对成绩有异议,请于2019年4月11日前向单独考试招生工作领导小组提出申请,受理当日给予答复和最终裁定 ,联系电话0311-89630662。
(七)残疾考生申请合理便利
对在2019年高考报名时已申请合理便利并审核通过的高职单招残疾考生,可在3月18日至3月22日,向河北女子职业技术学院提出合理便利申请,由河北女子职业技术学院确定能为考生提供的合理便利类型(如有其他特殊情况,请考前及时与考点沟通)。
六、免试入学
具备以下条件之一的考生可免试入学:
(1)获得由教育部主办或联办的全国职业院校技能大赛三等奖及以上奖项,或由省级教育行政部门主办或联办的省级职业院校技术大赛一等奖的中等职业学校应届毕业生。
(2)具有高级工或技师资格(或相当职业资格)、获得县级劳动模范先进个人称号的在职在岗中等职业学校毕业生。
申请免试的考生,只能申请与所获奖项相同或相近的专业。申请免试的考生须于2019年3月15日前,持有关证件向报考院校提出书面申请,资格审查工作由各招生院校自行负责,各录取院校负责本校免试录取考生的备案工作,免试考生录取备案后,不再参加后期的单招录取。
申请免试入学的考生需按照全省统一时间进行考试大类的报考及缴费。
七、现代学徒制试点招生
符合现代学徒制试点招生院校报考条件的考生,按照我省政策规定和各单招院校招生简章内容报考。现代学徒制考生录取备案后,不再参加后期的单招录取。
八、志愿填报
高职单招设一志愿、二志愿。每个志愿,考生可从前期所报考试类中最多选择五所院校填报,每所院校最多填报六个专业。
考生须在规定时间内登录河北省教育考试院网站,点击进入“高职单招考生志愿填报系统”按考试类填报志愿,不得跨考试类填报。
一志愿填报时间为:2019年4月11日9时至14日17时。
二志愿填报时间为:2019年4月20日9时至21日9时,采取公布缺额、征集志愿方式进行。
考生应认真阅读我省有关单招规定和“高职单招考试六类和高职单招对口学前教育类”单招方案,按照规定和要求填报志愿,
未通过“高职单招考生志愿填报系统”填报的志愿无效。符合条件的免试生及现代学徒制试点考生在高职单招一志愿投档前完成录取备案,已录取备案考生的志愿无效。
九.成绩排序及录取原则
1. 考试总成绩=文化素质考试成绩+职业技能考试成绩,根据考生考试总成绩由高分到低分依次排序。
2.总成绩相同时,依次比较文化素质考试成绩、职业技能考试成绩,成绩高者排序靠前。若分数仍相同,依次比较语文、数学、专业基础考试、职业适应性测试笔试、职业适应性测试面试单科成绩,成绩高者排序靠前。
3.录取时根据排序成绩由高到低进行投档。
4.缺考处理:缺考考生缺考科目按0分处理。缺考考生能否被录取请咨询招生院校或查看招生院校单招简章。
5.录取原则以招生院校公布的招生章程为准。
6.已被单招录取的考生,不能参加普通高校招生全国统一考试和对口招生考试及录取。
7.录取工作坚持公平竞争、公正选拔、公开透明的原则,德、智、体、美等方面全面考核、综合评价、择优录取。
十、违规处理
考试中违规行为的认定和处理工作按照《国家教育考试违规处理办法》(33号令)进行处理。对在高职单招考试中违纪的考生,取消其该科考试成绩;对于作弊的考生,取消其高职单招各科考试成绩,并将作弊处理有关材料(加盖本校公章)报省教育考试院,由省教育考试院依据有关规定进行处理。如发生考场管理混乱、有组织作弊等重大违纪舞弊行为,除依法依规严肃处理相关责任人外,涉嫌触犯刑法等法律法规的,由司法机关依法追求其法律责任。
十一、其他工作要求
1.实施高考“阳光工程”。在单独招生考试工作中,严格执行教育部《关于高等学校招生工作实施阳光工程的通知》中关于“十公开”和“六不准”的规定。
2.命题
参加命题工作的人员不得公开其命题人员或其他命题人员的身份,不得以任何形式泄露有关命题工作的文件、内容或情况。凡违反者,取消其命题人员资格,视情节轻重给予行政处分,触犯法律的依法追究其法律责任。
3.评卷
评卷人员不得将答卷、评卷及统分的文件、资料等带出,评卷情况不得私自泄露,不得私自拆看密封答卷册,不得涂改考生答卷及成绩。凡违反者,取消其评卷人员资格,视情节轻重给予行政处分,触犯法律的依法追究其法律责任。
4.纪检监察
纪检监察组全程介入单独考试招生工作的协调、组织、实施、公示和上报的全过程,监督检查各项工作,保证单独招生考试工作的公开、公平、公正、透明。
十二、联系方式
纪检监督电话:0311-85135268
联考工作办公室:
地 址:石家庄市桥西区南二环汇文街16号 河北女子职业技术学院
邮政编码:050091
联系电话:0311-89630662(兼传真),89630664
附件:2019年河北省高职单招考试六类和高职单招对口学前教育类联考单招时间安排表
2019年河北省高职单招考试六类
和高职单招对口学前教育类联考工作办公室
2019年1月15日
附件:
2019年河北省高职单招考试六类和
高职单招对口学前教育类联考单招时间安排表

高招云直播