您当前的浏览器版本过低,请您升级浏览器
为了更好的使用优志愿产品,点击下载

谷歌浏览器

360极速浏览器

360安全浏览器

QQ浏览器

火狐浏览器

全国服务热线:400-181-5008
祝广大考生金榜题名
开通VIP

收藏

分享

河南女子职业学院关于调整2022年单招考试时间及考试方式的通知

| 来源:河南女子职业学院 1686

各位考生、家长:

鉴于当前疫情形势,根据教办考院〔2022〕100号《河南省教育厅办公室关于进一步做好2022年高等职业教育单独考试工作的紧急通知》精神,现对我校2022年单招工作调整如下:

一、考试时间 4月14日-4月16日

(1)模拟考试时间:4月14日-4月15日

(2)正式考试时间:4月16日

(所有报考考生均需参加模拟考试和正式考试,具体考试安排见附件1)

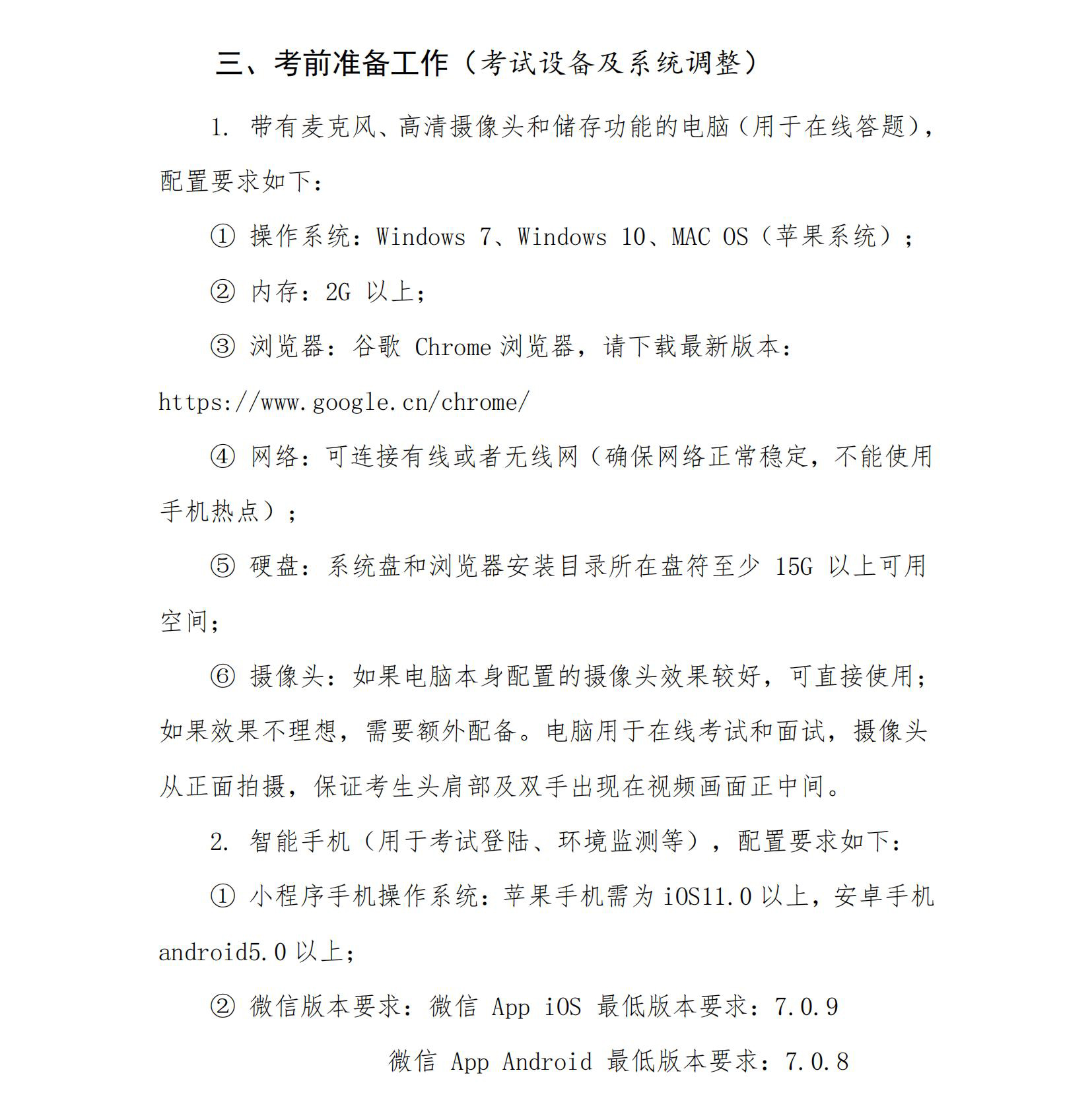
二、考试形式

网络远程考试(线上考试)

三、考试科目分值

文化素质考试200分,职业适应性(技能)测试200分,总分400分。

四、成绩发布

我校单招拟录取的考生名单将于2022年4月23日—4月28日在我校官网(http://www.henz.edu.cn/)进行公示,考生可在官网上查询本人是否拟录取和拟录取专业。

五、录取公示

1.拟录取学生名单经我校招生工作领导小组审核后,拟录取结果在学校官网(http://www.henz.edu.cn/)上公示,公示后无异议的预录考生名单上报河南省教育考试院审批、备案。

2.公示后的名单于2022年4月29日前报河南省教育考试院办理录取手续。

3.录取工作将在4月30日前完成,5月30日前发放录取通知书。本次高职单招新生开学报到时间为暑假过后,具体开学时间根据疫情防控工作而定,请考生及时关注学校官网的通知。

请各位考生务必于2022年4月14日前加入我校二级学院单招考试信息通知QQ群,查阅群内相关通告,并提前做好各项备考工作,具体注意事项如下:

学前教育学院:1029240322(幼儿启蒙)、1029244103(运动健康指导);

管理学院:1029360921、1029376223;

会计学院:686147010;

信息工程学院:1030012127;

美术与设计学院:806597187;

音乐学院:451664745;

现代服务学院:636051535、697524640;

马克思主义学院:369737861

1、入QQ公告群无需缴纳任何费用;

2、进群需提交验证信息,验证信息格式为:“2022年高考考生号"+“考生本人姓名";

3、提交验证信息后请耐心等待,管理员会及时进行验证,验证通过后方可入群;

4、为保障每位考生都能入群,仅允许考生本人加群,且每位考生只允许添加一个QQ公告群.

二级学院咨询电话:

相关通知请各位考生密切关注我校官网:http://www.henz.edu.cn/,微信公众号。确保单招后续工作顺利进行。感谢同学们对我校单招工作的理解和支持!

注:请参加考试的考生认真阅读公告内容(附件1、附件2、附件3),考试链接以手机接收短信为准,并严格按照要求完成考试。祝各位考生考试顺利。

附件1:河南女子职业学院2022年单独招生线上考试考生须知

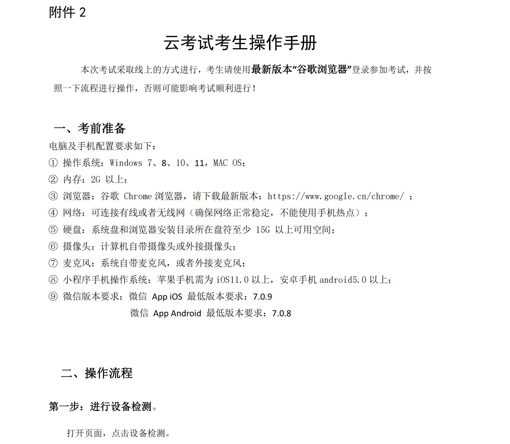
附件2:云考试考生操作手册

附件3:党务工作、社会工作、公益慈善事业管理远程面试指引

河南女子职业学院

2022年4月12日

评论
说点什么吧
发布

手机扫一扫下载APP

400-181-5008

优志愿将竭力为您提供帮助

(免长话费 )

教APP备3100148号