
祝贺你被武职录取,你将进入国家示范性高职院校、国家优质高等职业院校、国家“双高计划”建设单位学习。为方便你顺利入学,请仔细阅读以下注意事项,并按要求做好各项入学准备。
入学时间及地点


✮报到时间:2020年12月5日
✮报到地点:
关山校区体育馆:所有弹性学制新生,通信技术和酒店管理专业新生,选择在关山校区报到的建筑装饰工程技术、包装策划与设计和纺织品检验与贸易专业的全日制新生,请到武汉职业技术学院关山校区体育馆报到。
光谷东校区(葛店校区)小篮球场:选择在光谷东校区报到的建筑装饰工程技术、包装策划与设计和纺织品检验与贸易专业的全日制新生,请直接到武汉职业技术学院光谷东校区小篮球场报到。
入学所需材料


✮ 本人居民身份证(身份证未办理或丢失者请携带当地派出所户籍证明并注明身份证号码);
✮ 近期免冠一寸蓝底彩色登记照片8张;
✮ 退役军人必须携带《退伍证》原件;
✮团员证或团组织关系介绍信,团员档案(到原就读中学办理)。全日制新生中28岁以下的共青团员,要及时将团组织关系转入我校。团员登陆“智慧团建”系统申请将团组织关系转出(接收团支部为:武汉职业技术学院XX学院2020年扩招录取学生临时团支部);
✮全日制新生中的中共党员或者预备党员,要将党组织关系转入我校。党员须带组织关系介绍信(由考生到所在县、市、区组织部门办理)。
备注:弹性学制新生不办理党团组织关系;退伍军人由原服役部队统一办理党团组织关系。
新生报到


✮ 网上报到
学校实行网上自助报到,请新生务必于12月4日8:00—12月5日18:00登录武汉职业技术学院网上报到系统,并按相关流程和要求完成网上报到手续。
❅登录方式:
○电脑登录:在浏览器中打开http://yx.wtc.edu.cn进入网上报到系统。
○移动端登录:扫描“智慧武职”二维码并关注“智慧武职”微信企业号进入网上报到系统。

“智慧武职”微信企业号
○新生登录用户名为高考报名号(考生号),密码为身份证后6位(如含X请大写)。
❅ 网上报到过程中有任何疑问可致电相关老师进行咨询。
○咨询电话:027-87767898○咨询时间:12月4日—5日8:00—17:00❅ 无法完成网上报到的同学请于12月5日到校后在所在学院完成报到手续。
✮ 到校确认
新生到校后,请到各学院迎新点办理确认手续。费用缴纳


✮ 新生应缴纳学费、教材费、住宿费等费用。
学 费:5000元/年;
教材费:预交1500元,毕业时据实结算,多退少补;
住宿费:4人间1320元/人年,6人间1080元/人年,7人间760元/人年,8人间560元/人年。因本学期时间较短,所有新生住宿费按照132元/人暂扣,到校后根据实际情况结算,差额退返。
✮ 缴费方式:通过迎新系统提供的中国农业银行网上银行或微信转账等方式进行网上缴费。
✮ 说明:
❅弹性学制新生不缴纳住宿费;
❅退役军人暂不缴纳学费,根据上级文件精神,不符合国家退补条件的新生将补缴学费;
❅教材费可勾选,不勾者自购教材;
❅家庭经济困难新生持建档立卡手册或其他能证明家庭经济困难的证明,在网上报到系统中提出申请,也可12月5日到校后在所在学院填写《武汉职业技术学院“绿色通道”登记审批表》,向“绿色通道”受理点提出申请,先报到入学。咨询电话:027-87766861。
✮ 现场缴费、校园卡办理、“绿色通道”受理点设在逸夫楼附一楼一层(原马克思主义学院所在地)。
户口迁移


✮ 弹性学制新生及武汉市籍全日制新生不办理户口迁移;
✮ 非武汉市籍全日制新生自愿落户至学校学生集体户;
✮ 因现阶段湖北省户籍系统在升级,落户新政尚未确定,需要办理户口迁移的新生进校后,按照学校保卫处通知要求办理,咨询电话027-87768995。
防疫要求


✮ 来校报到前,请务必提前在微信小程序里面搜索“武职访客”,如实填写并提交相关内容(拜访部门选择“招生与就业指导处”,拜访人员填写“招生君”,拜访事由填写“高职扩招新生报到”,拜访时间填写“12月5日”,带车报到的新生请按要求报备),由招生与就业指导处审核通过,在关山校区报到的新生,进校时按要求从关山大道武汉职业技术学院东一门进入(进入学校时请出示审核通过后的二维码通行证),走专用通道进行体温检测后有序进入学校。
✮根据省防控指挥部最新文件要求,如有属于13类重点人群之一的,请务必落实个人法定责任,事先向学校如实报告并持本人7天内核酸检测结果报到。13类重点人群包括:1. 发热门诊患者; 2. 密切接触者; 3. 境外入境人员; 4. 定点医院、发热门诊工作人员; 5.口岸检疫和边防检查人员; 6.集中隔离医学观察场所工作人员; 7. 密切接触者的密切接触者; 8.中高风险地区来鄂返鄂人员; 9.新住院患者及陪护人员; 10. 其他医疗机构工作人员; 11.直接接触冷冻冷藏冷链食品的从业人员; 12.监管场所、福利机构和养老机构管理对象或服务对象、工作人员; 13.密闭或人员密集场所工作人员(农集贸市场、机场、车站、码头、公共交通工具、旅行社和旅游景点、图书馆、健身房、影剧院、劳动密集型企业等)。
✮报到前7天起,如出现发热、乏力、咳嗽、咽痛、打喷嚏、腹泻、呕吐、黄疸、皮疹、结膜充血等疑似症状,应及时就诊排查,未排除疑似传染病及身体不适者不得报到。✮来校报到时,请务必提前准备好基本防护物资如口罩(一次性使用医用口罩或医用外科口罩)手套、消毒纸巾等;报到途中请全程佩戴口罩,如遇人员密集时请保持社交距离,切实做好个人防护。
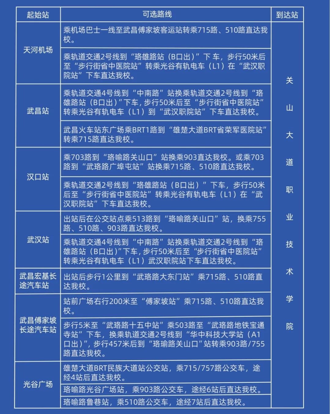
到关山校区乘车线路



其 它


✮ 请新生按规定时间到校报到,提前或延迟报到学校不便接待。
✮根据学校安排,建筑装饰工程技术、包装策划与设计和纺织品检验与贸易三个专业全日制新生第一年学习地点在光谷东校区(湖北省葛店经济开发区创业大道25号),第二年、第三年的学习地点在关山校区。新生可自行决定在关山校区报到或直接到光谷东校区报到,在关山校区报到的新生,学校将统一安排转运车送至光谷东校区。
✮ 提高安全意识,严防被骗、被盗及人身伤害事件。报到途中,请同学们妥善保管贵重物品,尽量不要和陌生人交谈,以免泄露自己及家人的信息;更不要相信陌生人的话语,抵住各种利益的诱惑,切勿转账或将现金交给他人,杜绝上当受骗;如遇其他单位电话骚扰或乱拉新生入学等情况,切勿理睬,避免上当受骗。若遭遇安全事件,请及时拨打110报警求助。

武汉职业技术学院
2020年高职扩招录取新生名单
01
通信技术


02
建筑装饰工程技术


03
酒店管理


04
纺织品检验与贸易


05
包装策划与设计


06
消防工程技术


07
物业管理


08
包装策划与设计



招生咨询
027-87766666027-87760135
就业咨询027-87766663027-87764340


—END—往期推荐
特别关注|武汉职业技术学院2020年招生咨询指南考生关注|2020年武汉职业技术学院招生问与答权威发布|武汉职业技术学院2020年招生简章权威发布|录取率高达82.73%,武职2020年普通高校专升本再创新高武职头条|湖北高职综合实力排行榜考生关注|学院巡礼合集叮咚!2020WHPTer,录取通知书到了,请注意查收!视频武职丨云端相约武职,2020网络校园开放日直播回放武职头条丨全国仅5所,武职入选首批职业院校校长培训基地武职湖北省2020年高职高专文理类投档线新鲜出炉!视频武职|敲黑板!武职校长谈武职
图文编辑:南楠
指导老师:李颂梅
投稿邮箱:670325900@qq.com
招生与就业指导处出品


高招云直播