您当前的浏览器版本过低,请您升级浏览器
为了更好的使用优志愿产品,点击下载

谷歌浏览器

360极速浏览器

360安全浏览器

QQ浏览器

火狐浏览器

全国服务热线:400-181-5008
祝广大考生金榜题名
开通VIP

收藏

分享

超强干货!2020年湖南高职单招问答 2020年2月28日 点击次数:229

| 来源:湖南三一工业职业技术学院 2079

所谓高职单招,是属全日制普通高等教育专科层次,是指高等职业学院根据自身专业教学需要设置的考试科目,自主命题、考试、评卷、面试、录取。这是为了选拔综合素质高、创新和实践能力强的优秀学生和特殊人才。对一些文化课成绩不太理想,但对某一个专业特别感兴趣的考生来说,高职单招打破了高考的“一考定终身”,让他们多了一个升学、发展的选择,也减轻了部分学生的升学压力。

单招是指经教育部批准,由高等职业院校“单独确定入学标准、单独组织入学测试、单独实施招生录取”的一种招生录取方式。“高职单招”,指的是狭义的单招。广义的单招,包括“高职单招”、“体育单招”、“艺术单招”等。如果你不是体育生也不是艺术生,那你参加的单招就是“高职单招”。所以,普通考生参加的“单 招”,都是专科高职层次,毕业之后发的毕业证就是专科毕业证。

报名条件2020年单招报名条件

有2020年高考资格的普通文史、理工、艺术、应届中职毕业生等各类型考生均可报考。

如:我没有参加2020年高考报名或中职升学考试报名,可以报单独招生考试么?

不可以,如果没有参加高考报名或中职升学考试报名,均无资格参加单独招生考试,更不能被录取,所以没有报高考的学生,尽快去报高考。

1、高职单招怎么报考?

全省统一报名时间:3月15日至4月9日。(参考2019年)

全省唯一报名官方网址:www.hneao.cn/ks。

报名资格:取得2020年高考报名资格的考生都可以报名。

报考院校:设第一、二志愿,考生可选择考试时间不冲突的1-2所报考。

考试时间:由招生院校自行安排。

2、高职单招同时可以报考几个学校?

最多可以报考2所院校,这2所院校的考试时间不能冲突。

3、何时考试?考试内容是什么?

各个单招院校考试内容不一样,有些采用笔试+面试,有的则只有笔试,具体学校采取哪种方式招生,考哪些内容,需要各位学生与家长查看学校单招招生简章(一般最先在学校的官网发布),或者打电话咨询您所想要报考的学校咨询相关具体情况。

各招生院校会按照考生类别分别进行命题和组考:

(1)文化考试主要考查高中教育阶段语文、数学、外语等基础科目知识,采用闭卷笔试形式。其中,对于应届普通高中毕业生,可组织文化考试,也可使用高中学业水平考试成绩。

(2)技能测试主要考查考生通用技术基础、职业倾向和职业潜能等内容,可采用“闭卷笔试”、“面试”、“实践操作考试”等形式组织考试。其中,对于普通高中毕业生,主要测试职业适应性和职业发展潜能等。对于中职毕业生,主要测试专业实践技能、专业基础知识等。

4、考试地点在哪里?

考试地点一般设在招生学校,具体安排登录相关招生院校的招生网站查阅。

5、高职单招报考条件有哪些?

只要取得了参加普通高考的资格,就可以参加高职单招

6、哪些考生适合报考高职单招?

专家指出以下几类考生适合报考单招:偏科严重,兴趣爱好指向明确;文化成绩欠佳,但知识面较广,语言表达能力、应变能力强;立志于从事某些技术技能性工作和创业的,等等。

7、高类别限职单招的报考专业有制吗?

从目前的招生政策来看,单招的报考专业不受全国统一高考报考专业的类别限制,通俗地说,不论你是普通考生还是艺术考生,只要通过了普通高考报名,再参加单招的话在专业选择上就没有任何限制。

比如,湖南大众传媒职业技术学院的主持与播音专业招收普通高考考生时,只有主持与播音统考合格的播音类考生才能填报,但是单招时,普通文、理科,职高对口类以及其他非播音艺术类的考生都可以在单招报名时直接填报该专业。

8、高职单招有啥专业?

根据教育厅相关文件精神,“进一步扩大单招专业范围,将单招专业扩大到招生高校全日制三年制大专所有专业,各高校根据实际在本校专业中拟定2019年单招专业”。具体招生专业建议考生登录学校招生网查看单独招生章程。

9、参加高职单招的考生能参加高考吗?

参加高职单招被录取的考生,不能再参加当年高考(和对口升学考试),未被录取的考生可参加高考,正常填报志愿。

10、高职单招录取的学生与通过高考录取的学生一样吗?

除了招生方式不同,高职单招录取的学生入学后,在学费、住宿费、日常管理和学籍管理(包括毕业文凭)等方面同参加全国统一高考录取的学生完全相同。

11、高职单独录取过程是什么?录取后是否可以转学、转专业?

各高校按照公平竞争、公正选拔、公开透明的原则录取,严格按考生的考试总成绩,从高分到低分分类别择优录取。所有院校录取工作于5月10日前完成。考生可到相关院校招生网站查询录取结果。

对于报考两所院校的考生,录取时将按照报名系统上考生选择的院校顺序处理,录取时不会征询考生本人意见。没有参加相关院校报名考试,不能录取。

已录取的学生不能转学。特殊情况需转专业的,须按照教育部和省教育厅有关规定在本校当年单招专业范围内转换。

12、单招考过的概率大吗?

这个主要看你要选择的学校和专业,很简单的道理,如果学校和专业都很好,大家都报,这样学校就会挑学生,竞争激烈了,相应的,录取率会很低。

倘若你报了一个不太好的学校和专业,社会的认可度和学校自身质量都不怎么样,报的学生少,那基本上只要有学生愿意去,学校就愿意要,没什么录不录取的问题。

13、单招容易过吗?

从历年单招考试的试卷看来,总体比高考要简单很多,但考试形式与内容却不同以高考,并不能仅仅看文化成绩,而是应该将文化成绩、专业技能成绩综合来看。譬如:我们三一职院,只要同学们学考合格,就会免笔试,我们更看重考生在面试中的表现。

此外,单招是否容易考上还取决于当年的报考人数,比如说,某学校的机电专业只招收500人,而报考的却有3000人,自然竞争会很大,也就比较难考;在选择专业时,也不能只是盯着热门专业,因为往往热门专业都会很吃香,竞争太大,如果成绩比较好,自然问题不大,但若是成绩确实相对较差,那么报考这类热门专业就会比较紧张,考上的几率相对较小。

小tip:我们三一职院今年有为考生2020届新生设立新生奖学金哦。最高每生可拿到一万。

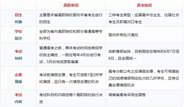
14、高职单招与高考统招有何异同?

目前,我国普通高等学校招生录取考试主要有高职单招和高考统招。

高职单招即高等职业院校的单独招生考试,是指经教育部批准,由高等职业院校“单独确定入学标准、单独组织入学测试、单独实施招生录取”的一种招生录取方式。

高考统招的全称即全国普通高等学校招生全国统一考试。统招是指统一招生考试,通过参加由教育部组织的全国普通高等院校统一招生考试并被录取,毕业后由教育部颁发认证文凭的考生,包括博士研究生、硕士研究生、本科生和专科生。

高职单招和高考统招只是两种不同的考试模式,参加单独招生考试录取的考生与参加全国统考统招的学生一样,,都要通过教育部电子注册,收费标准、奖助贷政策、毕业证发放等全部相同,可以参加专升本考试。换句话来说,单招只是针对于部分人、部分学校的提前高考而已。

那么,高职单招与高考统招到底有哪些区别呢?

评论
说点什么吧
发布

手机扫一扫下载APP

400-181-5008

优志愿将竭力为您提供帮助

(免长话费 )

教APP备3100148号