您当前的浏览器版本过低,请您升级浏览器
为了更好的使用优志愿产品,点击下载

谷歌浏览器

360极速浏览器

360安全浏览器

QQ浏览器

火狐浏览器

全国服务热线:400-181-5008
祝广大考生金榜题名
开通VIP

收藏

分享

单招专辑(一) | 超高录取率,圆你大学梦——《2022年江西财经职业学院单招简章》

| 来源:江西财经职业学院 1352

江西财经职业学院2022单招简章

荣誉殿堂

学校概况

学生深造

单招专业

单招问答

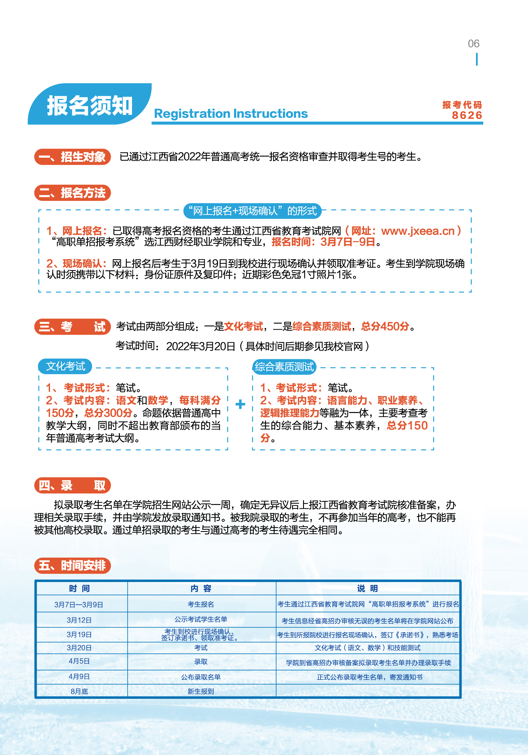
报名须知

联系方式

评论
说点什么吧
发布

手机扫一扫下载APP

400-181-5008

优志愿将竭力为您提供帮助

(免长话费 )

教APP备3100148号