各位考生,为减少人员流动和方便考生,我院将进行网上确认和准考证打印,时间为3月14日8:30-3月15日16:30。请按以下流程进行网上确认并打印好准考证:
步骤1:进入网址 http://218.87.30.234:888
步骤2:在登录界面输入高考考生号(2436开头)和身份证号,确认登录;

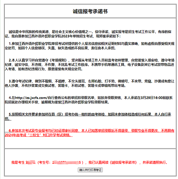
步骤3:认真阅读诚信报考承诺书,并确认本人信息后点击“确认并打印准考证”;

步骤4:进入准考证打印页面,确认信息后,点击打印按钮打印。

各位考生,为减少人员流动和方便考生,我院将进行网上确认和准考证打印,时间为3月14日8:30-3月15日16:30。请按以下流程进行网上确认并打印好准考证:
步骤1:进入网址 http://218.87.30.234:888
步骤2:在登录界面输入高考考生号(2436开头)和身份证号,确认登录;

步骤3:认真阅读诚信报考承诺书,并确认本人信息后点击“确认并打印准考证”;

步骤4:进入准考证打印页面,确认信息后,点击打印按钮打印。

扫码下载APP
手机扫一扫下载APP