2021年辽宁省普通高等学校招生考试(以下简称普通高考)采用网上报名方式,报名包括考生网上报名、网上缴费、现场资格审查和采集身份验证信息采集等环节。高考报名即将开始,为便于考生完成好高考报名,现将有关事项介绍如下:
一、报名时间
2021年辽宁省普通高考网上报名、网上缴费的时间为2020年11月3日至11月7日,现场资格审查和采集身份验证信息时间为2020年11月3日至11月10日。各市须于2020年11月14日16:00前完成考生的报名最终确认工作。少年班考生报名时间另行通知。
二、报名对象
(一)参加普通高校招生统一考试的考生。
(二)参加高职院校单独招生(含注册入学招生、只招中职生专业的高职单招,下同)、保送生招生、残障考生特殊教育单独招生、高水平运动队招生、高水平艺术团招生、少年班招生等考生。
(三)报考运动训练、武术与民族传统体育专业的考生。
三、报名条件
(一)考生参加辽宁省普通高考报名的基本资格(以下简称报名基本资格):
1.遵守中华人民共和国宪法和法律;
2.高级中等教育学校毕业(含应往届)或具有同等学力;
3.身体状况符合相关要求。
(二)具备报名基本资格,在辽宁省出生(即身份证号码的前两位为“21”)且具有辽宁省户籍的考生,可参加我省普通高考报名。少数民族自治县的少数民族考生,只有在其户籍所在的少数民族自治县报名并参加考试,才能享受相应的普通高考加分政策,在其他地区报名、考试不享受普通高考加分。
(三)户籍从省外迁入辽宁省的考生在我省参加普通高考报名,在具备报名基本资格的同时,还须符合以下要求:
1.单人户籍考生(含和非直系亲属户籍在一起的考生):要求在辽宁省的户籍满三年(截止到报名开始之日),具有辽宁省高级中等教育学校学籍为三年且有连续实际就读经历,往届生须具有辽宁省高级中等教育学校毕业证书。
2.全家户籍考生(含和父亲或母亲一方或法定监护人户籍在一起的考生):要求截止到报名开始之日有辽宁省户籍,辽宁省普通高中学籍满一年且有连续实际就读经历,往届生须具有辽宁省普通高中毕业证书。
(四)来辽宁省进城务工的外省户籍人员的随迁子女考生(以下简称随迁子女考生)在我省参加普通高考报名,在具备报名基本资格的同时,还须符合以下条件:
1.在我省高级中等教育阶段有三年学籍且有连续实际就读经历(须具有我省高级中等教育学校初始注册学籍)。随迁子女往届考生还须具有我省高级中等教育学校毕业证书。
2.父母在我省具有合法稳定职业和合法稳定住所(含租赁)。
(五)实行本民族语和汉语“双语”教学的少数民族高中毕业的朝鲜族或蒙古族学生和经辽宁省教育厅同意在非少数民族高中附设蒙生班学习的蒙古族考生,可报名参加普通高考“民族语文”、“汉语”学科考试。
(六)报考有关特殊教育高校单独招生考试必须是符合普通高考报名条件的听残、视障及其他残疾考生。
(七)符合我省普通高考报名相关条件的非应届高中毕业学生,报考经教育部批准具有少年班招生资格的高校,如需参加普通高考,考试成绩只能作为报考高校少年班的录取依据。少年班考生不得参加其他高校的招生录取。有关教育招生考试机构将按照高校提供的资格审核通过名单安排考生普通高考报名。
(八)在中国定居的外国侨民在我省参加普通高考报名,须具备基本报名资格并持有我省公安机关签发的《中华人民共和国外国人永久居留证》。
(九)现役军人子女以及特殊情况的考生在我省参加普通高考报名(户籍、学籍未达到规定时限要求的),须经市级教育招生考试机构审核,主要领导审定,报省级教育招生考试机构备案。
(十)中华人民共和国普通高等学校联合招收华侨港澳台学生的相关信息,请登录“内地(中国大陆)高校面向港澳台招生信息网”查询报考事宜,不需在辽宁省参加普通高考报名。
(十一)下列人员不得报名:
1.具有高等学历教育资格的高校的在校生,或已被高等学校录取并保留入学资格的学生。
2.高级中等教育学校非应届毕业的在校生。
3.在高级中等教育阶段非应届毕业年份以弄虚作假手段报名并违规参加普通高等学校招生考试(包括全国统考、省级统考和高校单独组织的招生考试)的应届毕业生。
4.因违反国家教育考试规定,被给予暂停参加普通高校招生考试处理且在停考期内的人员。
5.因触犯刑法已被有关部门采取强制措施或正在服刑者。
四、报考要求
(一)考生报名参加我省普通高考,须参加语文、数学、外语3门科目的全国统一考试,还须参加我省普通高中学业水平选择性考试(以下简称选择性考试)。普通高中学业水平合格性考试(以下简称合格性考试)科目成绩合格(包括2012年至2019年3月我省普通高中学业水平考试科目为“A或B或C”等级),方可报考该科目选择性考试。
(二)我省选择性考试科目为物理、化学、生物学、思想政治、历史、地理等6门科目。考生须在物理、历史2门科目中自主选择1门作为首选考试科目,然后在化学、生物学、思想政治、地理4门科目中自主选择2门作为再选考试科目。首选考试科目为物理的,称为“物理学科类”,首选考试科目为历史的,称为“历史学科类”。
(三)首选考试科目对应的合格性考试科目成绩不合格的考生,不得报名参加统一高考,仅可报名参加单考单招考试。
合格性考试科目成绩不合格的考生,可参加我省2021年1月份普通高中学业水平合格性考试,有关科目成绩合格的,可于2021年3月10日至11日完成考试报名及报考信息确认。
首选考试科目合格性考试对应科目成绩不合格的考生,如参加艺术类省统考或校考,可在本次普通高考报名时限内向所在县(市、区)教育招生考试机构书面申请,经批准可暂时取得统一高考报考资格,相关考生须参加我省2021年1月份普通高中学业水平合格性考试,并且首选科目成绩合格,否则取消其统一高考报名资格,其所参加艺术类省统考或校考成绩无效。
(四)考生在外省参加普通高中学业水平合格性考试科目成绩的转入认定,须于普通高考报名前完成。考生需在报名点所在地教育招生考试机构申请并提交相关材料。
五、报名办法
(一)网上报名
符合报名条件的考生登录辽宁招生考试之窗网站(www.lnzsks.com)或使用Chrome、360(极速模式)、IE9及以上浏览器登录“普通高校招生统一考试信息服务平台”,认真阅读考生须知,网上签订《2021年辽宁省普通高等学校招生统一考试考生诚信高考承诺书》,如实填报本人基本信息及报考信息(首次登录须进行注册),考生选择下载并打印《2021年辽宁省普通高等学校招生考生思想品德考核表》(除省内普通高中应届考生外的全部考生填写)、《2021年外省户籍迁入辽宁省(身份证号非“21”开头)考生普通高考报名审核表》(以下简称《外省迁入考生审核表》)、《2021年辽宁省进城务工人员随迁子女考生普通高考报名审核表》(以下简称《随迁子女考生审核表》)。
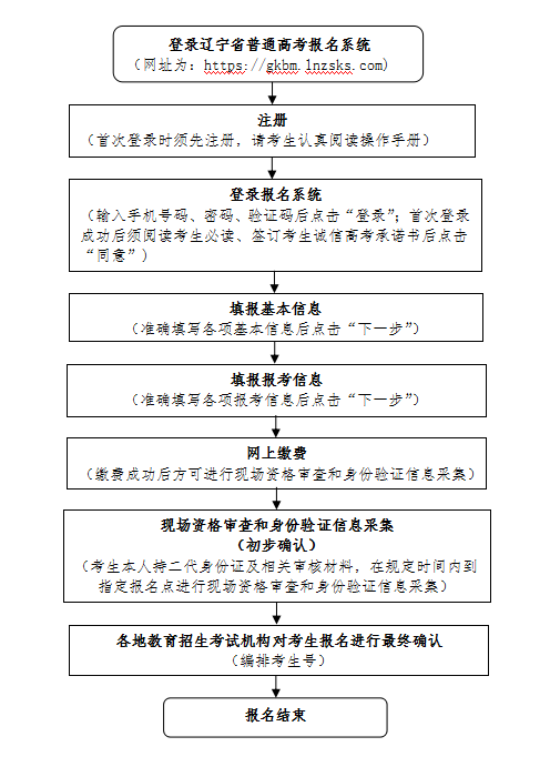
考生高考报名步骤如下:

高招云直播