你好,2024级新生。
我们为你成为川康学子的一员感到由衷的高兴。
欢迎你迈入大学校园,迎接全新的旅程。
以下这份入学须知请耐心查看,按时到校报到注册。




以下为2024级新生录取相关资料
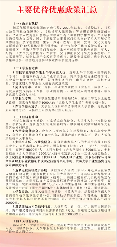
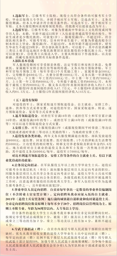
一、征兵宣传册






(2)新生参加入伍办理入学资格手续说明(可点击附件下载)

二、国家助学贷款宣传指南


三、高校本专科学生资助政策简介


四、四川省家庭经济困难学生认定申请表(可点击附件下载)


五、致大学生的一封信


你好,2024级新生。
我们为你成为川康学子的一员感到由衷的高兴。
欢迎你迈入大学校园,迎接全新的旅程。
以下这份入学须知请耐心查看,按时到校报到注册。




以下为2024级新生录取相关资料
一、征兵宣传册






(2)新生参加入伍办理入学资格手续说明(可点击附件下载)

二、国家助学贷款宣传指南


三、高校本专科学生资助政策简介


四、四川省家庭经济困难学生认定申请表(可点击附件下载)


五、致大学生的一封信


扫码下载APP
手机扫一扫下载APP