1.艺体考生如何进行高考报名?
2025年起,艺术体育类专业省级统一考试(以下简称专业统考)报名与普通高考文化考试报名同时进行,一次性填报。所有考生须在2024年10月24日至11月6日(每日9:00—22:00)内登录省教育考试院普通高考报名系统(https://gkbm.sceea.cn)完成高考文化考试和专业统考报名信息填报与确认、缴纳报名考试费。
报考普通高校运动训练、武术与民族传统体育专业招生(以下简称体育单招)的考生,须先报名参加文化考试。报名成功后,再按国家体育总局、教育部有关规定登录中国运动文化教育网(https://www.ydyeducation.com/)完成体育单招报名和缴费手续。
2.艺体考生如何兼报?
艺术类与体育类不能兼报。
艺术类专业考生,可单报一类也可多类兼报,兼报音乐教育专业和音乐表演专业按一个专业缴费。兼报戏剧影视表演专业和戏剧影视导演专业按一个专业缴费。以上兼报考生,相同科目考试仅参考一次,成绩按比例计入。
报考体育单招的考生若拟参加2025年全国普通高考文化考试和体育类专业统考,则需兼报普通高等学校体育类统招专业。
3.艺术类专业招生计划如何编制?
2025年起,艺术类专业计划不分物理类、历史类,统一编制,综合成绩不分物理类、历史类,统一排序。

4.艺术类专业统考方式是什么?
艺术类专业统考所有专业类别按照统一设点、统一命题、统一制卷、统一考试、统一评分的原则组织实施。2025年起,所有面试科目实行“考评分离”,所有笔试科目实行“网上评卷”。
5.什么是“考评分离”考试方式?
“考评分离”是指先组织考生集中现场录制音视频,后组织评委根据录制的音视频对考生考试表现进行独立评分,考试现场不安排评委。
考试时,考生按规定时长进行考试录制,未超过规定考试时长上限就结束考试的考生,在结束时举起写有“考试结束”的牌子,示意考试结束,监考员结束系统录制,大屏幕将显示考试结束。到考试规定时长时,系统将自动停止录制。整个录制过程中不可透露任何个人信息和与考试无关的声音、动作,否则将作违规处理。
录制完成后,按系统语音指令确认回放视频,考生确认考试录制视频为本人考试视频、录制正常后离场。考生确认只涉及视频画面是否本人、录制是否完成,不涉及考试内容或状态等。
6.音乐教育类考试科目为什么要区分主、副项?
有三方面考虑。一是考生个体差异,大多考生器乐演奏与声乐演唱能力水平发展不同步,以相同权重计分,不利于凸显考生优势和特长。二是音乐教育主要考虑从符合教育类人才培养的方向进行选拔。设置主、副项,降低了音乐教育类考生备考难度。三是社会上音乐教育、学校音乐特长生教育及学校乐团建设都需要有多种音乐表演方向特长的教师,学校音乐教育形式已不完全是课堂唱歌、教师伴奏,教育专业人才应该是“一专多能”。
7.音乐类专业统考声乐科目考试有哪些变化?
2025年音乐类专业统考声乐科目演唱曲目由原来2首,调整为1首,考试时长不超过4分钟。声乐科目流行演唱允许考生使用考场内的话筒,考生不可自带话筒及话筒架。
声乐演唱要求背谱清唱,不可使用伴奏。
8.音乐类专业统考器乐科目考试有哪些变化?
流行器乐专业考试方向乐器种类调整为:电吉他、电贝司、民谣吉他、电子合成键盘、流行萨克斯、爵士小号、爵士长号、爵士长笛、爵士大贝斯。流行器乐科目演奏的乐曲限定为流行或爵士风格作品。
键盘(电子管风琴、电子钢琴)专业考生可自带装有考试曲目音色、节奏、节奏音序(Sequence)文件的U盘,考试时允许将U盘插入乐器以供读取,但不能使用乐器的内录声部和自动伴奏功能;流行器乐(电子合成键盘、电吉他)专业考生可使用乐器自带音色功能调选音色,但不能使用乐器内置的内录多声部和自动伴奏功能。
所有器乐演奏要求背谱演奏,不可使用伴奏。
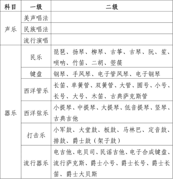
9.我省的乐器种类和声乐唱法具体有哪些?
参见下表:

10.音高类打击乐的乐器范围是什么?
我省音高类打击乐的乐器为:马林巴、定音鼓、排鼓、爵士鼓(架子鼓)。
11.视唱科目考试可否提供乐谱(视唱旋律)的第一个音?
视唱主要考查考生的识谱能力,音准、节奏与速度的控制能力,以及音乐表现力,因此不提供第一个音作为提醒。但开始视唱前会播放标准音a1,考生一遍完成,视唱过程中不得再有任何音响提示。
12.器乐或声乐表演科目考试为什么不可使用伴奏?
招生考试的目的是人才选拔,以区分考生的专业素质与能力水平为第一要务。伴奏会在一定程度上掩盖表演过程中存在的问题,不利于评委对考生表演水平进行鉴定;同时,伴奏带的质量、编配水平不同及伴奏者水平差异,都可能影响考试公平。因此,为提升人才选拔的精准性,保障考试公平,不使用伴奏。
13.声乐科目是否允许给音?给音的起始音是什么?
声乐科目不允许伴奏。但开考前,考生可在考场内的钢琴上弹奏考试曲目的首音。
14.舞蹈类专业统考参考注意事项有哪些?
2025年四川省普通高等学校舞蹈类专业统考采用“考评分离”方式进行。舞蹈类考试科目顺序为舞蹈基本功、舞蹈即兴、舞蹈表演,考生按照序号顺序依次进行个人科目考试。
每位考生只有一次考试机会,因自身原因中断或失误,不得重考。
15.“舞蹈表演”科目的剧目种类要求是什么?
考生报名时,须且只能选择中国舞、芭蕾舞、国际标准舞、现代舞和流行舞5个舞种中的1个舞种方向。考生参加舞蹈表演科目考试的自备剧目舞种应与专业考试报名时所选的舞种方向一致,目的是准确体现考生专业学习背景,这也是院校录取的一个主要参考信息。
16.表(导)演类专业统考参考注意事项有哪些?
2025年四川省普通高等学校表(导)演类专业考试各面试科目采用“考评分离”方式进行。
(1){C}戏剧影视表演方向考试科目顺序为命题即兴表演、文学作品朗诵、自选曲目演唱、形体技能展现。其中,命题即兴表演为小组集体科目考试,后三项科目考生按照序号顺序依次进行个人科目考试。
(2){C}戏剧影视导演方向面试考试科目顺序为命题即兴表演、文学作品朗诵。其中,命题即兴表演为小组集体科目考试,文学作品朗诵科目考生按照序号顺序依次进行个人科目考试。
(3)服装表演方向考试科目顺序为形体形象观测、台步展示、才艺展示,考生按照序号顺序依次进行个人科目考试。
每位考生只有一次考试机会,因自身原因中断或失误,不得重考。
17.服装表演才艺展示科目的考试形式是什么?
考生从舞蹈、健美操、艺术体操等体现肢体动作的才艺中自选一种进行展示,时长不超过2分钟,服装及伴奏音乐自备,展示完成后须面对镜头用普通话口述指定文字内容。
18.播音与主持类专业统考参考注意事项有哪些?
2025年四川省普通高等学校播音与主持类专业考试采用“考评分离”方式进行。考生进入考场后在指定位置站立,通过考场内显示屏查看本人相关信息。根据系统语音提示,正对主摄像头依次完成三个科目的考试音视频录制。
各科目考试顺序为:
(1){C}作品朗读。听到“考试开始”指令后,进行作品朗读科目考试,限时2分钟。考试录制2分钟后自动停止。
(2){C}新闻播报。考生听到“考试开始”指令后,进行新闻播报科目考试,限时1分钟。考试录制1分钟后自动停止。
(3)话题评述。考生听到“考试开始”指令后,进行话题评述科目考试,限时2分钟。考试录制2分钟后自动停止。
每位考生只有一次考试机会。考生因自身原因中断或失误,不得重考。
19.播音与主持类作品朗读科目内容为何包含古诗文和现代文学作品?
涉及古诗文和现代文学作品两项朗读内容,一是希望通过不同文体的朗读,更准确地考查学生的理解力、感受力和表现力;二是引导考生加强对中华经典诗文的学习和理解,加强传统文化教育,营造学习传统文化的氛围。
20.形体形象观测的形体测量数据是否向考生本人公布?
我省所有需要测量身高等形体数据的科目,均为考试现场测量、现场告知考生测量结果、考生现场确认。
21.美术与设计类专业统考的考试内容和形式是什么?
素描科目的考试内容为人物头像、石膏像、静物。考试形式是根据图片资料模拟写生、默写。考试工具和材料有:试卷用纸为八开素描纸(考点提供),绘画工具为铅笔或炭笔(考生自备)。考试时间为180分钟。
色彩科目的考试内容为静物、风景。考试形式是:根据文字描述进行默写;根据黑白画彩色绘画;根据线描稿画彩色绘画。考试工具和材料有:试卷用纸为八开水粉纸、水彩纸、素描纸(考点提供),绘画工具为水彩、水粉、丙烯颜料(考生自备)。考试时间为180分钟。
速写(综合能力)科目的考试内容为结合高中美术必修课《美术鉴赏》中的内容,根据命题进行创作。考试形式是:根据试卷的文字要求完成命题创作,根据试卷所提供的图像素材,按要求完成命题创作。考试工具和材料有:试卷用纸为八开素描纸(考点提供),绘画工具及材料不限(考生自备),限用黑白表现。考试时间为120分钟。
22.如何界定速写(综合能力)科目的考查范围?
“速写(综合能力)”科目考查普通高中美术课程标准“美术鉴赏”模块基本内容,命题内容参考高中《美术鉴赏》 必修教材,目的是引导高中教学重视美育教育,要求考生加强对艺术经典的学习与理解。高中美术必修课《美术鉴赏》中古今中外经典美术作品都可以作为考查的参考,并非照搬教材。
23.书法类专业统考考试内容有哪些变化?
2025年度,书法类专业统考科目为书法临摹和书法创作,考生须使用楷书、隶书、行书、篆书四种书体完成四幅作品。其中篆书将继续作为书法创作的考核书体,其他三种书体的考核形式以试题要求为准。比如,书法临摹科目考核隶书、行书,那么书法创作科目就会考核篆书、楷书。
24.书法类专业统考考试要求有哪些变化?
篆书作品创作字数控制在20字以内,其他每幅作品字数控制在30字以内(具体以试题为准)。
书法临摹试卷纸统一为四尺斗方宣纸,书法创作试卷纸统一为四尺条幅宣纸。
25.书法临摹科目的书法碑帖范围是什么?
书法临摹科目主要考查考生对传统经典碑帖的学习,要求学生加强对书法经典的研习。
26.书法考试时可否印格子、落款等?
书法考试允许考生在作答前折叠答卷,但不得在试卷上印格子,不得落款与钤印,不得做标记。
27.艺术类专业统考笔试科目参考和交卷注意事项
考生凭身份证原件和专业准考证参加专业考试。考试开始15分钟后,考生不能再进入考点,迟到误考责任自负。考试结束前30分钟内,考生方可交卷离场。音乐类专业的乐理、听写笔试考试不可提前交卷离场。
28.体育类专业统考考试地点有哪些变化?
2025年,体育类专业统考考试地点设在成都体育学院东部新区校区考点(成都市东部新区环湖北路1942号)和四川师范大学成龙校区考点(四川省成都市龙泉驿区成龙大道1819号),具体考试安排及地址将于2024年12月20日在四川省教育考试院官方网站上公布,请考生提前做好应考准备。
29.体育类专业统考考试要求有哪些变化?
体育类专业统考身体素质项目中对立定三级跳远考试不再作“不得穿钉鞋和带有胶钉的足球鞋进行考试”的要求。
身体素质和专项技术的测评成绩现场公布,考生如对本人成绩有异议的须当场向考点提出复核申请,过时将不再受理。
30.2025年艺术类各科目考试时间及考试地点?
(1)音乐类专业统考考试时间及地点:
①“乐理、听写”科目笔试
考试时间:考生于2024年12月15日10:00—11:30熟悉笔试科目考点位置,2024年12月15日14:30—16:30正式考试。
考试地点:四川师范大学成龙校区考点(成都市龙泉驿区成龙大道二段1819号)。具体考场安排以专业准考证上的内容为准。
②“视唱、声乐、器乐”科目面试
考试时间:各专业面试于2025年1月9日开考。
考试地点:四川音乐学院武侯校区考点(成都市武侯区新生路6号)。具体考场安排以专业准考证上的内容为准。
(2)舞蹈类专业统考考试时间及地点:
考试时间:2024年12月1日开考。
考试地点:四川传媒学院西校区考点(成都市郫都区花石路116号四川传媒学院西校区A06、A07教学楼)。具体考场安排以专业准考证上的内容为准。
(3)表(导)演类专业统考考试时间及地点:
①戏剧影视表(导)演方向
考试时间:2024年12月1日开考。
考试地点:成都理工大学考点艺术大楼(成都市二仙桥东三路1号)。具体考场安排以专业准考证上的内容为准。
②服装表演方向
考试时间:2024年12月1日开考。
考试地点:四川传媒学院西校区考点(四川省成都市郫都区花石路116号)。具体考场安排以专业准考证上的内容为准。
③戏剧影视导演叙事性作品写作
考试时间:考生于2024年12月11日10:00—12:00熟悉笔试科目考场,考试时间为12月11日14:30—17:00。
考试地点:成都理工大学考点(成都市二仙桥东三路1号)。具体考场安排以专业准考证上的内容为准。
(4)播音与主持类专业统考考试时间及地点:
考试时间:2024年12月1日开考。
考试地点:成都理工大学考点艺术大楼(成都市二仙桥东三路1号)。具体考场安排以专业准考证上的内容为准。
(5)美术与设计类专业统考考试时间及地点:
考试时间:2024年11月30日至12月1日。
考试地点:美术与设计类考试实行分片区考试。成都市、阿坝州的考生必须在成都考点参加专业考试;遂宁市、南充市、广安市的考生必须在南充考点参加专业考试;自贡市、宜宾市的考生必须在自贡考点参加专业考试;乐山市、雅安市、眉山市、甘孜州的考生必须在乐山考点参加专业考试;德阳市、绵阳市、广元市的考生必须在绵阳考点参加专业考试;达州市的考生必须在达州考点参加专业考试;泸州市、内江市、资阳市的考生必须在内江考点参加专业考试;巴中市的考生必须在巴中考点参加专业考试;攀枝花市、凉山州的考生必须在攀枝花考点参加专业考试。具体考场安排以专业准考证上的内容为准。
(6)书法类专业统考考试时间及地点:
考试时间:2024年12月7日。
考试地点:四川师范大学成龙校区考点(成都市成龙大道二段1819号四川师范大学成龙校区尚美楼)。具体考场安排以专业准考证上的内容为准。
高招云直播