
亲爱的新生,恭喜你被我院正式录取。
线上迎新系统,为你提供一站式服务助你开启大学新生活!
扫码进入迎新系统
温馨提示:为方便考生提前了解入学流程,今日开放线上迎新系统,查询录取结果、阅读入学须知、缴费、线上办理团组织关系转接,可通过迎新系统线上办理,未尽事宜请考生随时关注我院官网、官微通知,相关问题可咨询专业老师或职能部门(联系方式见文末)。
学院介绍
四川华新现代职业学院是经四川省人民政府批准成立,教育部备案纳入国家招生计划的民办全日制普通高等专科院校,办学属性为非营利性,学制三年,面向全国招生。学院创建于2005年,由老牌本科大学直接管理,国有资产巨资投入,环境优美,设施齐备,条件优越;学院地处省会成都主城区,地铁4号线直达;师资力量雄厚,拥有含双师型教师在内的师资队伍600余人,其中正副教授180余人,硕博士300余人,在校生达一万余人。


2024级
新生报到事宜

01
报到时间
2024年9月5日、9月6日
02
报到地点
四川省成都市成洛大道3833号
注:因特殊原因不能按时报到者,请提前告知录取专业所在二级学院,并将延期报到的书面申请发送至学院招就处邮箱(Zjc@schxmvc.com.cn),延期时间一般不超过15天。
03
乘车路线

04
新生接待点
(一)校外接待点
学校在西河地铁站设立新生接待站(学校校车接送),梁家巷汽车站、火车东站、火车南站设立新生指引站(指引新生乘坐公共交通前往学校)。
(二)校内接待点
景观大道、一号门
四川华新现代职业学院新生报到流程
1

第一步
凭《录取通知书》到各学院新生报到处报到,交档案、党团组织关系、领取新生报到注册单。
2

第二步
凭微信或支付宝或网上报到注册系统缴费记录到辅导员处报到。未采用上述缴费方式的到财务处窗口缴费(图书馆阅览室外)。
3

第三步
现场交费的学生凭缴费收据;微信或支付宝或网上报到注册系统缴费的学生凭电子缴费记录到公寓楼宿管员处领取宿舍钥匙入住。
1

第四步
饭卡购买(物业服务中心大厅)
四川华新现代职业学院新生报到注册单

注:此表为新生报到、注册依据,各学院在宿舍安排后,留存此表。
2024级
新生生活学习指南

01
生活
(一)凭网络平台宿舍选取记录到公寓楼宿管员处领取宿舍钥匙。
(二)按房间安排对号入住,不得私自调换房间,如需调换房间,请到学生处开具房间调换单。
(三)认真查看公用物品,若有问题请在宿管员处登记。
(四)注意安全,讲究卫生;遵守作息时间;爱护公物,如有损坏照价赔偿。
(五)就餐支付方式
新生可用支付宝、微信、现金及饭卡就餐;如需办理饭卡需缴10元成本费。
地点:物业中心服务大厅
时间:周一至周五11:30 — 13:00
(六)电费充值缴费
可关注“华新后勤”微信公众号缴费或直接扫描以下二维码缴费。

(七)如有家长需要住宿,可与以下宾馆联系:
①西河大酒店
电话:028-84890808
②梦之美商务酒店
电话:028-64611188
③万力多大酒店(旗舰店)
电话:028-88429159
02
图书馆开放时间
图书馆(明德楼一楼)
开馆时间:周一至周日:8:30—21:30
期刊阅览大厅(明德楼一楼)
开馆时间:周一至周日:8:30—21:30
备注:图书馆节假日开放时间另行通知。
四川华新现代职业学院新生入学须知


四川华新现代职业学院官方缴费平台

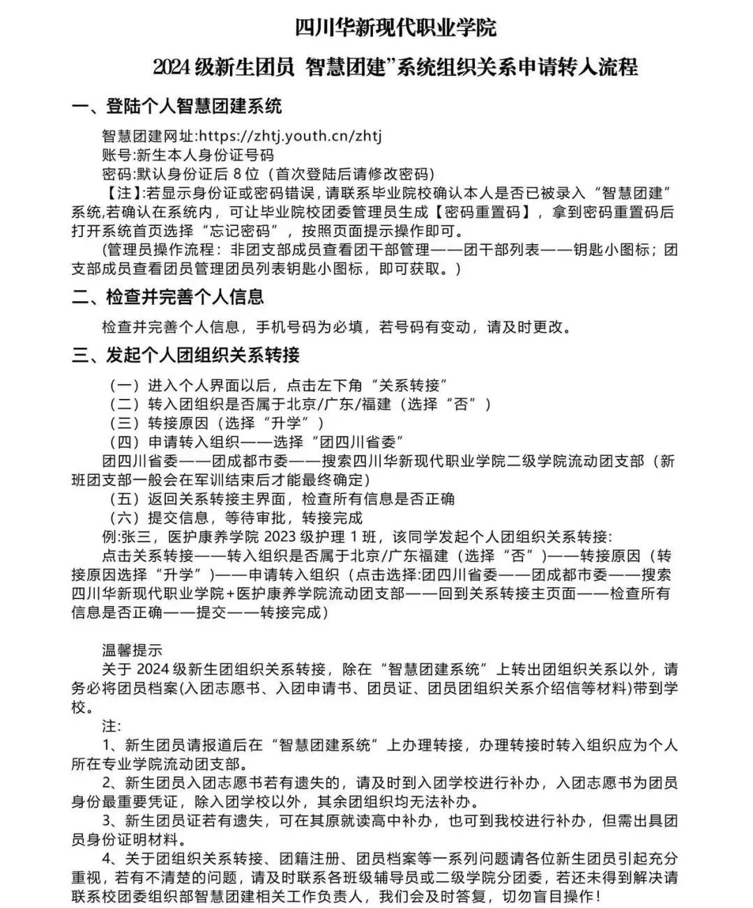
四川华新现代职业学院2024级新生团员“智慧团建”系统组织关系申请转人工流程


四川华新现代职业学院
录取新生入伍保留入学资格办理流程

华新大道学生报到点分布图

四川华新现代职业学院2024级新生分专业
报到联系表

联系方式

END
信息来源|招就处
图片来源|招就处
编辑制作|新媒体运营中心
出品|招就处

四川华新现代职业学院
Sichuan Huaxin Modern Vocational

咨询电话:028-84811011
学校地址:成都市成洛大道3833号
高招云直播