2022 年普通高考网上报名操作说明
2022 年普通高等学校招生考试报名工作即将开始,下面将今年高考报名工作安排、主要调整和网上报名操作说明如下。
1、时间安排
2022年普通高校招生考试报名分为网上填报信息、网上资格审核、网上确认并缴费等3个阶段。
(一)春季高考。
填报信息:2021年11月11日至17日(每天9:00-18:00)。报考“3+4”转段考生及 “3+4”转段兼报春季高考考生的填报时间为2021年11月24日。
资格审核:2021年11月18日至12月2日,具体时间由各市或县(市、区)招生考试机构确定。
确认缴费:2021年12月3日至12月7日(每天9:00-18:00),缴纳报名费、春季高考技能考试费用。其中仅报考“3+4”转段考生只缴纳报名费。2022年4月18日-20日(每天9:00-18:00),缴纳春季高考知识考试费用。
(二)夏季高考。
填报信息:2021年11月11日至17日(每天9:00-18:00)。
资格审核:2021年11月18日至12月2日,具体时间由各市或县(市、区)招生考试机构确定。
确认缴费:2021年12月3日至7日(每天9:00-18:00),缴纳报名费、外语听力考试费、体育专业测试费和艺术类专业统考费,其他考试费在等级考试科目选报时一并缴纳,时间另行通知。
具体时间安排见如下:

打开山东省教育招生考试院网站(www.sdzk.cn),在“网上报名”栏目中点击“山东省普通高等学校招生考试信息平台”链接,或者在浏览器地址栏中直接输入普高信息平台网址(wsbm.sdzk.cn),打开普高信息平台主页,如下图:

该页面通过表格分为左侧和右上、右中、右下,左侧从上到下是我省普通高校招生主要业务流程,右上是平台简介、市县招办联系方式链接,右中是考生登录进入平台入口,右下招考院网站普通高校招生相关政策、要闻摘录。
2.2 考生操作选择点击右侧中间“考生点击此处进入平台”打开考生操作选择页面。

该页面是我省普通高校招生中通过本平台进行的业务。
2.3 开始报名点击上图“普通高考网上报名<点击进入>”,打开报名主页:

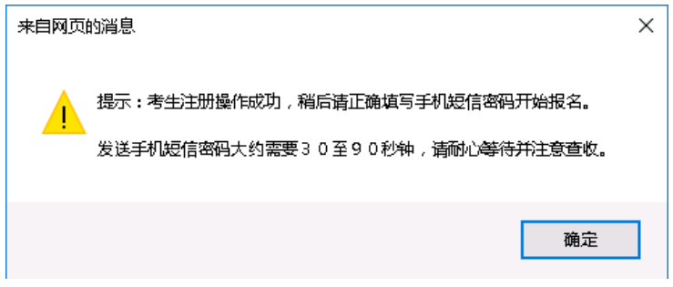
2.5 考生注册考生注册将绑定证件号码和手机号码,注册成功后会发送短信密码到注册手机上,请考生准确填写注册信息并注意查收短信。

稍候片刻,系统提示注册成功,如下图:

这里,先把系统说明摘录如下:
1、考生注册将绑定证件号码和手机号码、发送短信密码到注册手机上。请准确填写信息并注意查收短信;考生填写的手机号必须唯一,高考录取结束之前不要更换,并保持通信畅通。
2、因网络、运营商、欠费停机等原因,可能有收不到短信的情况,请五分钟后尝试再次注册;若确实无法收到短信请改用其他手机号码注册。
3、考生若更换手机号码多次注册,最后一次注册发送的手机短信密码有效, 以前注册发送的短信密码自动失效。
4、该手机短信密码在2022年高考、录取期间一直有效,请妥善保管,再次登录仍需使用;切勿告诉他人以防个人信息泄露。
2.6 验证手机短信密码依照系统提示,考生确认个人证件号码、手机号码正确后,将收到的手机短信密码填写,点击“开始报名”、系统进行验证手机短信密码,无误后才可以继续操作。

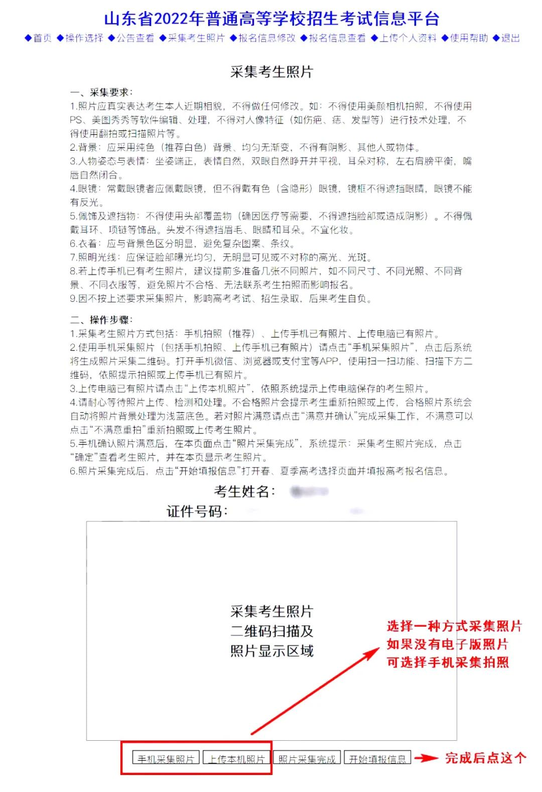
点击上图“开始报名”按钮、手机短信密码验证无误后,打开高考选择页面,首先进行照片采集,如下图:



打开春、夏季高考选择页面,如下图:

提醒:考生可以根据个人情况选择报考春、夏季高考,其考试科目、考试地点均不相同,系统也给出了明确提示,请考生认真选择,避免选错影响信息确认。
点击上图“报考夏季高考”按钮,系统再次提示并请考生确认是否报考夏季高考,如下图:

点击“春季高考选择”页面,系统提示并请考生确认是否兼报春季和夏季高考,如下图:

特别说明:考生正确选择春、夏季高考。
2.9 报名信息填写点击“确认”按钮,打开考生报考信息填写页面,如下图:

请提醒考生正确选择报名县区,特别是提醒就读学校驻地与户口所在地不一致的考生,避免选错、影响确认,甚至对录取带来一些想不到的后果。
选择报名市,系统会提示该市招考办重点提醒。以下为基本信息填写:
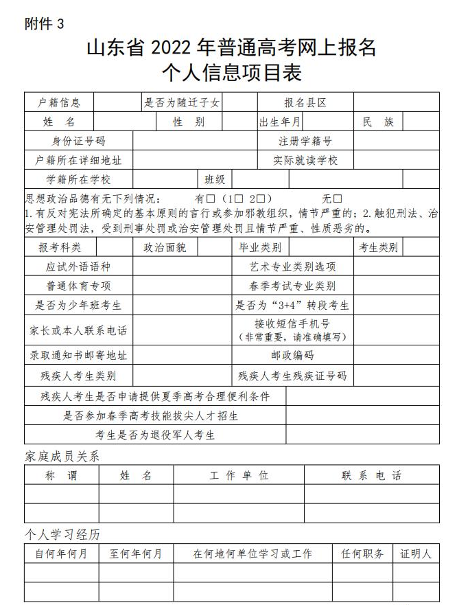
说明1:2022年高考报名文件附件2中已经对需填报的个人信息进行说明,考生在网上填写前可先下载填写附件2,并注意查看注意事项!


说明2:考生名字的生僻字要求为“汉语拼音(半角大写字母)代替”,而不再是半角问号。
说明3:注册学籍号主要用于对接我省基教部门提供的《普通高中学生综合素质评价表》,注册学籍号应全部是数字,中职毕业生或外省学籍毕业生可不填写或仅填写数字。
说明4:参照相关资料,第二代残疾人证件号为20 位数字,前 18 为身份证号,后两位为残疾分类和级别。补办残疾证后,残疾证号码会增加 B1、B2 等表示补办次数,达到22 位,填写时只填写前 20 位。
说明5:思想政治品德选择项目共4 项,分别为:“无”、“有第1条情况”、“有第2条情况”、“1、2两条都有”。
说明6:若考生报考夏季高考、户籍选择非山东省且是否随迁子女选择“否”。
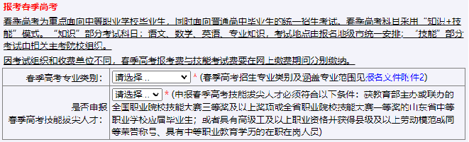
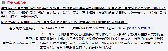
考生若报考春季高考,其春季高考部分选项如下图:


春季高考专业类别选择分为38个专业类别,分别为现代农艺、食品加工、畜牧养殖、水产养殖、建筑施工、建筑设计与管理、机械制造、设备维修、机电技术、自动控制、电气技术、电子技术、化工技术、环境保护、服装工程、纺织工程、服装展演、车辆维修、水上运输、运输管理、数字媒体、网络技术、软件与应用技术、医学技术、药学、护理、财税、金融、市场营销、电子商务、国际商务、物流管理、烹饪与营养、酒店管理、旅游管理、公共服务与管理、学前教育、艺术设计等,考生必须选择报考一个专业类别。
从安全考虑,考生设置的密码不能过于简单,系统要求密码为8 至 15 位大、小写字母和数字组合,请考生提前想好并牢记,打印准考证、填报志愿仍需使用该密码。
2.10报名信息查看

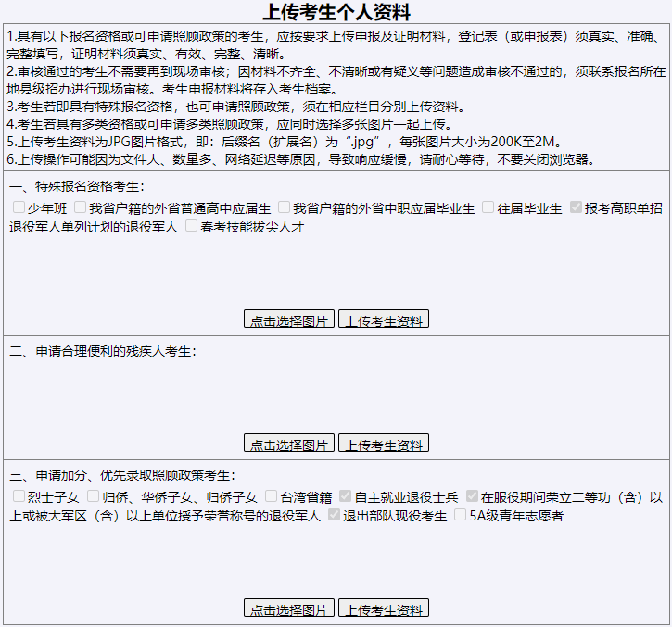
2.11上传个人资料
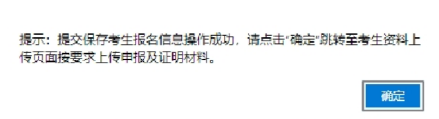
普通应届毕业生不需要上传个人资料。若考生已经选择具有特殊报名资格或申请录取照顾政策,提交保存报名信息成功后会提示:请点击“确定”跳转至考生资料上传页面、按要求上传申报及证明材料
若考生没有选择具有特殊报名资格或可申请照顾政策,则红色醒目提醒他不需要上传个人资料

考生点击“提交保存报名信息”弹出“上传个人资料”,点击”点击选择图片“

若个人报考信息填写有误或有不完整的地方,报名期间可通过“修改报名信息”功能自行修改。在报名信息查看页面点击“修改报考信息”或点击菜单“报名信息修改”打开报名信息修改页面。因内容较多,这里不再截图,只把修改报名确认县区和修改春夏季高考重点说明一下。
考生在网上报名期间,若报名确认县区选择错误,可在“报名信息修改”页面自行修改,如下图:

考生在网上报名期间,若春、夏季报考选择错误,可在“报名信息修改”页面自行修改,如下图:


点击勾选“报考春季高考”或者“报考夏季高考”可增加报考春季或夏季高考;点击勾掉上图红色“报考春季高考”或者“报考夏季高考”可放弃报考春季或夏季高考。
3、常见问题
➤ 忘记个人登录密码
问题现象:再次系统登录时,忘记密码或系统提示密码不正确。解决办法:使用平台“找回密码”页面的“找回个人登录密码”功能可重新自行设置密码,也可以持有效证件去报名县(市、区)招生办公室重新设置密码。提醒考生1:考生个人登录密码分区大小写,用于报名系统登录、报名信息查看、成绩查询、志愿填报等,非常重要,请考生务必牢记。提醒考生2:考生不论通过短信找回、还是通过县区招办重新设置密码,原密码都会自动失效。
➤ 遗失手机短信密码
问题现象:手机丢失或误删除导致系统发送的手机短信密码丢失。解决办法:使用平台“找回密码”页面的“重发手机短信密码”功能,重新给注册手机号码发送手机短信密码。提醒考生:手机短信密码长期有效(打印准考证、填报志愿等使用),请务必准确填写手机号码并妥善保存短信密码。
➤ 报名县区、毕业学校中没有选项或与户口所在市三者不一致
问题现象:报名信息填写或修改时,报名县区、毕业学校中没有选项可供选择或者与选择的户口所在市三者不一致。出现缘由:只有先选择户口所在市,才能关联出相应的县区;只有先选择了县区,才能关联出相应的毕业学校。解决办法:按户口所在市、报名县区、毕业学校的先后顺序进行选择。
➤ 证件号码已经报名
问题现象:在报名信息填写完成后,提交保存信息提示“该证件号码已经报名,不能重复报名”。解决办法:如果确认是自己的证件号码被报过名,可以持有效证件到考生所在县(市、区)招生办公室申请办理相关手续。
➤ 报名失败
问题现象:填写完个人报名信息之后点击“提交保存按钮”后,系统提示“保存报名信息操作失败”。出现缘由1:由于网络不流畅、系统报名人数过多、使用不同版本浏览器等原因,系统无法正确处理客户提交请求,造成报名失败。出现缘由2:部分信息没有按照要求填写,如:时间不正确,证件号码、联系电话、通讯地址太长,红色星号标记要求必须填写的信息没有填写等原因。解决办法:换一种浏览器或不同版本浏览器、换一台电脑,重新报名。建议使用IE8及以上版本兼容浏览器,认真按报名要求正确填写各项内容。
➤ 选择信息不全
问题现象:除上述问题在应该选择的地方却没有选择项供选择,如没有民族、政治面貌、科类、艺术类别、体育专项等内容。出现缘由:由于考生上网方式不同或同时在线报名考生人数过多,可能造成数据没有完全下载完整,造成上述现象。解决办法:点击“刷新”按钮或按“F5”键重新刷新本页面。操作建议:如果速度的确很慢,可尝试把所有需要选择的内容选择好,然后再填写需要填写的内容,以减少不必要的重复填写。
➤ 某些选项不能正常显示
问题现象:填写或修改报名信息时,某些选项不能正常显示,如报名县区,毕业学校等,或者出生日期、个人简历的起始日期以及截止日期不能正常选择。解决办法:点击“刷新”或按“F5”键重新刷新本页面;如果仅是日期不能进行选择,也可以手工填写,格式为“YYYY-MM-DD”。
➤ 该考生信息已被县区招办下载
问题现象:想要修改个人报考信息时,提示该考生信息已被县区招办下载,进入报名后续工作阶段,不允许再在网上修改。解决办法:网上填写报名信息阶段过后,不再允许考生自行修改报考信息,当报名信息确实需要修改时,可在确认时申请修改。操作建议:报名前提前按报名信息项目表准确填写各项信息,网上填写完成后再认真检查,确保各项信息准确、无误,减少或避免后期修改。
➤ 姓名不能正常显示
问题现象:考生姓名或家庭地址在填写报考信息的时候可以使用打字法输入,但是保存以后却成了“??”或“?”。
出现缘由:由于部分考生姓名或家庭地址中含有生僻字,即:比较少见的字,导致在网页中无法正常显示。
解决办法:网上报名时找不到的生僻字以汉语拼音(半角大写字母)代替,如:上艹下问,以MAN代替;左王右乐,以LI代替;左由右页,以DI代替;左王右莹,以YING代替;上龙下天,以YAN代替。
➤ 姓名无法填写
问题现象:考生姓名中含有部分生僻字,无法用输入法输入。解决办法:可以参考下面的《生僻字举例》,找到需要的字,将其复制、粘贴到系统输入框中。
➤ 生僻字举例

➤ 部分按钮或功能不起作用
问题现象:点击进入平台后,某些按钮不起作用。出现缘由:可能是浏览器禁用了对JavaScript脚本的支持。解决办法:可以参考下本页面开启浏览器对JavaScript脚本的支持,按步骤进行设置。
➤ 开启浏览器对JavaScript脚本的支持








·
高招云直播