

大家期待已久的2023年单招/综评考试攻略来了

01打印准考证
2月23日-2月25日,考生登录烟台黄金职业学院官网(htpp://www.ytgc.edu.cn)或准考证打印平台(http://print.ytgc.edu.cn)打印准考证,根据准考证的考试信息按时参加模拟测试和正式考试。
02考前准备
2023年单独招生、综合评价招生采取网络测试的方式进行。
考生提前准备网络测试所需硬件设施及环境条件,熟悉考试流程,确保设备功能和考试环境等符合要求。
1.环境要求。选择安静、无干扰、光线适宜、网络信号良好、相对封闭的场所参加网络测试,严禁在户外和他人在场。
2.设备要求。本次考试采用双机位的方式进行,考前须准备2部手机,分别下载“腾讯会议”和“学习通”APP。
监控机位
1)硬件。考生须在模拟和正式考试前自行准备好1部带有高清摄像头的智能手机(或平板或笔记本),确保手机(或平板或笔记本)电量充足,网络、音频和视频等功能均正常。
2)软件。进入安卓手机应用商店或苹果App Store搜索下载“腾讯会议”APP,腾讯会议号信息详见准考证。
考试机位(仅限手机)
1)硬件。考生须在模拟和正式考试前自行准备好1部带有高清摄像头的智能手机,确保手机电量充足,网络、音频和视频等功能均正常。2)软件。进入安卓手机应用商店或苹果App Store搜索下载“学习通”APP,或扫描下方二维码下载。登录信息详见最下方考试软件操 作流程。

03模拟测试
2月26日9:00-10:00,学校将组织考生进行模拟测试。主要让考生测试考试环境,熟悉考试平台操作流程,发现并及时解决考试中出现的问题。
04正式考试
2月27日9:00-10:00进行正式考试。在考试前先按要求准备好监控机位并打开摄像头,然后使用考试手机打开“学习通app”,在登录界面最下方找到“其他登录方式”,依次输入“烟台黄金职业学院”“个人身份证号”和初始密码(ythj2023)登录考试系统完成考试,具体操作方法详见最下方考试软件操作流程。
考生登录系统先阅读考试注意事项和诚信承诺书,点击开始考试后系统开始计时,答题时间最长为30分钟。
考生答题完毕后可提前交卷,点击交卷完成考试,答题计时时间结束或10:30系统将自动收卷。面试题单个视频系统支持最长录制时间为30秒,考生作答时可录制多个视频上传。
05考试内容及方式
单独招生考试总成绩共430分,其中我校组织的基础知识考试成绩和综合素质测试成绩共占200分,山东省考试院组织的专业技能测试成绩占230分。1.普通类我校组织的考试总分200分,其中基础知识考试80分占比40%,综合素质测试(面试)120分占比60%。1)基础知识考试内容为语文和数学,考试时间10分钟。题型为单项选择题,考试系统抽取考试题目,考生线上作答。2)综合素质测试(面试)内容为语言表达、专业认知和职业潜力,考试时间20分钟。题型为问答题,由系统抽取考试题目,学生录制视频后上传到考试系统。2.退役军人类我校组织的考试总分430分,退役军人类考生只参加我校综合素质测试(面试)。内容为语言表达、专业认知和职业潜力,考试时间30分钟。题型为问答题,由系统抽取考试题目,学生录制视频后上传到考试系统。(二)综合评价招生考试综合评价招生考试总成绩共100分,其中高中学业水平考试成绩折算60分,综合素质评价成绩折算10分,我校组织的综合素质测试(面试)成绩30分。1.高中学业水平考试成绩由教学与科研处根据学生高中学业水平测试成绩折算成60分。2.综合素质评价成绩由我校组织各院系评委对考生的《普通高中学生综合素质评价表》给出折算成绩,分值10分。3.综合素质测试(面试)内容为考查考生的道德品质、语言表达能力、解决问题能力和创新能力、对专业的了解程度、兴趣爱好、职业价值观、职业适应性能力等,考试时间30分钟。题型为问答题,由系统抽取考试题目,学生录制视频后上传到考试系统。06录取原则
我校按照考生的单独招生或者综合评价总成绩,依据报考专业由高分到低分录取。如个别专业生源不足,将根据考生报考情况适当调整专业计划,将剩余计划调至其它专业使用。
凡被我校高职(专科)单独招生或综合评价招生录取的考生不再参加春季、夏季普通高校招生统一考试及录取。
07拟录取结果公示
考生可登录网址(http://print.ytgc.edu.cn)查询拟录取结果,具体查询时间另行通知。
考试软件操作流程

本次考试使用手机进行在线答题,其中面试题为录制视频上传。考试开始后不允许切出考试软件或关闭腾讯会议,否则按照考试违纪处理,后台有监考教师全程监控。考生需保证考试手机网络稳定,手机摄像头正常。
一、监控机位打开腾讯会议
登录腾讯会议后,点击左上角“加入会议”(图1)输入准考证上面的腾讯会议号和真实姓名(图2)进入指定会议,并按要求完成监控机位摆放,监控画面应显示考生整个侧身和考试手机(图3)。


图1 图2

图3
二、考试机位登录考试账号
第1步:打开“学习通”,选择页面右下角“我”,点击“请先登录”(如图4),选择下方“其它登录方式”(如图5),进入机构账号登录页面(如图6)。
学校/单位位置输入:烟台黄金职业学院
学号/工号位置输入:个人身份证号
密码位置输入初始密码:ythj2023(第一次登陆后需修改密码)
输入完成后点击“登录”按钮,进入“完善信息”页面。

图4

图5

图6
第2步:“完善信息”页面(如图7)绑定手机号,如忘记密码,可用手机号进行密码找回。

图7
第3步:重置密码(如图8),请自行设定密码。密码要求8-16位,至少包含数字、字母、符号两种元素。

图8
第4步:登录成功查看是否显示本人姓名(如图9),显示姓名即为登录成功,可等待参与考试。

图9
三、进入考试相关操作
登录成功后进入学习通APP首页,依次点击“发现”—“学习工具”—“考试”(如图10)。到考试时间后可进入查看试卷(如图11)。


图10 图11
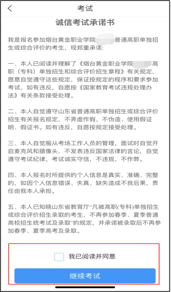
进入考试前请核对个人信息并详细阅览考试通知与诚信考试承诺书,阅览完成点击“我已阅读并同意”,然后点击“继续考试”即可进入答题,系统开始计时,答题完毕后点击交卷完成考试。(如图12.13)


图12 图13
四、考试系统操作流程视频
已关注
关注
重播 分享 赞
关闭
观看更多
更多
退出全屏
视频加载失败,请刷新页面再试
刷新 
五、注意事项
1、考生应在指定时间内参加模拟测试和正式考试,并主动配合考试系统完成身份验证核查、周围环境检查等。
2、考试过程中要严格遵守考场规则,禁止录音、录像和录屏,禁止泄露和传播相关考试信息,考试全程只允许考生本人在单独房间并打开监控机位,禁止他人进出,若有违反视同作弊。
3、如考生确有特殊情况不具备网络测试条件,请在考试前及时向学校说明情况,在条件允许的情况下,学校将提供必要合理的支持和帮助。
4、如考试过程中出现掉线、网络故障和手机死机等意外情况,请自行尝试更换网络或手机继续登录参加考试,短时间内无法二次登录的,请及时联系学校考务人员。
5、特别提醒:模拟测试和正式考试期间,学校将进一步联系考生,指导考生按时参加考试,考生务必按照学校联络人员的要求做好相关准备工作。
6、其他考试问题请详询学校考务人员。
考务人员1:董老师17660848808
考务人员2:刘老师15725263789
监督举报电话:0535-8307386
咨询热线:0535-8307991
学院官网:www.ytgc.edu.cn
电子信箱:xsc8307991@163.com
学院地址:烟台市招远滨海新区金海大道996号





●国家教育部批准的普通高等院校
●被山东省教育厅确立为山东省首批综合评价招生试点院校、山东省单独招生院校
●国家职业教育品牌工程院校
●山东省培育工匠精神优秀院校
●烟台市工匠孵化基地
●与山东大学、山东师范大学、山东财经大学、青岛大学、青岛科技大学等合作,实施专本套读培养计划
●上海黄金交易所指定认证培训机构
●烟台市职业教育工作先进单位
●山东省单招、综合评价报考代码14570
●山东省夏考报考代码E570


高招云直播