近日,我省发布了《山西省2025年普通高等学校招生考试和录取工作方案》(以下简称《考试和录取工作方案》)。现就相关内容解读如下:
1.制定《考试和录取工作方案》背景和目的是什么?
山西省为第五批高考综合改革省份,根据《国务院关于深化考试招生制度改革的实施意见》(国发〔2014〕35号)、《国务院办公厅关于新时代推进普通高中育人方式改革的指导意见》(国办发【2019】29号)和《山西省人民政府关于印发〈山西省深化普通高等学校考试招生综合改革实施方案〉的通知》(晋政发【2022】15号)精神以及教育部有关规定,我省从2022年秋季入学的普通高中一年级学生开始,实行基于统一高考和高中学业水平考试成绩、参考综合素质评价的普通高校考试招生模式;2025年起,普通高校按照新的考试招生模式录取新生。在充分借鉴了第三批、四批改革省份经验做法的基础上,按照有利于促进学生健康发展、有利于高校科学选拔人才、有利于维护社会公平的原则,结合我省实际,制定了《2025年普通高校招生考试和录取工作方案》。该方案对高考改革中考试安排、成绩组成、批次设置、投档办法、计划编制、志愿填报、划线办法等考生和社会关注的主要内容进行了明确,是指导我省高考改革顺利落地的一个重点文件。
2.我省2025年普通高校招生考试模式和科目是什么?
我省普通高考实行“3+1+2”模式,“3”为语文、数学、外语(英语、俄语、日语、法语、德语、西班牙语中的一种,含听力)3门普通高等学校招生全国统一考试(以下简称全国统考)科目,“1”为物理或历史2门普通高中学业水平选择性考试(以下简称选考)科目中的1门,“2”为思想政治、地理、化学、生物学4门选考科目中的2门。全国统考科目由教育部命题,选考科目由我省自主命题。
考生在语文、数学、外语三门统考科目的基础上,在物理、历史两门首选科目中须选择其中1科报考,在思想政治、地理、化学、生物学四门课程中须再任选2科报考。
在“3+1+2”的模式下组织考试招生,共有12种组合,扩大了考生的选择面,促进了考生个人爱好、兴趣、特长发展,增强了考生的学习动力,体现了以人为本、学其所好、考其所长的原则,更加符合教育发展规律和人才成长规律。
3.考生报考科类有哪些?
高考改革后,考生报考科类分为物理科目组普通类、历史科目组普通类、物理科目组艺术类、历史科目组艺术类、物理科目组体育类、历史科目组体育类,单独招生考试(高等职业院校单独招生、运动训练、武术与民族传统体育专业单独招生、职教师资单独招生、残障考生单独招生、消防救援人员单独招生、保送生以及特殊拔尖人才选拔试点等)七个科类,考生报名时只能选报其中的一类。
4.我省2025年高考时间如何安排?
我省2025年高考时间安排在6月7日—9日。其中,全国统一考试科目语文考试时长为150分钟,数学、外语(含听力)考试时长均为120分钟,选考科目每科考试时长均为75分钟。具体考试时间安排见下表。

全国统考的考试时间安排以教育部统一公布的为准,如有调整,选考科目的考试时间安排将作相应调整。
5.我省2025年考生成绩是如何构成的?
(1)文化总成绩
考生文化总成绩由3门全国统考科目成绩和3门选考科目成绩组成,满分750分。其中,全国统考科目每门满分150分、选考科目每门满分100分。语文、数学、外语(听力不计入总成绩)、物理、历史科目以卷面原始成绩计入考生文化总成绩;思想政治、地理、化学、生物学科目以等级转换分数计入考生文化总成绩。
(2)体育类、艺术类专业成绩
体育类专业成绩满分为100分;音乐、舞蹈、表(导)演、播音与主持、美术与设计、书法等6个类别专业省级统考成绩满分均为300分。戏曲类省际联考专业成绩按照教育部相关要求执行。
(3)体育类综合成绩
体育类综合成绩=高考总成绩×40%+(专业成绩×7.5)×60%(保留两位小数)。
(4)艺术类综合成绩
艺术类综合成绩=高考总成绩×50%+(专业省级统考成绩×2.5)×50%(保留两位小数)。
6.为什么再选科目思想政治、地理、化学、生物学考试成绩要实行等级赋分后计入文化总成绩?
2025年改革后,高考招生录取按照物理、历史两个类别分列招生计划、分别划线、分别投档录取,首选科目相同的考生将使用同一试卷,考试群体相同,成绩具有可比性,因此使用原始分计入文化总成绩。但由于再选科目思想政治、地理、化学、生物学试题难度差异和报考相应科目的考生群体不同,选考科目的原始分不具有可比性。例如:小王和小李两个同学首选科目都选择了物理,小王再选科目选择了化学和生物学,小李选择了化学和地理,如果小王的生物学考了90分,小李的地理考了80分,不能简单地说小王成绩比小李更好,因为这两个科目不同,试题难易程度可能不同,选考人数也可能不同,若简单将他们各科成绩相加计入文化总成绩并进行比较,既不科学也不公平。为了解决这个问题,就需要等级赋分,即需要将不同科目的原始分按照一定规则通过转换得到等级分(转换后考生选考科目成绩排队顺序与原始分排队顺序保持不变),以解决再选科目的原始分不具有可比性的问题,让选择不同高考科目的考生能够公平参加高考招生录取,最大程度地保证高考的科学性和公正性。
7.等级赋分的规则是什么?
(1)适用科目
再选科目化学、生物学、思想政治、地理以等级转换分计入考生文化总成绩。
(2)转换规则
某一选考再选科目的考生成绩,转换时赋分起点为30分,满分100分。具体转换步骤如下:

第一步,将该科目考生卷面原始分从高到低依次按照15%、35%、35%、13%和2%的比例划分为A、B、C、D、E共5个等级,考生的原始分转换成等级。缺考、零分考生人数不计入转换基数,违规或作弊考生计入转换基数,但转换后的成绩按零分计。
第二步,将A至E五个等级内的考生原始分,按照等比例转换规则,转换到100~86,85~71,70~56,55~41和40~30五个分数区间,根据转换公式计算,四舍五入取整数得到考生的等级转换分。转换后的成绩一分一档,考生排序不变。

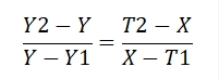
其中:
Y1、Y2分别表示某个等级所对应卷面原始分区间的下限和上限;
T1、T2分别表示相应等级的等级转换分数区间的下限和上限;
Y表示相应等级内某考生的卷面原始分;
X表示相应等级内某考生的等级转换分数。
(3)转换示例

假设一个同学思想政治原始成绩为75分,在所有选政治的考生中排在前20%,具体成绩分布如图。
第一步,将该科目所有考生原始分从高到低进行排序,按照规定的等级比例该考生被划定为B等级,该科目B等级原始分区间为61-82(仅是示例,实际各科目各等级原始分区间不固定),即Y1、Y2分别为61和82;
第二步,根据分数转换参数设置,将B等级内该考生的原始分,依照等比例转换方法,转换到71-85区间,即T1、T2分别为71和85,依据转换公式,该考生思想政治科目等级转换分为:

解得,X≈80(四舍五入取整),即该考生思想政治科目等级转换分为80分。
8.2025年高考招生计划如何编制?
我省普通高校招生类别分为普通类、艺术类、体育类。普通类招生计划按照首选历史、物理科目组合分别编制,艺术类和体育类招生计划不分首选历史、物理科目组合,统一按艺术类或体育类编制。
招生院校根据经济社会发展的需要和对人才需求的分析、预测,结合自身办学条件、培养要求和毕业生就业情况等,按照教育部和我省有关计划编制原则和要求,以“院校+专业组”(即院校专业组)模式编制招生计划。
招生院校可设置一个或多个院校专业组,每个院校专业组内可包含一个或多个专业(或专业类,简称专业,下同)。同一招生院校,选考科目要求相同的专业可以设在同一个院校专业组内招生,也可以分设在不同的院校专业组内招生,选考科目要求不同的专业不能设在同一个院校专业组内招生。同一院校专业组内各专业计划属性、生源范围、考生资格、其他特殊要求等须保持一致。
国家专项计划、地方专项计划、中外合作办学、预科班、国家公费师范生、地方公费师范生、优师专项、农村订单定向免费医学生、公费农科生、文物全科人才以及对身体条件、外语口试等有特殊要求的专业须单独设置专业组。
9.普通类录取控制分数线是如何划定的?
普通类本科、专科(高职)录取控制分数线按照首选历史、物理科目组合相应本科、专科(高职)层次招生计划和考生高考总成绩(高考总成绩为文化总成绩与政策性照顾加分之和),分别划定。
特殊类型录取控制分数线按照首选历史、物理科目组合分别划定,可用于强基计划、高校专项计划、高校综合评价、文物全科人才、军队院校的军事类专业、空军海军招飞等部分特殊类型招生。特殊类型控制分数线按照首选历史、物理科目组合本科招生计划数等综合因素分别划定。
高水平运动队招生按照教育部有关规定执行;民航飞行技术专业的分数线按照教育部、中国民用航空局有关规定执行。
10.艺术类录取控制分数线是如何划定的?
根据艺术类各科类考生高考总成绩、专业省级统考成绩和相应本科、专科(高职)层次招生计划等综合因素,分别划定艺术类各类别本科、专科(高职)文化成绩录取控制分数线和专业省级统考成绩录取控制分数线。其中,艺术类本科、专科(高职)文化成绩录取控制分数线以普通类本科、专科(高职)录取控制分数线为基数,按有关规定分别划定。
艺术类专业校考、戏曲类省际联考成绩要求按照教育部相关规定执行。
11.体育类录取控制分数线是如何划定的?
根据体育类考生高考总成绩、专业成绩和相应本科、专科(高职)层次招生计划等综合因素,分别划定体育类本科、专科(高职)文化成绩录取控制分数线和专业成绩录取控制分数线。其中,体育类本科、专科(高职)文化成绩录取控制分数线以普通类本科、专科(高职)录取控制分数线为基数,参照考生成绩、招生计划等因素,分别划定。
12.什么是特殊类型控制分数线、艺术类校考资格线?
特殊类型录取控制分数线按照首选历史、物理科目组合分别划定,可用于强基计划、高校专项计划、高校综合评价、文物全科人才、军队院校的军事类专业、空军海军招飞等部分特殊类型招生。特殊类型录取控制分数线按照首选历史、物理科目组合本科招生计划数等综合因素分别划定。相关招生院校按照高校的招生章程和不同的招生类型,由院校决定特殊类型控制分数线的使用办法。
艺术类各专业省级统考结束后,根据专业省级统考成绩、综合生源等情况分类别划定校考资格线,与专业统考成绩一并公布。考生专业统考成绩达到我省相应类别校考资格线后,方可按招生院校报考条件和有关规定报名参加专业校考。
13.2025年高考录取普通类批次和志愿如何设置?
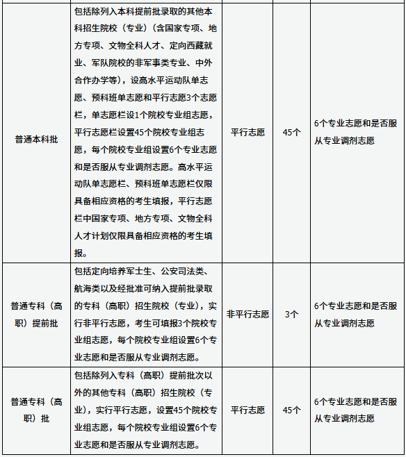
普通类共设置4个批次,包括普通本科提前批、普通本科批、普通专科(高职)提前批、普通专科(高职)批。
(1)普通本科提前批
普通本科提前批分为A、B、C三段,招生院校(专业)为教育部批准可纳入提前批录取的本科院校(专业)。
A段实行非平行志愿投档录取,包括高校专项计划、军队院校的军事类专业、高校综合评价、参加我省统一录取的香港高校等本科招生院校(专业)。
高校专项计划单独设置1个志愿栏,设置6个专业志愿和是否服从专业调剂志愿。军队院校的军事类专业、高校综合评价、参加我省统一录取的香港高校等本科招生院校(专业)设置3个院校专业组志愿,每个院校专业组设置6个专业志愿和是否服从专业调剂志愿。
B段实行平行志愿投档录取,包括公安司法及其专项计划、北京电子科技学院、中国消防救援学院,国家公费师范生、地方公费师范生、国家优师专项、经批准的小语种、全国重点马克思主义学院的马克思主义理论专业、提前批定向等本科招生院校(专业)以及其他经教育部批准的特殊高校(专业),共设置45个院校专业组志愿,每个院校专业组设置6个专业志愿和是否服从专业调剂志愿。
C段实行非平行志愿投档录取,包括地方优师专项、农村订单定向免费医学生、公费农科生、航海类等本科招生院校(专业),设置3个院校专业组志愿,每个院校专业组设置6个专业志愿和是否服从专业调剂志愿。
(2)普通本科批
包括除列入本科提前批录取的其他本科招生院校(专业)(含国家专项、地方专项、文物全科人才、定向西藏就业、军队院校的非军事类专业、中外合作办学等),设高水平运动队单志愿、预科班单志愿和平行志愿3个志愿栏,单志愿栏设1个院校专业组志愿,平行志愿栏设置45个院校专业组志愿,每个院校专业组设置6个专业志愿和是否服从专业调剂志愿。高水平运动队单志愿栏、预科班单志愿栏仅限具备相应资格的考生填报,平行志愿栏中国家专项、地方专项、文物全科人才计划仅限具备相应资格的考生填报。
(3)普通专科(高职)提前批
包括定向培养军士生、公安司法类、航海类以及经批准可纳入提前批录取的专科(高职)招生院校(专业),实行非平行志愿,考生可填报3个院校专业组志愿,每个院校专业组设置6个专业志愿和是否服从专业调剂志愿。
(4)普通专科(高职)批
包括除列入专科(高职)提前批次以外的其他专科(高职)招生院校(专业),实行平行志愿,设置45个院校专业组志愿,每个院校专业组设置6个专业志愿和是否服从专业调剂志愿。


强基计划安排在普通本科提前批次开始前投档录取。
强基计划、拔尖创新人才、保送生、运动训练、武术与民族传统体育单独招生、消防单独招生、职教师资单独招生、残障考生单独招生、港澳高校单独招生、飞行技术招生等按照相关规定录取。
14.2025年高考录取艺术类批次和志愿如何设置?
艺术类共设置4个批次,包括艺术本科提前批、艺术本科批、艺术专科(高职)提前批、艺术专科(高职)批。
(1)艺术本科提前批:包括经批准的艺术类校考、戏曲类省际联考等本科招生院校(专业),实行非平行志愿,设置1个院校专业组志愿,每个院校专业组设置6个专业志愿和是否服从专业调剂志愿。
(2)艺术本科批:包括艺术本科提前批外的其他使用我省艺术类专业省级统考成绩进行录取的艺术类本科专业(包括公费师范生),实行平行志愿,设置45个院校专业组志愿,每个院校专业组设置6个专业志愿和是否服从专业调剂志愿。
(3)艺术专科(高职)提前批:使用戏曲类省际联考成绩进行录取的艺术类专科(高职)招生院校(专业),实行非平行志愿,设置1个院校专业组志愿,每个院校专业组设置6个专业志愿和是否服从专业调剂志愿。
(4)艺术专科(高职)批:包括使用我省艺术类专业省级统考成绩进行录取的艺术类专科(高职)专业,实行平行志愿,设置45个院校专业组志愿,每个院校专业组设置6个专业志愿和是否服从专业调剂志愿。
强基计划安排在普通本科提前批次开始前投档录取。
强基计划、拔尖创新人才、保送生、运动训练、武术与民族传统体育单独招生、消防单独招生、职教师资单独招生、残障考生单独招生、港澳高校单独招生、飞行技术招生等按照相关规定录取。
14.2025年高考录取艺术类批次和志愿如何设置?
艺术类共设置4个批次,包括艺术本科提前批、艺术本科批、艺术专科(高职)提前批、艺术专科(高职)批。
(1)艺术本科提前批:包括经批准的艺术类校考、戏曲类省际联考等本科招生院校(专业),实行非平行志愿,设置1个院校专业组志愿,每个院校专业组设置6个专业志愿和是否服从专业调剂志愿。
(2)艺术本科批:包括艺术本科提前批外的其他使用我省艺术类专业省级统考成绩进行录取的艺术类本科专业(包括公费师范生),实行平行志愿,设置45个院校专业组志愿,每个院校专业组设置6个专业志愿和是否服从专业调剂志愿。
(3)艺术专科(高职)提前批:使用戏曲类省际联考成绩进行录取的艺术类专科(高职)招生院校(专业),实行非平行志愿,设置1个院校专业组志愿,每个院校专业组设置6个专业志愿和是否服从专业调剂志愿。
(4)艺术专科(高职)批:包括使用我省艺术类专业省级统考成绩进行录取的艺术类专科(高职)专业,实行平行志愿,设置45个院校专业组志愿,每个院校专业组设置6个专业志愿和是否服从专业调剂志愿。

15.2025年高考录取体育类批次和志愿如何设置?
体育类共设置2个批次,包括体育本科批、体育专科(高职)批。
(1)体育本科批:包括使用我省体育类专业成绩进行录取的体育类本科专业,实行平行志愿,设置45个院校专业组志愿,每个院校专业组设置6个专业志愿和是否服从专业调剂志愿。
(2)体育专科(高职)批:包括使用我省体育类专业成绩进行录取的体育类专科(高职)专业,实行平行志愿,设置45个院校专业组志愿,每个院校专业组设置6个专业志愿和是否服从专业调剂志愿。

16.如何理解“院校专业组”志愿模式?
“院校专业组”指的是某一高校对考生选考科目要求相同的专业的组合。一所高校可设置1个或多个院校专业组,每个院校专业组内可包含数量不等的专业。同一招生院校,选考科目要求相同的专业可以设在同一个院校专业组内招生,也可以分设在不同的院校专业组内招生,选考科目要求不同的专业不能设在同一个院校专业组内招生。
例如:“A大学专业组4”选考科目要求首选科目为物理,再选科目不限,包括通信工程等若干专业;“A大学专业组5”选考科目要求首选科目为物理,再选科目为化学和生物,包括临床医学等若干专业。如考生选考科目为物理、化学和生物,该生拟报考A大学通信工程和临床医学两个专业,则要占用两个志愿栏,一个志愿栏填报“A大学专业组4”的通信工程专业,另一个志愿栏填报“A大学专业组5”的临床医学专业。
17.普通高校录取类为什么不再区分一本、二本?
《国务院关于深化考试招生制度改革的实施意见》明确提出要“创造条件逐步取消高校招生录取批次”。合并本科批次,体现了国家改革的总体方向,能够更好满足高校、考生及社会发展需要。
从高校的角度考虑。有利于更好地发挥高校办学主体作用,激励高校注重内涵发展,发挥自身优势,专注特色专业人才培养,进而提升高校办学水平和核心竞争力。
从考生的角度考虑。有利于进一步增加考生选择范围,引导考生结合个人志向、学科兴趣、个性特长,更理性地选择自己比较心仪的学校和专业,促进考生健康成才成长。
从高中的角度考虑。有利于高中学校破除盲目追求“一本升学率”,促进高中学校更好地立足校情,明确定位,创建校本特色。
从社会的角度考虑。有利于扭转简单用录取批次评价不同类型高校的片面导向,有利于促进高校毕业生平等就业,推动高等教育公平发展。
18.2025年高考志愿设置、填报与改革前有什么不同?
一是志愿单位的变化。改革前以“院校”为志愿填报单位,1所院校即为1个志愿,按“1所院校+多个专业”的方式进行志愿填报,在院校内选择专业志愿和是否服从专业调剂。改革后以“院校专业组”为志愿填报单位,1个院校专业组即为1个志愿,按“院校专业组+专业(类)”的方式进行志愿填报,在“院校专业组”内选择专业志愿和是否服从专业调剂。
二是平行志愿数量的变化。改革前,实行平行志愿投档的批次设置8个院校志愿。改革后,院校专业组平行志愿设置均为45个。总体来看,增加了平行志愿数量,提高了考生的选择性。
三是填报要求的变化。改革前,考生按照自己所报考的科类填报相应的院校志愿。改革后,在填报志愿时,由于增加了院校选考科目要求,考生须按照院校专业组对应的选考科目要求填报。
19.普通本科提前批B段为何要实行平行志愿?
B段实行平行志愿投档录取,包括公安司法及其专项计划、北京电子科技学院、中国消防救援学院,国家公费师范生、地方公费师范生、国家优师专项、经批准的小语种、全国重点马克思主义学院的马克思主义理论专业、提前批定向等本科招生院校(专业)以及其他经教育部批准的特殊高校(专业),共设置45个院校专业组志愿,每个专业组设置6个专业志愿和是否服从专业调剂志愿。在“院校专业组”志愿模式下,同一批次实行平行志愿,更加尊重考生选择权利,进一步增加考生被录取机会,降低填报风险。
20.普通本科提前批A、C段为何要实行非平行志愿?
A段和C段主要是高校专项计划、军队院校的军事类专业、高校综合评价、参加我省统一录取的香港高校等本科招生院校(专业),地方优师专项、农村订单定向免费医学生、公费农科生、航海类等本科招生院校(专业),由于院校体检要求和标准不一致、生源所在地招生、有资格要求等原因,无法实行平行志愿,采取非平行志愿方式录取。
21.填报志愿时,考生选考科目如何对应高校选考要求?
高校依据教育部有关要求,提出本校招生专业(类)的选考科目要求,考生应对照高校招生专业(类)的选考科目要求,精准报考。
(一)普通类
1.选考物理的考生只能填报物理科目组合下的院校和专业,选考历史的考生只能填报历史科目组合下的院校和专业;
2.没有再选科目要求的,符合首选科目要求的考生均可报考;
3.提出1门再选科目要求的,考生必须选考该科目方可报考。如某校某专业对化学科目提出要求,符合首选科目要求且选考化学的考生才能报考;
4.提出2门再选科目要求的,考生须同时选考这2门科目方可报考。如某校某专业对化学和生物学科目提出要求,符合首选科目要求且同时选考化学和生物学科目的考生才能报考。
(二)艺术类
艺术类考生在填报志愿时,原则上不分首选历史、物理科目进行填报(个别院校有选科要求的,按照院校设置的选科要求填报)。
(三)体育类
体育类考生在填报志愿时,原则上不分首选历史、物理科目进行填报(个别院校有选科要求的,按照院校设置的选科要求填报)。
考生可通过志愿填报指南、山西招生考试网、招生院校官网等渠道,查询各招生院校专业的选考科目要求。
22.如何查询考生位次信息、往年录取情况等参考数据,合理填报志愿?
为方便考生合理填报志愿,山西招生考试网将公布2025年考生成绩统计信息和往年在晋招生院校投档最低分等信息。
志愿填报期间,山西招生考试网将向考生提供高考志愿填报辅助服务。
23.志愿填报的相关要求是什么?
(1)填报安排。志愿填报安排在高考成绩公布后进行。采取不同批次分段填报志愿的方式。
第一段:艺术本科提前批、普通本科提前批(A、B、C段);
第二段:艺术本科批、体育本科批、普通本科批;
第三段:艺术专科(高职)提前批、普通专科(高职)提前批;
第四段:艺术专科(高职)批、体育专科(高职)批、普通专科(高职)批。
(2)填报方式。实行网上填报志愿,考生在规定时间内登录指定网站及志愿填报系统完成填报。
考生填报志愿前,应充分了解所填报高校招生章程相关规定,因不符合相关要求未被录取的,责任由考生本人承担。
(3)征集志愿
未完成的招生计划向符合条件的考生公开征集志愿,征集志愿办法根据实际情况另行规定。
24.艺术类、体育类考生能否兼报普通类志愿?
投档录取顺序为艺术本科提前批、普通本科提前批(A、B、C段)、艺术本科批、体育本科批、普通本科批、艺术专科(高职)提前批、普通专科(高职)提前批、艺术专科(高职)批、体育专科(高职)批、普通专科(高职)批。
符合条件的艺术类、体育类考生可以兼报普通类志愿。
25.2025年投档录取规则有什么变化?
2025年,我省普通高校招生依据全国统考科目和选考科目成绩,参考高中阶段综合素质评价,择优录取考生。普通类按照首选历史、物理科目组合,分别投档录取;艺术类、体育类统一投档录取,不区分首选科目。普通类考生以高考总成绩进行排序确定投档位次,艺术类考生(本科提前批、专科提前批除外)以综合成绩进行排序确定投档位次,体育类考生以综合成绩进行排序确定投档位次。
与改革前相比,主要变化为:
(1)由投档到院校变为投档到院校专业组。
(2)专业调剂范围不同。专业服从调剂志愿改革前是指可在同一招生院校内的专业间进行调剂,2025年只能在同一个院校专业组内的专业间进行专业调剂。
26.考生填报志愿时应注意哪些事项?
(1)填报志愿时,符合条件的艺术类、体育类考生可兼报普通类志愿;艺术类和体育类考生之间不得兼报。
(2)考生填报志愿须符合所填高校招生计划类别及专业(类)的选考科目要求。普通类按物理科目组合编制的招生专业,仅限首选科目为物理的考生填报;按历史科目组合编制的招生专业,仅限首选科目为历史的考生填报。艺术类、体育类的招生专业,考生填报时不限首选科目。
(3)考生填报军队院校、公安司法院校、北京电子科技学院、中国消防救援学院、定向培养军士生等院校专业志愿需参加相应的政治考核(考察)、面试、体检(军检)、体能测评(试)等,合格后才具备投档资格;填报艺术类、体育类专业志愿的考生高考总成绩和专业成绩均应达到相应的录取控制分数线;填报国家专项计划、地方专项计划、高校专项计划、农村订单定向免费医学生、文物全科人才、公费农科生、地方公费师范生、地方优师专项计划、高水平运动队、预科班等专业志愿的考生须具备相应的报考资格;填报高校专项计划、综合评价招生、高水平运动队等专业志愿的考生须经过相应测试选拔程序和资格公示。
(4)考生填报志愿前,应充分了解所填报高校招生章程相关规定,因不符合相关要求未被录取的,责任由考生本人承担。
(5)按照教育部规定,往年被专项计划录取后放弃入学资格或退学的考生,不再具有专项计划录取资格。
(6)志愿填报安排在高考成绩公布后进行。考生在规定时间内登录指定网站及志愿填报系统完成填报。
27.投档办法是什么?
我省普通高等学校招生普通类按照首选历史、物理科目组合,分别投档;艺术类、体育类不区分首选科目统一投档。
投档录取顺序为艺术本科提前批、普通本科提前批(A、B、C段)、艺术本科批、体育本科批、普通本科批、艺术专科(高职)提前批、普通专科(高职)提前批、艺术专科(高职)批、体育专科(高职)批、普通专科(高职)批。强基计划在所有批次前提前录取,已经被强基计划录取的考生,不再参加后续高考志愿的投档录取工作。
1.投档模式分为非平行志愿和平行志愿两种。
(1)非平行志愿
普通类依据“根据志愿,从高分到低分,按比例投档”的原则,按照考生投档排序位次和高校确定的调档比例进行投档,调档比例原则上控制在120%以内,凡投档数按比例计算不是整数的,向下取整。
按照有关规定,将提前批艺术类中高考总成绩、省级统考成绩(戏曲类使用省际联考成绩)及校考成绩均符合条件的生源提供给招生院校,招生院校按照有关规定和要求录取。
(2)平行志愿
依据“考生之间,分数优先;考生志愿,遵循顺序”的原则,按照考生投档排序位次和高校确定的调档比例进行投档。凡投档数按比例计算不是整数的,向下取整。
2.按照教育部规定,往年被面向脱贫地区专项计划录取后放弃入学资格或退学的考生,不再具有面向脱贫地区专项计划录取资格。
3.已经录取的考生不再参加后续志愿投档录取。
4.所有高考加分项目及分值均不得用于高校不安排分省招生计划的艺术类专业、高水平运动队、高校专项计划等招生项目。
28.投档时,考生总成绩相同时如何排序?
(1)普通类
普通类考生根据考生高考总成绩排序,如考生高考总成绩相同时按以下规则排序:依次按考生语文数学两科之和、语文或数学单科最高成绩、外语单科成绩、首选科目单科成绩、再选科目单科最高成绩、再选科目单科次高成绩由高到低排序。
(2)艺术类
使用省级统考成绩作为专业成绩录取的艺术类专业,在考生高考总成绩、省级统考专业成绩分别达到我省当年录取控制分数线的前提下,根据考生综合成绩排序。考生综合成绩相同时,按照高考总成绩进行排序,排序规则按普通类同分排序规则依次比较,由高到低排序。
综合成绩计算公式如下:
艺术类综合成绩=高考总成绩×50%+(专业省级统考成绩×2.5)×50%(保留两位小数)。综合成绩满分750分。
备注:艺术类专业省级统考成绩满分均为300分。
艺术类校考、戏曲联考的考生排序规则按照招生院校的相关要求执行。
(3)体育类
在考生高考总成绩、专业成绩分别达到我省当年录取控制分数线的前提下,根据考生综合成绩排序。考生综合成绩相同时,按照高考总成绩进行排序,排序规则按普通类同分排序规则依次比较,由高到低排序。
综合成绩计算公式如下:
体育类综合成绩=高考总成绩×40%+(专业成绩×7.5)×60%(保留两位小数)。综合成绩满分750分。
备注:体育专业成绩满分100分。
29.高校录取时,普通高中学生综合素质评价档案如何使用?
我省2025年普通高校录取时,将普通高中学生综合素质评价档案提供给高校,作为高校录取的重要参考,其具体使用办法由高校在招生章程中向社会公布。
高招云直播