发布日期:2025-02-19 来源: 海南省考试局
【字体:大中小】 打印
海南省考试局关于做好2025年初中学业
水平考试单报生报名工作的通知
各市、县、自治县教育局:
为做好2025年初中学业水平考试(以下简称“中考”)单报生报名工作,现将有关事项通知如下:
一、报名对象和条件
(一)外回考生。我省户籍但外省学籍,回琼参加中考的九年级学生在户籍所在市县中招办报名。
(二)往届生(非应届毕业生)。我省户籍的往届初中毕业生在户籍所在市县中招办报名;户籍不在我省,但参加过当年我省中考的往届初中毕业生在原初中毕业学校所在市县中招办报名。
(三)户籍、学籍均不在我省的高层次人才子女。已调入我省各类用人单位工作(聘期5年以上)且被我省认定为A、B、C、D、E五类高层次人才,其子女户籍和学籍未转入我省的,可在其聘用单位所在市县中招办报名参加中考。
已在各类高级中等学校(中等职业学校、普通高中)和高等学校(五年一贯制学生)注册就读并建立学籍(含普通高中退学、开除等非正常在校学籍状态)的学生不得报名参加中考。
二、报名时间和方式
2025年2月28日8:00-3月10日18:00为考生申请报名时间段,3月17日为各市县中招办审核截止时间。
符合条件的上述三类单报生在海南省中招管理系统(网络地址:https://zz.ehnks.cn/hnzk/)点击界面的“考生用户登录”,待页面跳转后再点击“单报生申请报名”入口进行线上申请报名,不接受现场报名。
三、线上报名所需材料
(一)外回考生:
1.户口簿(首页、户主页、监护人页、学生本人页扫描件)。
2.学籍卡(从全国中小学生学籍信息管理系统中下载打印、加盖学校公章后的扫描件)。
3.海南省外回考生报考中考承诺书(见附件2)扫描件。
4.市县中招办规定其他证明材料扫描件。
(二)往届生(非应届毕业生):
1.户口簿(首页、户主页、监护人页、学生本人页扫描件)。
2.初中毕业学校发放的毕业证扫描件。
3.市县中招办规定的其他证明材料扫描件。
(三)户籍、学籍均不在本省的高层次人才子女:
1.户口簿(首页、户主页、监护人页、学生本人页扫描件)。
2.学籍卡(从全国中小学生学籍信息管理系统中下载打印、加盖学校公章后的扫描件)。
3.法定监护人高层次人才认定书扫描件。
4.现单位聘用劳动合同扫描件。
5.人社部门调动审批表扫描件(非必备)。
6.市县中招办规定其他证明材料扫描件。
以上三类单报生申请报名时均需上传考生本人标准头像近照电子照片,规格为:300像素(高)*225像素(宽),照片大小范围10KB-100KB,JPG格式。
四、报名须知
(一)严格规范操作。为确保报名信息正确提交,请考生通过电脑浏览器访问海南省中招管理系统,避免使用手机操作。考生应在规定的时间段内提交报名申请,逾期则系统功能关闭,不再接受考生报名申请。考生申请报名时需按系统提示一次性完整提交相关个人信息和附件材料,同时应选择体育选考项目一并提交。报名所需附件材料一律以扫描件(JPG格式)上传,材料原件和扫描件电子版考生自行留存备查。考生报名申请成功提交至少1个工作日后,可根据报名时提交的姓名和证件号信息查询审核进度。如审核未通过需要补充或修改相关报名材料信息的,应及时重新申请报名。
(二)妥善保管登录密码。考生报名申请审核通过后,系统将分配准考证号并生成初始登录密码,考生应及时修改初始密码并妥善保管修改后的密码,严防信息泄露或被篡改。如考生密码丢失或遗忘,考生本人或监护人可向报名所在市县中招办申请密码重置。
(三)强化诚信报考意识。考生应诚信报考,确保线上提交的报名材料真实有效。省考试局将联合有关部门,通过大数据核查方式对考生提交的信息进行核查验证,对于在报名时使用虚假或失效的材料获得我省中考资格的学生,一经查实即取消其报名考试资格。
(四)及时关注考试安排。考生报名申请审核通过后,报名地市县中招办将会通知考生领取准考证、线下复核报名材料原件时间以及参加体育考试、理化实验操作考查等近期相关考试安排,请考生务必保持报名信息使用的手机等通讯工具畅通,以便及时获取相关信息。
(五)免交中考报考费用。根据省财政厅、省物价局《关于取消一批教育考试考务费项目的通知》(琼财非税〔2016〕1080号)规定,考生参加中考免交报名、考试费用,中考考务工作所需经费由同级财政予以保障。
五、工作要求
(一)各市县教育局要高度重视单报生中考报名工作,进一步完善工作机制,强化责任落实。报名时间段内工作日要安排专人负责接听咨询电话、接待来访人员和线上报名信息审核等工作。报名审核未通过的及时告知考生需补充(修改)的材料或未通过的原因,指导考生按规定进行报名。
(二)各市县教育局考试招生部门和学籍管理部门要进一步强化工作协同,对单报生的初中学籍信息或初中毕业信息需通过全国学籍系统内的“全省学生查询”“全国学籍查询”等功能进行查验核实,严把报考资格审查关。
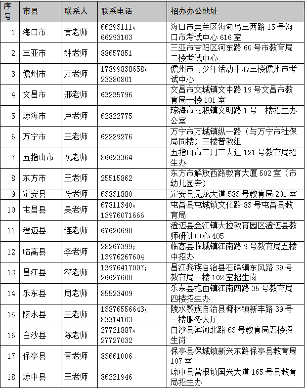
附件:1.各市县中招办联系信息一览表
2.海南省外回考生报考中考承诺书
海南省考试局
2025年2月18日
(此件主动公开)
附件1
各市县中招办联系信息一览表

附件2
海南省外回考生报考中考承诺书
本人已认真了解海南省外回考生参加中考的有关规定,现郑重承诺:
一、保证本人未在学籍地报名参加当地中招录取考试。
二、保证在2025年海南省中考报名时所填写的报考信息、上传的电子照片以及所提交的各项证件材料等均为真实有效。
如违反以上承诺,我自愿接受考试招生部门按规定作出的取消考试或录取资格的处理。
考生签字:
考生监护人签字:
联系电话:
年 月 日
| 附件: | |
高招云直播