广西职业技术学院
2025年高职对口中职自主招生简章
(学校代码11773)
为切实做好我校2025年高职院校对口中职自主招生(以下简称高职对口)工作,根据《教育部办公厅关于进一步完善高职院校分类考试工作的通知》(教学厅函〔2021〕36号)和《自治区招生考试院关于做好我区2025年高职院校分类考试招生工作的通知》(桂考院〔2024〕189号)文件精神,结合学校实际情况,特制定本招生简章。
一、联合测试
我校是“2025年广西高职高专招生联盟”成员院校(联盟院校名单见附件),按照“整体策划、统一申报、现场笔试、成绩互认”的原则,开展高职院校分类考试招生联合测试工作,取得联合测试成绩的考生才具备被我校录取的资格。
二、考生申报
(一)申报条件
已报名参加我区2025年普通高校招生考试,且符合《自治区招生考试院关于印发广西2025年普通高校招生考试报名工作规定的通知》(桂考院〔2024〕189号)中高职对口招生报名条件的考生。
(二)申报时间
2025年2月20日9:00—3月8日18:00。
(三)申报流程
网上申报→网上缴费→网上打印准考证。
(四)申报方法
1.电脑端报名
登录广西招生考试院网站(https://www.gxeea.cn/)点击“考试报名—2025 年广西高职高专分类考试招生联合测试申报系统”,按要求填写申报信息。
登录我校招生信息网(https://zsw.gxzjy.edu.cn/)点击首页“广西2025年高职单招/高职对口招生正在进行中”滚动大图链接进入“广西公办高职高专院校招生分类考试招生申报系统”,按申报系统要求填写申报信息。
2.手机端报名
考生使用智能手机登录广西高职高专招生网站 (http://www.gxzslm.cn/)点击“2025年广西高职高专分类考试招生联合测试申报系统”,按要求填写申报信息。
(五)缴费
根据自治区物价局、财政厅、教育厅的批复(桂价费函〔2014〕113号),高职对口测试报考费110元/人(收费标准:报名费30元/人,考试费40元/科·人*2科)。
报考费用于联合测试申报、测试及评分等组织工作,考生通过网上支付的方式缴纳。联合测试报考费用统一由柳州职业技术大学代章代收。缴费截止时间:2025年3月8日18:00。
考生按规定填写申报信息并足额缴费后,不予办理撤销申报和退款手续。
(六)打印准考证
考生申报成功后,于2025年3月20日9:00—3月23日9:00,再次登录广西高职高专招生网(https://www.gxzslm.cn/)点击进入“2025年广西高职高专分类考试招生联合测试申报系统”,打印准考证。
三、测试安排
所有报考广西高职高专分类考试招生院校的考生必须参加2025年广西公办高职高专院校招生联盟统一组织的联合测试并取得相应测试成绩。
(一)测试时间
2025年3月23日9:00—11:00。
(二)测试方式及内容
1.测试实行“文化素质+职业技能”的考试评价方式,测试以现场笔试的方式进行,测试题为标准化试题,采用标准化答题卡答卷。
2.高职对口测试由文化素质和职业技能等内容组成,满分为600分,考试时间120分钟。其中:
(1)文化素质:包括语文、数学、英语,共3门科目,每门100分,共300分。
(2)职业技能:包括专业能力和技术技能等内容,共300分。
高职对口招生的考生在校学习期间获得相关奖项之一的(见第“四”条,第“(二)”点,第“1”小点“对口免试生条件”),可向联盟提出“对口免试生”资格认定申请,如审核通过,职业技能成绩按满分计,但须参加联盟组织的联合测试(以下简称“对口免试生”)。
(三)测试地点
联合测试在全区14个地级市及部分县级市、县设置考试考点(另设3个备用考点),考点和考场由申报系统按照考生所在区域自动安排,具体信息以准考证为准。
(四)入场要求
考生持本人有效居民身份证等有效证件、准考证及必要的考试文具。考生在考试前30分钟可以进入考场,将证件放在桌面,由监考员核对考生身份证及准考证。测试正式开始15分钟后,考生不能进入考场。本次考试不得提前交卷。
四、测试成绩
(一)计分办法
高职对口招生联合测试总成绩由联合测试成绩和加分组成,其中联合测试成绩由文化素质测试成绩(语文、数学、英语三门科目,各占100分,满分为300分)、职业技能测试成绩(满分为300分)和加分组成。
即:总成绩=文化素质测试成绩+职业技能测试成绩+加分。
(二)免试及加分政策
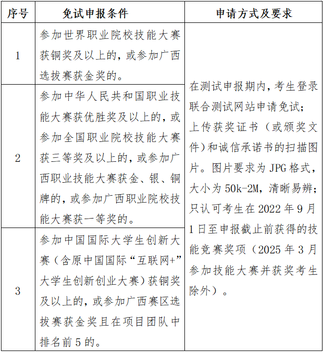
1.对口免试生条件
符合报考条件,在学校学习期间获得如下奖项之一的考生,经审核被认定为“对口免试生”的,职业技能成绩按满分计。

2.加分政策
符合加分条件的考生,按规定申报、审核,经公示无异议后,加分分值计入总成绩。

说明:①表中加分项目及加分标准仅适用于本次联盟院校的高职对口测试;②同一考生符合多项加分条件的,只按其中最高一项加分分值计入总成绩;③获得“对口免试生”资格的考生,按照上述加分项目的“第4点”加分分值计入总成绩。
3.材料提交
符合条件并申请免试、加分资格的考生,应在报名时提交符合条件的证明材料。考生在报名后至3月30日前获得免试条件中规定的奖项(以教育厅相关文件为准),可以在3月30日前按要求补充材料申请免试资格,联盟将按照教育厅下达的获奖文件开展审核工作后,公布获得免试资格的考生名单。考生未在规定时间内按要求提交有关证明材料的,视为自动放弃资格,逾期不再受理。
经联盟院校统一评审认定免试资格及加分,于2025年3月18-29日在广西高职高专招生网站(https://www.gxzslm.cn/)公示。
(三)成绩查询
2025年4月1日后,联合测试成绩及成绩的一分一档表在广西高职高专招生网(https://www.gxzslm.cn/)进行公布,供考生填报志愿时参考。
没有参加联合测试或测试总成绩低于广西招生考试院划定的录取最低控制线考生,不予录取。
五、部分专业要求
由于行业特点,报读广告艺术设计专业的考生,要求无色弱、无色盲;报读烹饪工艺与营养专业的考生,要求无传染病、无色盲;报读室内艺术设计、智能制造装备技术的考生,要求无色盲。
六、志愿填报
所有考生均须填报志愿,没有填报志愿的考生视为放弃录取资格。
考生于2025年4月11日10:00至13日10:00登录“广西招生考试院”网站“系统导航—志愿填报—2025年普通高校招生志愿填报系统(分类考试招生)”进行填报。首次登录时,根据系统登录提示登录系统,成功登录后须按照提示完善基本信息。
志愿模式为平行志愿,每个考生最多可填报20个院校专业组志愿,每个院校专业组内最多填报20个专业,并可选择是否服从专业组内专业调剂。
正式投档录取结束后,自治区招生考试院将根据招生计划完成情况设置征集志愿,并在“广西招生考试院”网站公布,未被录取的考生可于2025年4月24日10:00至25日10:00登录“广西招生考试院”网站志愿填报系统填报征集志愿。征集志愿仍实行平行志愿。
七、录取
(一)录取时间
投档录取时间:2025年4月17日至23日。
征集志愿投档录取时间:2025年4月25日至27日。
投档录取时间如有变化,以广西招生考试院公布为准。
(二)录取原则
1.报考我校高职对口招生的考生必须参加2025年广西公办高职高专院校招生联盟统一组织的联合测试并取得相应成绩。没有参加联合测试、成绩为零或总成绩未达广西招生考试院划定的录取最低控制线的考生,不予录取。
2.我校采取“专业优先”的录取原则。将进档考生按照第一专业志愿分类排序,先按第一专业志愿考生的总成绩从高分到低分排序(总成绩相同的,按本简章的成绩排序规则执行)录取;如有未完成计划的专业,则从未录取的考生所填报的第二专业志愿中从总成绩高分到低分排序录取,以此类推。
3.如所有专业志愿均检索完成,仍有未完成招生计划的专业,再从未录取且“服从专业组内专业调剂”的考生中,按总成绩从高分到低分排序调剂至还有剩余计划的专业。若无法满足考生专业志愿且“不服从专业组内专业调剂”,作退档处理。
4.根据招生专业计划缺额和考生专业志愿情况,在确保公平公正的前提下,经广西招生考试院批准同意后进行专业计划调整,以尽量满足考生专业志愿。
(三)录取结果查询
2025年4月24日10:00起,考生可登录广西招生考试院网站(https://www.gxeea.cn/)录取查询栏目或者登录2025年高考网上报名系统查询录取结果。
(四)录取名单公示
录取名单经自治区招生考试院审核通过后,于2025年4月28日前在我校招生网站(https://zsw.gxzjy.edu.cn/)进行公示,公示10个工作日后,按规定发放录取通知书,公示的信息保留至2025年底。
(五)发放录取通知书
我校将于8月将录取通知书寄至考生高考报名时填写的通信地址,请考生保持通讯畅通,及时查收。
八、重要提示
(一)已被高职高专分类考试招生录取的考生不得参加2025年普通高校招生统一考试录取或其他专科层次的分类考试招生录取。未被录取的考生,可以继续参加广西2025年普通高考统考或其他分类考试招生录取。
(二)考生高考报名结束后,自治区招生考试院将建立考生电子档案库并上报教育部,按教育部有关规定,考生电子档案库一经上报,任何人不得擅自更改。由此建议考生在高考报名后至大学学籍注册前不要更改姓名、民族、出生日期(变更身份证号码)、手机号码等信息,否则可能出现的无法参加考试、录取和学籍电子注册等后果均由考生自行承担。
(三)遵纪守法,严惩违规。对在联合测试中被认定为违规的考生和工作人员,将按《国家教育考试违规处理办法》(中华人民共和国教育部令第33号)、《普通高等学校招生违规行为处理暂行办法》(中华人民共和国教育部令第36号)进行处理,并将违规事实处理结果报送自治区招生考试院进行后续处理。如违规行为触犯了《中华人民共和国刑法修正案(九)》,将由司法机关依法追究刑事责任。
九、学校概况
学校名称:广西职业技术学院
学校代码:11773
办学层次:高职(专科)
办学类型:公办高等职业学校
学习形式:全日制
学校地址:广西南宁市江南区明阳大道19号
学校网址:http://www.gxzjy.edu.cn/
招生网址:https://zsw.gxzjy.edu.cn/
招生电话:0771-4213131 0771-4212461
传 真:0771-4213255
监督电话:0771-4213479
颁发学历证书的学校名称:广西职业技术学院
证书类型:普通高等学校毕业证书
十、其他
(一)我校不委托任何中介机构或个人进行招生录取工作,凡以我校名义进行非法招生等活动的中介机构或个人,我校将依法追究其责任。望考生和家长不要轻信任何中介机构或个人的非法招生诈骗行为。
(二)本简章若与国家法律法规和上级有关政策不一致,以国家法律法规和上级有关政策为准。学校以往有关招生工作的要求、规定如与本简章有冲突,以本简章为准。
(三)本简章的解释权属广西职业技术学院招生与就业服务中心。
附录:1.广西职业技术学院2025年高职对口中职自主招生专业一览表
2.广西公办高职高专院校招生联盟2025年高职分类考试招生联合测试院校成员名单
3.2025年广西高职高专分类考试招生成员院校名单
附录1
广西职业技术学院
2025年高职对口中职自主招生专业一览表

最终招生计划以广西教育厅审定为准。
附录2
广西公办高职高专院校招生联盟2025年高职分类考试招生联合测试院校成员名单

附录3
2025年广西高职高专分类考试招生成员院校名单
(共享成绩)

高招云直播