







招生章程
分类考试
安徽工商职业学院


一、学校全称
安徽工商职业学院
二、办学层次
高职(专科)
三、办学地址
双凤校区:安徽省合肥市双凤经济开发区金宁路北16号
庐阳校区:安徽省合肥市庐阳区砀山路233号
四、办学类型
公办普通高等职业学校
五、专业学院联合培养学校
1.安徽工商职业学院智能制造专业学院
联合培养学校:阜阳科技工程学校,公办中等职业学校
办学地址:安徽省界首市界光路160号
2.安徽工商职业学院财经商贸专业学院
联合培养学校:安庆大别山科技学校,公办中等职业学校
办学地址:安徽省安庆市岳西县天堂西路58号
3.安徽工商职业学院电子信息专业学院
联合培养学校:太湖职业技术学校,公办中等职业学校
办学地址:安徽省太湖县新城晋湖路340号
六、招生专业及计划

七、志愿填报办法及时间
已报名参加安徽省2025年分类考试招生且文化素质测试达到安徽省合格线的考生,于2025年3月6日10:00至3月10日16:00登录gkbm.ahzsks.cn填报志愿。志愿填报流程详见省教育招生考试院网站(www.ahzsks.cn)公告栏或安徽省教育招生考试院微信公众号。
1.普通高中毕业生可填报我校2025年分类考试招生专业中的四个专业志愿和一个专业服从志愿;
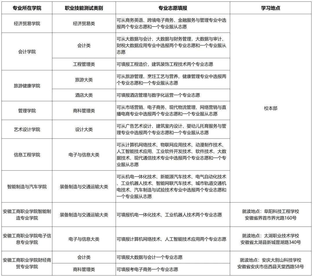
2.中职毕业生专业志愿填报遵循“同一职业技能测试类别可兼报,不同职业技能测试类别不可兼报”的原则,考生最多可在同一职业技能测试类别内选择两个专业志愿和一个专业服从志愿。具体职业技能测试类别和专业志愿设置如下:

▲点击放大查看
3.专业服从志愿,调剂范围仅限同考试类型的招生专业。未填报专业学院计划的退役军人,不能调剂至专业学院。
4.被高职专业学院招生计划录取的考生,须在对应培养地完成学业。
八、入学测试办法
分类考试招生实行“文化素质+职业技能”的考试评价方式。文化素质测试由省教育招生考试院统一组织。文化素质测试合格者,普通高中毕业生、具有高中阶段学历或同等学力及以上的社会人员参加我校组织的职业适应性测试,中职学校、中等技工学校等中等职业学校毕业生参加我校组织的职业技能测试。
经安徽省考试院资格审核通过的退役军人考生,如报考退役军人专项计划,则免于参加文化素质测试,直接参加我校组织的专项测试;如报考其它普通计划,则必须要参加文化素质测试,并根据其毕业类型参加我校的职业适应性测试或职业技能测试。
(一)测试内容、方式、分数构成

1.文化素质测试
报考我校的所有考生(退役军人专项计划除外)均必须参加文化素质测试,文化素质测试由省考试院统一组织命题,统一划定合格线,各市(县)招生考试机构负责组织实施。文化素质测试包括语文、数学、英语三科内容,卷面分值为 300 分,测试时间为2025 年2月23日 9:00-11:30。
报考退役军人专项计划的退役军人不参加文化素质测试,直接参加我校组织的专项测试。
2.职业适应性测试(除中职毕业生以外的其他考生参加)
职业适应性测试主要考核考生未来从事生产、建设、服务、管理等一线工作所必备的基本职业素质,包括思想政治、自我认知与管理、信息采集与处理、表达与沟通、职业倾向等。总分300分。
3.职业技能测试(中职毕业生参加)
主要考核考生综合专业能力和岗位技能、通用技术等,包括专业能力测试和技术技能测试。专业能力测试以教育部发布的中职专业教学标准中核心专业知识为基本依据,采用笔试考试,重点考察综合专业能力。技术技能测试以教育部发布的中职专业教学标准中核心技术技能为基本依据,以操作考试为主,充分体现岗位技能、通用技术等内容,总分300分,其中专业能力150分,技术技能150分。我校按照专业大类,针对不同生源群体,制定相应职业技能测试方案。
职业适应性测试或职业技能测试具体测试方式、要求、内容等,详见学校官网公布的《安徽工商职业学院2025年分类考试招生测试大纲》。
4.分数构成
考生入学测试总分=文化素质测试分数+职业适应性测试(或职业技能测试)分数
(二)测试时间与地点


▲点击放大查看
特别说明:我校职业适应性测试或职业技能测试在3月22日和3月23日上、下午各安排一场,共计四场,考生可根据实际需要任选一场参加测试即可。
(三)校考缴费与准考证领取

1.参加文化素质测试考生,在省考试院规定的时间登录gkbm.ahzsks.cn自行打印文化素质测试准考证,具体安排和操作办法请关注省考试院网站和微信公众号。
2. 报考我校且文化素质测试合格的考生,2025年3 月14日10:00—3月21日12:00登录安徽工商职业学院网站(http://www.ahbvc.edu.cn)进行网上缴费并打印准考证。根据《安徽省发展和改革委员会 安徽省财政厅关于普通高校招生报名考试费等收费标准的复函》(皖发改价费函〔2024〕363号)精神,每生收取校考报名考试费60元。革命老区建档立卡贫困家庭考生免收校考测试费。
不能进行网上缴费和打印准考证的考生可在2025年3月19日- 21日(8:30-16:00)携带考生本人身份证原件到安徽工商职业学院双凤校区学生处进行现场缴费,领取准考证。校考测试必须携带本人准考证和身份证。
(四)成绩公布及复核办法

1.文化素质测试成绩
由省考试院统一发布,具体查询办法请关注省考试院网站及微信公众号。
2.学校测试成绩
(1)成绩查询:2025年3月27日前公布考生校考成绩,考生可登录学校分类招生考试报名平台(http://zsbm.ahbvc.edu.cn)查询。
(2)成绩复核:如对分数有疑问可申请查分、复核。申请时间为:3月28日—29日16:00。
查分只查漏改、漏统、错统,宽严不查。复核申请通过邮箱ahbvczsb@163.com提交。
(五)录取成绩

文化素质测试合格的考生,依据考生入学测试总分进行录取。
九、录取办法
(一)录取规则

学校严格执行教育部“三十个不得”招生工作禁令以及安徽省教育厅相关工作要求,在招生工作中全面落实“阳光工程”,主动接受社会监督。严格执行招生工作“六公开”、“六不准”,坚持公平、公正、择优录取的原则。
1.预录取规则
(1)面向普通高中计划
根据我校面向普通高中招生计划数,按照“分数优先,遵循志愿”的原则进行录取。录取时以“文化素质测试成绩+职业适应性测试成绩”总分从高分到低分依次录取,若总分相同,则按职业适应性测试分数高低排序。
(2)面向中职计划
根据我校面向普通中职各招生类别专业招生计划数,按照“分数优先,遵循志愿”的原则,按专业分别录取。录取时以“文化素质测试成绩+职业技能测试成绩”总分从高分到低分依次录取,若总分相同,按职业技能测试分数高低排序;若职业技能测试成绩依然相同,再按专业能力测试成绩高低依次录取。
2.递补预录取规则
根据《安徽省教育厅关于做好2025年高职院校分类考试招生工作的通知》(皖教秘高〔2024〕141 号)和《安徽省2025年高等职业院校分类考试招生和应用型本科高校面向中职毕业生对口招生工作实施办法》(皖招考〔2024〕55号),按分类考试招生总计划的120%确定预录取考生名单;预录取结束后,针对入学测试成绩有效且未被预录取的考生,按不超过分类考试招生总计划的30%确定递补预录取考生名单(具体比例,结合生源报考情况确定)。递补预录取遵循与预录取相同的录取规则。
3.专项计划录取办法
退役军人专项计划实行单列计划、单独考试、单独录取。报考退役军人专项计划的考生,遵循“志愿优先”原则,按照专项测试成绩,从高到低进行录取;报考普通计划的退役军人考生,须参加文化素质测试考试,并按普通高中毕业生或中职毕业生入学测试及录取办法执行。
继续实施高职(高专)院校招收革命老区建档立卡贫困家庭学生专项计划。实行单列招生计划、单独录取,做到志愿优先、专业优先、应录尽录。
4.实施技能拔尖人才免试招生录取
对于文化素质测试合格且符合下列条件的考生,报考相关对口高职(专科)专业的,经省教育厅核实资格,招生院校考核公示,并在教育部阳光高考平台公示后,可免试录取。
(1)获得全国职业院校技能大赛、世界技能大赛、中华人民共和国职业技能大赛(国家级一类大赛)三等奖及以上(或前10名)以及全国职业院校技能大赛、世界技能大赛安徽省选拔赛和安徽省职业院校技能大赛(中职组)一等奖的中职学校、中等技工学校应届毕业生;
(2)获得2024 年世界职业院校技能大赛争夺赛铜奖及以上的中职学校、中等技工学校应届毕业生;
(3)具有高级工或技师资格(或相当职业资格),获得县级劳动模范或先进个人称号的在职在岗中职学校毕业生。
符合条件的考生填写《免试申请表》,并附相关材料(获奖证书、高级工证书或职业资格证书、获劳动模范或先进个人称号文件材料等),于3月16日前提交至我院招生办公室用于资格审核,具体流程请登录我校招生信息网(http://www.ahbvc.cn/zsb/)。
(二)计划调整原则

录取过程中,在不突破招生总计划和确保公平公正的基础上,结合学校办学条件、生源报考情况等,对专业间计划或面向普通高中毕业生、面向中职毕业生间计划作相应调整。
(三)录取确认

1.学校预录取:2025年4月1日前,我校招生信息网公示预录取及递补预录取考生信息。
2.预录取考生录取确认:预录取考生须在2025年4月8-11日登录网站gkbm.ahzsks.cn进行录取确认,选择我校进行录取确认,确认后即被我校正式录取。
3.递补预录取考生录取确认:预录取考生网上录取确认结束后,省考试院汇总并统一公布未完成计划且接受递补录取考生院校信息,如预录取考生网上确认后我校分类考试招生总计划100%完成,则不参加递补录取确认。
2025年4月14日-15日,递补预录取名单中的考生登录gkbm.ahzsks.cn,选择我校进行递补录取确认,未在规定时间选择我校进行递补录取确认的考生视为放弃录取资格。已被预录取的考生,不论其是否确认录取,都无法参加递补录取确认。
考生只能选择一所院校确认录取,一经确认,任何人不得更改。确认录取的考生不得再参加普通高校招生统一考试。放弃录取资格和未被录取的考生,可参加普通高校招生统一考试。
十、相关事宜
(一)奖贷助补免政策:与普通高考学生享同等奖贷助补免政策入学待遇:分类考试招生录取学生的毕业证书、学费标准、奖助学金、日常教学管理等与参加普通高考录取学生完全一致。
(二)身体健康状况要求:应符合教育部和卫生部颁布的《普通高等学校招生体检工作指导意见》要求。
(三)学费标准:学费、住宿费按照皖价费〔2006〕240号和教计〔2006〕15号核准的标准执行。收费标准如有变更,以安徽省发展改革委员会、安徽省财政厅核准的最新收费标准执行。
住宿费:6人间,800元/学年。
(四)学籍管理
学生按规定时间办理入学手续后,按照《普通高等学校学生管理规定》及学校相关规定注册学籍,做好学籍管理工作。
(五)毕业证书:完成学业经考核合格,颁发普通全日制专科毕业证书
毕业证书类型:普通高等学校学历证书
颁发证书学校名称:安徽工商职业学院
十一、其他须知
(一)安徽工商职业学院招生信息网(网址:
https://www.ahbvc.edu.cn/zsb/)是我校相关招生考试、录取信息发布的唯一渠道,请广大考生主动及时关注,考生因个人未及时关注相关信息造成后果的由考生本人承担。
(二)分类考试招生期间,我校可能通过短信平台发布提示,请确保报名填报的手机畅通。
(三)在报名、考试中违规的考生及有关工作人员,严格按照《国家教育考试违规处理办法》和教育部有关文件规定处理;涉嫌违法的,移送司法机关,依照《中华人民共和国刑法》等追究其法律责任。
(四)本校严格执行国家招生政策,坚决杜绝任何形式的有偿招生,坚决杜绝本校教职工参与任何中介机构或辅导机构教学、讲座等活动。以学校名义进行非法招生宣传、培训等活动的中介机构或个人,本校将依法追究其责任。学校举报电话:0551-65658122,举报信箱:ahbvcxf@126.com。安徽省教育招生考试院举报电话:0551-63619961,举报信箱:jiancha@ahedu.gov.cn。
(五)考生一经报考我校相关专业,即视为已知晓并自愿遵守我校招生章程相关规定。
十二、联系方式
(一)咨询电话:
0551-65684886
0551-65659302
(二)学校网址:
https://www.ahbvc.edu.cn
学校官方咨询QQ群:1019269261
本章程由学校招生委员会负责解释。
特别提醒:本章程未尽事宜见我校网站。所有招生信息与通知,均通过我校网站或短信平台发布与提示。请考生及时关注我校招生信息网并关注“安徽工商职业学院招生办”微信公众号,保持报名手机畅通。如有其他需要了解的信息,可通过校园官网浏览查询。

编辑 | 安徽报考指南
复审 | 经牛
终审 | 朱玲
©安徽工商职业学院招生办
版权归原作者所有


精彩回顾


点
阅读原文查看电子书
高招云直播