2025年自主招生
“免笔试,面试入学”
公告
上海工商外国语职业学院
01 招生计划

注:1.无男女比例限制。
注:2.艺术类专业:艺术设计(少儿美术)、视觉传达设计、环境艺术设计与普通类专业不得兼报。
02 “免笔试,面试入学”申请流程
1.凡报考我校且符合下表所列条件之一的考生,须在上海教育考试院成功填报志愿后,于2025年3月7日-9日内完成网上证书材料上传,上传入口:登录我校官方网站(www.sicfl.edu.cn)主页点击“2025年自主招生”浮标进入完成。经我校审核通过的考生,我校将以网上公示形式告知。
2.审核通过的考生请于2025年3月14日(周五)9:00-11:00到观海路505号4号楼1楼外语情景实训中心领取“免笔试面试准考证”并于当日按规定参加面试。
3.我校“免笔试,面试入学”考试总分为200分。其中综合面试满分为180分,内容根据本校及专业特点决定,同时参考上海市普通高中阶段(含中专、职校和技校)学生综合素质评价信息进行综合评定,给予考生相应的得分。综合素质评价满分为20分,对于没有综合素质评价信息的考生,则由本人提供相关的信息材料,作为面试时的素质评价参考依据(详见我校2025年专科层次依法自主招生校测实施方案)。
4.面试录取人数不超过公布计划数的50%,面试成绩合格的考生在我校网站(www.sicfl.edu.cn)上进行公示,经公示无异议后发放录取通知书。
5.面试成绩合格且公示无异议后的考生不得参加2025年3月22日(周六)上午8:30开始的选拔测试。
6.面试材料审核不通过或面试不合格的考生,凭笔试准考证可参加2025年3月22日(周六)上午8:30开始的选拔测试。

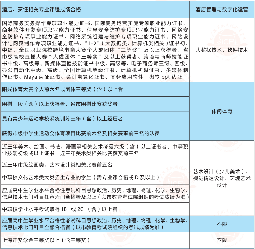
符合下表中一项条件者可报名参加“免笔试,面试入学”考试




除以上条件外,根据综合素质评价信息反映特别优秀者,可申请“免笔试、面试入学”考试,根据所报考专业类别实际要求,由招生工作领导小组进行鉴定


SICFL
高招云直播