
2025年分类考试招生
报考攻略
西安医学高等专科学校



2025年分类考试招生
已正式拉开帷幕
如何打开医专大门
快跟着我的步伐
一起看看吧!
01 网上申请
1
手机端

扫描下方二维码,向我校提出申请

进入网上申请页面

输入正确的考生信息
点击申请

申请成功


2
电脑端

电脑登录
陕西省国家教育考试综合管理平台
https://www.sneac.edu.cn/
在陕招生代码:8148
1

2

3

4

剩余步骤同手机端
密码丢失怎么办?
1
方法一

登录陕西招生考试信息网服务平台
通过短信手机号验证、密保
恢复初始密码
登录网址:
https://www.sneac.edu.cn/pageone.html
点击学生登录


点击忘记密码


通过验证找回密码

2
方法二

询问本人班主任或当地教育部门。
温馨提示
成功申请我校的同学请在6个小时后
登录我校综合评价管理系统
填报专业志愿、缴纳报名费
并打印报名表、准考证
02 填报专业
确认信息、填报专业、缴纳报名费
选择考试时间、打印报名表、准考证
都在这里进行!

扫描上方二维码进入填报系统
或
复制下方链接粘贴至浏览器打开填报系统:
https://xayzpc.sxlzsoft.com/
可点击下方图片放大查看步骤
01

输入身份证号及密码和验证码点击登录(初始密码:xs+身份证后六位),登录成功修改密码并牢记它
02

在左侧点击填写报考资料
03

填写考生基本信息,完成点击下一步
04

选择专业、是否服从调剂,完成点击保存信息
05

预览报名表,检查无误后点击提交
06

点击打印或下载报名表后点击缴纳报名费
07

点击在线扫码支付,微信支付缴纳报名费
08

支付成功后,点击支付完成
09

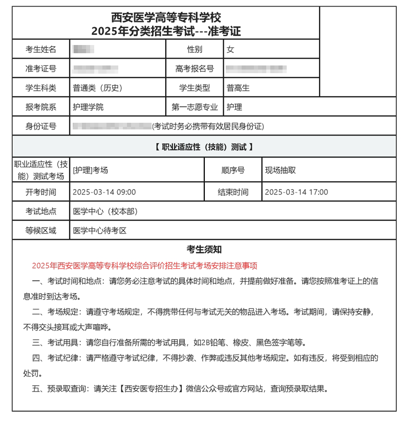
点击打印准考证
10

点击去打印
11

选择测试考核时间,并提交信息
12

点击我同意
13

点击打印或下载准考证
14

填写录取通知书邮寄地址并确认

小贴士
Xiaotieshi
请同学们根据自己所选择的时间,
提前规划出行方式
按时参加测试,来校时请带好
二代身份证原件、准考证、报名表!

来医专必带物品


准考证

报名表

身份证原件
03 联系我们
请成功申请我校的同学
及时联系“目前就读学校”
所在地的负责老师
获取更贴心的服务
点击上方图片
联系所在地负责老师

往
期
回
顾

REVIEW
·2025年分类考试招生资讯
·2025年分类考试招生报考流程


END

编辑|谭海权
审核|刘姣
高招云直播


