赤峰应用技术职业学院
学生实习管理办法(试行)
根据教育部等八部门关于印发《职业学校学生实习管理规定》教职成〔2021〕4号文件的通知及内蒙古自治区教育部门有关文件精神,为进一步规范我院学生实习管理工作,特制定本办法。
第一章总则
第一条为规范和加强职业学校学生实习工作,维护学生、学校和实习单位合法权益,提高技术技能人才培养质量,推进现代职业教育高质量发展,更好地服务产业转型升级,依据《中华人民共和国教育法》《中华人民共和国职业教育法》《中华人民共和国劳动法》《中华人民共和国安全生产法》《中华人民共和国未成年人保护法》《中华人民共和国职业病防治法》及相关法律法规、规章,制定本办法。
第二条本办法所指职业学校学生实习,是指实施全日制学历教育的中职学校、高职专科学校、高职本科学校(以下简称职业学校)学生按照专业培养目标要求和人才培养方案安排,由职业学校安排或者经学校批准自行到企(事)业等单位进行职业道德和技术技能培养的实践性教育教学活动,包括认识实习和岗位实习。
认识实习指学生由学校组织到实习单位参观、观摩和体验,形成对实习单位和相关岗位的初步认识的活动。
岗位实习指具备一定实践岗位工作能力的学生,在专业人员指导下,辅助或相对独立参与实际工作的活动。
第三条 学生实习的本质是教学活动,是实践教学的重要环节。组织开展学生实习应当坚持立德树人、德技并修,遵循学生成长规律和职业能力形成规律,理论与实践相结合,提升学生技能水平,锤炼学生意志品质,服务学生全面发展;应当纳入人才培养方案,科学组织,依法依规实施,切实保护学生合法权益,促进学生高质量就业创业。
第四条实习应当按照育人为本、学以致用、专业对口、理论与实践相结合的原则实施。
第五条 学生在实习单位的岗位实习时间一般为6个月,具体实习时间由各系根据人才培养方案安排,应基本覆盖专业所对应岗位(群)的典型工作任务,不得仅安排学生从事简单重复劳动。鼓励支持各系和实习单位结合学徒制培养、中高职贯通培养等,合作探索工学交替、多学期、分段式等多种形式的实践性教学改革。
第二章 组织机构与工作职责
第六条 实习工作按级管理的原则,分级落实,相互配合,责任到人。学生的实习与就业密切相关,各个部门要全面协作,积极支持。
第七条学院成立学生实习管理委员会。主任由院党委书记担任,副主任由分管院长担任,委员会成员由教务处、招生就业处、学生处、纪检监察室及各系部负责人组成。委员会下设学生实习管理办公室,全面负责全校实习管理工作,办公室设在教务处
学院学生实习管理委员会的主要职责是:
1.根据国家的学生实习工作的方针、政策和规定以及上级主管部门的工作意见,确定学院实习工作的具体政策和办法,制定学院实习工作细则。
2.全面负责全院学生实习工作,协调各方面工作关系。
3.检查和督促各系部的学生实习工作,推广先进经验,表彰先进集体和个人。
4.讨论决定实习工作中的重大问题。
第八条学生实习实行院系两级负责制。各系部主任为本系部实习工作第一责任人,各系部成立由系部主任为主任,实习就业干事和实习班班主任为小组成员的实习工作小组,在实习管理委员会的统筹下,全面负责本系部实习的组织管理和实施工作。
第九条教务处负责审批各系部学生《岗位实习计划》,根据专业人才培养方案,与各系部共同制订实习计划,明确实习目标、实习任务、必要的实习准备、考核标准等。
招生就业处负责对全院实习管理工作监控;负责健全学院实习管理制度;协调学院和学生实习单位之间的关系,参与实习指导教师的考核工作;负责审核各系部《学生岗位实习计划》、《岗位实习三方协议》等学生实习工作相关文件;协调各相关部门工作;定期巡查、检查各系部实习计划的执行落实情况,提出改进工作的意见和建议;协调实习中出现的突发事件;及时向分管副院长汇报实习工作情况;负责做好学生实习情况的立卷归档工作。归档实习材料包括:
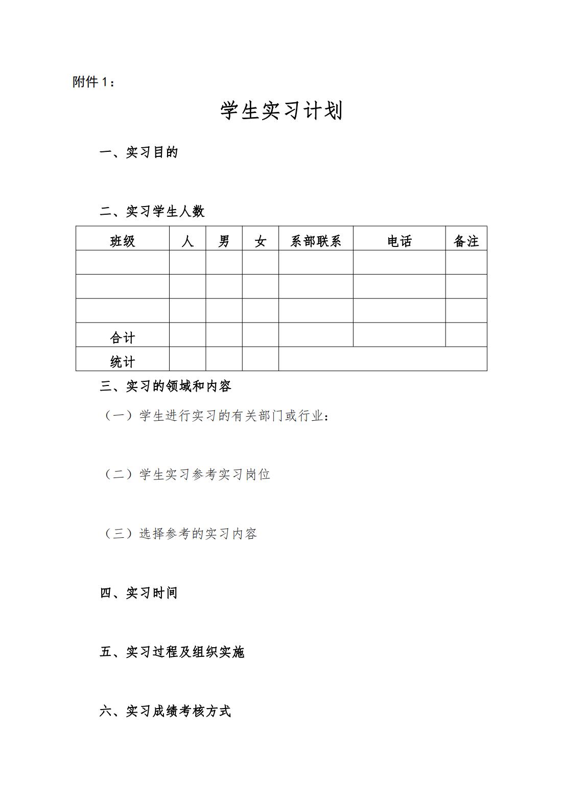
1.《岗位实习计划》(附件1)
2.《岗位实习巡查记录表》
3.各系部实习合作企业报备
4.各系部岗位实习学生名单
第十条招生就业处负责学生实习前的就业指导;汇总全院学生实习工作信息;对实习工作过程中,负责协助各系部联系、考察实习单位。
第十一条 各系部负责学生实习中的各项具体工作。制订具体的实习管理细则;负责制订实习计划并及时报备给教务处;联系实习单位,签订实习三方协议;负责与实习单位沟通;完成实习考核成绩评定;收集学生实习案例;做好立卷归档等工作。归档实习材料包括:
1.《岗位实习计划》(附件1)
2.岗位实习三方协议
3.学生岗位实习成绩评定表(附件2)
4.学生自行联系岗位实习单位申请表(附件3)
5.学生岗位实习手册、目录(附件4)
6.学生岗位实习保证书(附件5)
7.学生实习总结报告(附件6)
8.实习指导教师跟踪服务周记台账(附件7)
9.有关佐证材料(如照片、音视频等)。
第十二条各系部应设立实习指导科,专门配备实习指导老师或实习管理干事,可以是班主任。指导老师或实习管理干事应具有实习教学的组织指导能力,管理协调能力,经验丰富、业务素质好、责任心强、安全防范意识高等能力。实习管理干事在系部主任或副主任直接领导下,具体负责本系部学生的实习管理工作。
第十三条校内实习指导教师(班主任)负责实习学生的日常管理。负责与实习单位主管实习生的领导、部门管理人员、企业技术人员及师傅等经常沟通,做好学生的思想工作,与企业指导人员共同负责学生考核工作。出现重大问题应及时向系主任汇报,同时反馈给教务处协调解决,如没提前报备或上报不及时产生严重后果的,责任自负。
第三章 实习前的组织、准备
第十四条 制订实习计划。各系部应提早3个月编制实习计划,报主管院长同意后后,由教务处审批后备案。
第十五条 各系部确认本系实习生的资格。学生取得学院学籍管理办法中规定的学分,经教务处审核后,方可参加实习。学生实习时如仍有部分课程需补考的,可由教学部门另行安排时间(如双休日、假期等),做好成绩考核评定工作。
第十六条 选择实习场所。实习单位名单须经校级党组织会议研究确定后对外公开。毕业实习单位原则上由各系部联系或招生就业处推荐,优先选择和学院合作的实习实训基地。应选择合法经营、管理规范、实习设备完备、符合安全生产法律法规要求的实习单位安排学生实习。在确定实习单位前,各系部应进行实地考察评估并形成书面报告,考察内容应包括:单位资质、诚信状况、管理水平、实习岗位性质和内容、工作时间、工作环境、生活环境以及健康保障、安全防护等方面,并报学院招生就业处备案。
实习岗位应符合专业培养目标要求,与学生所学专业对口或相近。原则上不得跨专业大类安排实习。
若在实习基地无法全部安置,则在专业基本对口,能满足实习大纲要求的前提下,本着就近、相对稳定、节约开支的原则,选择技术、设备比较先进,生产正常,对学生实习工作重视,便于安排师生食宿的企业。学生集中实习地点的确定须报主管院领导批准。根据专业性质,可由学生结合毕业后工作意向自行选择实习单位,但必须经系部、教务处备案。
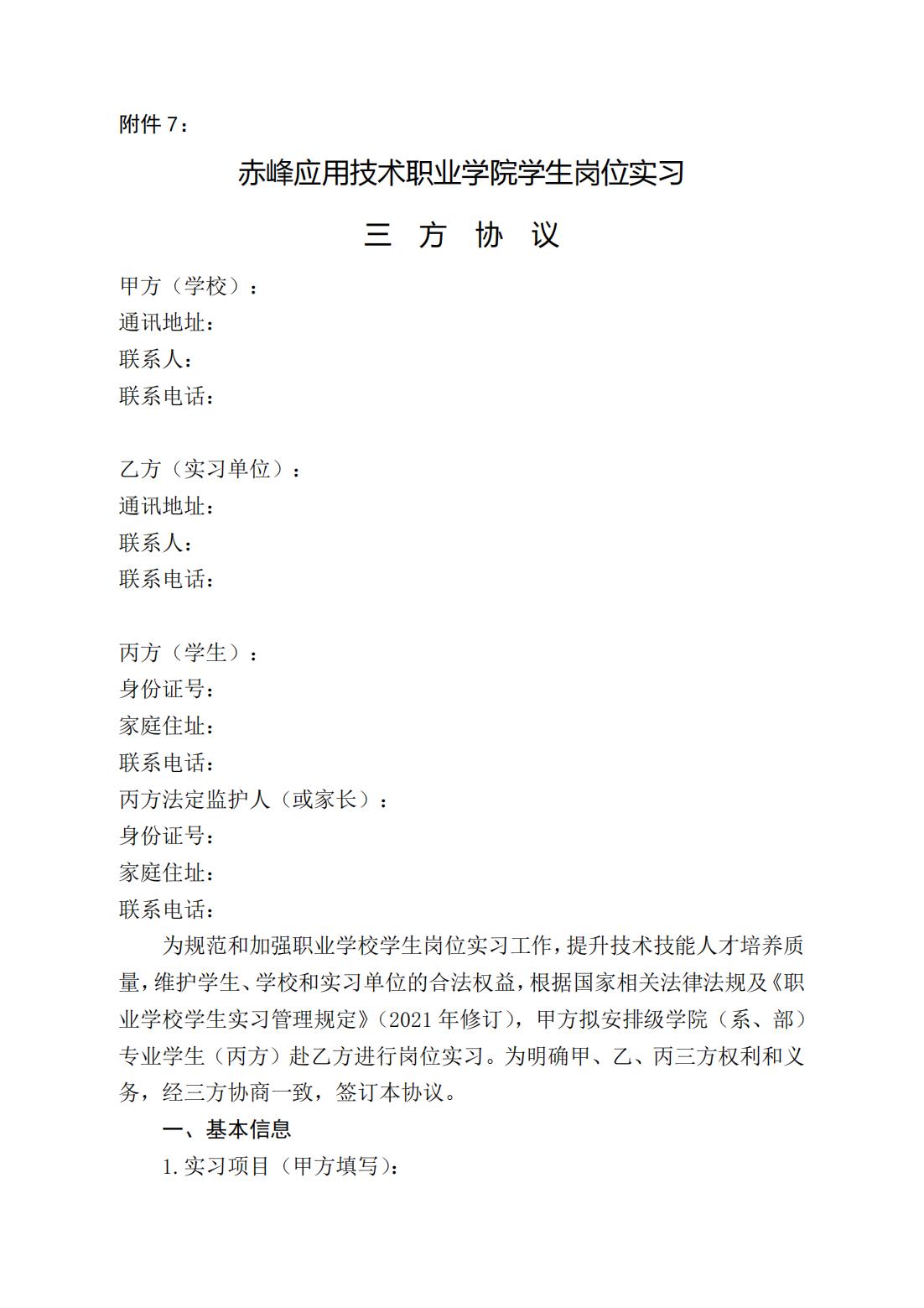
第十七条 学生到实习单位实习前,学院、实习单位、学生应签订岗位实习三方协议,明确各自责任、权利和义务。未按规定签订实习协议的,不得安排学生实习。
中职学生应及时将协议内容告知家长。中、高职学生安排岗位实习,应当取得学生及其法定监护人(或家长)签字的知情同意书。对学生及其法定监护人(或家长)明确不同意学校实习安排的,可自行选择符合条件的岗位实习单位。对于未满18周岁的学生,应由学院、实习单位、学生与法定监护人(家长)共同签订。认识实习按照一般校外活动有关规定进行管理,由学校、各系安排,学生不得自行选择。
实习协议应当包括以下内容:
1.学院和实习单位的名称、地址和法定代表人或者主要负责人,实习单位接收学生实习工作负责人和实习指导教师的姓名,实习学生和家长的姓名、专业班组及实习期间住址。
2.实习的时间、地点、内容、要求与条件保障。
3.实习期间的食宿、工作时间和休息休假安排。
4.实习报酬及支付方式。
5.实习期间劳动保护和劳动安全、卫生、职业病危害防护条件。
6.责任保险与伤亡事故处理办法。
7.实习考核方式。
8.各方违约责任。
9.三方认为应当明确约定的其他事项。
第十八条 接收学生实习的实习单位,应参考本单位相同岗位的报酬标准和顶岗实习学生的工作量、工作强度、工作时间等因素,合理确定顶岗实习报酬,原则上不低于本单位相同岗位试用期工资标准的80%,并按照实习协议约定,以货币形式及时、足额支付给学生。原则上支付周期不得超过1个月,不得以物品或代金券等代替货币支付或经过第三方转发。
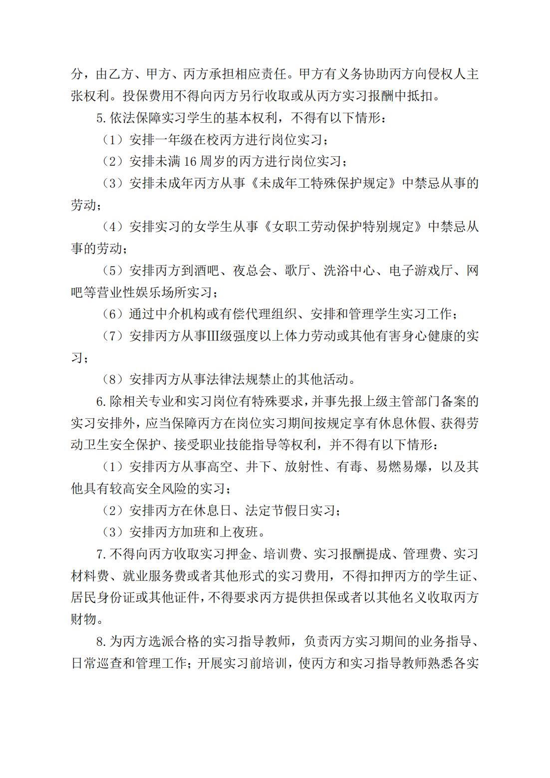
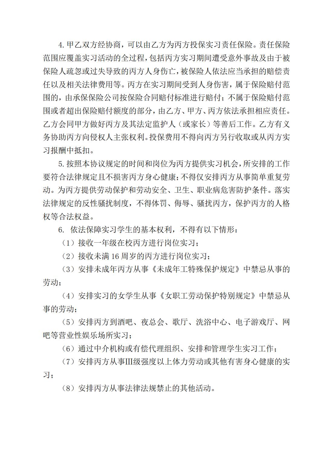
实习单位应当合理确定岗位实习学生占在岗人数的比例,岗位实习学生的人数一般不超过实习单位在岗职工总数的10%,在具体岗位实习的学生人数一般不高于同类岗位在岗职工总人数的20%。
第十九条 实习单位应当健全本单位安全生产责任制,执行相关安全生产标准,健全安全生产规章制度和操作规程,制定生产安全事故应急救援预案,配备必要的安全保障器材和劳动防护用品,加强对实习学生的安全生产教育培训和管理,保障学生实习期间的人身安全和健康。严格落实1个“严禁”、27个“不得”的管理规定。
1个 “严禁”:严禁以营利为目的违规组织实习。
27个“不得”:
实习组织方面:1.实习岗位应符合专业培养目标要求,与学生所学专业对口或相近。原则上不得跨专业大类安排实习。2.认识实习按照一般校外活动有关规定进行管理,由职业学校安排,学生不得自行选择。3.任何单位或部门不得干预职业学校正常安排和实施实习方案。4.任何单位或部门不得强制职业学校安排学生到指定单位实习。5.不得仅安排学生从事简单重复劳动。
实习管理方面:6.未按规定签订实习协议的,不得安排学生实习。7.实习协议应当明确各方的责任、权利和义务,协议约定的内容不得违反相关法律法规。8.不得安排、接收一年级在校学生进行岗位实习。9.不得安排、接收未满16周岁的学生进行岗位实习。10.不得安排未成年学生从事《未成年工特殊保护规定》中禁忌从事的劳动。11.不得安排实习的女学生从事《女职工劳动保护特别规定》中禁忌从事的劳动。12.不得安排学生到酒吧、夜总会、歌厅、洗浴中心、电子游戏厅、网吧等营业性娱乐场所实习。13.不得通过中介机构或有偿代理组织、安排和管理学生实习工作。14.不得安排学生从事III级强度及以上体力劳动或其他有害身心健康的实习。15.不得安排学生从事高空、井下、放射性、有毒、易燃易爆,以及其他具有较高安全风险的实习。16.不得安排学生在休息日、法定节假日实习。17.不得安排学生加班和上夜班。18.实习报酬原则上支付周期不得超过1个月。19.实习报酬不得以物品或代金券等代替货币支付或经过第三方转发。20.职业学校和实习单位不得向学生收取实习押金、培训费、实习报酬提成、管理费、实习材料费、就业服务费或者其他形式的实习费用,21.不得扣押学生的学生证、居民身份证或其他证件。22.不得要求学生提供担保或者以其他名义收取学生财物。23.遇有重要情况应当立即报告,不得迟报、瞒报、漏报。
实习考核方面:24.学生实习考核要纳入学业评价,考核成绩作为毕业的重要依据。不得简单套用实习单位考勤制度。25.不得对学生简单套用员工标准进行考核。
安全职责方面:26.未经教育培训或未通过考核的学生不得参加实习。27.学生实习责任保险的费用可按照规定从职业学校学费中列支;免除学费的可从免学费补助资金中列支,不得向学生另行收取或从学生实习报酬中抵扣。
第二十条 由系部督促企业为实习学生办理实习期内的意外伤害保险,督促实习单位对实习生进行岗前技术、安全培训,按规定落实各项劳动保护措施。
第二十一条学生实习期间,遇到问题或突发事件,应当及时向实习指导教师和实习单位及学校报告。原则上应当每日检查并向学校和实习单位报告学生实习情况。遇有重要情况应当立即报告,不得迟报、瞒报、漏报。
第二十二条 实习前,由各系部召开实习动员大会。明确各系部联系企业集中实习和学生自己联系企业分散实习的内容和任务,宣布实习纪律,分发《岗位实习手册》。实习学生应遵守国家法律法规、校纪校规和实习单位安全管理规定,认真完成实习方案规定的实习任务,提高自我保护意识。
第四章 实习过程监管及考核
第二十三条 集中实习的过程监控
1.对于校外实习基地或校企合作企业,实习学生一般在毕业前最后一学期或学年转移到企业,直接从事生产实践。系部与企业按照专业所对应的职业岗位(群)或技术领域需要的知识能力和素质结构,共同制订实习计划和具体实施方案,由系部负责人和企业相关负责人共同审批。学院组织学生到外地实习,应当安排学生统一住宿。具备条件的实习单位应当为实习学生提供统一住宿。学校和实习单位要建立实习学生住宿制度和请销假制度。学生申请在统一安排的宿舍以外住宿的,须经学生法定监护人(或家长)签字同意,由学校备案后方可办理。
学校组织中职学生跨省实习的,须事先经教务处同意,按程序报省级主管部门备案。实习派出地省级主管部门要同步将实习学校、实习单位、实习指导教师等信息及时提供实习单位所在地省级主管部门。跨省实习数量较大的省份之间,要建立跨省实习常态化协同机制。
2.由系部委派实习指导教师,企业指派实习管理人员共同负责学生日常管理工作。原则上同一单位实习学生人数超过30人或实习单位有要求的,学院依据实习学生人数安排一名专职校外实习指导教师。如不安排校外指导教师,各系部按一定比例配备校内远程实习指导教师,一般师生比不超过1:15。
3.实习学生接受企业与学院的双重管理,既是学院的实习生又是企业的员工,指导教师要进行现场检查与指导,定期组织学习研讨会、讲座、经验交流等。指导教师要填写《实习指导教师工作日志》,实习学生要填写《学生实习总结报告》,并需指导教师签名。
4.实习工作巡查小组定期组织相关人员到实习单位进行督导检查,并填写《岗位实习巡查记录表》报备到教务处。
5.实习指导教师需按照实习归档材料要求做好学生实习的跟踪服务,此材料作为实习工作考核工作的主要依据。
第二十四条 分散实习的过程监控
1.由本人联系实习单位进行实习的学生,在实习前要向系部提交《学生自行联系岗位实习单位申请表》,经系部同意后方准离校实习。
2.各系部要指定专业指导教师或实习管理干事(可以指派班主任),分管一定数量的实习生,责任到人。实习指导教师定期以走访、电话、电子邮件、网上交流等形式,及时与学生及实习单位或家长沟通联系,进行思想教育与技术指导,及时掌握学生动态,并填写《实习指导教师工作周志》,向系部有关负责人提供沟通联系记录备查。实习学生要填写《学生实习总结报告》,回校后上交给系部指导教师并由系部统一收齐归档。
第二十五条实习工作的考核
1.各系部要确保学生专业对口实习时间不少于1个学期,对于滞后或中停2个月仍然没有落实实习单位的学生,各系部应召回并组织学生进行仿真训练或到现场见习。
2.各系要会同实习单位,完善过程性考核与结果性考核有机结合的实习考核制度,根据实习目标、学生实习岗位职责要求制订具体考核方式和标准,共同实施考核。
3.学生实习考核要纳入学业评价,考核成绩作为毕业的重要依据。不得简单套用实习单位考勤制度,不得对学生简单套用员工标准进行考核。
4.各系应当会同实习单位对违反规章制度、实习纪律、实习考勤考核要求以及实习协议的学生,进行耐心细致的思想教育,对学生违规行为依照校规校纪和有关实习管理规定进行处理。学生违规情节严重的,经双方研究后,由学院给予纪律处分;给实习单位造成财产损失的,依法承担相应责任。对受到处理的学生,要有针对性地做好思想引导和教育管理工作。
5.招生就业处定期对照工作程序和要求(附件8:实习就业工作考核评价表)对各系部实习的管理工作进行检查、总结和推广先进经验,改进工作,并将此项工作纳入对系部的年度考核。
6.实习的管理过程,各部门必须留下相关记录以备检查和考核。
7.对于严重违反教育部《职业学校学生实习管理规定》中要求的1个“严禁”,“27个不得”行为的系部,取消其当年所有年度评优资格,并责令其整改。
第五章 实习指导教师的考核、激励、费用结算
第二十六条我院派出的实习指导教师在外地指导学生期间,其费用按我院《差旅费管理规定》报销,费用实行包干制,但必须提供住宿费单据,实习单位安排住宿的,不报销住宿费。
第二十七条本院教师担任实习指导教师。在校外驻厂指导学生实习期间,每人每月按企业相关补助标准补贴。
第二十八条本院教师(班主任)担任远程实习指导教师,负责学生日常的管理工作。在学生实习期间,每人每月班主任津贴根据考核情况系数为0.6到1,由系部报学生处批准后实施。
第二十九条对学生实习期间的工作考核目标均不合格的指导教师(班主任),取消其本年度班主任评优表彰资格。
第三十条 学院应当对参与学生实习指导和管理工作中表现优秀的教师,在职称评聘和职务晋升、评优表彰等方面予以倾斜。
第六章 成绩评定
第三十一条 实习考核成绩分两部分:一是企业对学生的考核,占总成绩的70%;二是学校指导教师对学生进行评定,占总成绩的30%。
第三十二条企业对学生的考核。企业要对学生在每一部门或岗位的表现进行考核,填写《学生岗位实习成绩评定表》,并签字确认,加盖单位公章。
第三十三条 学院指导教师对学生的考核。学院指导教师通过《实习指导教师工作日志》、《学生实习总结报告》进行评定;并结合企业对学生的考核进行综合评价,填写《学生岗位实习成绩评定表》,给出评定等级。
第三十四条 实习成绩按优、良、中、及格、不及格五级记分制评定,记入学生档案,计算学分。实习成绩不及格者允许重新参加一段时间的实习并重新考核,费用自理。
第三十五条 实习成绩评定后,所有资料由各系部统一归档并报备教务处。
第三十六条 校外跟岗实习、校外实习基地实训均适用本办法。
第七章 实习安全管理和应急预案
第三十七条学院和实习单位应当根据法律、行政法规,为实习学生投保实习责任保险。责任保险范围应当覆盖实习活动的全过程,包括学生实习期间遭受意外事故及由于被保险人疏忽或过失导致的学生人身伤亡,被保险人依法应当承担的赔偿责任以及相关法律费用等。
学生实习责任保险的费用可按照规定从学院学费中列支;免除学费的可从免学费补助资金中列支,不得向学生另行收取或从学生实习报酬中抵扣。学院与实习单位达成协议由实习单位支付学生实习责任保险投保经费的,实习单位支付的投保经费可从实习单位成本(费用)中列支。
鼓励实习单位为实习学生购买意外伤害险,投保费用可从实习单位成本(费用)中列支。
第三十八条 学生在实习期间受到人身伤害,属于保险赔付范围的,由承保保险公司按保险合同赔付标准进行赔付;不属于保险赔付范围或者超出保险赔付额度的部分,由实习单位、学校、学生依法承担相应责任;学校和实习单位应当及时采取救治措施,并妥善做好善后工作和心理抚慰。
第三十九条当发生与他人冲突事件时,现场所有人员均应主动出面制止和劝解,避免事态进一步恶化,企业有关负责人、实习小组组长等应尽快将情况反映给实习指导教师,实习指导教师应按有关规定对事件快速做出处理,并将情况反馈回学校系部负责人和教务处。
第四十条当发生学生人身伤害、突发疾病等情况时,首先应联系医疗机构进行紧急救治,并及时报告系部负责人,指派有关人员接到通知后应立即中断手里的一切事务(放弃休假)赶赴事故现场,配合救援和处理善后事宜。
第四十一条当发生一般财产损害情况时,在场指导教师与学生应保护好现场,另外视情况报告学校及公安机关,请求调查处理。
第四十二条当生产和生活环境发生灾难性事件时,学生及现场人员应迅速撤离事件现场,并迅速通知指导教师和学校。同时视情节轻重,在确保自身安全的情况下,进行必要救灾。
第四十三条当发生重大事故后,实习指导教师应及时向学校领导报告、及时通知学生家长,并将事故发生过程以书面形式上报。
第四十四条学生在非学校安排的实习中,在放假期间,在学生自行上下班、离厂(校)、返厂(校)途中等发生的安全事故,由学生本人负责,学校可协助处理,但不负安全责任。
第四十五条因管理不善、工作不负责任、徇私舞弊、忽视安全生产等造成实习学生安全事故的,视情节严重,根据学院的有关规定,追究直接责任人和主要领导责任人的相应责任。


















高招云直播