我校2025年上海市专科自主招生免笔试面试录取工作已完成,为方便考生及时了解录取结果,现就我校招生录取结果查询及有关事项说明如下:
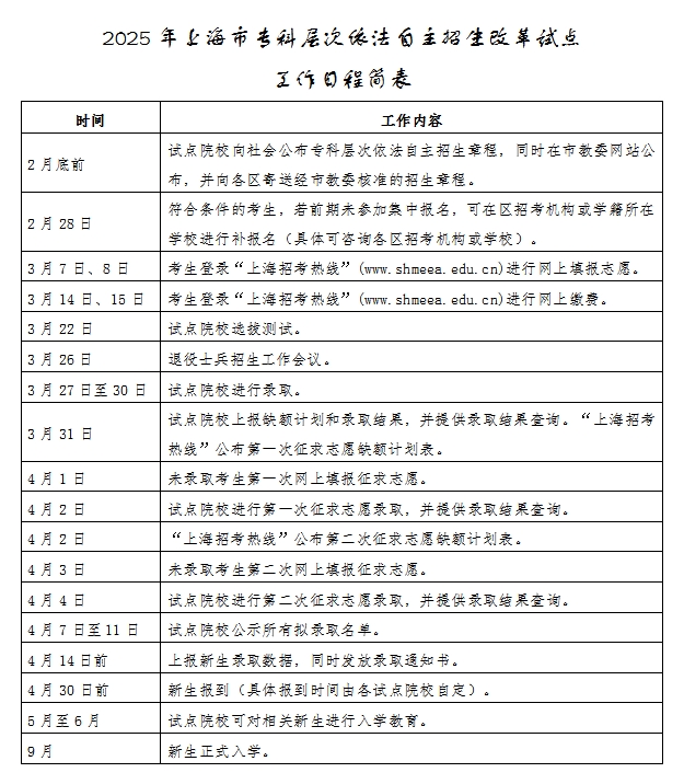
一、录取结果查询 输入身份证号(18位)和姓名即可查询。 预录取情况查询请点击:https://zs.shcac.edu.cn/lqcx1/xslqcx.htm 或点击下方“阅读原文”查询录取结果。二、上海市专科自主招生相关工作日程安排:

我校2025年上海市专科自主招生免笔试面试录取工作已完成,为方便考生及时了解录取结果,现就我校招生录取结果查询及有关事项说明如下:
一、录取结果查询 输入身份证号(18位)和姓名即可查询。 预录取情况查询请点击:https://zs.shcac.edu.cn/lqcx1/xslqcx.htm 或点击下方“阅读原文”查询录取结果。二、上海市专科自主招生相关工作日程安排:

扫码下载APP
手机扫一扫下载APP