服装设计与工艺专业是学院重点建设得特色专业,也是现代非织造技术专业群得重要支撑专业。
师资力量:服装设计与工艺专业拥有一支专业发展目标明确梯队结构合理,教学和科研成绩显著,社会服务能力突出的教学团队。目前有校内专任教师6名,其中高级职称3名,双师素质教师6名,教师在全国服装设计大赛中屡获金奖、银奖、最佳工艺奖等,更主编了多部规划教材,教学成果斐然。聘任晟定制、湖北朵以服饰有限公司等企业的设计师、制版师、工艺师指导教学,专兼职比例达到1:1。
校内外实训基地:携手仙西服装产业园、中国职业装制造培育基地、中国服装电商产业示范基地等行业内具有卓越影响力与代表性的头部服装企业,全力搭建起一座高效畅通、资源共享的校企沟通协作平台,深度整合学校的教育教学资源与企业的产业实践资源,建立多家校内外实习实训基地。
培养模式:以提高学生综合职业能力为核心,深化工学结合、知行合一的人才培养模式改革。推行“订单式”“现代学徒制”等灵活多样的培养模式,试行多学期、分段式教学组织形式,一年级培养学生基本技能,二年级培养专业技能包括解决问题的能力,三年级主要培养创新与研发能力和管理能力,让学生在真实的工作情境中学习成长,提升就业竞争力。
培养目标:培养掌握本专业知识和技术技能,具备职业综合素质和行动能力,面向纺织服装行业的服装制版、服装设计、服装智造、服装生产管理等岗位群,培养能够从事服装产品设计、样板设计、服装工艺设计、服装智能生产管理、服装营销与跟单等工作的高素质技术技能人才。
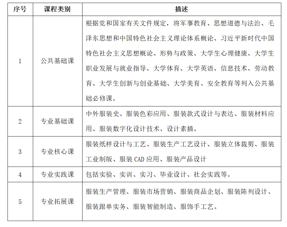
主要课程:课程主要包括公共基础课和专业(技能)课程。其中,专业(技能)课程包括专业基础课、专业核心课、专业实践课和专业拓展课。

就业方向:毕业后,就业选择十分广泛。可以成为服装设计师及助理、制版师、3D 建模师、工艺师、生产管理、品质管理、智慧 IE 等储备干部、店长,也可以自主创业,成为网络主播、独立设计师、开设自己的工作室 。

中国服装电商师范基地

仙西服装产业园

服装打版实训室

服装设计实训室

服装工艺实训室

立体裁剪实训室

服装立体裁剪工艺师

服装制版师

服装工艺师

服装网络主播
高招云直播