2025年上海市普通高校专科层次依法自主招生
一、院校全称
上海浦东职业技术学院
二、就读校址
上海市浦东新区康梧路978弄57号
三、招生层次
专科
四、办学类型
普通高等学校
公办高等学校
高等职业技术学校
五、颁发学历证书的院校名称及证书种类
院校名称:上海浦东职业技术学院
证书种类:修学期满,符合毕业要求,颁发上海浦东职业技术学院的专科毕业证书。
六、院校招生管理机构
上海浦东职业技术学院招生工作领导小组是我校招生工作的最高决策机构,统一领导学校招生工作;上海浦东职业技术学院招生办公室是学校组织和实施招生工作的常设机构,负责学校专科层次依法自主招生的日常工作;上海浦东职业技术学院党政办公室是我校招生工作纪检监察机构。
七、招生计划及说明
2025年我校专科层次依法自主招生计划共58人,其中:
1、中等职业学校学生学业水平语文、数学、英语3门科目考试成绩齐全的中等职业学校(含中专、职校和技校)应届毕业生(以下简称“齐全三校生”)招生计划56人;
2、退役士兵招生计划2人。
具体的分专业招生计划如下:

八、专业教学培养使用的外语语种
入学外语考试语种不限,入学后专业教学培养使用的外语语种为英语。
九、选拔对象
符合《上海市教育委员会关于做好2025年上海市普通高校考试招生报名工作的通知》(沪教委学〔2024〕37号)和《上海市教育委员会关于印发〈2025年上海市部分普通高校专科层次实行依法自主招生改革试点方案〉的通知》(沪教委学〔2025〕3号)关于专科层次依法自主招生报名条件规定的考生,可报考我校2025年专科层次依法自主招生。
十、身体健康状况要求
以教育部、原卫生部和中国残疾人联合会印发的《普通高等学校招生体检工作指导意见》(教学〔2003〕3号)及有关补充规定为依据,考生须据实上报健康状况。经复查,身体健康状况不符合专业学习要求的考生,学校将按照教育部《普通高等学校学生管理规定》和本校学籍管理相关规定处理。
十一、测试安排
(一)2025年3月16日(星期日),对通过本校免笔试条件审核并按规定时间在网上缴纳报名及考试费的考生进行面试,具体事宜详见学校招生信息网“自主招生”专栏发布的面试方案。
(二)2025年3月22日(星期六)8:30,试点院校统一开始测试(笔试)。我校测试具体安排为(不含退役士兵):

十二、录取规则
(一)对“齐全三校生”,采用文化素质测试成绩与职业技能测试成绩相结合的办法录取:
1、成绩组成及分值说明:
(1)文化素质测试使用中等职业学校学生学业水平语文、数学、英语3门科目等级进行折算。每门科目的等级以上海市教育考试院组织的考试成绩为准。其中,A+为满分70分,E计40分,相邻两级之间的分差均为3分,各等级折算分值详见下表:

(2)职业技能测试为统一命题的素质技能测试(1科),满分200分,包含法律道德、时事政治、心智礼仪、生涯规划、团队管理、信息科技6个方面的内容。
(3)合成总分=中等职业学校学生学业水平语文、数学、英语3门科目等级折算分之和+素质技能测试科目成绩。
2、录取规则:
(1)合成总分在260分以上(含260分)的考生方具备本校的录取资格。
(2)录取时,依据合成总分从高到低按考生所报专业志愿以分数优先原则进行录取(专业志愿间不设级差分),如遇同分则先依次比较数学科目等级折算分、英语科目等级折算分、语文科目等级折算分,若还是同分再依次比较素质技能测试科目的法律道德部分成绩、信息科技部分成绩、生涯规划部分成绩、心智礼仪部分成绩、团队管理部分成绩;录取过程中如无法满足考生所报专业志愿,对填报服从专业调剂的考生视其综合情况进行调剂录取,对不服从专业调剂的考生予以退档。
(3)凡有缺考者一律不予录取。
(4)上述录取规则亦适用于征求志愿,且填报本校征求志愿的考生必须具有统一命题的素质技能测试科目的有效成绩。
(二)对符合本校免笔试条件的考生,采用面试并参考综合素质评价信息的办法进行综合录取:
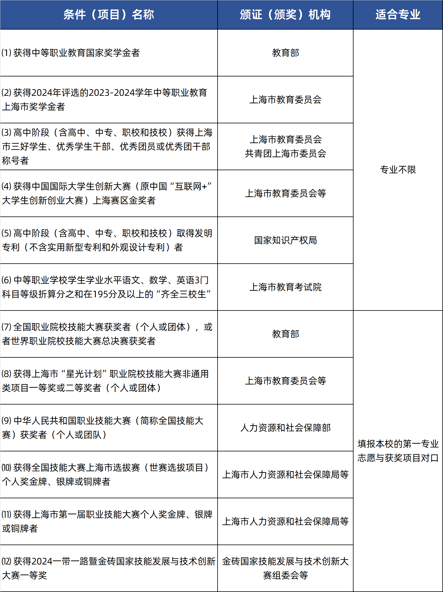
1、院校志愿填报本校的考生,若符合以下条件之一可申请免笔试:

2、符合免笔试条件的考生须于2025年3月9日(星期日)13:00~15:00到本校龙居路校区(上海市浦东新区龙居路87号)现场提交免笔试申请材料(详见学校招生信息网“自主招生”专栏发布的相关通告),过时不予受理。我校将对考生提交的免笔试申请材料进行审核,并网上公布通过审核的考生名单。
3、对通过免笔试条件审核的考生进行面试并参考综合素质评价信息进行综合录取:
(1)对符合条件的考生采用面谈法进行面试,主要考查考生的自我认知能力、临场应变能力、综合分析能力、言语表达能力等。面试综合成绩结合考生的综合素质评价信息进行评定,满分为100分(其中综合素质评价占10%)。
(2)综合素质评价信息使用办法:根据考生综合素质评价信息中记录的有关获奖或受表彰的内容进行评定,具体为:获得省级及以上奖学金,获得省级及以上优秀学生(三好学生、优秀学生干部、优秀团员、优秀团干部)称号,获得省级及以上各类技能大赛(政府举办或政府委托其他单位举办)个人或团体奖,按“每一条记录计2分,可累加累计但最高不超过10分”的原则进行计分并纳入面试综合成绩。综合素质评价信息以上海市教育委员会提供的为准。
(3)面试结束后,按考生填报本校的第一专业志愿,依据考生的面试综合成绩(不低于60分)从高分到低分进行择优录取,但每个专业录取人数最多不超过该专业本次招生总计划的50%(小数按去尾原则取整)。
(4)参加面试但未被录取的考生可参加后续的笔试。
(三)对符合教育部有关文件规定的考生予以保送录取:
1、院校志愿填报本校的考生,若具备《教育部办公厅关于做好有关高校保送录取世界技能大赛获奖选手工作的通知》(教学厅〔2020〕3号)规定的保送资格,可于2025年3月9日(星期日)13:00~15:00到本校龙居路校区(上海市浦东新区龙居路87号)提出保送申请(申请拟保送录取的专业须与考生参加世界技能大赛并获奖的项目对口),过时不予受理。
2、我校将对申请保送的考生进行资格审核。对通过审核的考生,我校将参考考生的综合素质评价信息进行综合考核,并根据综合考核成绩确定拟录取
保送生名单,经学校招生信息网“自主招生”专栏公示无异议后办理录取手续。
(四)退役士兵的考试招生录取办法,按照市教委、市退役军人事务局制定的文件(另发)规定执行。
十三、收费标准
学费标准:普通类专业每生每学年7500元。(沪价行〔2000〕120号)
住宿费标准:每生每学年1200元。(沪价费〔2003〕56号)
报名考试费标准:报名费:14元/人。考试费:26元/科。(沪价费〔2006〕005号、沪财预联〔2006〕1号)
十四、资助政策
我校认真执行国家和本市相关学生资助规定,被本校录取的家庭经济困难学生可通过“绿色通道”申请入学,入学后可按规定申请国家奖学金、国家励志奖学金、上海市奖学金、国家助学金、国家助学贷款、勤工助学岗位、特殊困难补助和学费减免等。同时,学校还对符合条件的学生给予一定比例的学费贷款贴息,帮助经济困难学生完成学业。我校承诺:确保被本校录取的学生不因家庭经济困难而辍学。
十五、监督机制及举报电话
我校专科层次依法自主招生全程接受本校党政办公室监督。
举报电话:021-20920385(接听时间:工作日上午8:30-11:00、下午1:30-4:00)
十六、网址及联系电话
学校官网:https://www.shspdc.edu.cn/
学校招生信息网:https://www.shspdc.edu.cn/shpdzyjsxy/ygzs/ygzs.html
咨询电话:021-20921075(接听时间:工作日上午8:30-11:00、下午1:30-4:00)
十七、其他须知
(一)被专科层次依法自主招生录取的考生不得参加《上海市教育委员会关于做好2025年上海市普通高校考试招生报名工作的通知》(沪教委学〔2024〕37号)规定的其他考试;未被专科层次依法自主招生录取的考生,可参加符合文件规定报名条件的其他考试。
(二)考生须按有关规定进行网上填报志愿。考生填完志愿后,须按规定时间在网上缴纳报名及考试费,否则将不具备专科层次依法自主招生考试(含笔试、面试)资格和录取资格。
(三)院校志愿填报本校的考生须按规定时间在网上下载准考证(详见学校招生信息网“自主招生”专栏发布的相关通告),并根据准考证上载明的时间、地点和要求参加相关科目的测试。
(四)本章程由上海浦东职业技术学院招生办公室负责解释。
高招云直播