近日,我省发布了《山东省招生考试委员会办公室关于印发山东省2022年春季高考统一考试招生技能测试工作实施办法的通知》《山东省教育厅关于做好2022年高职(专科)单独考试招生和综合评价招生工作的通知》,对我省2022年春季高考招生工作进行了部署安排。现将政策内容解读如下:
一、春季高考招生包含哪些类型?
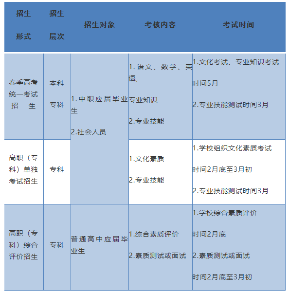
答:我省春季高考招生包括春季高考统一考试招生、高职(专科)单独考试招生和高职(专科)综合评价招生三种类型。各类考试招生对象、考核内容、考试时间请参照下表。

注:考核内容中“专业技能”均指全省春季高考统一考试招生技能测试。参加单独考试招生的退役士兵参加由学校组织的素质测试或面试。
二、2022年春季高考招生对象有什么变化?
答:从2022年参加春季高考的考生起,春季高考统一考试招生和高职(专科)单独考试招生报考人员为中等职业教育应届毕业生和社会人员,其中社会人员报考应取得高中阶段教育毕业证书或具有同等学力;高职(专科)综合评价招生报考人员为普通高中应届毕业生。
中等职业教育应届毕业生和社会人员不能报考高职(专科)综合评价招生;普通高中应届毕业生不能报考春季高考统一考试招生和高职(专科)单独考试招生。
三、为什么要调整春季高考招生对象?
答:《国务院关于深化考试招生制度改革的实施意见》(国发〔2014〕35号)明确:“加快推进高职院校分类考试……中职学校毕业生报考高职院校,参加文化基础与专业技能相结合的测试。普通高中毕业生报考高职院校,参加职业适应性测试,文化素质成绩使用高中学业水平考试成绩,参考综合素质评价。”
2018—2019年,我省分别印发《山东省教育厅等11部门关于办好新时代职业教育的十条意见》(鲁教职发〔2018〕1号)、《山东省教育厅关于进一步完善职业教育考试招生制度的意见》(鲁教学字〔2019〕7号),明确“从2022年起,春季高考统一考试招生报考人员为中等职业教育应届毕业生和社会人员”。这一变化主要是基于春季高考统一考试内容包含“专业技能”,而对其招生对象做出的优化调整,符合国家层面的政策要求。中等职业教育学生在校期间掌握了一定的专业知识和技能,适合通过考核“专业技能”的方式进行评价;而普通高中学生在校学习期间未经过系统的专业知识和技能培养,不适合采取考核“专业技能”的方式进行评价。
这并不意味着普通高中应届毕业生无法通过春季高考进入高等职业院校。普通高中应届毕业生可以通过春季高考中的高职(专科)综合评价招生的方式进入高等职业院校。该方式通过综合素质评价及素质测试或面试等方式评价考生,适合普通高中毕业生的特点。此外,在我省夏季高考中,还专门为普通高中毕业生制定了本科高校综合评价招生政策,普通高中毕业生可以通过参加夏季高考统一考试招生和学校综合评价,进入高等学校本科专业就读。
总而言之,我省春季高考统一考试招生与高职(专科)单独考试招生均采用“文化素质+专业技能”的考试方式,符合中等职业学校学生特点;高职(专科)综合评价招生由招生高校组织综合素质评价并进行素质测试或面试,符合普通高中学生特点。春季高考的三种招生形式,分别为普通高中学生和中等职业教育学生提供了不同的升学通道,遵循了教育规律,适应了人才多样化特点,是对山东省现行考试招生制度的优化和完善。
四、参加春季高考统一考试招生如何报名?
答:考生要按照2022年高考报名文件要求(请关注山东省教育招生考试院官方网站发布的2022年高考报名相关公告),考生登录普通高考信息平台(wsbm.sdzk.cn),选择“春季高考”类型,按照网上填报信息、资格审查及信息确认、网上缴费的流程进行高考报名。
五、参加高职(专科)单独考试招生的考生如何报名?
答:考生须先进行高考报名,高考报名时按照2022年高考报名文件要求(请关注山东省教育招生考试院官方网站发布的2022年高考报名相关公告),考生登录普通高考信息平台(wsbm.sdzk.cn),选择“春季高考”类型,按照网上填报信息、资格审查及信息确认、网上缴费的流程进行高考报名。高考报名成功后,考生在高职(专科)单独招生志愿填报期间(2021年12月27日-31日),登录山东省教育招生考试院志愿填报平台(http://wsbm.sdzk.cn/gzdz/)选报学校及专业,考生须根据春季高考报考的专业类别选报专业,选报专业对应的专业类别应与本人春季高考报考的专业类别一致。
特别提醒:仅参加高职(专科)单独考试招生的考生在省考试院缴费平台缴费时只缴纳高考报名费和春季高考技能测试费用,单独考试招生文化素质考试等费用到报考高校网站缴纳。
六、参加高职(专科)综合评价招生的考生如何报名?
答:考生须先进行高考报名,高考报名时考生要按照2022年高考报名文件要求(请关注山东省教育招生考试院官方网站发布的2022年高考报名相关公告),考生登录普通高考信息平台(wsbm.sdzk.cn),选择“夏季高考”类型,按照网上填报信息、资格审查及信息确认、网上缴费的流程进行高考报名。高考报名成功后,考生在高职(专科)综合评价招生志愿填报期间(2021年12月27日-31日),登录山东省教育招生考试院志愿填报平台(http://wsbm.sdzk.cn/gzdz/)选报学校及专业。
特别提醒:仅参加高职(专科)综合评价招生的考生在省考试院缴费平台缴费时只缴纳高考报名费,素质测试或面试等费用到报考高校网站缴纳。
七、高职(专科)单独考试招生与综合评价招生如何查看院校和专业?
答:考生可到山东省教育厅官方网站(http://edu.shandong.gov.cn/)查看《山东省教育厅关于做好2022年高职(专科)单独考试招生和综合评价招生工作的通知》附件,附件中列有所有招生的院校和计划数。具体的招生专业和录取原则,考生可到有报考意向的高校官方网站查看具体招生章程,也可在志愿填报时登录山东省教育招生考试院志愿填报平台(http://wsbm.sdzk.cn/gzdz/)进行查看。
八、参加高职(专科)单独考试招生与综合评价招生的考生何时体检?
答: 参加高职(专科)单独考试招生与综合评价招生的考生必须参加高考体检,与其他高考考生在同一时间段参加高考体检,一般安排在每年三四月份左右,具体时间安排请关注山东省教育招生考试院官方网站(http://www.sdzk.cn/)发布的《2022年普通高等学校招生体检工作致考生的一封信》。
考生可提前学习了解教育部、卫生部、中国残疾人联合会印发的《普通高等学校招生体检工作指导意见》(教学〔2003〕3号)、《教育部办公厅 卫生部办公厅关于普通高等学校招生学生入学身体检查取消乙肝项目检测有关问题的通知》(教学厅〔2010〕2号)及《关于明确慢性肝炎病人并且肝功能不正常的具体判定标准的函》(教学司函〔2010〕22号)(附件2)三个文件,报考专业时根据自己的身体条件进行报考。
九、春季高考统一考试招生如何组织?
答:春季高考统一考试招生实行“文化素质+专业技能”考试模式。“文化素质”考试包括语文、数学、英语3个科目,总分320分;“专业技能”考试包括专业知识和技能测试两部分,总分430分,其中专业知识满分为200分,技能测试满分为230分。“文化素质”考试科目和“专业技能”中的专业知识考试部分采用笔试方式,由省教育招生考试院负责组织实施,全省统一命题、统一组织;“专业技能”中的技能测试部分,由省教育招生考试院统一组织管理,委托我省部分高校负责组织实施。春季高考统一考试招生依据考生“文化素质+专业技能”考试综合成绩分专业择优录取。
十、高职(专科)单独考试招生如何组织?
答:高职(专科)单独考试招生包括“文化素质+专业技能”两部分(退役士兵考生除外)。其中,“文化素质”考试满分200分,由招生高校自主组织;“专业技能”测试是指春季高考统一考试招生技能测试,由省教育招生考试院统一组织管理,委托我省部分高校负责组织实施,满分230分。两项成绩均以原始成绩计入总分,招生院校依据考生“文化素质+专业技能”考试综合成绩分专业择优录取。
十一、高职(专科)综合评价招生如何组织?
答:高职(专科)综合评价招生由招生院校自主组织,采用“综合素质评价+素质测试或面试”的方式进行,招生院校在规定时间内从指定平台下载考生高中阶段综合素质档案并组织专家进行综合素质评价,同时对考生开展素质测试或面试,重点考察考生的综合能力及职业潜质。招生院校依据综合素质评价成绩与素质测试或面试成绩构成的综合成绩分专业择优录取。
十二、参加高职(专科)单独考试招生的考生是否参加春季高考统一考试技能测试?
答:自2022年起,高职(专科)单独考试招生不再由招生院校单独组织专业技能测试,考生须参加春季高考统一考试招生专业技能测试,测试成绩由招生院校认可,考生最多可参加2次专业技能测试,取最好成绩计入总分。
十三、参加高职(专科)单独考试招生的考生为什么要参加春季高考统一考试的技能测试?
答:高职(专科)单独考试招生与春季高考统一考试招生属于我省春季高考的两种类型,均采用“文化素质+专业技能”的考试方式。专业技能测试属于现场实操性测试,对考点学校的软硬件设施和考试组织能力要求较高,高职(专科)单独招生高校的考试条件和组考水平参差不齐。统一组织技能测试,统一规范要求技能测试的测试条件、测试标准和组考要求,有利于提高技能测试的组考水平,提高技术技能型人才选拔质量,有利于推进考试科学高效、公平公正。
十四、被高职(专科)单独考试招生与综合评价招生录取的考生还可以参加后续招生录取吗?
答:不能。为了维护考试招生秩序,保障所有考生的合法权益,凡被高职(专科)单独考试招生或综合评价招生录取的考生,不再参加后续的春季、夏季普通高校招生统一考试(包括体育专业测试)及录取。
十五、2022年高职(专科)单独考试招生对退役士兵有什么优惠政策?
答:为贯彻落实国家、省关于退役士兵的有关政策,单独招生针对符合条件的退役士兵单列招生计划。另外,退役士兵考生不参加文化素质考试及专业技能测试。由招生学校组织素质测试或面试,并依据素质测试或面试成绩按照学校单列的招生计划分专业择优录取。
十六、春季高考统一考试招生有多少专业类别?
答:根据《山东省教育厅关于公布2022年春季高考统一考试招生专业类别的通知》(鲁教职函〔2021〕5号)规定,2022年春季高考统一考试招生分为38个专业类别,分别是现代农艺、食品加工、畜牧养殖、水产养殖、建筑施工、建筑设计与管理、机械制造、设备维修、自动控制、机电技术、电气技术、电子技术、化工技术、环境保护、服装工程、纺织工程、服装展演、车辆维修、水上运输、运输管理、数字媒体、网络技术、软件与应用技术、医学技术、药学、护理、财税、金融、市场营销、物流管理、国际商务、电子商务、烹饪与营养、旅游管理、酒店管理、公共服务与管理、学前教育、艺术设计。
十七、春季高考统一考试招生专业类别数量为什么调整?
答:自2022年起,春季高考专业类别由18类调整为38类,专业类别更加细化,有利于高校将招生专业更精准的与招生类别进行对应,有利于中职学校更好开展专业教学及中高职院校专业教学衔接,有利于高校选拔符合专业培养要求的高素质应用型和技术技能型人才。
十八、春季高考统一考试范围如何确定?何时公布?
答:山东省教育厅于2021年5月公布了“2022年山东省春季高考统一考试招生专业类别考试模块”(以下简称“考试模块”),规定了38个专业类别考试模块的“素质模块”“知识模块”和“技能模块”考试内容。为指导命题和复习备考,省教育招生考试院组织相关专家对考试模块的相关内容进行了具体化,编制成“山东省春季高考统一考试招生专业类别考试标准”(以下简称“考试标准”),考试标准将通过省教育招生考试院官方网站发布。
十九、春季高考统一考试招生的考试模块和考试标准所涵盖内容都考吗?
答:2022年初,省教育招生考试院将在官方网站发布“关于‘2022年山东省春季高考统一考试招生专业类别考试’的考试说明”(以下简称“考试说明”)。考试说明将明确从“考试标准”的知识模块部分选择4-6个模块作为2022年度知识考试的考试范围;按照往年惯例,技能测试的范围或试题等信息将在技能测试前一周左右,由各主考院校在其官方网站陆续发布,省教育招生考试院官方网站也将建立发布链接,供考生及时了解把握。
二十、春季高考复习备考有没有指定的教材?试题命制依据哪个版本的教材?
答:教材选用请参考教育部和山东省教育厅公布的中等职业学校教学用书目录中与本类别专业相关的教材。春季高考试题命制的依据是考试标准和考试说明,命题不拘泥于某个版本的教材。
二十一、春季高考的文化考试与专业知识考试时间如何安排?
答:根据2022年全省教育考试总体安排,春季高考文化考试与专业知识考试时间安排在2022年5月7日-8日。
二十二、2022年春季高考技能测试的时间和次数如何安排?
答:根据《山东省教育厅关于进一步完善职业教育考试招生制度的意见》(鲁教学字〔2019〕7号)精神,2022年春季高考技能测试原拟安排在2021年下半年进行,考生最多可参加2次技能测试,取最好成绩计入总分。鉴于今年下半年疫情防控形势较为严峻,春季高考技能测试考生在全省范围内较大规模流动,疫情防控难度大、风险大。经审慎研究决定,本着“不因考试引发疫情传播”、便于考生备考等原则,将2022年春季高考技能测试时间调整至2022年上半年,考生最多可参加2次,取最好成绩计入总分。
根据2022年全省教育考试总体安排,春季高考技能测试时间安排在2022年3月6日-20日,在该时间段内,主考高校根据考生人数等情况自主安排测试时间。各专业类别具体测试时间安排请考生提前登录主考高校网站查询。
二十三、春季高考技能测试的形式是什么?
答:春季高考技能测试根据需要采用笔试、机考、实际操作等形式,或笔试与实际操作相结合的方式进行。
二十四、何时发布春季高考技能测试的考试范围或试题?
答:根据技能测试时间安排,考试前一周左右,由主考院校在其官方网站发布技能测试各专业类别的考试范围、形式或试题等信息。
二十五、何时可以打印春季高考技能测试的准考证?到哪里参加测试?
答:测试开始前5天,考生可登录山东省教育招生考试院官方网站(http://www.sdzk.cn/)打印本人准考证。
春季高考技能测试38个专业类别,安排在32个主考高校进行测试,考生可在本人准考证上查看具体的测试地点和测试时间。
二十六、什么时候能够查询春季高考技能测试成绩,如何查询?
答:春季高考技能测试相应专业类别测试结束后一周内,考生可在主考院校官方网站查询本人的测试成绩。
二十七、春季高考技能测试考生能否申请成绩复核?
答:考生如对技能测试成绩有疑问,可于成绩正式公布次日起3日内,向主考院校申请复核,逾期不再受理。
二十八、满足什么条件可以申请技能拔尖人才免于春季高考技能测试?
答:满足下列三个条件之一,可在春季高考报名时申报技能拔尖人才,经省教育招生考试院审核并公示后,可免于春季高考“专业技能”和“专业知识”考试。
(1)获教育部主办或联办的全国职业院校技能大赛三等奖及以上奖项的中等职业学校应届毕业生;
(2)获全省职业院校技能大赛一等奖的中等职业学校应届毕业生;
(3)具有高级工(含)以上职业资格并获得县级(含)以上劳动模范或同等荣誉称号(表彰文件中明确规定享受劳动模范待遇者)且具有中等职业教育学历的在职在岗人员。
二十九、考生有违规行为会受到什么处理?有什么严重后果?
答:在国家教育考试中有违纪作弊行为的考生,将按照《中华人民共和国教育法》《国家教育考试违规处理办法》《普通高等学校招生违规行为处理暂行办法》所确定的程序和规定,给予严肃处理,视情节轻重给予其“取消该科考试成绩”“报名所参加考试的各阶段、各科考试成绩无效”“3年内暂停参加各类国家教育考试”等相应处理。涉嫌犯罪的,移送司法机关追究刑事责任。
对在高考中违反考试规定作弊的考生,省教育招生考试院将按规定上报作弊考生信息,记入国家教育考试诚信档案。如果考生涉嫌“为他人实施前款犯罪提供作弊器材或者其他帮助的”“为实施考试作弊行为,向他人非法出售或者提供第一款规定的考试的试题、答案的”“代替他人或者让他人代替自己参加考试的”等情形的,除由教育行政部门或教育考试机构给予相应处理外,还将追究其刑事责任。
广大考生应知晓并自觉遵守有关考试纪律和考试规则要求,清楚地认识到考试违规所产生的严重后果和危害,做到诚信应考,拒绝和抵制考试违法违规作弊行为。
三十、考生有什么渠道可以了解春季高考招生政策与要求?
答:考生可随时登录山东省教育厅与山东省教育招生考试院官方网站,查看最新文件通知,也可关注“山东教育发布”“山东省教育招生考试院”微信公众号,及时了解最新资讯。
高招云直播