
北京时间2025年4月17日,国际著名学术期刊《自然—植物》(Nature Plants)以“Enrichment of two important metabolites D-galacturonic acid and D-glucuronic acid inhibits MdHb1-mediated fruit softening in apple”为题在线发表了山东农业大学园艺科学与工程学院陈学森教授团队胡大刚教授课题组最新研究成果。该课题组破解了调控苹果软化的基因密码,对构建苹果果实品质调控的遗传密码图,促进我国苹果产业高质量发展,助力乡村振兴具有重要意义。


苹果软化带来的经济损失有多大?
是什么导致了苹果软化?
如何破解苹果软化难题?
接下来将给大家带来详细的答案
“苹果还在仓库里,钱先烂在了地里?”果农们的这句无奈调侃,道出了苹果产业长期面临的采摘后损耗严重难题。
数据显示,苹果是我国落叶果树的第一大树种,栽培面积占全世界的50.9%,占中国落叶果树的43.4%,年产值2000余亿元,是农民增收和乡村振兴的支柱产业,也是优质水果周年供应及健康中国的大宗果品。但我国每年因果实软化导致的苹果滞销损失超过15亿元,相当于倒掉3000万箱红富士。因此,深入探究调控苹果果实硬度背后的分子机理,将为这场无声的“战役”点亮破局之光。
破解苹果软化的基因密码
2009年,胡大刚老师开始真正结缘科研,并一直厚植于山东农业大学园艺科学与工程学院这片肥沃的土壤中。2014年博士毕业后留校任教,主要围绕采前果实品质形成开展相关研究。
“为了弥补没有从事博士后工作的遗憾,2019年,我赴美国康奈尔大学访学,同年招收了自己的第一个硕士研究生赵玉文,也是这篇文章的第一作者。2020年回国后,在导师的建议下,我的研究方向从对采前果实转到了对采后果实品质形成、保持与调控途径的研究。”胡大刚说,“历时六年,这篇文章可以说是对我们团队工作的肯定。”
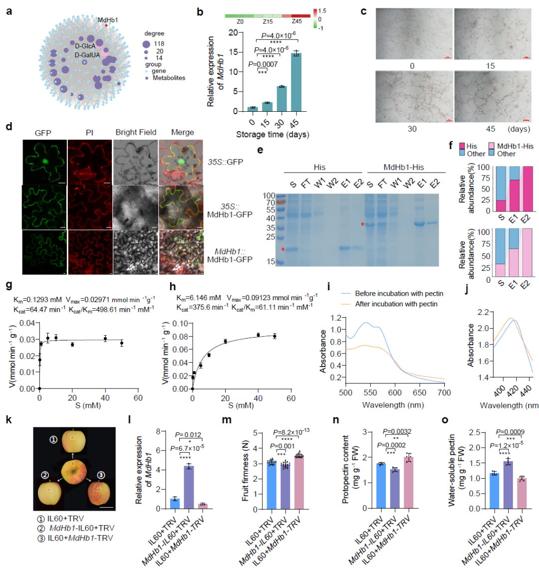
胡大刚介绍,苹果果实硬度是影响果实耐贮性、运输性、货架期和消费者偏好的重要品质性状。团队成员通过研究苹果果实采后不同贮藏阶段的变化,检测到D-半乳糖醛酸(D-GalUA)和D-葡萄糖醛酸(D-GlcA)这两种代谢产物发生了显著变化,并且它们与一个关键的1类非共生血红蛋白(MdHb1)相关。

苹果果实采后贮藏过程中的质地分析
此次研究成果,首次发现了非共生血红蛋白MdHb1催化原果胶向可溶性果胶转化,揭开果实软化的关键机制;首次鉴定了D-葡萄糖醛酸(D-GlcA)和D-半乳糖醛酸(D-GalUA)为苹果软化的标志代谢物;首次揭示了转录因子MdMYB2/MdNAC14/MdNTL9-MdHb1模块在果实软化中的负反馈调控作用。这一突破性的研究成果能为精准调控果实品质、延长水果保鲜期提供全新靶点。

MdHb1是苹果果实软化的重要调节因子

D-GalUA/D-GlcA介导的MdMYB2/MdNAC14/MdNTL9-MdHb1模块调控果实软化
文章评审专家认为,该研究通过多层次的创新,突破了果实软化机制的固有认知,实现了从关键基因、代谢标志物到调控网络的全链条解析,兼具科学价值与应用潜力。其成果不仅为苹果采后保鲜技术研发提供了理论依据,也为其他园艺作物的品质改良研究开辟了新思路。
解码苹果品质遗传网络
“果树作为多年生木本植物,在我国新旧动能转换、农业结构调整、农民增收和优化生态等方面占有重要的地位,虽然经过长期发展已有很大成就,但与其相关的很多重要的农艺性状的分子机理研究还相当落后,不仅阻碍了果树的遗传改良育种进程,还制约了优质丰产栽培技术的研发。”在长期的科研工作中,胡大刚逐渐意识到,要想帮助农民增收致富,就必须充分发挥科学研究的作用。

为了解决影响果实品质的系列问题,十余年来,胡大刚团队以苹果为研究对象,针对苹果果实品质生物学与营养健康研究方向开展理论基础和技术应用研究,进行基因遗传改良和生物育种等工作。
通过深入研究,该团队采用现代分子生物学、生理生化及组学相结合的方法,初步解析了葡萄糖信号调控苹果色泽的分子机制,构建了山梨醇、硝酸盐和乙烯调控苹果果实酸度的调控网络,挖掘了调控苹果果实硬度的新的靶基因和关键代谢物。基于上述的苹果果实品质理论研究成果,胡大刚团队初步构建了苹果果实品质调控的遗传密码图。
创制生态循环有机果园关键技术
小时候,像苹果、桃子等,那种浓郁的果香味儿如今仿佛变成了一种特殊的记忆。那么,果实的口感、香味不比从前的原因是什么呢?
“除了探究果实品质调控的遗传密码,通过改良土壤、优化栽培技术,为果实创造良好的生长环境,也是提升果实品质的重要方面。”2016年,胡大刚在烟台苹果园调研中发现,果园除草剂、化学农药、肥料使用量大,土壤酸化严重、微生物群落单一,再加上果园修剪枝条、果袋随意丢放等,造成果园生态环境破坏。

为此,胡大刚在全国首创了五位一体“果-虫-菌-草-牧”生态循环。他通过构建复合系统,利用“虫—菌”复合环境生物系统技术,把废弃的秸秆生物转化为动物蛋白饲料、虫砂基生物菌肥、赤松茸等高品质产品。其中,动物蛋白饲料可以用于养殖业,为生态养殖提供蛋白新选择;虫砂基生物菌肥和赤松茸的种植废料则可以用于种植业,为苹果和桃的有机生产提供可溯源有机质,由此形成“消费即生产”的循环经济综合体。

“五位一体生态循环有机果园关键技术,实现了农业发展绿色低碳、果实品质提质增效、服务乡村全面振兴相互促进、协同发展的良好局面。”胡大刚说,“该技术已建立5万亩示范田,全国推广超百万亩。”
“水果入盘,蔬菜入篮,藏粮于技。努力让每个果园都成为绿水青山的财富密码!”说起下一步打算,胡大刚表示,将带领团队继续围绕苹果果实品质生物学与营养健康方向开展研究,自主培育“好看、好吃、好管、好卖、好运”的苹果新品种,打造“营养果篮”,推动苹果产业从“规模扩张”向“价值提升”转型。同时,将聚焦西北干旱区面临水资源短缺、土壤贫瘠化、生态系统脆弱的三重困境,将五位一体“果-虫-菌-草-牧” 生态循环模式向西北干旱区推广,以提高经济效益和生态效益,打造西部绿洲。

山东农业大学赵玉文(博士三年级)、赵婷婷(园艺科学与工程学院果树系副教授)、孙权(胡大刚教授团队博士后)、刘小龙(博士一年级)为该论文的并列第一作者,胡大刚教授为该论文的唯一通讯作者,山东农业大学为唯一通讯单位。山东省果树研究所李林光和王海波研究员为该研究提供了苹果杂交后代群体和“鲁丽”苹果试材。该研究工作得到了山东农业大学苹果团队首席陈学森教授和美国康奈尔大学程来亮教授的精心指导。已毕业硕士黄晓玉,在读研究生李万坤、王楚堃、王文燕、向莹、马昌宁也参与了此研究工作。该研究获得了国家重点研发计划、国家自然科学基金青年项目B类(原国家优秀青年基金)、山东省重点研发计划、泰山学者工程专项资金、中国博士后科学基金等项目的资助。
论文链接:
https:/doi.org/10.1038/s41477-025-01964-4
胡大刚教授及课题组简介

胡大刚,山东农业大学园艺科学与工程学院副院长,教授,山东农业大学博士生导师,石河子大学兼职博导, “国家优秀青年基金”和“山东省优秀青年基金”获得者,“山东青年创新榜样”,中国园艺学会理事兼苹果分会副会长,山东农业大学欧美同学会副会长,Horticulture Plant Journal和Food Quality and Safety等期刊编委。现被聘为“中国科协科技人才举荐和表彰奖励评价专家”“共青团乡村振兴青年专家”“大北农科技奖评审委员会委员”等;“全国大学生创新创业大赛” “山东省优秀博士论文”“山东省研究生优秀成果奖”优秀指导教师和山东农业大学十佳研究生导学团队负责人;主持国家自然基金面上项目等国家及省部级课题10余项;以第一完成人获第十二届中国技术市场协会金桥奖和省科技兴农奖优秀项目一等奖各1项;以第一或通讯(含并列通讯)在Nature Plants和The Plant Cell等期刊发表学术论著80余篇,其中高被引论文4篇,被授予“Wiley中国高贡献作者奖”。主编和副主编教材各1部,参编教材5部,授权国家发明专利4项,登记团体标准1项。
苹果果实品质生物学与营养健康研究课题组现有教授1人,副教授2人,讲师1人,博士后1人,团队成员发表论文100余篇,主持国家及省部级课题20余项,指导博士硕士研究生24名。在苹果果实品质形成和保持的机理与调控等方面形成了研发优势,具有重要的国际影响,近五年成功获批国家优秀青年基金、山东省优秀青年基金、泰山学者青年专家,获第十二届中国技术市场协会金桥奖、山东省科技兴农奖一等奖、山东青年创新榜样等国家及省部级项目和奖励。

来源:党委宣传部(新闻中心) 科技处 园艺学院
记者:赵伟烨
编辑:郭海涵 张圣晗审校:胡学俭 李涛 张钦龙 王琪 赵然
山东农业大学融媒体中心出品
原创文章转载请联系后台投稿信箱:sdaurm@163.com
往期推荐

高招云直播