
昨天,省教育考试院发布2025年
普通高校招生工作通知
对今年高校招生工作作出部署

接下来
一起看小编划的重点!

考试时间




考试科目



分数构成






录取分数线







志愿填报方式




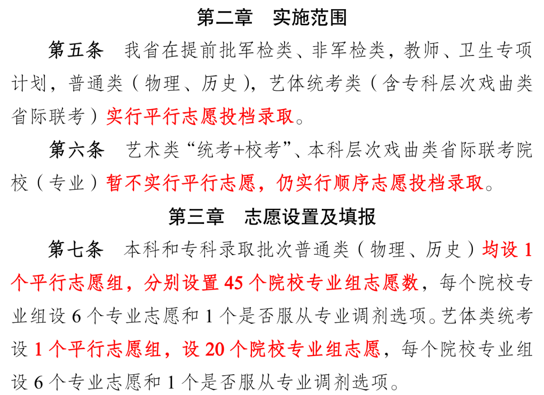
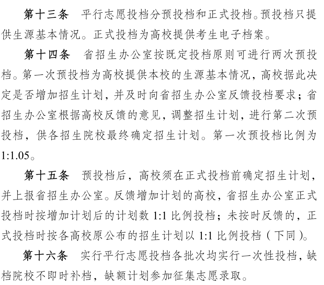
平行志愿投档及录取实施办法












(上下滑动可查看更多)

广东省2025年普通高校招生工作
通知原文如下


广东省2025年普通高校招生工作坚持以习近平新时代中国特色社会主义思想为指导,深入学习贯彻党的二十大和二十届二中、三中全会精神,贯彻落实中央经济工作会议和全国教育大会精神,坚持稳中求进、守正创新,更好统筹发展和安全,进一步深化高考综合改革、加强规范管理,确保考试招生工作安全平稳有序。根据《教育部关于做好2025年普通高校招生工作的通知》(教学〔2025〕1号)精神,结合我省实际,现将有关事项通知如下。
一、加强组织领导,全力保障高考组织安全平稳1.全面贯彻党的教育方针。各地各校党委要落实立德树人根本任务,坚守为党育人、为国育才的初心使命,进一步深化考试招生制度改革。要树立正确的招生工作政绩观,坚决防止和纠正“掐尖招生”“分数至上”等错误的选才观,不得以录取分数线等作为考核评价招生工作的指标,推动形成风清气正的政治生态和育人环境。
2.压实考试安全主体责任。各地各校要在当地党委和政府领导下,切实加强组织领导,明确职责分工,层层压实责任,确保统一高考及各特殊类型招生考试安全平稳实施。要落实考试安全主体责任制,各级招生委员会是本行政区域内组织高考、治理考试环境、维护考试招生安全稳定、做好考试卫生防疫、整肃考风考纪的责任主体,主要负责同志是第一责任人;各级教育行政部门主要负责同志、分管负责同志和招生考试机构主要负责同志是直接责任人。高校是本校考试招生(含特殊类型招生)工作的责任主体,主要负责同志是第一责任人,分管负责同志是直接责任人。
3.完善考试安全体系。各地各校要把试题试卷安全保密工作摆在突出重要位置,强化命题、制卷、运送、保管、分发、施考、回收、评卷等全流程管理,确保绝对安全。要严格考场组织管理,紧盯重点场所、关键人员,严密防范化解考试组织中的重大安全风险和次生风险,确保考试过程安全、规范、有序。强化标准化考点建设管理,要严把考试入口关,强化入场安检,严格执行考生进入考点(考场)安全检查工作规范,坚决防止考生携带考试违规物品及高科技作弊工具入场。严厉打击考试舞弊,实现智能安检门全配备、考点考场无线电信号有效屏蔽,实现高考考场实时智能巡查和保密室实时智能巡检全覆盖,进一步完善防范高科技作弊的工作措施。要加强综合治理,联合有关部门深入开展净化涉考网络环境、净化考点周边环境、打击销售作弊器材、打击手机作弊等专项行动,依法严厉打击各类涉考违法犯罪活动。加强考生诚信考试教育,营造良好风气。加强考务工作人员培训,严防发生考试事故。加强监考巡考工作,严格执行考场视频回放制度,严查违规违纪行为。
4.强化招生信息安全。各地各校要进一步完善分级负责、规范有效的国家、省级、地市、高校、中学等多级高校招生信息公开机制,要按照《中华人民共和国个人信息保护法》等法律法规要求,加强信息化等技术手段运用,进一步优化信息公开的范围、内容、方式,自觉接受利益相关者的监督。要公开招生咨询及违规举报电话,畅通社会监督举报渠道。
5.加强招考风险防控。要树牢底线思维、极限思维,着力提升风险防范化解能力水平。各地各校要成立招生考试突发事件应急处置工作领导小组,建立各环节风险梳理和排查机制,完善防范各类涉考突发事件的应急处置工作预案,确保出现突发情况后的快速反应和应急措施到位。高考期间,各地要建立值班值守制度,及时协调处置各类涉考突发事件,重大事件处置决策要向当地党委和政府请示汇报,并及时报省招生委员会、省教育厅。
二、落实改革部署,稳妥推进高考综合改革6.稳妥深化高考综合改革。各地各校要严格按照课程标准实施教学,高二年级起根据学生选考科目开展选课走班,严禁组织学生提前选科备考。要加强学生发展指导和选科指导,引导学生根据国家发展需要和自身兴趣特长选科选考。
7.持续推进考试内容和形式改革。坚持立德树人,将习近平新时代中国特色社会主义思想有机融入试题,构建引导学生德智体美劳全面发展的考试内容体系。加强关键能力、学科素养和思维品质考查,引导创新能力培养。注重考查基础知识、基本技能、基本方法,引导学生融会贯通、灵活运用。
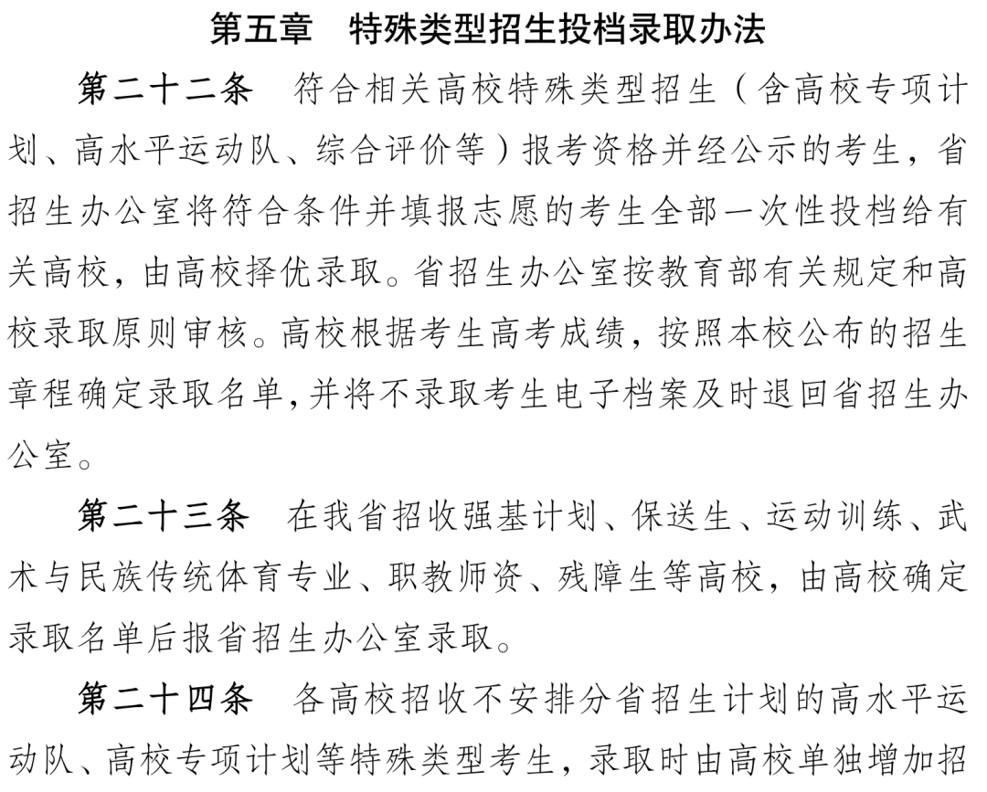
8.认真做好强基计划招录工作。各试点高校要坚持试点工作定位,进一步优化招生程序,着力选拔对基础学科研究有志向、有兴趣、有天赋的优秀学生。要优化学校考核评价办法,探索采取多维度评价方式,选拔具有创新潜质的优秀学生。要遵循拔尖创新人才成长规律,进一步完善培养方案,加强思想政治引领,注重学生的价值观塑造、身心健康教育和学术志趣保护。要完善跟踪评估机制,建立相关学生成长发展数据库。各地各中学要加强宣传引导,帮助学生深入了解强基计划专业特点、培养模式和发展前景。
9.完善高职院校分类招考。各地各校要遵循职业教育人才培养规律,进一步完善“文化素质+职业技能”的春季高考制度,服务现代职业教育高质量发展需要。要坚持立德树人、德技并修、面向实践、强化能力,完善分类考试内容、形式和招生录取机制,着力选拔培养高素质技术技能人才。
三、实施专项招生,大力促进入学机会公平
10.实施重点高校招生专项计划。严格报考条件,加强资格审核,推动专项计划优惠政策落实到位。加强政策宣传,优化招录程序。往年被专项计划录取后放弃入学资格或退学的考生,不再具有专项计划报考资格。各地和有关高校要加强政策宣传和解读,统筹做好专项计划录取考生培养工作,进一步完善培养方案,加大培养帮扶力度。
11.认真落实随迁子女在我省参加高考政策。严格执行《广东省人民政府办公厅转发省教育厅等部门关于做好进城务工人员随迁子女接受义务教育后在我省参加升学考试工作意见的通知》(粤府办〔2012〕137号)规定,确保符合条件的随迁子女顺利参加高考。加强报名资格审核,严厉打击“高考移民”,压实高中阶段学校责任,严格规范学籍管理,严查空挂学籍、人籍分离、虚假学籍等违规情况;对于通过非正常学籍迁移、空挂学籍、违规落户、提供虚假学籍证明材料等手段获取我省高考资格的,要依法依规严肃处理。
四、从严治考治招,切实维护考试招生公平公正
12.完善自我监督机制。各高校要加强学校招生委员会建设,严格议事规则和程序,坚持“集体议事、集体决策”,在制定学校招生计划、确定招生政策和规则、决定招生重大事项等方面履职尽责。要健全校内招生廉政风险防控体系,完善多部门参与、互相监督制约机制,明确相关部门、院系工作责任,做到各负其责、失职追责。学校纪检监察部门要全程参与校考组织、招生录取等各环节的监督工作。学校可请教师、学生及校友代表作为监督员,对招生工作进行第三方监督。
13.严格执行招生政策。各地各校要严格执行国家招生计划和招生政策规定,严肃招生工作纪律,认真遵守高校招生“十严禁”“30个不得”“八项基本要求”等工作纪律,切实维护招生工作的严肃性。高校招生委员会、教育行政部门要认真落实考试招生工作的监管责任,会同教育纪检部门加强对报名、考试、录取全过程监督。严格组织新生入学资格复查,确保招生录取公平公正。
14.规范高考成绩发布。各地要坚持正确育人导向,进一步完善和规范高考成绩、高校录取分数线等发布工作,避免唯分数论、唯升学论,推动全社会树立科学的人才观、成才观、教育观,鼓励学生成长为不同类型的人才,实现学以致用。各地各校不得以任何形式宣传炒作“高考状元”“升学率”“录取率”“高分考生”等,不得以高考成绩为标准奖励教师和学生,不得将升学率与教师评优评先及职称晋升挂钩。
15.加强涉考培训咨询机构治理。各地教育行政部门、招生考试机构及其工作人员和高校、高中阶段学校及其教师不得组织或参与任何形式涉考培训活动和有偿志愿填报服务。各校不得允许教育咨询机构、校外培训机构或个人进入学校开展涉考培训、咨询和广告宣传活动;不得向考生和家长宣传推介有关机构或个人的相关活动。各地教育行政部门要会同有关部门,加强对社会培训机构或个人开展涉考培训、咨询的规范治理,严厉打击涉及虚假宣传、价格欺诈、组织或参与考试作弊、干扰破坏考试招生秩序等违规违法行为。
16.严查违法违规行为。加强考试招生全过程监督,对违法违规行为,要严格按照《中华人民共和国教育法》《中华人民共和国刑法》《最高人民法院 最高人民检察院关于办理组织考试作弊等刑事案件适用法律若干问题的解释》《国家教育考试违规处理办法》《普通高等学校招生违规行为处理暂行办法》等确定的程序和规定严肃处理,依法依规依纪追究当事人及相关人员责任;涉嫌犯罪的,移送司法机关追究法律责任。对公职人员违规违纪的,要依据《中国共产党纪律处分条例》《事业单位工作人员处分暂行规定》等相关规定严肃处理。要加大违规查处和曝光力度,对因疏于管理,造成考场秩序混乱、作弊情况严重、招生违规的,要依法依规依纪对相关责任人严肃查处并追责问责。
五、加强宣传引导,不断优化考试招生服务水平
17.规范招生宣传。各地各校要加强高考宣传工作,及时、主动、准确、全面做好政策解读、信息发布、温馨提示、答疑解惑等服务工作。各高校要严守招生宣传纪律,严禁违规提前遴选生源,不得通过夏令营、飞行测试、资格初筛等方式开展与招生挂钩的考核活动,不得向学生发放“优秀”等资格认定,不得常年设置招生组固定联系相关中学,应积极推进数智赋能,通过信息化手段加强线上招生宣传及咨询服务。要规范招生宣传管理,招生广告或者宣传的表述应当严谨、规范,不得采取贬损、夸张、低俗以及其他不适当的语言或者方式开展招生宣传,不得恶意诋毁、造谣诽谤其他高校。高校在录取工作结束前,不得违规获取考生成绩等个人信息,不得以各种方式向考生违规承诺录取或以“承诺录取专业”“签订预录取协议”“新生高额奖学金”“入校后重新选择专业”“承诺本硕博连读或贯通”等方式争抢生源。不得面向中学开展“优质生源基地”“人才共育基地”等任何形式的签约、授牌活动。严禁以优质生源登记表、志愿填报意向书等形式吸引、误导学生,严禁委托中介机构招生和有偿招生宣传。严格加强工作人员管理,不得以任何形式代替或干预考生填报志愿。招生录取期间,确有必要外派招生宣传教师的,应制定相应管理规定和行为规范,明确外派教师只能开展招生宣传、咨询服务等工作,不得单方面私下接触考生及家长,不得承诺录取考生或开展考核认定。制作录取通知书应坚持简约、节约的原则,避免铺张浪费。
18.优化考生服务。加强对考生的人文关怀,各地要深入实施“高考护航行动”,要强化对治安、交通、气象、医疗卫生、噪音治理、心理辅导等多方面的综合服务保障,为残疾人等特殊群体考生提供合理便利,营造温馨和谐的考试招生环境。高中学校有责任和义务为学生填报志愿提供咨询指导,要发挥高中阶段学校主阵地作用,充分利用高考后到出分前的关键节点,加大对一线教师、考生和家长的培训力度。要遴选部分业务能手、骨干教师、招办主任、专家学者等,建设本地志愿填报咨询专家队伍,通过省的志愿填报辅助系统等信息化手段,集中解答考生和家长关心的热点问题。要加强考生志愿填报各环节管理,指导考生妥善保管个人信息,严防志愿被篡改。严禁学校和教师与校外培训等社会机构合作,通过为考生提供志愿填报咨询服务收取费用、谋取利益。各地要严格按照校外培训管理要求,进一步完善培训机构涉考试招生负面行为清单,严肃查处培训机构与相关人员内外勾连、组织考试作弊、干扰考试秩序等行为,加大公开通报力度。要联合网信、公安、市场监管等部门,加强对社会培训机构或个人开展志愿填报咨询活动的监管,加大治理收费不规范、价格欺诈及虚假宣传等问题力度,提醒考生谨防志愿填报、招生录取等环节的诈骗陷阱。录取期间,要公开违规举报电话和咨询电话,及时妥善处置信访问题,切实维护考生合法权益。
附件:
1.广东省2025年普通高等学校招生工作规定
2.广东省2025年普通高等学校招生平行志愿投档及录取实施办法
扫码可查阅附件
(△上下滑动可查看更多)
- THE END -信息来源丨广东省教育考试院


✦
学校招生就业处联系方式
✦
联系电话
招生业务咨询
020-87818781020-87818098020-87810097020-87818068020-87818808就业(招聘)业务咨询
020-87818718020-87818012对外交流业务咨询
020-87818235咨询QQ群
专升本咨询群:616275042
普高本科咨询群:20100151
招生网
https://zs.seig.edu.cn/
就业网https://job.seig.edu.cn/
❖
热忱欢迎广大考生及家长联系和咨询
每位老师都会竭诚为您答疑解惑
助力每一个学子实现梦想
亲爱的同学们
请全力以赴去勇敢追梦吧
学IT到广软
梦开始的地方
我们等你来

编辑:刘文俊
责编:邓柏定
审核:吴嘉帆
复审:林青映
终审:夏丹
高招云直播