目 录
1.2025年山东省普通高等学校招生考试分为哪些类型?
2.夏季高考和春季高考可以兼报吗?兼报的如何录取?
3.如果考生同时符合我省及其他省份高考报名条件,能否同时报名?
4.非山东省户籍人员参加我省高考报名有何要求?
5.哪些情况下不能参加高考报名?
6.高一、高二的学生能否参加高考报名?
7.夏季高考各科目考试时间是如何安排的?
8.夏季高考总成绩是怎样构成的?
9.2025年夏季高考成绩什么时候公布?
10.考生若对高考成绩有疑义,应该如何申请复核?
11.哪些考生需要参加外语口试?
12.学业水平等级考试科目选报时,对于考生能够选报的科目有何限制?
13.学籍在外省的普通高中应届生参加科目选报有何要求?
14.所有考生都需要参加高考体检吗?
15.考生的高考体检结果是否需要本人确认?如对结果有异议该如何处理?
16.考生是否可以自行寻找医院进行高考体检?
17.拟报考军事、公安类院校的考生体检是如何规定的?
18.如何正确理解体检结论,选报相关专业?
19.学业水平等级考试成绩如何进行等级赋分转换?
20.我省等级考试科目赋分办法的优点有哪些?
21.考生的位次是如何得到的?
22.什么是专业(专业类)平行志愿?平行志愿投档时,同分考生投档规则是什么?
23.招生院校对选考科目的要求主要是什么?
24.夏季高考录取分哪几个类别?
25.普通类分为哪些批次进行录取?每个批次包含哪些类型?
26.艺术类分为哪些批次进行录取?每个批次包含哪些类型?
27.体育类分为哪些批次进行录取?每个批次包含哪些类型?
28.普通类提前批志愿是如何设置的?考生如何填报?
29.普通类特殊类型批志愿是如何设置的?考生如何填报?
30.普通类常规批志愿是如何设置的?
31.普通类常规批如何分段填报志愿?一段线下考生能填报本科志愿吗?
32.艺术类本科提前批志愿是如何设置的?考生如何填报?
33.艺术类本科批志愿是如何设置的?考生如何填报?
34.艺术类专科批志愿是如何设置的?考生如何填报?
35.体育类提前批志愿是如何设置的?考生如何填报?
36.体育类常规批志愿是如何设置的?考生如何填报?
37.提前批志愿推进平行志愿模式改革,是如何考虑的?38.艺术类今年有哪些统考类别?综合成绩如何计算?
39.体育类综合成绩如何计算?
40.录取时,普通类划定哪些分数线,分数线是怎么划定的?
41.录取时,艺术类划定哪些分数线,分数线是怎么划定的?
42.录取时,体育类划定哪些分数线,分数线是怎么划定的?
43.普通类、体育类一段线上考生都能被本科录取吗?
44.为什么普通类实施分段划线,不再划定本专科录取控制分数线?
45.体育类招生录取政策有什么变化?46.什么是高校招生章程?高校招生章程包含哪些内容?
47.我省高职(专科)单独考试招生和高职(专科)综合评价招生的报考政策是如何规定的?
48.2025年在我省开展本科综合评价招生的高校有哪些?
49.本科综合评价招生的报名条件是什么?
50.本科综合评价招生报名录取的程序是什么?
51.本科高校综合评价招生的考生综合成绩是怎样确定的?
52.本科高校综合评价招生如何填报志愿和录取?
53.考生能否报考多个高校的本科综合评价招生?
54.中学综合素质评价在高校招生中发挥什么作用?
55.强基计划的人才选拔定位是什么?
56.强基计划试点院校、招生专业范围有哪些?
57.强基计划在人才培养上有什么新举措?
58.强基计划报考流程是什么?
59.强基计划的录取方式是怎样的?
60.报考强基计划的考生需要填报强基计划志愿吗?
61.强基计划与本科综合评价招生可以同时报考吗?
62.文物全科人才招生是什么?如何填报志愿?
63.在我省招收少年班的高校有哪些?有什么规定?
64.我省学生专项计划有几种形式?报考条件是什么?
65.农村专项计划录取考生是否定向农村就业?
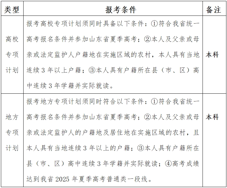
66.高校专项计划的招生高校有哪些?如何进行报名、填报志愿?
67.地方专项计划的招生高校有哪些?如何进行报名、填报志愿?
68.高职院校专项计划的招生高校有哪些?如何进行报名、填报志愿?
69.省属公费生有哪几种类型?报考条件有哪些?
70.省属公费生可享受的优惠政策有哪些?
71.哪些考生具有保送资格?通过什么方式可以获得保送入学资格?
72.高水平运动队的招生条件是什么?
73.高水平运动队如何填报志愿?
74.高水平运动队招生与体育类招生的主要区别有哪些?
75.春季高考统一考试科目有哪些?总成绩如何组成?
76.春季高考统一考试专业类别是如何划分的?
77.春季高考统一考试时间是如何安排的?什么时间考试?
78.满足什么条件可以申请技能拔尖人才?
79.春季高考统一考试如何评卷,什么时间发布成绩?
80.春季高考统一考试分数线如何划定?
81.春季高考统一考试各批次志愿是如何设置的?考生如何填报?
82.“3+4”转段考生需要参加哪些科目考试?需要填报志愿吗?
83.“专业(专业类)+学校”志愿模式特点是什么?
84.2027年春季高考报名政策有什么调整,对考生报考有影响吗?
85.“专业(专业类)+学校”平行志愿投档后有退档风险吗?
86.考生投档后又被退档,能再补投到后面的“专业(专业类)+学校”平行志愿吗?
87.高考志愿填报一般需要考虑哪些因素?
88.高考志愿填报要注意哪些问题?
89.考生被高职(专科)单独招生和综合评价招生录取后还能参加春季高考统一考试和夏季高考吗?
90.此前已被录取的考生,还有机会参加后续的院校专业录取吗?
91.填报志愿结束后,考生是否可以修改、放弃填报的志愿?
92.2025年普通高校招生录取中哪些群体可以享受加分照顾?
93.高考加分照顾政策是否适用于所有的院校和招生类型?
94.除加分照顾外,2025年普通高校招生还有哪些照顾政策?
95.考生高考档案主要包括哪些内容?
96.考生的电子档案是如何管理的?
97.录取后,考生的纸质档案应该如何处理?
98.考生被高校录取后,需要办理户籍迁移吗?
99.新生入学报到时,须注意哪些问题?
100.考生在高考中有违规行为会受到什么处理?有什么严重后果?
山东省普通高校招生考试政策百问百答
(2025版)
1.2025年山东省普通高等学校招生考试分为哪些类型?
答:2025年山东省普通高等学校招生考试分为春季高考和夏季高考两种类型,春季高考主要面向中等职业教育学校毕业生,夏季高考主要面向普通高中毕业生。春季高考分为“知识”和“技能”两部分,“知识”部分全省统一命题,统一组织考试,考试科目为语文、数学、英语、专业知识,时间在5月10日—11日;“技能”部分由主考院校负责命题并组织考试,分专业类别组织,时间在3月份。夏季高考包括全国统一考试和普通高中学业水平等级考试,全国统一考试包括语文、数学、外语,普通高中学业水平等级考试考生从思想政治、历史、地理、物理、化学、生物等6科中选报3科,夏季高考时间为6月7日—10日。
2.夏季高考和春季高考可以兼报吗?兼报的如何录取?
答:同时符合夏季高考和春季高考报名条件的考生可以兼报。
符合录取条件、且被春季高考和夏季高考“双录取”的考生,必须在规定时间内确认就读学校,否则视为放弃当年高考录取资格。
3.如果考生同时符合我省及其他省份高考报名条件,能否同时报名?
答:考生若同时符合我省及其他省份的高考报名条件,只能选择一个省份参加报名,不得同时报名。
4.非山东省户籍人员参加我省高考报名有何要求?
答:非山东省户籍的就业人员随迁子女(含进城务工人员随迁子女)应为具有山东省高级中等教育学校学籍并有3年完整学习经历的合格毕业生或结业生,方可参加我省高考。
5.哪些情况下不能参加高考报名?
答:具有以下情况之一的不得参加高考报名:(1)具有普通高等学历教育资格的高校在校生,或已被普通高校录取并保留入学资格的学生;(2)高级中等教育学校非应届毕业的在校生;(3)在高中阶段非应届毕业年份以弄虚作假手段报名并违规参加普通高校招生考试(包括全国统考、省级统考和高校单独组织的招生考试)的应届毕业生;(4)因违反国家教育考试规定,被给予暂停参加高校招生考试处理且在停考期内的考生;(5)因触犯刑法受到刑事处罚、尚在处罚期内的,其中,未成年人按相关法律规定执行。高考报名后至开考前,如发现考生有上述不符合报考条件的情况,将取消其高考报名资格。开考后发现有弄虚作假等行为的,按有关规定处理。
6.高一、高二的学生能否参加高考报名?
答:除少年班招生等特殊类型,高一、高二学生不允许参加高考报名。若高一、高二学生以弄虚作假手段报名并违规参加普通高校招生考试,不但取消其报名、考试和录取资格,而且视情节轻重依法给予暂停参加各类国家教育考试1—3年的处理。
7.夏季高考各科目考试时间是如何安排的?
答:夏季高考分为全国统一考试和普通高中学业水平等级考试两部分。考试时间安排如下:
(1)全国统一考试
全国统考科目使用全国统一命题试卷,考试时间安排在6月7日全天和6月8日下午,其中语文考试时间150分钟,数学考试时间120分钟,外语(听力和笔试)考试时间120分钟。外语听力测试内容安排在外语笔试考试开始前进行。

(2)普通高中学业水平等级考试
普通高中学业水平等级考试由我省自主命题,考生从思想政治、历史、地理、物理、化学、生物等6个科目中选报3科参加考试。考试时间安排在6月9日至10日,每科考试时间90分钟。

8.夏季高考总成绩是怎样构成的?
答:夏季高考总成绩满分为750分。其中,语文、数学、外语3科统一高考科目原始分数满分均为150分,以原始分数计入总成绩;考生自主选择的3科普通高中学业水平等级考试科目成绩转换为等级分计入总分,各科等级分满分均为100分。
9.2025年夏季高考成绩什么时候公布?
答:全国统一考试科目原始成绩及普通高中学业水平等级考试科目转换成绩于6月26日前公布。
10.考生若对高考成绩有疑义,应该如何申请复核?
答:考生如对考试成绩有疑义,应在成绩正式公布次日起2日(自然日)内,向参加考试地县(市、区)教育招生考试机构申请复核,未在规定时间内提出申请的不予受理。
11.哪些考生需要参加外语口试?
答:并非所有的考生都必须参加外语口试。报考外语或有外语口试要求专业的考生须参加外语口试,此类专业具体可查看学校招生章程。外语口试工作由各市负责组织,口试内容与时间由各市自行确定,考生请咨询所在县(市、区)教育招生考试机构。
12.学业水平等级考试科目选报时,对于考生能够选报的科目有何限制?
答:学业水平等级考试科目包括思想政治、历史、地理、物理、化学、生物等6个科目。考生从中选择3个科目进行考试。普通高中应届考生所选等级考试科目的学业水平合格考试成绩必须达到合格,不合格者不得作为等级考试科目。其他高中阶段应届考生、社会人员及少年班考生,不受学业水平合格考试成绩限制,可自主选择3门等级考试科目,不得多选或少选。
13.学籍在外省的普通高中应届生参加科目选报有何要求?
答:学籍在外省的普通高中应届考生,科目选报要求与我省学籍普通高中应届考生相同,需通过所在省高中学业水平合格考试(或同等性质的考试),方可选报相应科目。
14.所有考生都需要参加高考体检吗?
答:根据教育部规定,报名参加2025年普通高等学校招生考试(含春季和夏季)的所有考生均须参加高考体检,各类保送生、少年班、高职(专科)单招和综合评价招生录取的考生也必须参加体检,不参加体检将会影响录取和学籍注册。
15.考生的高考体检结果是否需要本人确认?如对结果有异议该如何处理?
答:考生体检项目全部完成后,考生需对体检结果签字确认。对体检结果有异议的,应在3日内向县(市、区)教育招生考试机构提出申请。
16.考生是否可以自行寻找医院进行高考体检?
答:不可以。考生必须在县级教育招生考试机构指定的医疗机构按规定时间完成体检。
17.拟报考军事、公安类院校的考生体检是如何规定的?
答:拟报考军事、公安类院校的考生除需正常参加县级教育招生考试机构组织的高考体检外,届时还需参加军事、公安部门组织的单独体检,具体规定请及时关注山东省教育招生考试院官网相关政策通知。
18.如何正确理解体检结论,选报相关专业?
答:教育部《普通高等学校招生体检工作指导意见》分为三个部分:第一部分所列情况为“患有下列疾病者,学校可以不予录取”,相应的体检结论为“不合格”。第二部分所列情况为“患有下列疾病者,学校有关专业可不予录取”。这两部分是高校录取时体检结论检查的主要依据。第三部分所列情况系向考生提出的“不宜就读的相关专业”的建议,若考生执意报考或就读相关专业,可能会对其今后录取、学习及在相关领域就业产生影响。
我省在考生的体检告知书中设置了“政策提醒”内容,关联了体检结论中受限项目对应的受限专业情况,考生务必仔细阅读并妥善保管告知书,作为志愿填报时的参考依据,特别要注意其中“学校可以不予录取”和“学校有关专业可以不予录取”部分的受限结论,防止因体检原因被学校退档。高考志愿填报前,我省也会开放高考网上报名系统,供考生网上查询本人高考体检结论。
另外,也要查看报考院校的招生章程,查看有意向报考的专业是否对身体条件有特殊要求。
19.学业水平等级考试成绩如何进行等级赋分转换?
答:学业水平等级考试科目由学生在6门等级考试科目中自主选择3门组成,共有20种选考组合。由于科目特点、选考群体等差异,各科目原始成绩简单相加会造成学科之间不公平。我省采取等级分数的表达方式,将每门等级考试科目考生的原始成绩从高到低划分为A、B+、B、C+、C、D+、D、E共8个等级区间,参照正态分布原则,确定各等级区间人数所占比例。等级考试科目成绩计入考生总成绩时,将A至E等级区间内的考生原始成绩,依照等比例转换法则,分别转换到91—100、81—90、71—80、61—70、51—60、41—50、31—40、21—30八个分数区间,得到考生的等级成绩,并计入总分参与录取。每科等级成绩本质上是考生的位次成绩,主要由考生在科目内所处位次决定,原始成绩进行等级转换后,排名顺序不变。
20.我省等级考试科目赋分办法的优点有哪些?
答:一是能够较好解决学科之间分数不等值、学生选考科目分数不能直接相加参加高校招生录取的问题。夏季高考实行“3+3”选考模式,每个学生等级考试选考的科目不同,由于科目特点、选考群体等差异,如果以原始分呈现考试成绩,会带来学科间不公平问题;等级呈现方式使不同学科考生因等级划分而保持了成绩相对均衡,科目特点、选考群体差异等不公平因素可以被较好消除,使得不同科目之间成绩可以相加。
二是等级区间比例依据山东考生的实际状况划定。以山东省历年高考成绩大数据为基础,经过严谨科学测算,确定了8个等级区间所占比例。这样进行比例划分,符合山东考生的实际整体状况,能够较好地体现山东考生的真实水平和能力,确保等级区间制定的科学性。
三是能够保持考生成绩排名顺序不变。高考是选拔性考试,决定考生录取状况的是考生成绩相对排名。考生成绩依据等比例转换法则转换后计入高校招生录取总成绩,能够保持每门等级考试科目内考生成绩排名顺序不变,确保了考生成绩转换的公平公正。
四是能够最大限度保证考生的成绩区分度。山东是高考大省,考生基数大,增加考生间的成绩区分度,既是满足录取的需要,也是促进公平的需要。我省的等级计分方式能够实现考生成绩分布在尽可能多的分数点,大大增加了考生成绩区分度,满足了高校人才选拔的需要,确保了我省考生在招生录取中利益的最大化。
21.考生的位次是如何得到的?
答:夏季高考:按照所有考生的高考总成绩(含政策性加分),由高到低排序确定考生的位次。高考总成绩相同时,依次按语文数学总成绩、语文或数学单科最高成绩、外语单科成绩、等级考试选考科目单科最高成绩、等级考试选考科目单科次高成绩顺序排序,成绩高者位次在前。考生总成绩、语文数学总成绩及各单科成绩均相同时为同分同位次。
春季高考:所有类别均按照总成绩(含政策性加分)、专业知识、专业技能、语文、数学、英语的顺序,依次比对成绩,成绩高者位次在前。所有成绩均相同为同分同位次。
22.什么是专业(专业类)平行志愿?平行志愿投档时,同分考生投档规则是什么?
答:专业(专业类)平行志愿,是新高考招生同一类别、同一批次中若干具有相对平行关系的专业(专业类)志愿,以一所院校的一个专业(专业类)为志愿单位,按照“分数优先、遵循志愿”的原则进行投档。不同于以往以院校为志愿单位投档的院校平行志愿,专业平行志愿投档时,直接投档到某院校某专业(专业类),不存在专业服从调剂,考生也不用担心被调剂到自己不喜欢的专业。
夏季高考各类各批次实行平行志愿的专业,考生高考总成绩相同时,依次按语文数学总成绩、语文或数学单科最高成绩、外语单科成绩、等级考试选考科目单科最高成绩、等级考试选考科目单科次高成绩由高到低顺序投档;如仍相同,则比较考生志愿顺序,顺序在前者优先投档。志愿顺序相同的考生全部投档。
23.招生院校对选考科目的要求主要是什么?
答:高校依据教育部和我省有关要求,认真研究本校专业人才培养对高中学生学科专业基础的需要,提出本校拟招生专业(专业类)的选考科目要求。考生可通过山东省教育招生考试院官方网站(https://www.sdzk.cn)中“关于公布普通高校拟在山东招生专业(类)选考科目要求的公告”(网址链接:https://www.sdzk.cn/NewsInfo.aspx?NewsID=6819)查询有关选科信息,了解目标高校招生专业(类)的2025年选科要求。最终招生高校和招生专业届时以《2025年山东省普通高校招生填报志愿指南》公布为准。
24.夏季高考录取分哪几个类别?
答:夏季高考报考科类分为普通类、艺术类和体育类,考生可根据自身情况选报其中一类。
25.普通类分为哪些批次进行录取?每个批次包含哪些类型?
答:普通类分为提前批、特殊类型批和常规批三个录取批次,录取工作按三个批次依次进行。各批次包含的类型为:

26.艺术类分为哪些批次进行录取?每个批次包含哪些类型?
答:艺术类分为本科提前批、本科批和专科批三个录取批次,录取工作按三个批次依次进行。各批次包含的类型为:
27.体育类分为哪些批次进行录取?每个批次包含哪些类型?
答:体育类分为提前批和常规批两个录取批次,录取工作按两个批次依次进行。各批次包含的类型为:

28.普通类提前批志愿是如何设置的?考生如何填报?
答:2025年普通类提前批志愿设置进行改革,将普通类提前批分为A类(非平行志愿部分)和B类(平行志愿部分)两类,分别录取。
提前批A类包括本科计划、专科计划,含军事类、公安政法类、飞行技术、航海类、消防救援、综合评价、高水平运动队等本科招生,以及定向培养军士生等类型的专科招生。提前批A类实行以学校为单位的志愿模式。第一次志愿填报,考生填报1个院校志愿;第二次志愿填报,考生填报4个顺序院校志愿。除个别招生类型外,每个学校志愿一般可填报6个专业志愿及1个专业服从调剂志愿。
提前批B类均为本科计划,含国家公费师范生、省属公费生、部分高校的马克思主义理论专业、紧缺涉农试点专业等类型等本科招生高校(专业)。提前批B类第一次、第二次志愿均实行以“专业(专业类)+学校”为单位的平行志愿模式,1个“专业(专业类)+学校”为1个志愿。考生每次填报志愿的数量最多不超过60个。
提前批A类、B类不得兼报,考生只能从中选择一类填报。普通类一段线及以上考生可填报提前批本科专业志愿,也可以填报提前批专科专业志愿;普通类一段线下、二段线(含)上考生只能填报提前批专科志愿。
29.普通类特殊类型批志愿是如何设置的?考生如何填报?
答:普通类特殊类型批安排一次志愿填报,考生填报1个院校志愿。考生成绩必须达到特殊类型招生控制线,且已获得教育部高校专项计划相应高校的报考资格,方能填报志愿。
30.普通类常规批志愿是如何设置的?
答:普通类常规批实行以“专业(专业类)+学校”为单位的平行志愿模式。安排三次志愿填报,均实行以“专业(专业类)+学校”为单位的平行志愿模式,1个“专业(专业类)+学校”为1个志愿。考生每次填报志愿的数量最多不超过96个。
31.普通类常规批如何分段填报志愿?一段线下考生能填报本科志愿吗?
答:普通类常规批第一次志愿填报时,由普通类一段线上考生填报本科志愿,第二次和第三次志愿填报时,由普通类二段线上考生(含未被录取的一段线上考生)填报本、专科志愿,即仅第二次和第三次志愿填报时,一段线下考生可填报本科志愿。
32.艺术类本科提前批志愿是如何设置的?考生如何填报?
答:2025年艺术类本科提前批志愿设置进行改革,将提前批分为A类(非平行志愿部分)和B类(平行志愿部分)两类,分别录取。
本科提前批A类包括独立设置本科艺术院校(含部分艺术类本科专业参照执行的少数高校)等组织校考的专业、省际联考的戏曲类本科专业。提前批A类实行以学校为单位的志愿模式。考生填报1个院校志愿,院校志愿下可填报4个专业志愿及1个专业服从调剂志愿。
本科提前批B类包括省属公费师范生艺术类专业。提前批B类第一次、第二次志愿均实行以“专业(专业类)+学校”为单位的平行志愿模式,1个“专业(专业类)+学校”为1个志愿。考生每次填报志愿的数量最多不超过60个。
提前批A类、B类不得兼报,考生只能从中选择一类填报。少数经教育部批准组织校考的专业文化录取控制分数线为普通类一段线,破格录取考生文化成绩要求按照招生高校破格录取办法执行。填报提前批其他院校本科各类别的专业志愿,须达到我省艺术类相应类别本科文化控制线。
33.艺术类本科批志愿是如何设置的?考生如何填报?
答:艺术类本科批安排两次志愿填报。省级统考专业(专业类)实行平行志愿,均实行以“专业(专业类)+学校”为单位的志愿模式,1个“专业(专业类)+学校”为1个志愿,考生每次志愿填报的数量不超过60个。考生须达到艺术类相关专业类别本科文化控制线方能填报。
34.艺术类专科批志愿是如何设置的?考生如何填报?
答:艺术类专科批安排两次志愿填报。省级统考专业(专业类)实行平行志愿,按“专业(专业类)+学校”志愿模式填报,每次志愿填报的数量不超过60个。省际联考的戏曲类专业不实行平行志愿,每次只能填报1个院校志愿。
35.体育类提前批志愿是如何设置的?考生如何填报?
答:体育类提前批包括省属公费师范生体育专业等类型的本科招生。安排两次志愿填报,均实行以“专业(专业类)+学校”为单位的平行志愿模式,1个“专业(专业类)+学校”为1个志愿。达到体育类一段线的考生可以填报提前批志愿。考生每次填报志愿的数量最多不超过60个。
36.体育类常规批志愿是如何设置的?考生如何填报?
答:安排三次志愿填报,均实行以“专业(专业类)+学校”为单位的平行志愿模式,1个“专业(专业类)+学校”为1个志愿。考生每次填报志愿的数量最多不超过60个。第一次志愿填报由体育类一段线(含)上考生填报本科志愿,第二次和第三次志愿填报,达到体育类一段线未被录取的考生可填报本、专科志愿,体育类一段线下、二段线(含)以上的考生只可填报专科志愿。
37.提前批志愿推进平行志愿模式改革,是如何考虑的?
答:今年,我省普通类、艺术类、体育类均在具有统一录取标准的高校及专业提前批推进了平行志愿,这是一次高考录取模式的改革。平行志愿能够增加考生的选择机会,提高高校的志愿满足率,实现双赢。同时,提前批还有部分高校及专业的录取标准不统一,有体检、面试、专业测试、身体条件等特殊要求,如综合评价招生需使用综合成绩录取,军事、公安院校需参加体检面试等,对这部分高校及专业,今年将继续保持顺序志愿模式,后续根据改革需要逐步扩大平行志愿范围。
38.艺术类今年有哪些统考类别?综合成绩如何计算?
答:2025年艺术类统考包括美术与设计类、书法类、舞蹈类、音乐类、播音与主持类、表(导)演类等6个类别。综合成绩计算办法如下:

39.体育类综合成绩如何计算?
答:体育类综合成绩按照专业成绩占70%、文化成绩占30%的办法计算。综合成绩=专业成绩×750/100×70%+文化成绩×30%(综合成绩四舍五入保留两位小数)。
40.录取时,普通类划定哪些分数线,分数线是怎么划定的?
答:普通类划定一段线、二段线、特殊类型招生控制线三条分数线。具体划线办法为:

41.录取时,艺术类划定哪些分数线,分数线是怎么划定的?
答:艺术类按高考文化成绩划定艺术类本科文化录取控制分数线和艺术类高职(专科)文化录取控制分数线两条分数线,具体划线办法为:
①艺术类本科文化录取控制分数线。少数经教育部批准组织校考的专业文化录取控制分数线为普通类一段线,破格录取考生文化成绩要求按照招生高校破格录取办法执行。实行省际联考的戏曲类专业本科文化录取控制分数线为普通类一段线的65%。其他艺术类本科高校及专业,分艺术类别划定文化录取控制分数线,各艺术类别划线办法如下。

②艺术类高职(专科)文化录取控制分数线。与普通类二段线相同。
42.录取时,体育类划定哪些分数线,分数线是怎么划定的?
答:体育类划定一段线、二段线两条分数线。具体划线办法为:体育类在专业、文化成绩双达线的合格生源范围内,按综合成绩划线,综合分数按照专业成绩占70%、文化成绩占30%的办法计算。根据考生综合成绩,按照体育类本科招生计划数的1:1.2划定体育类一段线;按照体育类本、专科招生计划总数和生源情况划定体育类二段线。
43.普通类、体育类一段线上考生都能被本科录取吗?
答:普通类和体育类的一段线是分别按照普通类和体育类本科招生计划与生源比1:1.2的比例划定的。达到一段线的考生具备填报常规批首次志愿的资格。我省普通类和体育类实行平行志愿录取办法,按照分数(位次)优先的原则投档录取。在一段线内,如果填报志愿合理,高分考生的录取几率就比较大。但是,因为总体生源比计划多出20%,达到一段线并不意味着就一定能被本科录取。部分分数(位次)较低的考生未录取是一种正常结果,他们可以继续参加第2次、第3次志愿填报,选择相应的专业和学校。
按照1:1.2的比例划定一段线的理由是,我省实行的是“专业(专业类)+学校”的志愿填报模式,不同专业(专业类)的选科要求不一样,其对应的生源数量也不一样。如果划线比例过低,会使较多专业(专业类)因为生源不足造成首次志愿完不成计划的情况。根据实践,1:1.2的比例总体可以较好地实现各专业(专业类)计划与生源的匹配。
44.为什么普通类实施分段划线,不再划定本专科录取控制分数线?
答:实施分段划线、不再划定本专科录取控制分数线,主要基于以下几点考虑:
一是“专业(专业类)+学校”志愿模式下,无法简单地面向所有专业(专业类)统一划定一条本科线和专科线。往年以学校为志愿填报单位时,录取也以学校为单位,一个学校只有文理类各一条录取线。改革后,采取“专业(专业类)+学校”志愿填报方式,投档时以专业为投档单位,会产生多条专业录取线,一条本科或专科分数线将很难涵盖所有的专业录取线。故不采用“一刀切”方式划定一条本科和专科线,而是通过分段方式,柔性地将考生划分为两部分,淡化本专科批次界限,给考生更多选择空间,增加考生选择权,也可以更好地保证选报人数较少的专业顺利完成招生计划。
二是确保有序投档录取。分为两段线,让一段线和二段线的考生依次填报志愿,一段线考生首先填报本科志愿,即使第一次没有被本科录取也可继续填报剩余本科计划,一定程度上避免较高分数的考生因志愿填报不当而落差太大,同时也可避免高水平大学专业间分差过大。
三是创造条件逐步减少录取批次。这是《国务院关于深化考试招生制度改革的实施意见》明确的导向之一。由截然分开的本科批、专科批,到淡化本专科界限的段线划分,为适当减少录取批次提供经验探索。
45.体育类招生录取政策有什么变化?答:2025年体育类专业测试采用了新版的《山东省普通高校招生体育类专业统一测试内容、标准与办法(2025年起试行)》进行评分。招生政策重要变化点为增设体育类专业本专科文化录取控制分数线。其中,本科体育类专业文化录取控制分数线为普通类一段线的65%,高职(专科)体育类专业文化录取控制分数线与普通类二段线相同。划定体育类一段线、二段线时,需在专业、文化成绩双达线的合格生源范围内,按综合成绩划线。46.什么是高校招生章程?高校招生章程包含哪些内容?
答:高校招生章程是由高校依据《中华人民共和国教育法》《中华人民共和国高等教育法》和教育部有关规定制订,并经其主管部门依据国家有关法律和招生政策规定进行审核备案后,才可向社会公开发布且不得擅自更改、必须严格执行的有关高校招生信息的主要载体和重要依据。
高校招生章程通常包括以下内容:高校全称、校址(涉及分校、校区等须注明),层次(本科、专科),办学类型(如普通或成人高校、公办或民办高校或独立学院、高等专科学校或高等职业技术学校等),招生计划分配的原则和办法,预留计划数及使用原则,专业教学培养使用的外语语种,思想品德考核及身体健康状况要求,进档考生的录取规则(如对考生加分成绩的使用、投档成绩相同考生的处理、进档考生的专业安排办法及专业调剂录取办法等),学费标准,学生资助政策及有关程序,颁发学历证书的学校名称、证书种类及其他信息,联系电话、网址以及其他须知等。
招生章程具有很强的规范作用,既是对高校的一种约束,也为考生创造了更加公平、公正、公开的竞争环境。考生正式填报志愿时,必须仔细查阅所有拟报考院校的招生章程,精准了解各院校专业对体检、外语语种、外语口试、综合素质评价、单科成绩等要求。
特别提醒:院校招生章程的信息最为完备,考生初步确定报考院校后,一定要认真仔细阅读。部分高校在编报招生来源计划时,对招生专业的投档限制条件(性别、文化课总分、单科成绩、民族、外语语种、合格生源名单等)、院校招生章程中规定的退档条件(身高、体重、视力、辨色力等)、附加信息(校区、合作单位等)进行了备注说明,我省在公布招生计划时也一并予以公布。但仍有可能无法涵盖院校招生要求的全部信息,请考生务必仔细查阅高校招生章程。
47.我省高职(专科)单独考试招生和高职(专科)综合评价招生的报考政策是如何规定的?
答:我省高职(专科)单独考试招生和高职(专科)综合评价均是我省普通高校招生的重要组成部分。
高职(专科)单独考试招生面向我省中等职业学校应届毕业生和社会人员实施,普通高中应届毕业生不得报考。考生还需参加春季高考统一考试专业技能测试,因此考生需选择春季高考报名。
高职(专科)综合评价招生面向我省普通高中应届毕业生实施,报考高职(专科)综合评价招生需选择夏季高考报名。
48.2025年在我省开展本科综合评价招生的高校有哪些?
答:山东大学、中国海洋大学、中国石油大学(华东)、哈尔滨工业大学(威海)、青岛大学、山东师范大学、山东科技大学、青岛科技大学、山东财经大学、浙江大学、华南理工大学等11所高校,2025年在我省开展本科综合评价招生。
49.本科综合评价招生的报名条件是什么?
答:考生需通过我省夏季高考报名,还须符合报考高校的报名条件要求,高校报名条件要求需查看高校综合评价招生简章。
50.本科综合评价招生报名录取的程序是什么?
答:考生首先需要通过教育部“阳光高考”平台,根据高校的报名要求,完成网上报名;报名后,高校根据考生综合素质档案及考生提供的其他证明材料完成初审,确定进入高校测试的考生名单;高校测试由高校自行组织,安排在夏季高考后进行。高校测试完成后,高校确定最终入围考生名单。入围考生可在我省普通类提前批A类填报综合评价招生高校志愿,高校依据综合成绩进行录取。
51.本科高校综合评价招生的考生综合成绩是怎样确定的?
答:我省本科高校综合评价招生的考生综合成绩,由3门统一高考科目(含语文、数学、外语)成绩、3门普通高中学业水平等级考试科目成绩、高校考核成绩(含笔试、面试)和考生综合素质评价成绩按一定比例计算形成(其中夏季高考总成绩原则上不低于50%)。招生院校按照招生章程,依据考生综合成绩择优录取。
52.本科高校综合评价招生如何填报志愿和录取?
答:本科高校综合评价招生在普通类提前批A类,考生需根据自身取得的试点高校入围资格情况进行志愿填报。省教育招生考试院根据试点高校入围考生名单、考生志愿及该校录取最低控制分数线,分试点高校一次性全部投档,由试点高校根据相关招生计划及考生综合成绩,从高分到低分择优确定预录取名单,并按规定程序办理录取手续。录取最低控制分数线按高考成绩由试点高校自行确定,但不得低于我省普通类一段线。
53.考生能否报考多个高校的本科综合评价招生?
答:在网上报名时,考生可报名多所高校的本科综合评价招生,但不同学校的高校测试时间可能存在冲突,且即使获得多所高校的入围资格,志愿填报时也只能选择其中一所填报。
54.中学综合素质评价在高校招生中发挥什么作用?
答:高校招生中,综合素质评价的使用权在高校。在本科综合评价招生中,作为报考条件和初次遴选的重要依据之一;在高职(专科)综合评价招生中,高校将综合素质评价作为选拔录取参考,纳入综合评价内容;在统一高考招生中,高校可事先对考生综合素质评价提出要求,作为录取参考。
55.强基计划的人才选拔定位是什么?
答:强基计划指导思想和原则是服务国家战略,着力选拔一批对基础研究有志向、有兴趣、有天赋的青年学生进行专门培养,为国家重大战略领域输送后备人才。主要选拔有志于服务国家重大战略需求且综合素质优秀或基础学科拔尖的学生,选拔主体是高考成绩优异的学生和少数在某个领域具有突出才能的人才。
56.强基计划试点院校、招生专业范围有哪些?
答:目前全国39所高校开展强基计划试点招生,具体试点高校名单如下:北京大学、中国人民大学、清华大学、北京航空航天大学、北京理工大学、中国农业大学、北京师范大学、中央民族大学、南开大学、天津大学、大连理工大学、东北大学、吉林大学、哈尔滨工业大学、复旦大学、同济大学、上海交通大学、华东师范大学、南京大学、东南大学、浙江大学、中国科学技术大学、厦门大学、山东大学、中国海洋大学、武汉大学、华中科技大学、湖南大学、中南大学、中山大学、华南理工大学、四川大学、重庆大学、电子科技大学、西安交通大学、西北工业大学、西北农林科技大学、兰州大学、国防科技大学。
强基计划突出基础学科的支撑引领作用,重点在数学、物理、化学、生物、力学、基础医学、育种及历史、哲学、古文字学等相关专业招生。聚焦高端芯片与软件、智能科技、新材料、先进制造和国家安全等关键领域以及国家人才紧缺的人文社会科学领域。高校会结合自身办学特色,合理安排招生专业,并建立学科专业的动态调整机制,根据新形势要求和招生情况,适时调整强基计划招生专业。
57.强基计划在人才培养上有什么新举措?
答:强基计划将积极探索基础学科拔尖创新人才培养模式。一是单独制定培养方案。高校对通过强基计划录取的学生可单独编班,配备一流的师资,提供一流的学习条件,创造一流的学术环境与氛围,实行导师制、小班化培养。建立激励机制,增强学生的荣誉感和使命感。通过强基计划录取的学生入校后原则上不得转到相关学科之外的专业就读。二是畅通成长发展通道。对学业优秀的学生,高校可在免试推荐研究生、直博、公派留学、奖学金等方面予以优先安排。探索建立本—硕—博衔接的培养模式。三是推进科教协同育人。鼓励国家实验室、国家重点实验室、前沿科学中心、集成攻关大平台和协同创新中心等吸纳这些学生参与项目研究,探索建立结合重大科研任务开展人才培养机制。四是强化质量保障。建立科学化、多阶段的动态进出机制,对进入强基计划的学生进行综合考查、科学分流。建立在校生、毕业生跟踪调查机制和人才成长数据库,根据质量监测和反馈信息不断完善招生和人才培养方案。加强对学生的就业教育和指导,积极输送高素质后备人才。
58.强基计划报考流程是什么?
答:每年约3月底至4月,高校公布强基计划招生简章,考生进行网上报名。6月份,考生参加我省夏季高考。高考后,高校确定参加学校考核的考生名单,并组织考核,在我省提前批录取前确定录取名单。
59.强基计划的录取方式是怎样的?
答:强基计划在保证公平公正的前提下,探索建立多维度考核评价考生的招生模式。主要有两种模式:
一是高校依据考生的高考成绩、高校考核成绩进行录取。考生参加统一高考和高校考核后,高校将考生高考成绩、高校综合考核结果及综合素质评价情况等按比例合成考生综合成绩(其中高考成绩所占比例不得低于85%),按综合成绩由高到低顺序录取。
二是对于极少数在相关学科领域具有突出才能和表现的考生,高校制定破格入围高校考核的条件和破格录取的办法、标准,并提前向社会公布。考生参加统一高考后,由高校组织相关学科领域专家对考生进行严格考核,达到录取标准的,经高校招生工作领导小组审定,报生源所在地省级招生考试委员会核准后予以破格录取。破格录取考生的高考成绩原则上不得低于我省特殊类型招生控制线。
具体的录取方式,考生须查看报考高校的强基计划招生简章。
60.报考强基计划的考生需要填报强基计划志愿吗?
答:我省录取期间不设强基计划志愿,考生无需填报强基计划志愿。考生需要通过教育部“阳光高考”平台向高校直接报名,高校会将录取名单提供我省,我省依据名单在提前批录取开始之前完成强基计划录取。若考生被高校的强基计划录取,则不能再参与我省后续其他类型的录取。
61.强基计划与本科综合评价招生可以同时报考吗?
答:考生可以同时报考,但强基计划与本科综合评价招生的高校测试时间可能存在时间冲突,且强基计划录取在本科综合评价招生录取之前。
62.文物全科人才招生是什么?如何填报志愿?
答:为进一步加强基层文物保护队伍和考古队伍建设,2024年起,我省实施了文物全科人才招生,定向培养任务由山东大学承担,招生专业为考古学,考生毕业后定向到县(市、区)及以下文物保护事业单位工作。考生须通过山东省普通高等学校招生报名且夏季高考成绩不低于我省普通类特殊类型招生控制线。考生须自愿承诺签订并履行定向培养协议,保证毕业后在定向就业单位工作不少于5年。文物全科人才在普通类常规批次录取,录取时,文物全科人才志愿作为常规批96个平行志愿的组成部分投档录取。
63.在我省招收少年班的高校有哪些?有什么规定?
答:目前有中国科学技术大学、东南大学、西安交通大学等高校面向我省招收少年班考生,高二及以下年级的考生若获得相关高校的报考资格,可参加我省高考报名。北京大学、清华大学、四川大学部分拔尖创新人才培养计划也招收非高中毕业生。详细的报名要求需查看高校招生简章。需要注意的是,报考此类计划的非高中毕业生,其高考成绩仅用于有关高校少年班等特定类型招生录取,不得用于填报其他普通高校志愿及参与录取。
64.我省学生专项计划有几种形式?报考条件是什么?
答:我省专项计划有:高校专项计划、地方专项计划。重点注意:往年被专项计划录取后放弃入学资格或退学的考生,不再具有专项计划报考资格。

65.农村专项计划录取考生是否定向农村就业?
答:农村专项计划是国家为更好地促进教育公平、让更多的农村学生上大学而出台的一项优惠政策,不是定向就业,对于考生毕业后的就业去向没有限制。
66.高校专项计划的招生高校有哪些?如何进行报名、填报志愿?
答:高校专项计划招生是教育部面向农村和脱贫地区实施的招生类型,招生高校主要为部属重点高校,均为本科层次,详细学校名单可通过教育部“阳光高考”平台(https://gaokao.chsi.com.cn/)查询。满足报名条件的考生,需通过教育部“阳光高考”平台于4月20日前完成网上报名。审核通过获得相应高校报考资格的考生,需在我省普通类特殊类型批填报取得资格的高校及专业志愿,考生若同时获得多所高校的资格,仅能选择其中1所进行填报,且考生成绩必须达到我省普通类特殊类型招生控制线。
67.地方专项计划的招生高校有哪些?如何进行报名、填报志愿?
答:地方专项计划招生是我省面向农村和脱贫地区实施的招生类型,均为本科层次,招生高校主要为我省省属重点高校。高考成绩公布后,考生须于6月29日前到所在县(市、区)教育(教体)局资格审核承办部门进行资格审核,具体报名条件要求,请登录山东省教育厅官网查看《关于做好2025年面向农村和脱贫地区学生招生专项计划工作的通知》。获得我省地方专项资格的考生需在普通类常规批填报地方专项计划志愿,地方专项计划志愿包含在96个志愿之内。
68.高职院校专项计划的招生高校有哪些?如何进行报名、填报志愿?
答:高职院校专项计划招生是面向我省建档立卡脱贫享受政策户和防返贫监测帮扶对象家庭(脱贫不稳定户、边缘易致贫户和严重困难户)学生实施的招生类型,均为高职(专科)层次,招生高校主要为我省重点高职院校。获得我省高职院校专项资格的夏季高考考生需在普通类常规批第2次志愿填报时填报高职院校专项计划,作为96个志愿之一填报;获得资格的春季高考考生需在春季高考专科批单独填报高职院校专项计划。具体政策及报名条件要求,请届时关注山东省教育厅官网。
69.省属公费生有哪几种类型?报考条件有哪些?
答:我省公费生包括公费师范生、公费医学生、公费农科生三种类型。其中公费师范生、公费农科生招生层次为本科,公费医学生招生层次包括本科和专科。
报名考生需满足:①热爱所报考专业及将来从事职业,品行良好,遵纪守法。②通过山东省普通高等学校招生报名且夏季高考成绩不低于我省普通类一段线。③自愿承诺签订并履行公费生协议。公费师范生、医学生要保证毕业后在定向就业单位工作不少于6年,公费农科生要保证毕业后在定向就业单位工作不少于5年。其中,学前教育专业的公费师范生,就业地区公办幼儿园实行人员控制总量备案方式管理的,按照省委组织部等4部门联合印发的《山东省实行人员控制总量备案管理的事业单位人事管理办法(试行)》(鲁人社发〔2017〕53号),中共山东省委组织部、山东省人力资源和社会保障厅《关于优化事业单位人事管理的通知》(鲁人社发〔2019〕37号)等文件要求进行管理。④身体健康,报考公费师范生、医学生要具备认定教师资格或医师资格的身体条件等。
70.省属公费生可享受的优惠政策有哪些?
答:公费生在校学习期间免除学费、住宿费,并给予一定的生活补助,所需经费由省财政按每生每年10000元的标准拨付高校。其中生活补助经费标准为每生每年4000元,学校按每人每月(共10个月,寒暑假除外)400元标准足额发放。公费生应按协议就业,由相关部门根据协议规定落实工作岗位,有编有岗,违约者需承担相应责任并缴纳违约金。
公费生相关政策若有变化,以我省最新文件为准。
71.哪些考生具有保送资格?通过什么方式可以获得保送入学资格?
答:中学生学科奥林匹克竞赛国家集训队成员、济南外国语中学推荐优秀学生、公安英烈子女、退役运动员等4类人员具有保送资格。其中:
中学生学科奥林匹克竞赛国家集训队成员,经所报考高校测试后决定是否具有保送资格。
济南外国语学校推荐的优秀学生可以保送,保送人数不得超过教育部规定的名额,所推荐的学生只可保送高校的外国语言文学类专业。北京外国语大学、上海外国语大学、外交学院可招收少量的外国语中学推荐保送生安排在英语语种相关专业,其他高校招收的外国语中学推荐保送生均安排在除英语以外的小语种相关专业。
符合教育部、国家体育总局等联合印发的《关于进一步做好退役运动员就业安置工作的意见》和《体育总局科教司关于做好2025年优秀运动员免试进入高等学校学习有关事宜的通知》规定的运动员,经体育总局资格审核并报教育部备案后,可免试进入高校学习。
符合公安部、教育部联合印发的《关于进一步加强和改进公安英烈和因公牺牲伤残公安民警子女教育优待工作的通知》有关条款的公安英烈子女,可保送入学。
根据《教育部办公厅关于做好有关高校保送录取世界技能大赛获奖选手工作的通知》,作为中国国家代表队选手在世界技能组织主办的“世界技能大赛”中获奖的我省高校应届中职毕业生,具备保送至高校相应的高职或本科专业深造的资格。
72.高水平运动队的招生条件是什么?
答:高等学校高水平运动队招生是指经过教育部批准的招生高校根据本校高水平运动队项目的建设需要,从参加全国统考的学生中特招有体育项目特长且又符合高等学校年度招生工作规定的学生。
根据教育部规定,2024年起,符合生源省份高考报名条件,获得国家一级运动员(含)以上技术等级称号者方可报考高水平运动队。2027年起,符合生源省份高考报名条件,获得国家一级运动员(含)以上技术等级称号且近三年在国家体育总局、教育部规定的全国性比赛中获得前八名者方可以报考高水平运动队。2024年起,高水平运动队考生文化考试成绩全部使用全国统一高考文化课考试成绩。专业测试全部纳入全国统考,由国家体育总局牵头组织实施,高校不再组织相关校考。
凡以同等学力报考的考生必须提供与高级中等教育相当的学习证明和成绩单,由省级教育行政部门协助招生院校对其资格进行认定。未经资格认定的同等学力考生不得报考。试点高校根据教育部要求确定本校报名条件,考生所持本人运动员技术等级证书中的运动项目应与报考高校的运动项目一致。
73.高水平运动队如何填报志愿?
答:报考高水平运动队均需填报高考志愿。高水平运动队在普通类提前批A类单设志愿,设1个高校志愿。考生只能填报取得教育部“阳光高考”平台公示录取资格的高校,同时取得多个高校录取资格的也只能填报1个高校志愿。
74.高水平运动队招生与体育类招生的主要区别有哪些?
答:专业考试形式不同。根据教育部规定,高水平运动队专业测试采取全国统考,全国统考考试实施方案由国家体育总局制定。体育类考生须参加我省体育类专业省级统考。
文化课要求不同。2024年起,高水平运动队考生文化考试成绩全部使用全国统一高考文化课考试成绩。相关文件规定的部分“双一流”建设高校,要求考生的高考成绩须达到我省普通类一段线;其他高校要求考生的高考成绩须达到我省普通类一段线的80%。体育类考生须达到体育类专业本专科文化录取控制分数线,采用综合分进行录取。
75.春季高考统一考试科目有哪些?总成绩如何组成?
答:春季高考统一考试包括“知识”和“技能”两部分,考试科目和分值如下表:

76.春季高考统一考试专业类别是如何划分的?
答:2025年春季高考统一考试招生分为30个专业类别,分别是现代农艺、烹饪、畜牧养殖、建筑、机械制造、设备维修、机电技术、自动控制、电气技术、电子技术、化工与环境、服装、车辆维修、运输、数字媒体、网络技术、软件与应用技术、医学技术、药学、护理、财税、市场营销、电子商务、国际商务、物流管理、酒店管理、旅游管理、公共服务与管理、学前教育、艺术设计。
77.春季高考统一考试时间是如何安排的?什么时间考试?
答:春季高考统一考试分为技能测试、知识考试两部分。
技能测试按30个类别分别进行,委托我省部分高校具体组织实施。技能测试一般于每年3月组织。
知识考试由省教育招生考试院统一管理、统一命题、统一编场、统一评阅。考点、考场由各市教育招生考试机构安排,考点设在县级(含)以上人民政府所在地,考生在高考报名所在市参加考试。具体考试时间安排如下:

78.满足什么条件可以申请技能拔尖人才?
答:(1)获教育部主办或联办的全国职业院校技能大赛三等奖及以上奖项,或世界职业院校技能大赛争夺赛金银铜奖的中等职业学校应届毕业生;
(2)获全省职业院校技能大赛一等奖的中等职业学校应届毕业生;
(3)具有高级工(含)以上职业资格并获得县级(含)以上劳动模范或同等荣誉称号(表彰文件中明确规定享受劳动模范待遇者)且具有中等职业教育学历的在职在岗人员。
满足上述三个条件之一,可在春季高考报名时申报技能拔尖人才,经省教育招生考试院审核并公示后,可免于春季高考“专业技能”和“专业知识”考试。
79.春季高考统一考试如何评卷,什么时间发布成绩?
答:“技能”部分的评卷、统分工作由各专业类别主考院校负责,时间安排在各类别考试结束后进行,主考院校在各自规定的时间段内,在学校网站向考生提供成绩查询。考生对成绩如有疑问,可于成绩正式公布后规定时间内,向主考院校申请复核,逾期不再受理。
“知识”部分的评卷统分工作由省教育招生考试院统一管理。所有考试科目实行网上评卷。选择题答卷由省教育招生考试院负责评阅,非选择题答卷评阅由省教育招生考试院负责组织管理,评卷点负责具体实施。“知识”部分成绩将在6月26日前公布。公布成绩后,考生如对成绩有疑问,可于成绩正式公布次日起2日(自然日)内,向考试所在地县(市、区)教育招生考试机构申请复核,逾期不再受理。
80.春季高考统一考试分数线如何划定?
答:本科批。分两次划定文化录取控制分数线。第一次分专业类别根据招生计划数与考生成绩,按照招生计划1:1.1划定;第二次在考生填报第二次志愿之后,在有效生源范围内,分专业类别根据剩余计划数与考生成绩,按照招生计划1:1划定。
专科批。文化录取控制分数线分专业类别根据招生计划数与生源情况一次性划定;技能拔尖人才未达到本科线考生可填报专科志愿并录取。
81.春季高考统一考试各批次志愿是如何设置的?考生如何填报?
答:春季高考录取工作分三个批次进行,依次为本科提前批、本科批、专科批。
本科提前批,仅限经省教育招生考试院网站公示的技能拔尖人才填报。提前批实行以学校为单位的志愿模式,安排两次志愿填报,均设置1个高校志愿、4个专业志愿和1个专业服从调剂志愿。
本科批安排两次志愿填报,均实行以“专业(专业类)+学校”为单位的平行志愿模式,1个“专业(专业类)+学校”为1个志愿。考生每次填报志愿的数量最多不超过96个。第1次志愿填报资格线为首次确定的本科相应类别录取控制分数线,第2次志愿填报资格线为首次确定的春季高考本科相应类别录取控制分数线下50分。
专科批安排两次志愿填报,均实行以“专业(专业类)+学校”为单位的平行志愿模式,1个“专业(专业类)+学校”为1个志愿。考生每次填报志愿的数量最多不超过96个。其中高职院校专项计划志愿单设投档单位,填报1次志愿,均实行以“专业(专业类)+学校”为单位的平行志愿模式,1个“专业(专业类)+学校”为1个志愿。考生可填报志愿的数量最多不超过60个。
82.“3+4”转段考生需要参加哪些科目考试?需要填报志愿吗?
答:仅报考“3+4”转段的考生,需参加春季高考统一考试语文、数学、英语等科目考试,同时还需要参加转段对口本科高校组织的校测。由对口本科高校公示转段合格考生名单,省教育招生考试院统一办理录取手续,考生无需填报志愿。
兼报“3+4”转段和春季高考的考生,须参加春季高考统一考试语文、数学、英语、专业知识、专业技能测试等科目考试,同时还需要参加转段对口本科高校组织的校测。如考生未转段成功,可使用春季高考统一考试成绩填报相应批次志愿,参加后续春季高考集中录取。
83.专业(专业类)+学校”志愿模式特点是什么?
答:“专业(专业类)+学校”志愿模式是指1个“专业(专业类)+学校”就是1个志愿。“专业(专业类)+学校”志愿模式下,考生可以直接填报及投档到具体的招生专业,没有专业调剂,避免考生被调剂到自己未填报的专业。
84.2027年春季高考报名政策将有什么调整,对考生报考有影响吗?
答:在2027年及后续年份的春季高考报名政策中,考生户口系外省迁入我省的,须迁入山东满两年(截至报名开始之日);不满两年的,应届生须具有我省中等职业教育阶段学校学籍,往届生须具有我省高中等教育阶段学校毕业证书。
该政策调整仅针对户口由外省迁入我省的考生,对其户口迁入时间作了要求。对其他考生,如山东省中等职业学校应往届毕业、山东省普通高中往届毕业生、非山东省户籍的就业人员随迁子女(含进城务工人员随迁子女)等,春季高考报名政策对考生的户籍要求不变。
85.“专业(专业类)+学校”平行志愿投档后有退档风险吗?
答:平行志愿投档后也有退档风险。考生的体检、单科成绩、外语语种、英语口试等因素不符合高校要求的,都有可能造成退档。这些因素由高校根据招生需要自主设定,并在招生章程中公布,考生在志愿填报前务必认真阅读相关高校招生章程。
86.考生投档后又被退档,能再补投到后面的“专业(专业类)+学校”平行志愿吗?
答:退档考生不能再补投到后面的专业平行志愿,只能参加剩余计划的下一次志愿填报和投档。
87.高考志愿填报一般需要考虑哪些因素?
答:志愿填报时,考生首先应该认真了解新高考招生录取的相关办法和规定,知晓自己所在类别的志愿设置和投档录取规则,然后再结合自己的选科、成绩等情况进行综合考虑。基本的考虑包括:
(1)成绩的高低。这是考生填报志愿的基础因素,直接决定了可选择的院校层次和专业去向。包括总分、位次、单科成绩等。
(2)专业及院校偏好。考生在进行专业和学校选择时,可以根据自身情况按以下三种思路考虑:
一是比较看重选择专业。如果考生有很强的专业偏好,就可以基于相同的专业类选择不同的学校,比如:考生喜欢计算机类专业,可以填报多所高校的计算机科学与技术或软件工程专业。
二是比较看重选择学校。考生根据自己的成绩,如果特别希望能到某几所学校上学,对专业要求不迫切,那就可以基于这几所学校选择尽可能多的专业,增加被这些学校录取的可能性,
三是对学校和专业均没有明显偏好。考生可以兼顾选择不同学校、不同专业的志愿组合。
总之,不管考生怎样填报志愿,都一定要充分考虑自己的考试成绩,且填报的96个志愿应有一定的梯度,增加投档机会。
(3)身体等条件。专业与身体状况有关联,有的专业受视力、色觉、器质性健康状况的限制;部分院校按专业学习要求,会对单科成绩和外语口语等方面提出规定;独立学院、民办院校和中外合作专业收费较高,选报其志愿还应考虑家庭经济状况。
(4)志愿的筛选及排序。选定专业及院校后,要根据本人意愿(如院校性质、地域、喜欢程度等)排序,正式确定志愿顺序。平行志愿的选报应遵循“冲一冲、稳一稳、保一保”原则,要将喜欢的专业及院校尽量往前排,最后要填一些录取希望比较大的志愿作为保底,志愿的填报应适当拉开梯度。
特别提醒:春季高考考生必须在本人选报的专业类别内,根据自身实际情况,综合考虑各种因素,合理选择专业及高校,尽可能报满可选择的所有招生专业。最后,根据自身喜好,合理安排好志愿顺序。
88.高考志愿填报要注意哪些问题?
答:高考实行网上填报志愿,考生要根据体检结论、报考类别、层次、选考科目等,结合本人成绩,参照《填报志愿指南》中招生专业计划或网上公布的缺额计划、高校《招生章程》进行志愿填报。志愿必须由考生本人亲自填报,学校、教师和家长等不得代填代报,更不得擅自修改。
89.考生被高职(专科)单独招生和综合评价招生录取后还能参加春季高考统一考试和夏季高考吗?
答:凡被高职(专科)单独招生、综合评价招生录取的考生(含运动专长考生和退役军人考生),不再参加春季、夏季普通高校招生统一考试及录取。
90.此前已被录取的考生,还有机会参加后续的院校专业录取吗?
答:已被录取的考生,不再参加后续志愿投档和录取。未录取的考生不影响后续志愿投档和录取。
91.填报志愿结束后,考生是否可以修改、放弃填报的志愿?
答:为确保公平公正,志愿填报时间结束后,不允许修改、放弃已填报的志愿,也不允许高校以考生放弃志愿或录取资格等理由退档。因此,请考生慎重选择志愿进行填报。
92.2025年普通高校招生录取中哪些群体可以享受加分照顾?
答:下列考生在录取时可以享受在其文化统考成绩总分的基础上增加一定分数投档照顾,达到高校投档条件的,由高校审查决定是否录取。同一考生如符合以下多项增加分数要求投档条件的,只能取其中最高一项分值加分,不重复计算:①烈士子女,可在其统考成绩总分的基础上增加20分投档;②在服役期间荣立二等功以上或被战区(原大军区)以上单位授予荣誉称号的退役军人,可在其统考成绩总分的基础上增加20分投档;③归侨、华侨子女、归侨子女和台湾省籍(含台湾户籍)考生,可在其统考成绩总分的基础上增加10分投档;④自主就业的退役士兵,可在其统考成绩总分的基础上增加10分投档。
93.高考加分照顾政策是否适用于所有的院校和招生类型?
答:根据教育部规定,所有高考加分项目及分值均不得用于高校不安排分省招生计划的艺术类专业、高水平运动队、高校专项计划等招生项目。
94.除加分照顾外,2025年普通高校招生还有哪些照顾政策?
答:第一类:平时荣获二等功或者战时荣获三等功以上奖励军人的子女,一至四级残疾军人的子女,因公牺牲军人的子女,驻国家确定的三类以上艰苦边远地区和西藏自治区,军队划定的二类以上岛屿工作累计满20年军人的子女,在国家确定的四类以上艰苦边远地区或者军队划定的特类岛屿工作累计满10年军人的子女,在飞或停飞不满1年或达到飞行最高年限空勤军人的子女,从事舰艇工作满20年军人的子女,在航天和涉核岗位工作累计满15年军人的子女,在实行顺序志愿投档的批次,参加全国统考录取并达到有关高校投档要求的,应予以优先录取。
第二类:公安烈士、公安英模和因公牺牲、一级至四级因公伤残公安民警子女参加全国统考录取的,按照公安部、教育部联合印发的《关于进一步加强和改进公安英烈和因公牺牲伤残公安民警子女教育优待工作的通知》(公政治〔2018〕27号)有关规定执行。国家综合性消防救援队伍人员及其子女参加全国统考录取的,按照应急管理部、教育部联合印发的《关于做好国家综合性消防救援队伍人员及其子女教育优待工作的通知》(应急〔2019〕37号)有关规定执行。退出部队现役的考生、残疾人民警察参加全国统考录取并达到有关高校投档要求的,在与其他考生同等条件下优先录取。经共青团中央青年志愿者守信联合激励系统认定,获得5A级青年志愿者的,达到有关高校投档要求的,在与其他考生同等条件下优先录取。
95.考生高考档案主要包括哪些内容?
答:考生高考档案包括中学(含高中、中职)档案和高考电子档案两部分。
中学档案由考生毕业中学负责按有关规定组建。应届高中毕业生档案材料应包括《山东省普通高中学生综合素质档案》(总三年)等;应届中职毕业生档案材料应包括毕业生登记表、考试成绩登记表等。往届毕业生档案材料为考生当年毕业中学档案或人事档案。
考生高考电子档案是高校录取新生的重要依据,内容主要包括考生基本信息、思想政治品德情况、高中学业水平考试成绩(合格考)和反映学生综合素质的材料、体检信息、高考成绩信息等内容。考生电子档案须与纸介质材料对应部分的内容一致。
96.考生的电子档案是如何管理的?
答:省教育招生考试院对考生信息进行汇总、整理并建立考生电子档案信息库。考生电子档案信息库一经建立,任何人不得擅自更改。考生高考电子档案中的高考成绩等信息仅供高校招生录取时使用。未经省教育招生考试院同意,有关部门及个人不得向高校、社会或他人提供。当年未被录取考生的电子档案不得向个人、高校或社会提供。
97.录取后,考生的纸质档案应该如何处理?
答:考生被录取后,考生本人应凭录取通知书、准考证、身份证等证件和材料(被民办高等学校录取的考生还须携带省教育招生考试院出具的《录取考生信息确认表》)到县(市、区)教育招生考试机构或毕业中学领取个人高考纸质档案,报到时交给录取学校。考生领取档案时要履行签字手续。考生务必加强个人档案保管,不得私自启封,严防丢失。
98.考生被高校录取后,需要办理户籍迁移吗?
答:根据山东省公安厅等部门联合印发的《关于调整驻鲁普通高等学校录取省内新生户口迁移政策的通知》(鲁公通〔2017〕109号),驻鲁普通高校录取的省内新生可自愿选择将户口迁至学校所在地。被外省高校录取的我省新生,可根据国家及有关省政策选择是否办理户籍迁移。考生凭录取通知书、本人常住人口登记卡、居民身份证到有关部门办理户籍、党团关系迁移等。
99.新生入学报到时,须注意哪些问题?
答:《录取通知书》是考生取得入学资格的重要凭证,高校在新生入学时会进行新生入学资格复查。在报到时,考生要携带本人《录取通知书》、准考证、中学(人事)档案、录取照顾的原始证件,被民办高校录取的还包括《录取考生信息确认表》等相关材料,按高校有关要求,办理报到手续。不能按时报到的已录取考生,应向高校提出书面申请,经同意后方可延期报到。入学后,高校还将进行新生体检复查复测。考生入学后,如被发现存在伪造材料取得报考资格、冒名顶替、体检舞弊或其他舞弊等行为,按照有关规定将予以清退。
100.考生在高考中有违规行为会受到什么处理?有什么严重后果?
答:在国家教育考试中有违纪作弊行为的考生,将按照《中华人民共和国教育法》《国家教育考试违规处理办法》《普通高等学校招生违规行为处理暂行办法》所确定的程序和规定,给予严肃处理,视情节轻重给予其“取消该科考试成绩”“报名所参加考试的各阶段、各科考试成绩无效”“1—3年内暂停参加各类国家教育考试”等相应处理。涉嫌犯罪的,移送司法机关追究刑事责任。
对在高考中违反考试规定作弊的考生,省教育招生考试院将按规定上报作弊考生信息,记入国家教育考试诚信档案。如果考生具有“为他人实施前款犯罪提供作弊器材或者其他帮助的”“为实施考试作弊行为,向他人非法出售或者提供第一款规定的考试的试题、答案的”“代替他人或者让他人代替自己参加考试的”等情形,除受到教育行政部门或教育招生考试机构给予的相应处理外,还将追究其刑事责任。
★特别提醒:对在高考(包括教育部授权省级教育招生考试机构和高校组织的考核,艺术、体育等专业测试,保送生综合考核,高职专业分类考试等)中违反考试规定认定为考试作弊的考生,将给予其“报名所参加考试的各阶段、各科考试成绩无效”处理。这意味着高校综合评价测试、艺术类统考、艺术类校考、体育类专业测试中作弊考生,不仅该项测试成绩无效,其高考文化课成绩也全部无效,考生将无法参与高考投档录取。
广大考生应知晓并自觉遵守有关考试纪律和考试规则要求,清楚认识考试违规所产生的严重后果和危害,做到诚信应考,拒绝和抵制考试违规作弊行为。
高招云直播