


档案及党团组织关系流转事项
2025级专升本新生


各位2025级专升本新生:
欢迎大家加入沧州交通学院!
为方便2025级专升本新生档案及党团关系的转接,特对相关工作作如下说明:

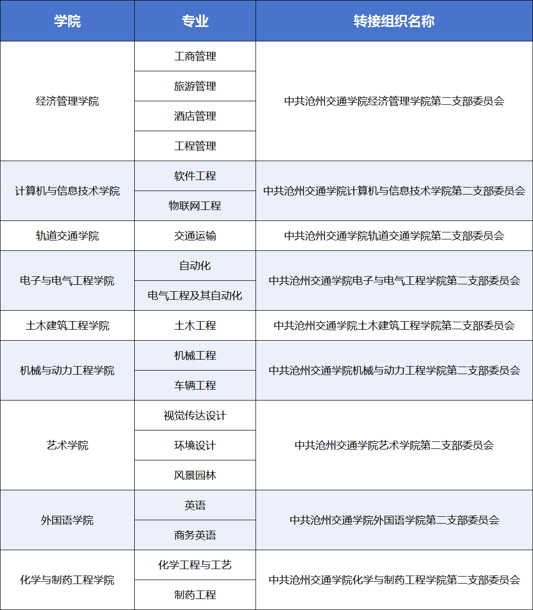
一、党员组织关系转接

党组织关系转接需在全国党员管理信息系统中将党关系转入到录取专业所在学院的党支部,具体信息如下:


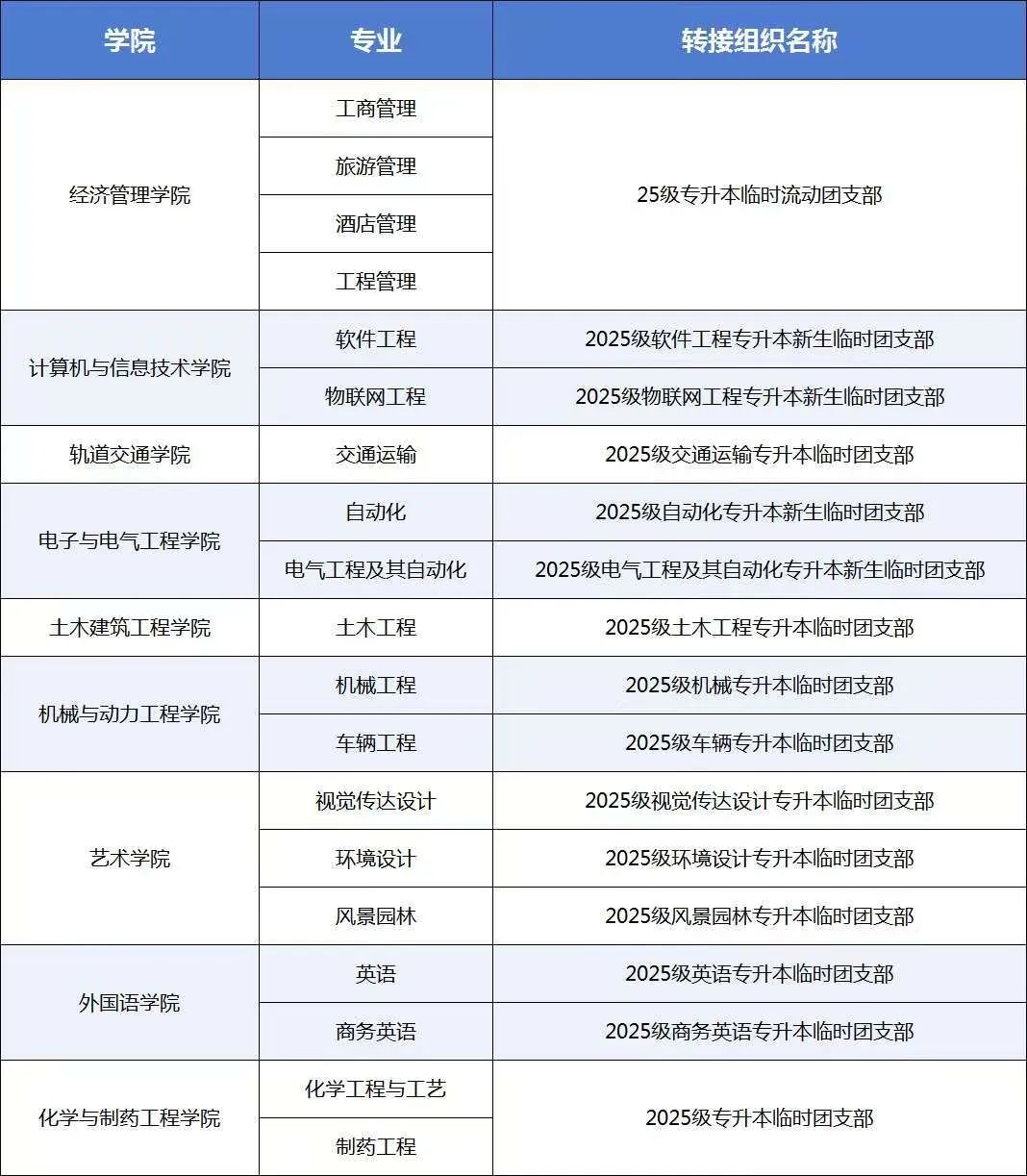
二、团员关系转接

新生团员需登录智慧团建系统进行团关系转接,将本人团关系转至各学院(专业)对应临时团支部,具体信息如下:


三、档案转寄事项

鉴于历年工作经验,建议新生自带档案,如必须对公邮寄,邮寄信息如下:
收件人:沧州交通学院招生办公室
收件地址:河北省黄骅市学院西路2009号沧州交通学院
邮政编码:061199
联系电话:0317-8887322
注意:
1.自带档案的新生,需妥善保管,不得随意拆封,入学后按照学校的安排及时上交。
2.邮寄档案的新生,须及时关注档案邮寄状态,进入派送环节请及时与学校联系。
未尽事宜以《新生入学指南》为准



联系我们
咨询电话:0317-8887322,0317-8887323
网址:zsb.czjtu.edu.cn
E-mail:zsbgs@czjtu.edu.cn
通信地址:河北省黄骅市学院西路2009号
邮政编码:061199
本期编辑| 赵 蕊
本期审核|焦泓迤
指导老师|焦泓迤
高招云直播