亲爱的同学:
祝贺你考入重庆工程学院,为方便你顺利入学报到,现将有关入学事项说明如下:
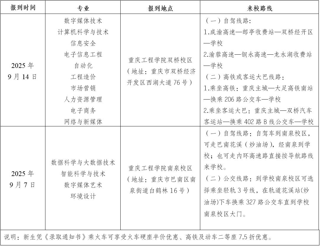
一、入学报到时间及地点

二、报到凭证及注意事项
学生入学凭《录取通知书》和身份证按时到学校报到,学校相关部门对其入学资格进行初审,审核一致的办理入学手续。报到时准备近期一寸和两寸彩色(红底)免冠照片各8张,供办理学生证等用;准备身份证复印件3张用于个人档案存档。录取通知书、身份证复印件、照片、个人档案、专科毕业证、建卡证明(原建档立卡贫困家庭毕业生);入伍通知书、退役士兵证及参军立功等奖励的原件及复印件(退伍士兵);获奖证书及相关证明材料(技能竞赛免试学生)报到时统一交班级辅导员处,学生入学后,学校学籍管理部门会同招生部门、二级学院在3个月内按照国家相关规定对其入学资格进行复查。学生请按照通知书要求准时报到,不得提前或延迟,如因特殊原因不能按时报到者,应提前向学校招生办公室请假,并以书面的形式将请假申请传真至学校招生办(传真号码:023-62848649),请假时间一般不得超过两周,逾期则取消入学资格;因应征入伍须凭相关材料到校办理保留入学资格。
三、网上报到注册及缴费
1.为使学生报到后顺利在教育部学籍学历信息网上注册学籍,请各位学生于2025年8月11日~2025年8月20日期间登陆重庆工程学院官网(www.cqie.edu.cn),进入“重庆工程学院网上报到缴费管理系统”(http://bd.cqie.edu.cn)完善个人信息,核对信息完成后,请根据“网上报到缴费管理系统” 提示完成报到缴费和选择楼栋、寝室床位,确定班级、辅导员。具体操作方式详见“重庆工程学院网上报到缴费管理系统”操作流程说明。
2.通过学校“网上报到缴费管理系统”完成了信息核对并完清了学杂费用后,学生入学报到时直接到所属二级学院辅导员处扫描二维码进行确认即可完成入学报到手续。
【说明】我校学生报到期间不设现场缴费,所有学生均须登录“重庆工程学院网上报到缴费管理系统”完成网上报到注册、缴费等相关手续。
四、收费项目标准
学校严格按照重庆市发展和改革委员会核定的标准收费

费用说明:
1.入学体检费:根据重庆市教委的相关规定,所有学生入学报到后、学籍注册前由学校统一安排体检,入学体检费140元/人,具体收费以最终执行价格为准。
2.床上用品:学校公寓统一为上床下桌设计,其中双桥校区的公寓标准一的床长宽大小为:2.0米*0.9米、标准二的床大小为:2.0*1.0米;南泉校区的公寓床的尺寸为长2.0米、宽0.9米。学生床上用品可自带,也可自愿通过“重庆工程学院网上报到缴费管理系统”缴纳床上用品费后到学校领取所购床上用品。为确保质量,避免学生买到无质量保证的“黑心”棉被,学校特引进了重庆市教育后勤协会年检合格的床上用品厂家,提供床上用品供学生选购。所提供的床上用品260元/套,包括被套1床、床单1床、盖絮1床(4斤)、垫絮1床(3斤)、枕芯1个、枕套1个。
3.大学生城乡居民合作医疗保险费:大学生读书期间原则上应在学校所属地参保,原户籍地不再参保缴费。缴费标准以上级文件规定为准,2026年保费标准暂按照2025年重庆市统一规定的标准预收,一档缴费标准380元/人.年、二档缴费标准755元/人.年,学生自愿选择购买缴费档次,大学生参保缴费后,其医保待遇享受时间为2026年1月1日-2026年12月31日。(具体缴费标准最终以2026年重庆市人社局筹资标准为准,获得家庭经济困难学生国家助学金的可以享受70%的参保资助,预缴费多退少补)。
五、国家生源地信用助学贷款及助学金手续办理
家庭经济困难新生可凭《录取通知书》和相关贫困证明资料到当地区县教委(教育局)学生资助中心申请办理国家生源地信用助学贷款。同时,家庭经济困难新生可到校后申请勤工助学岗位及国家助学金。
六、档案办理
所有学生档案必须转入学校,建议专升本学生档案由学生在开学报到时直接带到学校交给辅导员,如原专科学校有要求,也可由原专科学校统一邮寄到我校,但切勿自行邮寄。
档案邮寄地址:重庆市双桥经济开发区龙水湖西湖大道76号重庆工程学院办公楼307室,收件人:邓波,电话:13372727717,邮编:400900。请务必备注2025年专升本学生档案。
七、组织关系
1.党组织关系:学生是党员的,应到原组织关系所在支部通过“红岩先锋智慧党务”平台直接转移至中共重庆工程学院委员会。
2.团组织关系:学生团组织关系通过“网上共青团•智慧团建”系统发起转接申请,转入到重庆工程学院专升本临时团支部。团组织关系纸质材料开学报到后统一交至辅导员处。
注:在“新学校所在地详细地址”填大足双桥校区的地址,“申请转入组织”填写重庆工程学院专升本临时团支部。智慧团建系统内具体选择学校区域时只选择第一个“团重庆市委”,后面两个均不用选择,下方组织全称搜索时需输入学校完整信息:重庆市重庆工程学院专升本临时团支部。

八、咨询方式
学校招生办咨询电话:023-62846626 62846636
招办微信公众号:gcxyzsb
专升本新生QQ群号:752839088
高招云直播