您当前的浏览器版本过低,请您升级浏览器
为了更好的使用优志愿产品,点击下载

谷歌浏览器

360极速浏览器

360安全浏览器

QQ浏览器

火狐浏览器

全国服务热线:400-181-5008
祝广大考生金榜题名
开通VIP

收藏

分享

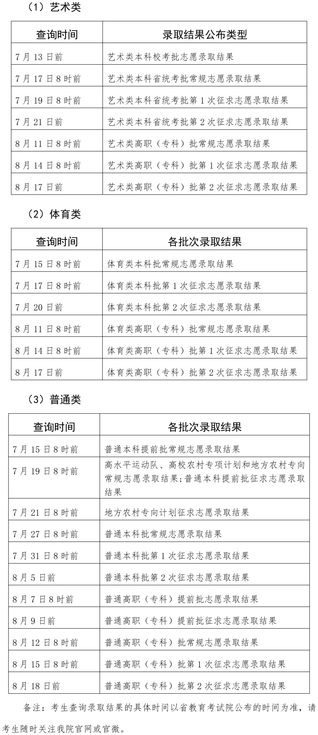
关于2025年福建省普通高校招生录取结果查询方式和查询时间的公告

| 来源:福建教育考试院 2695

福建省2025年普通高校招生录取工作已全面展开。为方便考生及时查询录取结果,现将录取结果的查询方式及各批次录取结果公布时间公告如下:

一、查询方式

(1)福建省教育考试院官方网站(www.eeafj.cn)。

(2)招生院校官方网站。

二、录取结果查询时间及类型

评论
说点什么吧
发布

手机扫一扫下载APP

400-181-5008

优志愿将竭力为您提供帮助

(免长话费 )

教APP备3100148号