欢迎各位同学进入宁波财经学院开始大学生活。新生入学前请注意如下事项:
一、报到
杭州湾校区:
(1)报到地点:宁波财经学院杭州湾校区(杭州湾新区滨海二路西段博华路77号,杭州湾跨海大桥南端杭州湾新区西(庵东)出口处北)
(2)报到时间:2021年9月22日---9月23日

象山校区:
(1)报到地点:宁波财经学院象山校区(象山县丹东街道大目湾新城丽湾路599号,象山县天朗路和丽湾路交汇处西侧)
(2)报到时间:

为确保报到接待和服务工作有序进行,请按以上规定时间到校报到,请勿提前。(注:学生可凭录取通知书半价购买硬座火车票或七五折购买动车、高铁二等座车票,火车站购买,代售点不可用)。
二、收费标准
(1)学费


(2)住宿费和空调租赁费:杭州湾校区6人间1500元/学年,空调租赁费:100元/学年;象山校区4人间2800/学年(免空调租赁费)。
(3)代管费:预收800元/年(学年结束前结算,多退少补)。
(4)大学生医保缴费标准:根据宁波市医保中心2020年版关于致大学生的一封信(暨市区高校学生医保参保通知书)为150元/人/年,按学制一次性付清。截止手册印发日,学校尚未接到上级部门关于2021年医保缴费标准的通知。请学生关注学校缴费平台,根据平台相关通知缴纳费用。
学校为学生一次性办理在校期间的居民医保参保手续,学校医务室可刷卡就诊。
注意事项:
学生应缴的各项费用应在每学年开学前按学校规定缴纳,未按规定缴纳的不予注册,不能获得学籍。
‚大一新生报到后2个月内,学校会协调银行上门统一办理银行借记卡。经银行确认,该卡在校期间不收年费。
学校财务处将建立学生银行卡号档案用于学生在校期间奖助学金发放、勤工助学工资发放、代管费结算退款等付款给学生的业务。因此,学生在校期间不得随意取消、丢失该卡或改变账号,以确保款项支付顺畅。
(5)其他:
为方便学生,学校备有生活用品,自愿购买。代购费:440元/人。
代购清单如表所示:
宁波财经学院学生生活用品代购清单

校服及军训服:260元/人(春秋装、夏装、军训服各一套),报到时现金购买,自愿购买。
三、缴费方法
(1)推荐使用学校唯一网上缴费渠道:
宁波财经学院校园统一缴费平台(http://jf.nbufe.edu.cn/),也可以通过学校官网【公共服务】-【缴费平台】链接进入缴费界面。
【证件号】方式登录:身份证+姓名。可在缴费平台查询、缴纳学费等,缴费方式可以选择微信或支付宝方式在线缴费(免手续费)。
同学们在缴费时需要注意,根据《储蓄卡快捷支付限额》的有关规定,部分用户经历史交易以及快捷支付使用情况综合评估,有限额的情况。如暂时无法提升完成当次支付,可通过更换银行卡方式完成;或者通过拆分学费的方式分次缴费。
如因特殊原因,一次性缴不清学费的,可在能力范围内拆分方式缴费。
(2)由于特殊情况未能按上述办法缴费的学生,可在报到时以刷卡或现金方式缴费。
为快速顺利地办理报到手续,减少排队缴费确认环节,学校建议您尽量采用网络缴费方式。
四、绿色通道
学校一直非常重视学生帮困助学工作,积极落实“奖、勤、补、助、贷”五位一体的资助服务体系。目前,学校已建立了多元化、全方位、全过程帮困助学体系和措施。家庭经济困难学生可以向生源地国家开发银行、农村信用合作社等金融机构申请生源地信用助学贷款,或校园地信用助学贷款。因家庭经济特别困难,无法一次性缴清学费的,凭相关佐证材料(如建档立卡户、低保、残疾证等)到“绿色通道”处办理学费缓交等相关手续。资助热线0574-88052198。
五、学籍档案
新生学籍档案自带者,开学初上交班主任,不得自行拆开,否则视档案无效,后果自负。如学籍档案统一邮寄到校,请使用EMS快递邮寄至“浙江省宁波市海曙区学院路899号,宁波财经学院学生处”,联系及咨询电话:15990578503。
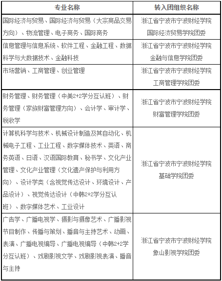
六、团员组织关系
报到时团员随带入团志愿书、团员证等团员档案,并于9月底前通过“智慧团建”系统办理组织关系转接,转入团组织名称见下表:
(团浙江省委-团宁波市委-宁波财经学院团委)

八、保留入学资格说明
应征入伍的新生可保留入学资格,须将《应征入伍普通高等学校录取新生保留入学资格申请表》(由当地人武部提供)一式两份、入伍通知书复印件邮寄到学校,邮寄地址:浙江省宁波市海曙区学院路899号宁波财经学院招生办,杜老师收,联系电话0574-88052238,13777050643。
九、户口迁移手续
学生可持录取通知书到当地公安机关(户籍中心)办理户口迁移手续(户口是否迁移遵循个人意愿)。户口迁移手续入学报到时一次性办理,读书期间不再办理(包括迁回原籍手续)。办理户口迁移的同学请在户口迁移证的“迁往地址”一栏写上“浙江省宁波市海曙区学院路877号宁波财经学院”。
十、报到注册
学生必须按时到校办理报到缴费注册手续。因故不能如期报到注册者,必须履行请假手续。逾期两周不注册,将按放弃入学资格处理。(请假电话:0574-88052126)
十一、其他
证件照一寸4张,2寸2张,要求蓝底免冠,以方便入校后各种证件办理。
杭州湾校区行李邮寄地址:浙江宁波(慈溪)杭州湾新区滨海二路西段博华路77号,宁波财经学院杭州湾校区。
象山校区行李邮寄地址:浙江省宁波市象山县宁波财经学院象山校区(象山县丹东街道大目湾新城丽湾路599号,象山县天朗路和丽湾路交汇处西侧)。
备注:
报到时请持《宁波财经学院录取通知书》。
未尽事宜可电话咨询:0574—88052238(招生办)
0574—88052126(学生处)
附:
杭州湾校区交通路线:
1、客运汽车路线:
线路一:可购票直达宁波杭州湾新区客运站,步行400米至学校东大门;(无法购买到直达宁波杭州湾新区客运站的新生,建议可以先到宁波汽车南站,再换乘宁波南站发往杭州湾新区客运中心的客运班车)。线路二:可购票至慈溪客运西站,乘坐225路公交到杭州湾新区长途汽车站下车,步行400米至学校东大门。
2、动车、高铁路线:可直达余姚北站,可乘游9路(299路)、298路杭州湾新区长途汽车站下车,步行400米至学校东大门。动车、高铁也可抵达宁波火车站,换乘宁波汽车南站发往杭州湾新区客运站的客运班车。
3、民航路线:可抵达上海(虹桥、浦东机场)、杭州(萧山机场)、宁波(栎社机场)换乘汽车或火车(含动车、高铁)。
4、自驾车路线:百度地图或车载导航搜索“宁波财经学院杭州湾校区”即可。
线路一:湖州、嘉兴方向,可经过G15杭州湾跨海大桥,从庵东出口下高速左转抵达我校;
线路二:杭州方向,可沿G92南线上虞出口下,沿329国道往慈溪方向,到芦城立交桥左转进入芦庵公路直行滨海二路左转抵达我校;
线路三:金华、衢州、丽水方向,沿G1512往宁波方向,从宁波绕城转入G15,从庵东出口下高速左转抵达我校;
线路四:台州、温州方向,沿G15往宁波方向,从宁波绕城往嘉兴、上海方向,从庵东出口下高速左转抵达我校。

象山校区交通路线:
1、客运汽车线路:
宁波汽车南站和东站坐车直达象山客运中心站下车,换乘119路公交车至云澜居站(宁波财经学院象山校区站)下车。
2、动车、高铁路线:
抵达宁波火车站,出站步行190米抵达宁波汽车南站,乘坐宁波到象山客运中心站的大巴车,再换乘119路公交车至云澜居站(宁波财经学院象山校区站)下车。
3、民航路线:
可抵达上海(虹桥、浦东机场)、杭州(萧山机场)、宁波(栎社机场)换乘汽车或火车(含动车、高铁)。
4、自驾车路线:
百度地图或车载导航搜索“宁波财经学院象山校区”即可。
线路一:湖州、嘉兴方向,可经过杭州湾环线高速/沈海高速,甬莞高速从茅洋出口下高速抵达我校;
线路二:杭州方向,可经过杭州湾环线高速/沈海高速,甬莞高速从茅洋出口下高速抵达我校;
线路三:金华、衢州、丽水方向,沿甬金高速,甬莞高速从茅洋出口下抵达我校;
线路四:台州、温州方向,沿台金高速,甬莞高速从茅洋出口下抵达我校。
注:
(1)报到当天9:00-16:30,前往杭州湾校区的新生,学校在宁波客运中心、宁波火车站、慈溪客运中心站、慈溪汽车西站、余姚北站安排接待和导引;
(2)报到当天9:00-16:30,前往象山校区的新生,学校在宁波客运中心、宁波火车站、象山客运中心安排接待和导引。
高招云直播