
经襄阳市教育局统一招生办公室批准,现有600名襄阳市应届初中毕业生被我院录取,现将名单公布如下。为方便您快速查找,考生以姓氏拼音排序(扫描下方二维码查看具体名单)。各位中考生也可以登录“湖北省高中阶段学校招生管理信息系统http://gzjd.hubzs.com.cn”查询录取结果。


我院录取的中职新生专业选报工作,采取网上选报的方式。专业选报规定时间为3天,2025年7月27日8:00至7月29日24:00,逾期视为自动放弃就读我校。请认真阅读下方《襄阳技师学院2025年秋季新生专业选报指南》,按照要求进行专业选报。
一、专业选报对象
2025年秋季通过“湖北省高中阶段学校招生管理系统”网上统一填报志愿,经襄阳市教育局统一招生办公室录取为襄阳技师学院的新生。
二、专业选报办法
1、登录襄阳技师学院官方网站(www.xykjzyxy.com.cn)或关注“襄阳技师学院”微信公众号,进入“襄阳技师学院2025年秋季新生专业选报”链接进行专业选报;2、每位新生需填报3个专业,按照自己的意愿依次填报,把自己最心仪的专业填在前面。
3、专业选报仅能在网上填报一次,请确定好所选专业后再进行填报,预览无误后点击提交。
三、专业录取原则
分数优先、志愿优先。按照专业招生计划,根据每位新生录取总分数,按照从高分到低分优先选择专业的原则,依据每位新生选报的专业志愿顺序依次录取。若选报的3个专业均未被录取,需服从专业调剂。
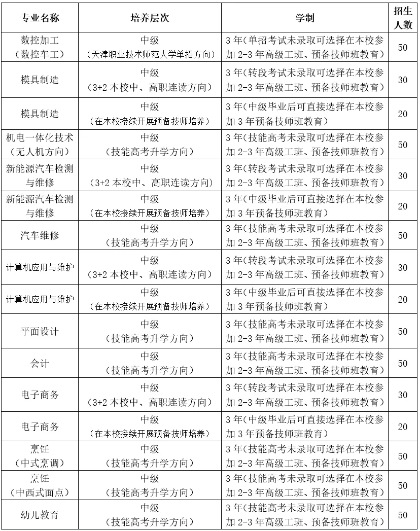
四、专业选报条件及培养方向说明
1、3年制技能高考升学方向
(1)报名条件:具有湖北省户籍。若有外省户籍的学生报考技能高考,需提供在湖北省长期居住证明,否则,不能报考;
(2)培养方向:在学校就读3年,学业合格均可颁发技工院校毕业证书(人社部技工院校学籍系统可查询)。第3年下学期参加技能高考升入省内高职院校;未能升学的学生,可选择继续在校就读高级班、预备技师班,也可选择由学院推荐就业。
2、天津职业技术师范大学单招班
(1)报名条件:具有湖北省户籍。若外省户籍的学生报考,需提供在湖北省长期居住证明,否则,不能报考;
(2)培养方向:在学校就读3年,毕业后可获取技工院校毕业证书(人社部技工院校学籍系统可查询)。第3年下学期参加天津职业技术师范大学组织的单独招生考试,升入天津职业技术师范大学本科。若没被天津职业技术师范大学录取,同时可参加技能高考升入省内高职院校;未能升学的学生,可选择继续在校就读高级班、预备技师班,也可选择由学院推荐就业。
3、“3+2”中高职连读
1-3年级在本校(襄阳技师学院)中级班学习,学制3年,3年学业期满颁发技工院校毕业证书(人社部技工院校学籍系统可查询);中级学习结束后,参加本校(襄阳科技职业学院)3+2转段考试,考试通过后,升入本校(襄阳科技职业学院)大专班学习,学制2年,学业期满合格后,可获取高等职业院校全日制大专毕业证(教育部学信网可查询)。转段考试未通过的学生,可选择继续在校就读高级班、预备技师班,也可选择由学院推荐就业。
4、预备技师培养方向
在学校就读3年,学业合格均可颁发技工院校毕业证书(人社部技工院校学籍系统可查询)。中级毕业后可选择直接在校继续就读预备技师班;第3年下学期也可选择参加技能高考升入省内高职院校;未能升学的学生,可选择继续在校就读预备技师班,也可选择由学院推荐就业。

若有疑问可来校咨询,或拨打
咨询电话:0710-3622593
0710-2832662


专业选报结束后,学院网站和微信公众号会陆续发布襄阳技师学院2025年秋季新生专业录取结果、缴费指南及入学须知等相关信息,请持续关注襄阳技师学院微信公众号及官方网站信息!
高招云直播